En este documento se describen dos modelos computacionales capaces de determinar el comportamiento termodinámico de cables subterráneos de alta tensión en función de las condiciones ambientales, propiedades intrínsecas del conductor y sus ciclos de carga. Adicionalmente a la descripción de ambos modelos, se realizó un ensayo de calentamiento cíclico
## I. IntroduCtion
En la actualidad gran parte de los sistemas de transmisión y distribución son concebidos como instalaciones subterráneas debido a que estas permiten un mejoramiento en el uso del espacio público, disminución de costos de mantenimiento y aumento de la confiabilidad y disponibilidad del sistema de energía. Sin embargo, es necesario tener en cuenta otros factores que afectan la instalación, como lo son el aumento de las pérdidas de potencia reactiva debido al incremento de las componentes capacitivas e inductivas de la instalación, así como la disminución de la capacidad de corriente en los conductores, que en eventos de sobrecarga implican aumentos sustanciales de la temperatura, disminuyendo la vida útil de este activo y en caso de falla en la instalación, altos costos de reparación.
El aumento de la temperatura en los conductores implica el degradamiento de la sección aislante del cable, que en general es de tipo XLPE. Este material envejece progresivamente al estar sometido a ciclos de temperatura que sobrepasan los niveles especificados por el fabricante determinados a partir de ensayos de certificación [1]; por tal motivo, es de gran importancia conocer y estudiar el comportamiento térmico del cable ante diferentes condiciones de operación. Una de las formas de analizar el comportamiento térmico es mediante el uso de modelos numéricos capaces de predecir las temperaturas a las que estará expuesto cada región del cable y así tener un control más riguroso sobre las condiciones de operación de este, permitiendo extender la vida útil del cable [2], [3], [4], [5].
La complejidad de los modelos matemáticos puede comprender desde la solución numérica de ecuaciones diferenciales ordinarias (EDOs) que describen el fenómeno de forma unidimensional y concentrada, hasta la solución discretizada de ecuaciones diferenciales parciales (EDPs) distribuidas en todo un campo espacial, algunos modelos térmicos de los cables han sido comparados entre si previamente [6]. En este caso, se aborda un problema en el que es necesario vincular dos tipos de comportamientos físicos, por un lado, ecuaciones que describan la distribución de densidad de corriente eléctrica en el conductor y por el otro, ecuaciones que, a partir de los resultados obtenidos en el modelo anterior, detallen el comportamiento dinámico de los flujos de calor existentes en todo el cable.
En este documento se exponen dos modelos termoeléctricos utilizando análisis numéricos de diferente complejidad. Los resultados obtenidos con cada uno son comparados con mediciones experimentales para verificar su capacidad de predicción ante fenómenos reales. Finalmente se presentan las ventajas y hallazgos más importantes de cada modelo a partir de la comparación realizada.
## II. MÉTODO BASADO EN ANÁLISIS DE ELEMENTOS FINITOS
El método de elementos finitos consiste en la generación de un dominio de cálculo, en el cual mediante una discretización espacial resuelve una serie de ecuaciones diferenciales parciales que le dan solución a un problema en específico. Para modelar el comportamiento termodinámico de un cable subterráneo de alta tensión es conveniente recrear de la manera más precisa la geometría de la sección transversal de este, de igual forma es conveniente conocer con la mayor precisión cada una de las propiedades electromagnéticas y termodinámicas de los materiales que componen al cable.
El cálculo implementando este modelo se desarrolla de forma secuencial iterativa, siguiendo los pasos a continuación: a partir de las condiciones iniciales y las condiciones de frontera se calcula la densidad de corriente e implícitamente la densidad de potencia inicial disipada en cada uno de los elementos diferenciales que componen al dominio computacional; consiguientemente, a partir de la densidad de potencia disipada se calculan los flujos de energía a través del dominio y con estos la temperatura alcanzada en cada elemento diferencial en el primer intervalo de tiempo discreto; finalmente, se ajustan las propiedades físicas de los elementos diferenciales a la temperatura encontrada para cada uno y se vuelve a iniciar el cálculo desde la potencia disipada. El proceso secuencial descrito se repite en cada intervalo de tiempo hasta alcanzar la totalidad de tiempo descrito por el estudio, permitiendo conocer no sólo la temperatura a la que llegara el cable si no también su respuesta transitoria. La construcción y consideraciones del modelo se desarrollan a continuación:
### a) Parámetros básicos
Para el estudio del fenómeno termodinámico se tomó un cable subterráneo de media tensión AWG 2/0 de $25 \ \mathrm { \ k V }$, con las siguientes dimensiones, propiedades eléctricas y térmicas (tomadas de trabajos previamente realizados [6], [7]) y condiciones ambientales de prueba controladas.
COPPER XLPE 25kV AWG2/0
<table><tr><td colspan="6">COPPER XLPE 25kV AWG2/0</td></tr><tr><td colspan="2">Conductor</td><td colspan="2">A is lamiento</td><td colspan="2">Chaqueta</td></tr><tr><td>(Erea</td><td>Diámetro</td><td>Espesor</td><td>Diámetro</td><td>Espesor</td><td>Diámetro</td></tr><tr><td>mm2</td><td>mm</td><td>mm</td><td>mm</td><td>mm</td><td>mm</td></tr><tr><td>67.4</td><td>9.57</td><td>6.6 ffi 5%</td><td>23.4</td><td>1.78</td><td>29.1</td></tr></table>
Tabla 2: Características eléctricas de los materiales
<table><tr><td></td><td>Conductividad</td><td>Permitividad R.</td><td>Permeabilidad R.</td></tr><tr><td></td><td>MS/m</td><td></td><td></td></tr><tr><td>Cobre 20fIC</td><td>53.3</td><td>1</td><td>1</td></tr><tr><td>Cobre 100fC</td><td>47.9</td><td>1</td><td>1</td></tr><tr><td>XLPE</td><td>1E-24</td><td>2.5</td><td>1</td></tr><tr><td>PE</td><td>1E-24</td><td>2.25</td><td>1</td></tr><tr><td>SCP</td><td>2.25E-6</td><td>2.25</td><td>1</td></tr></table>
Tabla 3: Características térmicas de los materiales
<table><tr><td></td><td>Densidad</td><td>Conductividad</td><td>Capacidad T.</td></tr><tr><td></td><td>Kg/m3</td><td>W/(m·K)</td><td>J/(kg·K)</td></tr><tr><td>Cobre</td><td>8960</td><td>401</td><td>385</td></tr><tr><td>XLPE</td><td>930</td><td>0.32</td><td>2302</td></tr><tr><td>PE</td><td>935</td><td>0.38</td><td>2302</td></tr><tr><td>SCP</td><td>1055</td><td>10</td><td>2405</td></tr></table>
Tabla 4: Condiciones ambientales
<table><tr><td>T. Ambiente</td><td>Humedad R.</td><td>Viento</td></tr><tr><td>flC</td><td></td><td>m/s</td></tr><tr><td>19.7</td><td>0.48</td><td>0</td></tr></table>
El dominio computacional se recreó de la forma más parecida a la geometría real del cable y se discretizo espacialmente con 52.438 elementos de estructura triangular.
 Figura 1: Discretización espacial del dominio computacional
### b) Ecuaciones gobernantes del modelo
El estudio por elementos finitos se divide en dos físicas que se comunican entre ellas al finalizar cada intervalo discreto de tiempo. En un primer paso se resuelven las ecuaciones que gobiernan el fenómeno electromagnético y en un segundo paso se resuelven las ecuaciones que definen el fenómeno termodinámico. A nivel electromagnético, el modelo soluciona la ley de Maxwell Ampere en forma bidimensional mediante el uso de un vector magnético potencial $\vec { A }$ ortogonal al plano en el que se trabaja, lo que permite que el sistema se calcule bajo sólo una variable dependiente. Para ello es necesario definir las siguientes ecuaciones que relacionan al vector à en el dominio de la frecuencia.
$$
\nabla \times \vec {H} = \vec {J} \tag {1}
$$
$$
\vec{B} = \nabla \times \vec{A}
$$
$$
\vec {J} = \sigma \vec {E} + j \omega \vec {D} + \overrightarrow {J _ {e}} \tag {3}
$$
$$
\vec{E} = -j\omega\vec{A}
$$
Haciendo una serie de combinaciones matemáticas se puede encontrar la ecuación diferencial parcial que define todo el sistema a nivel electromagnético únicamente en función del vector $\vec { A }$.
$$
- \omega^ {2} \varepsilon \vec {A} + j \omega \sigma \vec {A} + \nabla \times (\mu^ {- 1} \nabla \times \vec {A}) = 0 \tag {5}
$$
Esta ecuación se aplica en cada uno de los nodos de los elementos diferenciales del dominio computacional, dando como resultado una ecuación matricial que al solucionarse da el valor de $\vec { A }$ en cada uno de los elementos diferenciales del sistema. Finalmente, a partir del vector $\vec { A }$, se puede encontrar el valor de potencia disipada a nivel diferencial mediante la siguiente ecuación.
$$
Q _ {E M} = \frac {1}{2} R e (\vec {J} \cdot \vec {E} ^ {*} + \vec {B} \cdot \vec {H} ^ {*}) \tag {6}
$$
El fenómeno termodinámico toma el campo escalar de potencia electromagnética disipada y lo integra en la ecuación de calor donde la potencia disipada es igual a la suma de la potencia almacenada en forma de calor en estado transitorio, la potencia transferida por conducción y la potencia transferida por convección. Por lo tanto, la ecuación de calor toma la siguiente forma.
$$
\rho C _ {T} \frac {\partial T}{\partial t} + \nabla \cdot (k \nabla T) + \rho C _ {T} \vec {v} \cdot \nabla T = Q _ {E M} \tag {7}
$$
Bajo esta ecuación el modelo por elementos finitos toma una complejidad elevada por lo que se considera una buena aproximación cambiar el vector convectivo por un coeficiente de convección $h$.
$$
\rho C_{T} \frac{\partial T}{\partial t} + \nabla \cdot (k \nabla T) + h \cdot \Delta T = Q_{EM}
$$
Para este caso, el campo escalar de temperatura T unifica la ecuación. Al resolver la ecuación matricial con una sola incógnita se encuentra el valor de T en cada elemento diferencial del dominio. Como último paso de la primera iteración, cada material definido se ajusta a la nueva temperatura de operación y así se repite el número de iteraciones necesarias hasta llegar al estado estable.
### c)Resultados y consideraciones
La fuerza electromotriz inducida en el cable produce un flujo de corriente eléctrica en su interior con una uniformidad del $99.62\%$ con respecto al centro del núcleo, la cual decae de forma linealizada en función al aumento de temperatura.
 Figura 2: Distribución radial de la densidad de corriente en el cable
Debido a que el dominio y la fuente de calor presentan simetría cilíndrica, del flujo de calor es totalmente radial, a diferencia del núcleo del cable donde se presentan pequeñas alteraciones en la dirección del flujo.
 Figura 3: Temperatura y flujo de calor en el conducto en estado estable
## III. MÉtodO BasadO EN Análisis DE ParámetroS COncentrados
El desarrollo del modelo, al igual que el anterior, se encuentra dividido en dos etapas, termodinámica y eléctrica, ambas ligadas entre sí a partir de ecuaciones diferenciales ordinarias. A continuación, se presentan las ecuaciones que dominan el comportamiento del cable y sus simplificaciones, así como también se presenta el modelo construido en diagrama de bloques para solucionar las ecuaciones.
### a) Ecuaciones gobernantes del modelo
Se utilizó el modelo $\pi$ de una línea de transmisión para simular la respuesta eléctrica del cable, de forma que la corriente de calentamiento inducida en el cable circula únicamente a través de las componentes resistiva e inductiva. El transformador de inducción de corriente se modela como una fuente de corriente constante, suposición válida cuando la componente inductiva del cable es más representativa que la resistiva, pues esta última varía en función de la temperatura, comportamiento que puede aproximarse de forma lineal como:
$$
R (T) = R _ {T i} \left(1 + \propto \left(T - T _ {i}\right)\right) = \alpha_ {1} T + \beta_ {1} \tag {9}
$$
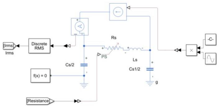
El cambio de esta resistencia, que también se incluye en el modelo anterior, afecta en mayor medida y de forma directa el modelo térmico, pues a pesar de que la corriente se mantenga constante gracias al gran componente inductivo, el incremento resistivo implica una mayor disipación de potencia en el cable y, por ende, mayor temperatura de calentamiento. El circuito equivalente final es presentado en la Figura 4, en esta se aprecian las entradas y salidas del sistema, en específico, la entrada que controla la amplitud de la fuente controlada de corriente, la entrada del valor de la resistencia del circuito en función de la temperatura y como salida se tiene la corriente que circula por el circuito. Esta corriente (en valor RMS) sirve de entrada al modelo térmico del cable.
 Figura 4: Circuito equivalente del cable a ensayar utilizando parámetros concentrados
Dentro del modelamiento térmico se tienen varias aproximaciones: la primera de ellas referida a la cantidad de materiales que componen el cable, pues este sólo contempla dos materiales, el conductor de cobre y el aislante XLPE que lo rodea. La segunda de las aproximaciones refiere al análisis de únicamente un metro de cable, en el cual se asume que la temperatura es homogénea. La tercera de las aproximaciones se refiere al conductor por el cual circula la corriente, este material al ser cobre presenta conductividad térmica muy alta, por lo cual es posible aproximar que la temperatura en toda el área del conductor es la misma y dentro de él no existe un gradiente de temperaturas. En la Figura 5 se muestra el corte transversal que se analiza.
El desarrollo del modelo termodinámico consiste en analizar dos elementos concéntricos, siendo el elemento central (conductor) fuente de calor del que lo envuelve (aislante). El valor específico de la fuente de calor está dado por la ley de Joule, de acuerdo con la corriente que circula por el cable. El comportamiento térmico del cable se modela a través la ecuación diferencial parcial que describe la transferencia de calor entre el núcleo y el aislante (7).
Al ser este un sistema coaxial en donde a través de toda la longitud se tiene la misma temperatura y donde la fuente se encuentra en todo el centro del sistema, el cambio será únicamente percibido de forma radial y por supuesto, temporal (dos variables $r, \ t )$. Se desarrollan así dos ecuaciones que describen la transferencia de calor por conducción dentro del material y por conducción y convección dentro y fuera del material:
Para $0 < r < r _ { 1 }$
$$
\frac {1}{r} \frac {1}{\partial r} \left(k _ {1} \left(T _ {1}\right) r \frac {\partial T _ {1}}{\partial r}\right) + \frac {J ^ {2}}{\sigma \left(T _ {1}\right)} = \rho_ {1} C _ {\mathrm {T} 1} \left(T _ {1}\right) \frac {\partial T _ {1}}{\partial t} \tag {10}
$$
Para $r _ { 1 } < r < r _ { 2 }$
$$
\frac {1}{r} \frac {1}{\partial r} \left(k _ {2} \left(T _ {2}\right) r \frac {\partial T _ {2}}{\partial r}\right) = \rho_ {2} C _ {\mathrm {T} 2} \left(T _ {2}\right) \frac {\partial T _ {2}}{\partial t} \tag {11}
$$
En donde los subíndices 1 y 2 hacen referencia al material cobre y XLPE, respectivamente.
 Figura 5: Acotaciones geométricas del modelo térmico desarrollado para el cable Las ecuaciones anteriores ecuaciones quedan ligadas a una condición inicial:
$$
t = 0; \quad 0 \leq r \leq r _ {2}; \quad T _ {1} (r _ {1}) = T _ {2} (r _ {2}) = T _ {\infty}
$$
Y las siguientes condiciones de frontera:
$$
t \geq 0; r = 0 \rightarrow \frac {\partial T _ {1}}{\partial r} = 0
$$
$$
t \geq 0; r = r _ {1} \rightarrow T _ {1} (r _ {1}) = T _ {2} (r _ {2}); k _ {1} (T _ {1}) \frac {\partial T _ {1}}{\partial r} = k _ {2} (T _ {2}) \frac {\partial T _ {2}}{\partial r}
$$
$$
t \geq 0; r = r _ {2} \rightarrow - k _ {2} (T _ {2}) \frac {\partial T _ {2}}{\partial r} = h _ {g} (T _ {2}, T _ {\infty}) [ T _ {2} (r _ {2}) - T _ {\infty} ]
$$
Siendo $h _ { g }$ el coeficiente de transferencia de calor global que tiene en cuenta las contribuciones tanto de convección como de radiación y que depende altamente de la temperatura. Ahora, empleando la metodología de modelado en componentes concentrados descrita en [8], y considerando las aproximaciones descritas al inicio de la sección, las ecuaciones (10) y (11) pueden simplificarse como sigue:
Conductor - aislante:
$$
\rho_ {1} C _ {\mathrm {T} 1} \left(T _ {1}\right) A _ {1} \frac {\partial T _ {1}}{\partial t} = - \frac {T _ {1} - T _ {2}}{R _ {i}} + I ^ {2} R _ {e l} \left(T _ {1}\right) \tag {12}
$$
Aislante - exterior: 1
$$
\rho_ {2} C _ {\mathrm {T} 2} \left(T _ {2}\right) A _ {2} \frac {\partial T _ {2}}{\partial t} = \frac {T _ {1} - T _ {2}}{R _ {i}} - \frac {T _ {2} - T _ {\infty}}{R _ {e}} \tag {13}
$$
Donde el término δcA representa la capacitancia térmica $( C )$ del material por unidad de longitud (recordando que se analiza apenas un metro del material) y los términos RTi y RTe, son las resistencias térmicas radiales del interior y hacia el exterior, respectivamente, descritas por: 1
$$
R _ {i} = \frac {s _ {i}}{k _ {i s} \bar {A} _ {i}}; \quad R _ {e} = \frac {s _ {e}}{k _ {i s} \bar {A} _ {e}} + \frac {1}{h _ {g l o b a l} 2 \pi r _ {2}} \tag {10}
$$
Con los términos \\boldsymbol{\\mathcal{A}} siendo las áreas longitudinales evaluadas en los puntos medios (r_i) y (r_e), de igual forma, los términos (s) son las longitudes desde el conductor hasta el punto medio y desde el punto medio hasta el exterior. Adicionalmente, debido a que este modelo no toma en cuenta la variación de coeficiente de convección (h\_{global}), el cual, de acuerdo con la temperatura ambiente, humedad y disposición geométrica típicamente puede variar entre 5 y 25 [W/m^2K] [9]. Para el desarrollo del modelo se ajustó esta variable entre un valor de 9 y 10. Finalmente, todo el modelo térmico puede ser resumido en las ecuaciones (15) y (16) con las cuales es posible representar el circuito térmico modelado con parámetros concentrados y que es representado en la Figura 6.
 Figura 6: Circuito térmico equivalente del cable luego de emplear la teoría de termodinámica y modelado en parámetros concentrados
$$
C _ {1} \frac {\partial V _ {1}}{\partial t} = - \frac {V _ {1} - V _ {2}}{R _ {i}} + I ^ {*} \tag {15}
$$
$$
C _ {2} \frac {\partial V _ {2}}{\partial t} = \frac {V _ {1} - V _ {2}}{R _ {i}} - \frac {V _ {2} - V _ {\infty}}{R _ {e}} \tag {16}
$$
Con las siguientes condiciones iniciales:
$$
t = 0; \quad V _ {1} = V _ {2} = V _ {\infty}
$$
### b) Elaboración del diagrama de bloques
luego de modelar ambos fenómenos que ocurren en el cable se procede a interconecta ambos modelos entre sí. Las ecuaciones diferenciales del modelo térmico son escritas en forma de diagrama de bloques como se muestra en la Figura 7; al final, la salida de este modelo es la temperatura en los dos puntos de análisis, que son la superficie del conductor en contacto con el aislante y el punto medio del aislante, donde se ubican las capacitancias térmicas de la Figura 6. Es válido mencionar que propiedades como el calor específico y la conductividad térmica del aislante también varían con la temperatura [7]; sin embargo, en este modelo no se tiene en consideración estos fenómenos y por tanto se utilizan valores constantes definidos a temperatura ambiente.
 Figura 7: Modelo termodinámico del cable representado a través de diagrama de bloques
## IV. Ensayo ExperImental Y COmparaCión
Para la verificación de los resultados obtenidos con ambos modelos se realizó un montaje experimental en el cual, mediante un transformador de corriente se indujeron 380 A a un conductor XLPE AWG 2/0 de $25 \ \mathrm { k V }$ por un periodo de 6 horas, en un ambiente controlado a $20 \pm 1 ^ { \circ } \mathrm { C }$ dando como resultado la siguiente curva de calentamiento del núcleo del cable.
 Figura 8: Datos experimentales que ilustran el incremento de la temperatura en el núcleo conductor del cable
La medición de temperatura fue realizada perforando las capas dieléctricas del cable e introduciendo un termopar de contacto tipo K en la zona superficial del núcleo; los datos fueron registrados en intervalos de 20 segundos.
Los resultados presentados por cada modelo y el experimental se resumen en la Figura 9, la comparación del error de la respuesta tomando como base el resultado experimental se muestra en la Figura 10, mientras que los recursos computacionales empleados por cada uno se resumen en la Tabla 5.
 Figura 9: Comparación de los resultados de los modelos computacionales y el ensayo experimental
 Figura 10: Error relativo de temperatura con respecto al ensayo experimental
En promedio, en el modelo de elementos finitos, el error absoluto en la predicción de temperatura en estado transitorio es de $0.42 ^ { \circ } \mathrm { C }$ y para el caso de estado estable se obtuvo un promedio de error absoluto de $0.32 ^ { \circ } \mathrm { C }$. Por otra parte, el modelo de parámetros concentrados presentó un error promedio de $2.08 ^ { \circ } \mathrm { C }$ en la predicción de estado transitorio y un error promedio de $0.27 ^ { \circ } \mathrm { C }$ en la de estado estable.
Al comparar ambas respuestas es notorio que el análisis por elementos finitos presenta una mejor exactitud en la predicción del comportamiento transitorio; una de las posibles razones de este resultado es debida a que el coeficiente de convección integrado en el modelo responde a los cambios en la temperatura de la superficie del cable, mientras que el modelo de parámetros concentrados no toma en cuenta estas variaciones. Los errores de las respuestas de estado estable de ambos modelos se encuentran por debajo del $1.16\%$. El error presente es debido a que ambos modelos toman en cuenta un valor constante de temperatura ambiente promedio y omiten las pequeñas variaciones que se presentan en el tiempo.
En cuanto a eficiencia computacional, el modelo de parámetros concentrados presenta en promedio, un tiempo de solución 7 veces menor en comparación con el modelo de elementos finitos, haciendo uso de tan solo un $55.6\%$ de memoria con respecto al otro.
Tabla 5: Recursos computacionales empleados por cada método
<table><tr><td></td><td>Elementos finitos</td><td>Parámetros concentrados</td></tr><tr><td>Tiempo [s]</td><td>256</td><td>37</td></tr><tr><td>Memoria [GB]</td><td>3.54</td><td>1.97</td></tr></table>
## V. CONCLusiONES
Los modelos matemáticos descritos predicen de forma apropiada el comportamiento térmico de estado estable de una muestra de cable aislado en XLPE. Estos pueden parametrizarse para simular cualquier muestra de cable y de esta forma calcular las corrientes necesarias para alcanzar un valor de temperatura deseado.
El modelo de análisis de elementos finitos presenta una mayor exactitud en comparación con el modelo de parámetros concentrados en estado transitorio, mientras que ambos presentan exactitudes similares en la predicción de temperatura de estado estable.
Queda a selección del investigador el uso de uno u otro modelo, esta decisión dependerá principalmente de la capacidad computacional con la que se cuente y el nivel de exactitud que necesite para analizar el estado transitorio del comportamiento térmico.
Ambos modelos pueden emplearse como herramientas de predicción de calentamiento ante entradas de corriente; sin embargo, también pueden ser empleados como planta (el modelo de parámetros concentrados pues presenta una mayor facilidad de extensión) para el diseño de controladores de corriente en los cables teniendo como entrada su temperatura. Esta última aplicación puede resultar puntualmente útil para la ejecución de pruebas de certificación o pre-cualificación de muestras de cables que necesiten ser evaluadas.
Generating HTML Viewer...
References
9 Cites in Article
R Xia,S Meng,Y Wang (2014). Long term reliability tests of 500 kV XLPE cable system.
M Al-Saud,M El-Kady,R Findlay (2007). A Novel Finite-Element Optimization Algorithm with Applications to Power Cable Thermal Circuit Design.
I Kocar,A Ertas (2004). Thermal analysis for determination of current carrying capacity of PE and XLPE insulated power cables using finite element method.
Ibtisam Al-Baldawi,Sahar Alsakini,Mohammed Abed (2019). The effects of sand and pipes on the temperature distributions of the underground cable.
Nishanthi Duraisamy,H Gooi,Abhisek Ukil (2017). Modeling and analysis of HV cable ampacity for power flow optimization.
L Yang (2018). Comparison of conductor-Temperature calculations based on different radial-position-Temperature detections for high-voltage power cable.
K Lee,J Yang,Y Choi,D Park (2007). Specific heat and thermal conductivity measurement of XLPE insulator and semiconducting materials.
Federico Scarpa,Mattia De Rosa (2016). TRANSIENT HEAT CONDUCTION IN WIRES WITH HEAT SOURCES; LUMPED AND DISTRIBUTED SOLUTION TECHNIQUES.
S Churchill,H Chu (1975). Correlating equations for laminar and turbulent free convection from a horizontal cylinder.
No ethics committee approval was required for this article type.
Data Availability
Not applicable for this article.
How to Cite This Article
Amórtegui G. Francisco Javier. 2026. \u201cComparison of Mathematical Models for the Thermodynamic Prediction of Underground High Voltage Cables\u201d. Global Journal of Science Frontier Research - F: Mathematics & Decision GJSFR-F Volume 23 (GJSFR Volume 23 Issue F6): .
Explore published articles in an immersive Augmented Reality environment. Our platform converts research papers into interactive 3D books, allowing readers to view and interact with content using AR and VR compatible devices.
Your published article is automatically converted into a realistic 3D book. Flip through pages and read research papers in a more engaging and interactive format.
En este documento se describen dos modelos computacionales capaces de determinar el comportamiento termodinámico de cables subterráneos de alta tensión en función de las condiciones ambientales, propiedades intrínsecas del conductor y sus ciclos de carga. Adicionalmente a la descripción de ambos modelos, se realizó un ensayo de calentamiento cíclico
Our website is actively being updated, and changes may occur frequently. Please clear your browser cache if needed. For feedback or error reporting, please email [email protected]
Thank you for connecting with us. We will respond to you shortly.