Digital Dividends: Redefining Banking Choices of Women in Bangladesh

Fatema Tuz Zuhora
Fatema Tuz Zuhora
Mohammad Robaitur Rahat
Mohammad Robaitur Rahat

Send Message

To: Author

Digital Dividends: Redefining Banking Choices of Women in Bangladesh

Article Fingerprint

ReserarchID

C: FINANCE6JM8E

Digital Dividends: Redefining Banking Choices of Women in Bangladesh Banner

AI TAKEAWAY

Connecting with the Eternal Ground
  • English
  • Afrikaans
  • Albanian
  • Amharic
  • Arabic
  • Armenian
  • Azerbaijani
  • Basque
  • Belarusian
  • Bengali
  • Bosnian
  • Bulgarian
  • Catalan
  • Cebuano
  • Chichewa
  • Chinese (Simplified)
  • Chinese (Traditional)
  • Corsican
  • Croatian
  • Czech
  • Danish
  • Dutch
  • Esperanto
  • Estonian
  • Filipino
  • Finnish
  • French
  • Frisian
  • Galician
  • Georgian
  • German
  • Greek
  • Gujarati
  • Haitian Creole
  • Hausa
  • Hawaiian
  • Hebrew
  • Hindi
  • Hmong
  • Hungarian
  • Icelandic
  • Igbo
  • Indonesian
  • Irish
  • Italian
  • Japanese
  • Javanese
  • Kannada
  • Kazakh
  • Khmer
  • Korean
  • Kurdish (Kurmanji)
  • Kyrgyz
  • Lao
  • Latin
  • Latvian
  • Lithuanian
  • Luxembourgish
  • Macedonian
  • Malagasy
  • Malay
  • Malayalam
  • Maltese
  • Maori
  • Marathi
  • Mongolian
  • Myanmar (Burmese)
  • Nepali
  • Norwegian
  • Pashto
  • Persian
  • Polish
  • Portuguese
  • Punjabi
  • Romanian
  • Russian
  • Samoan
  • Scots Gaelic
  • Serbian
  • Sesotho
  • Shona
  • Sindhi
  • Sinhala
  • Slovak
  • Slovenian
  • Somali
  • Spanish
  • Sundanese
  • Swahili
  • Swedish
  • Tajik
  • Tamil
  • Telugu
  • Thai
  • Turkish
  • Ukrainian
  • Urdu
  • Uzbek
  • Vietnamese
  • Welsh
  • Xhosa
  • Yiddish
  • Yoruba
  • Zulu
Font Type
Font Size
Font Size
Bedground

Abstract

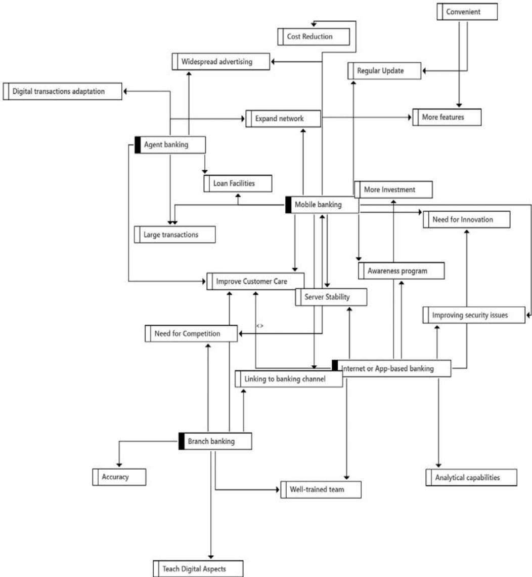
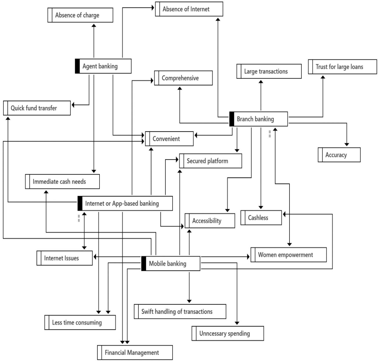
Different perceptions shape different banking choices. This study investigates women’s perceptions of banking channels in Bangladesh. It also explores the diverse catalysts influencing banking choices and women’s challenges in shaping their preferences. We used a qualitative interview method to understand female perceptions of banking channels. We did a thematic analysis of interviews with thirty female banking system users as the sample. Using the purposive sampling method, we selected the respondents for the interviews. To analyze the coded interviews, we employed an atlas. ti 2023, a qualitative data analysis software. The study found that quick and convenient access, efficient financial management, cost-effectiveness and high security play a significant role in shaping women’s banking behaviours. The study also found that women encounter challenges related to digital literacy, security and complex banking systems. Moreover, the study found that the benefits of time-saving mechanisms are replaced by the burden of high transaction costs, challenging low-income thresholds. Therefore, the authors of this article recommend digital literacy initiatives, security enhancements, and cost mitigation strategies. The study emphasized the need for policy interventions to promote women’s financial inclusion.

Generating HTML Viewer...

References

52 Cites in Article
  1. A,A Subramanian,R (2022). Current Status of Research on Mobile Banking: An Analysis of Literature.
  2. Omolola Adeoye‐olatunde,Nicole Olenik (2021). Research and scholarly methods: Semi‐structured interviews.
  3. Jashim Ahmed,Asma Ahmed (2018). Agrani Doer Banking: Agent Banking Business in Bangladesh.
  4. M Akash,Md. Jahid,Md Habib (2022). An overview of Study on Mobile Banking in Bangladesh: Area of Rangpur Division.
  5. S Akoil (2022). Branchless Banking: Opportunities and implementation Challenges in Bangladesh Context.
  6. M Alonso-Dos-Santos,Y Soto-Fuentes,V Valderrama-Palma (2020). Determinants of Mobile Banking Users’ Loyalty.
  7. M Ashraf (2023). Comprehending rural people's intention of rural people to use branchless banking during the corona pandemic: Evidence from Bangladesh.
  8. Faisal Aziz,Salman Sheikh,Ijaz Shah (2022). Financial inclusion for women empowerment in South Asian countries.
  9. M Babbar,S Agrawal,D Hossain,M Husain (2023). Adoption of digital technologies amidst COVID-19 and privacy breach in India and Bangladesh.
  10. Moumita Bhowmik,Fardeen Ashraf,Tashfia Fatema,Faria Habib,Md Kabir,Iyolita Islam,Muhammad Islam (2023). Evaluating Usability of Mobile Financial Applications Used in Bangladesh.
  11. M Bhuiyan,M Imran,A Rahid (2022). DIGITAL COMPETITIVENESS IN THE BANKING SECTOR OF BANGLADESH.
  12. Rumana Biswas,Anika Mou,Afsana Yasmin,Md. Zonayet,Nahid Hossain (2022). WOMEN PARTICIPATION IN AGRICULTURE OF BANGLADESH.
  13. Ayu Budiarti,Eriska Wulandari,Rita Rodiah,Uli Anjani,Rama Rozak,Heni Mulyani (2023). Perspektif Mahasiswa Terhadap Transaksi Digital dalam Penggunaan Mobile Banking.
  14. Sharon Buteau,Preethi Rao,Fabrizio Valenti (2021). Emerging insights from digital solutions in financial inclusion.
  15. R Chakraborty,R Abraham (2023). THE INFLUENCE OF FINANCIAL INCLUSION ON DIMENSIONS OF WOMEN'S EMPOWERMENT: EVIDENCE FROM KERALA STATE, INDIA, AND CHITTAGONG DIVISION, BANGLADESH.
  16. T Chakrobortty,M Sultana (2023). Financial Inclusion for Rural Community in Bangladesh through Agent Banking.
  17. A Das,L Brown,A Mcfarlane (2023). Asymmetric Effects of Financial Development on CO2 Emissions in Bangladesh.
  18. Rosalind Edwards,Janet Holland (2020). Reviewing challenges and the future for qualitative interviewing.
  19. A Fitriati,C Ardiani,H Pramono,B Pratama,R Mudjiyanti (2022). Investigating The Determinants of Mobile Banking Usage.
  20. Apostolos Giovanis,Pinelopi Athanasopoulou,Costas Assimakopoulos,Christos Sarmaniotis (2019). Adoption of mobile banking services.
  21. I Hasan,Md Habib (2022). Mobile Banking Financial Solution for Blockchain-Powered Agri-Food Supply Chain (ASC).
  22. M Hasan (2020). M-Banking: The Transaction Revolution in Bangladesh.
  23. Md Hassan,Md Islam,M Yusof,H Nasir,N Huda (2023). Investigating the Determinants of Islamic Mobile FinTech Service Acceptance: A Modified UTAUT2 Approach.
  24. M Hayat,M Hossain,(n.D A Case Study On Customer Satisfaction Towards Online Banking In Bangladesh.
  25. A Herawati,Sarwani,I Gustaman (2021). Sikap Nasabah dan Kinerja Atribut Produk Mobile Banking.
  26. Mohammed Hoque,Nazneen Chowdhury,Al Hossain,Tanjim Tabassum (2024). Social and facilitating influences in fintech user intention and the fintech gender gap.
  27. Md. Hoque (2023). Fintech’s game-changing opportunities for SMEs: A study on selected SMEs in Bangladesh.
  28. Mohammad Islam,Prince Das,Mahbub Alam,Md. Hanif (2022). Financial Supply Chain & its Implementation in the Banking Sectors of Bangladesh.
  29. Md. Kabir,S Huda,Omar Faruq (2021). MOBILE FINANCIAL SERVICES IN THE CONTEXT OF BANGLADESH.
  30. Ummay Khanam (2022). Agent Banking: An Agent of Financial Inclusion in Bangladesh.
  31. Manisha Kumari (2023). Fostering Women Empowerment through Financial Inclusion in India.
  32. Jean Lee,Jonathan Morduch,Saravana Ravindran,Abu Shonchoy (2022). Narrowing the gender gap in mobile banking.
  33. H Moghadam,A Karami (2023). Financial inclusion through FinTech and women's financial empowerment.
  34. Md. Moniruzzaman,Dr. Sha’ari Abd Hamid,Dr. Abu Sofian Yaacob,Dato’ Dr. Mohd Padzil Hashim (2023). Financing by the Encashment of Trade Receivables through Trade Receivable Exchange in Bangladesh.
  35. Zarin Moon,Md. Hasan (2022). Impact of COVID-19 on Green Financial Practices of Banks and Financial Institutions in Bangladesh.
  36. Syed Moudud-Ul-Huq,Shumaila Perhiar (2023). What Factors Need to Be Considered for Adopting M-Banking Services in a Developing Economy?.
  37. K Nawrin,A Bushra,N Nisha (2020). Agent Banking and Financial Inclusion: The Case of Bangladesh.
  38. Putri Prasetyaningrum,Purwanto Purwanto,Adian Rochim (2022). Gamification On Mobile Banking Application: A Literature Review.
  39. M Rahman,M Khan (2020). Investigating the Effect of Women's Position on Advancement in the Banking Sector of Bangladesh.
  40. Y Rohanifar,S Sultana,S Nandy,P Saha,Md Chowdhury,M Al-Ameen,S Ahmed (2022). ACM SIGCAS/SIGCHI Conference on Computing and Sustainable Societies (COMPASS).
  41. Soma Dey,Sacchidanand Majumder (2024). Determinants influencing the adoption of mobile banking by women in Bangladesh.
  42. R Sharma,A Deo,A Awasthi (2022). PAYMENT APPLICATIONS AND CHANGING TRENDS OF BANKING.
  43. Y Shen (2022). Comment on "Measuring Digital Financial Inclusion in Emerging Market and Developing Economies: A New Index.
  44. Nikhil Shil,Anup Chowdhury (2021). Public Financial Management Systems in Bangladesh: An Ideological Review.
  45. Dr. Shrivastava,Dr. Shah (2021). Determinants of cross selling through mobile apps in Indian Banks – A Factor Analysis Approach.
  46. Md. Siddiquie (2014). Agent banking, the revolution in financial service sector of Bangladesh.
  47. Michael Siek,Luin Rukma (2022). Impact Analysis of Digital Banking Applications on Disrupting Traditional Banking Industry.
  48. P Singh,K Singh (2023). FINANCIAL INCLUSION-A FRONT WHEEL FOR WOMENS EMPOWERMENT.
  49. J Solotaroff,A Kotikula,T Lonnberg,S Ali,R Pande,F Jahan (2019). Voices to choices: Bangladesh's journey in women's economic empowerment.
  50. Jinal Thakkar,Pooja Rao,Kumar Shubham,Vaibhav Jain,Dinesh Jayagopi (2022). Understanding Interviewees’ Perceptions and Behaviour towards Verbally and Non-verbally Expressive Virtual Interviewing Agents.
  51. M Toyon (2023). Navigating Digital Inequality: Examining Factors Affecting Rural Customers' Internet Banking Adoption in Post-COVID Bangladesh.
  52. K Uddin,T Begum (2023). Financial Inclusion: Factors Influencing on Customer Adoption of Mobile Banking Services in Bangladesh.

Funding

No external funding was declared for this work.

Conflict of Interest

The authors declare no conflict of interest.

Ethical Approval

No ethics committee approval was required for this article type.

Data Availability

Not applicable for this article.

How to Cite This Article

Fatema Tuz Zuhora. 2026. \u201cDigital Dividends: Redefining Banking Choices of Women in Bangladesh\u201d. Global Journal of Management and Business Research - C: Finance GJMBR-C Volume 24 (GJMBR Volume 24 Issue C1).

Download Citation

Women Banking Bangladesh.
Journal Specifications

Crossref Journal DOI 10.17406/GJMBR

Print ISSN 0975-5853

e-ISSN 2249-4588

Keywords
Version of record

v1.2

Issue date
April 18, 2024

Language
en
Experiance in AR

Explore published articles in an immersive Augmented Reality environment. Our platform converts research papers into interactive 3D books, allowing readers to view and interact with content using AR and VR compatible devices.

Read in 3D

Your published article is automatically converted into a realistic 3D book. Flip through pages and read research papers in a more engaging and interactive format.

Article Matrices
Total Views: 913
Total Downloads: 44
2026 Trends
Related Research
Our website is actively being updated, and changes may occur frequently. Please clear your browser cache if needed. For feedback or error reporting, please email [email protected]

Request Access

Please fill out the form below to request access to this research paper. Your request will be reviewed by the editorial or author team.
X

Quote and Order Details

Contact Person

Invoice Address

Notes or Comments

This is the heading

Lorem ipsum dolor sit amet, consectetur adipiscing elit. Ut elit tellus, luctus nec ullamcorper mattis, pulvinar dapibus leo.

High-quality academic research articles on global topics and journals.

Digital Dividends: Redefining Banking Choices of Women in Bangladesh

Fatema Tuz Zuhora
Fatema Tuz Zuhora
Mohammad Robaitur Rahat
Mohammad Robaitur Rahat

Research Journals