Résumé- Cette revue de littérature explore l'impact du elearning sur le développement professionnel des enseignants universitaires au Maroc. Grâce à une analyse approfondie des études existantes, ce travail révèle que le e-learning offre une opportunité sans précédent pour la modernisation de l'enseignement supérieur, en fournissant aux enseignants des outils pour enrichir leurs pratiques et en facilitant l'accès à la formation.
Cette revue souligne l'importance de la formation et du développement professionnel continu des enseignants pour une intégration réussie du e-learning, Il est crucial d'offrir aux enseignants les ressources nécessaires, y compris l'accès à la technologie, la formation aux compétences numériques et le soutien pédagogique, pour exploiter pleinement le potentiel du e-learning.
Face aux enjeux identifiés, cet article appelle à des recherches futures pour évaluer de manière empirique l'impact du e-learning sur le développement professionnel des enseignants et pour explorer les stratégies permettant d'optimiser son utilisation dans le contexte universitaire marocain.
### Introduction
a déclaration de l'état d'urgence sanitaire au Maroc en mars 2020 a conduit les universités à adopter l'enseignement à distance pour assurer la continuité pédagogique(Ferhane & Yassine, 2022), le Maroc a opté pour l'enseignement à distance ou le e-learning pendant la crise du Covid-19, et a fermé les infrastructures éducatives, y compris les universités, dans le cadre des mesures visant à limiter la propagation de la crise sanitaire de Covid-19 pour assurer la continuité du processus éducatif (Charef et al., 2023).
Depuis lors, L'adoption croissante du E-learning dans les universités marocaines est devenue un sujet important d'intérêt dans le domaine de l'enseignement supérieur (Brika et al., 2022). Avec les avancées technologiques et la disponibilité croissante de l'accès à Internet, l'e-learning est apparu comme une alternative prometteuse aux méthodes d'apprentissage traditionnelles en salle de cours (Naveed et al., 2020). Cette approche pédagogique novatrice a considérablement modifié la façon dont les enseignants dispensent leurs cours et dont les étudiants apprennent (Timperley, 2011).
Dans ce contexte, il est essentiel d'examiner attentivement l'impact de l'e-learning sur le développement professionnel des enseignants universitaires au Maroc, Cet article vise à explorer les dimensions multiples du e-learning dans le contexte spécifique des universités marocaines, en se concentrant sur son influence sur le développement professionnel des enseignants. L'objectif est de comprendre comment le e-learning peut être intégré efficacement dans la formation continue des enseignants au Maroc, et comment il peut contribuer à l'amélioration de leurs compétences pédagogiques.
## II. MÉTHODOLOGIE
Cet article adopte la forme d'une revue de littérature narrative (Green et al., 2006), cette approche narrative nous permet de souligner les tendances émergentes, de discuter des thématiques clés et de proposer des pistes de réflexion pour des recherches futures dans le contexte spécifique de l'enseignement supérieur au Maroc, la recherche a été effectuée dans diverses bases de données académiques, les critères d'inclusion des articles dans cette revue ont été définis tel que toute revue qui aborde le E-learning et le développement professionnel des enseignants universitaires dans un contexte marocain soit traitée, l'analyse thématique a permis de réaliser un arbre thématique (Martineau & Plard, 2016),
## III. Cadre ThÉoriQue
L'avènement du e-learning représente une révolution dans les modalités d'apprentissage et d'enseignement, offrant une flexibilité, une accessibilité et une personnalisation accrues des parcours éducatifs. La littérature sur l'apprentissage en ligne (Arkorful & Abaidoo, 2014) souligne sa capacité à transcender les limites géographiques et temporelles, facilitant ainsi un accès élargi aux ressources éducatives et aux communautés d'apprentissage(Alilouch et al., 2020).
Dans le contexte marocain, où l'évolution des infrastructures numériques rencontre une volonté croissante de modernisation pédagogique, le e-learning se positionne comme un levier stratégique pour le développement professionnel des enseignants universitaires (Benzina & Chafik, 2023). Ce développement, nécessite une exploration des méthodes pédagogiques qui valorisent l'autonomie de l'apprenant et la construction collaborative du savoir. Cette approche est en adéquation avec les principes du constructivisme social qui prône l'apprentissage comme un processus social et interactif, elle met en évidence le rôle des interactions sociales dans le processus d'apprentissage, proposant que la connaissance est construite socialement. Cette théorie est appliquée au E-learning pour encourager des approches pédagogiques qui favorisent la collaboration et le dialogue entre enseignants, enrichissant leur développement professionnel\_ par le partage d'expériences et de réflexions pédagogiques (Vygotsky & Cole, 1978).
Siemens introduit le connectivisme comme une théorie de l'apprentissage pour l'ère numérique, soulignant l'importance des réseaux sociaux et technologiques dans l'acquisition de connaissances, le connectivisme est crucial pour comprendre comment le E-learning peut faciliter le développement professionnel en permettant aux enseignants de se connecter, d'échanger des idées et de collaborer à travers des plateformes numériques (Siemens, 2005).
Une autre théorie, la théorie de la transformation des pratiques pédagogiques, offre un cadre pour comprendre les impacts profonds que l'intégration des technologies numériques et des nouvelles stratégies pédagogiques peut avoir sur l'enseignement et l'apprentissage, telle qu'explorée par (Borthwick et al., 2022), elle souligne également l'importance de l'amélioration continue dans l'éducation, cela signifie que les universités et le corps professoral doivent s'engager dans un processus d'évaluation et de réflexion constant sur leurs pratiques, avec l'objectif de les affiner et de les améliorer en continu(Timperley, 2011). L'amélioration continue repose sur la collecte de feedback, l'analyse des résultats d'apprentissage des étudiants, et l'ajustement des stratégies pédagogiques en fonction des besoins identifiés, ce processus dynamique assure que l'enseignement reste pertinent, efficace, et aligné sur les standards éducatifs les plus élevés (Fullan, 2007).
Ce modèle présente une opportunité sans précédent pour révolutionner l'enseignement supérieur au Maroc (Bouyzem et al., 2022), en adoptantl'Elearning et en s'engageant dans un cycle d'amélioration continue, les enseignants peuvent non seulement enrichir leur propre développement professionnel, mais aussi améliorer significativement la qualité de l'enseignement (El Mustapha & El Adnani, 2022).
Le e-learning favorise une culture de collaboration et de partage de connaissances parmi les enseignants, en offrant des plateformes pour l'échange d'idées, la cocréation de contenus et le développement de projets communs, ce paradigme s'aligne avec la théorie de l'apprentissage social, qui valorise les interactions sociales et le travail collaboratif comme moteurs du développement professionnel et qui explique comment la croyance en ses propres capacités à exécuter des tâches influence la motivation et la performance (Bandura, 1977), et le renforcement de l'auto-efficacité des enseignants pour encourager l'adoption du E-learning et contribuer ainsi à l'enrichissement de l'apprentissage des professeurs et à l'amélioration de la qualité de l'éducation (El Mustapha & El Adnani, 2022).
Ces modèles offrent un cadre théorique approfondie sur la manière dont le e-learning peut impacter le développement professionnel des enseignants, et transformer les pratiques dans les universités marocaines
## IV. RÉSULTATS
Les institutions d'enseignement supérieur marocaines ont été confrontées à des défis majeurs pour maintenir la continuité pédagogique, poussant les enseignants à rechercher activement des solutions externes pour l'enseignement en ligne et favorisant un apprentissage collaboratif accéléré parmi le corps professoral (Benseddik, 2020) et une offre d'opportunités significatives pour l'innovation et l'amélioration pédagogique (Outoukarte et al., 2023)
Alors commença dans les universités marocaines l'usage d'une variété d'outils pour faciliter à la fois la communication synchrone, comme les vidéoconférences via Zoom, Microsoft Teams ou
Google Meet, et asynchrone, à travers des forums de discussion, des e-mails, des Ressources Éducatives Ouvertes (REO), des contenus multimédias et des systèmes de messagerie intégrés aux «Learning Management System » (LMS) (Elmouhtarim, 2021), ces technologies permettent des interactions en temps réel, essentielles pour les séances de cours, les conférences et les discussions en groupe, tout en offrant également des espaces pour des échanges flexibles, adaptés aux contraintes de temps des participants(Outoukarte et al., 2023), et complètent les manuels traditionnels et les lectures.
L'usage des plateformes comme YouTube pour les vidéos éducatives, Khan Academy pour les tutoriels, et les bibliothèques numériques pour l'accès aux journaux et articles scientifiques, devinrent fréquemment utilisées (Zouiri & Kinani, 2022).
L'évaluation des apprentissages a également migré en ligne, avec l'adoption d'outils permettant de créer et de gérer des tests et examens en ligne (Alami & El Idrissi, 2022). Ces outils, souvent intégrés dans les LMS, permettent aux enseignants de concevoir des questionnaires à choix multiples, des réponses courtes, ou des devoirs à soumettre, facilitant ainsi le suivi des progrès des étudiants et la fourniture de retours constructifs (Elmouhtarim, 2021).
Les opportunités du déploiement du e-learning au Maroc sont vastes et représentent un potentiel significatif pour transformer le paysage éducatif, le e-learning introduit des opportunités pour l'adoption de méthodes d'enseignement innovantes, y compris l'apprentissage inversé et l'apprentissage basé sur les compétences, qui répondent aux besoins spécifiques des apprenants marocains (Charef et al., 2023).
Le e-learning facilite le développement de collaborations et partenariats internationaux, permettant aux institutions marocaines d'enrichir leur offre éducative et de s'inscrire dans une dynamique d'échange académique mondial (Charef et al., 2023), qui à son tour permet aux établissements d'enseignement supérieur du Maroc de moderniser leurs plateformes d'e-learning et d'adopter des méthodologies d'enseignement novatrices, par le biais d'échanges avec des institutions étrangères reconnues dans le domaine de l'e-learning, l'intégration d'approches pédagogiques collaboratives et d'éléments multimédias dans les cours en ligne est recommandée pour enrichir le développement professionnel à travers le e-learning (Kulal & Nayak, 2020), les universités marocaines tirent inspiration de pratiques pédagogiques de premier plan, favorisant ainsi une culture d'excellence et d'innovation au sein de leurs propres cadres éducatifs (Nouib et al., 2022).
Cette modalité d'apprentissage a le potentiel de diminuer les inégalités d'accès à l'éducation, en rendant disponible des ressources pédagogiques de qualité pour une audience plus vaste, indépendamment des barrières géographiques (Bahja et al., 2022; Naciri et al.,
2021), Cela ouvre la voie à une éducation plus inclusive et accessible à tous les segments de la population marocaine, y compris les personnes vivant dans des régions éloignées ou défavorisées (Lahmine et al., 2014) et en fournissant aux acteurs de l'éducation les infrastructures adéquates et en les incitant à intégrer ces technologies dans leurs méthodes d'enseignement et d'apprentissage, les universités marocaines aspirent à atténuer la fracture numérique et à promouvoir l'inclusion sociale(Alami & El Idrissi, 2022).
Mais plusieurs obstacles ont été rencontrés dans la mise en œuvre du E-learning dans le contexte marocain, les défis tels que l'accès inégal à Internet et les limitations infrastructurelles, soulignant la nécessité d'une infrastructure technologique fiable pour soutenir le E-learning (Yue et al., 2023).
La précipitation vers l'adoption du e-learning a mis en lumière un déficit de préparation chez les enseignants, nécessitant une adaptation rapide à ces nouvelles pratiques (Elfirdoussi et al., 2020), les recherches ont montré qu'ils ont besoin de plus de formation et de soutien pour utiliser efficacement le elearning dans leur enseignement (Roussi & Houmam, 2021). Les études ont souligné l'importance de la recherche continue pour évaluer l'efficacité de l'utilisation des TIC dans l'enseignement supérieur et pour identifier les meilleures pratiques pour surmonter les défis restants(Toumi et al., 2014).
Les étudiants peuvent également rencontrer des difficultés à s'adapter à l'apprentissage en ligne, notamment en raison du manque de familiarité avec les technologies et des défis liés à l'auto-discipline et à la gestion du temps, des programmes d'orientation et de soutien spécifiques sont nécessaires pour les aider à réussir dans ce nouvel environnement d'apprentissage (Zidani & Belkhir, 2020).
La formation initiale des enseignants universitaires au Maroc est souvent axée sur les connaissances disciplinaires, mais il est de plus en plus reconnu que des compétences pédagogiques solides sont également essentielles (El Aissaoui & Elkharraz, 2023). Les programmes de formation continue offrent aux enseignants l'occasion d'acquérir de nouvelles compétences en matière d'enseignement et d'apprentissage, ainsi que de se familiariser avec les dernières tendances et technologies éducatives (Charef et al., 2023).
Le développement professionnel au sein du milieu universitaire marocain se trouve à un stade de transformation majeure, marqué par une progression vers des méthodologies pédagogiques avant-gardistes et l'assimilation des technologies digitales, malgré cet élan, le chemin reste entravé par plusieurs obstacles, notamment le manque de ressources et une infrastructure pédagogique déficiente, questionnant la capacité du système d'enseignement supérieur à répondre adéquatement aux aspirations de développement professionnel de ses enseignants (Wei et al., 2009).
L'évolution rapide vers la digitalisation de l'enseignement souligne l'urgence pour les enseignants d'acquérir des compétences élevées dans les technologies de l'information et de la communication (TIC), la conception de cours en ligne, et des stratégies d'enseignement qui privilégient un apprentissage centré sur l'étudiant(Halimi, 2023), Il est également crucial de développer une connaissance approfondie des dynamiques du E-learning pour orchestrer des expériences éducatives captivantes et productives (Guskey, 2002; Oulmaati et al., 2020).
L'orientation vers le e-learning est parfois confrontée à des résistances culturelles et institutionnelles, ce qui peut limiter son adoption à grande échelle (Bouhafs, 2021), cette résistance est identifiée comme une barrière notable à l'innovation pédagogique numérique (Al-Jardani, 2020), les résistances au changement et les préoccupations concernant l'E-learning posent des défis majeurs, pour surmonter ces barrières, il est crucial de cultiver une attitude positive envers la technologie, d'assurer un accompagnement technique systématique, et de développer des contenus pédagogiques numériques captivants et pertinents (Zheng et al., 2021).
Les études ont également montré que les politiques publiques peuvent jouer un rôle important dans la promotion de l'utilisation des TIC dans l'enseignement\_ supérieur, en fournissant des subventions pour l'achat d'équipements, en offrant des programmes de formation pour les enseignants et en établissant des partenariats public-privé pour développer des infrastructures numériques (Bouyzem et al., 2022), le soutien institutionnel est un facteur important pour l'adoption réussie du e-learning, les enseignants ont exprimé le besoin d'un soutien institutionnel accru pour améliorer la qualité de l'enseignement en ligne et pour faciliter l'accès à la technologie pour les étudiants (Bouyzem et al., 2021).
Le e-learning est identifié comme un vecteur crucial pour le développement professionnel, enrichissant l'expérience d'apprentissage des enseignants par des interactions sociales, cognitives et pédagogiques approfondies (Bebbouchi - Ben El Kezadri, 2022). L'utilisation de la plateforme e-learning par les enseignants et étudiants a révélé d'importantes évolutions dans les pratiques pédagogiques, notamment en termes de compétences d'autoapprentissage, de motivation étudiante et d'interactions sociales, illustrant ainsi l'impact positif du e-learning sur le milieu éducatif universitaire (Bouhafs, 2021; Oulmaati et al., 2020), L'adoption de méthodes pédagogiques collaboratives et l'inclusion d'éléments multimédias dans les cours en ligne sont recommandées pour enrichir le développement professionnel à travers le e-learning (Kulal & Nayak, 2020).
L'adoption du e-learning dans l'enseignement supérieur marocain révèle un impact profond sur le développement professionnel des enseignants, offrant de nouvelles avenues pour l'apprentissage, la collaboration et l'interaction, Cette modalité d'enseignement digital favorise un accès étendu à diverses ressources pédagogiques et introduit une flexibilité sans précédent dans la structuration des programmes de formation,(Hayat et al., 2021). Le e-learning se distingue par sa capacité à permettre une immersion professionnelle continue, libre des contraintes traditionnelles de temps et d'espace, tout en cultivant une culture de collaboration et de partage parmi le corps enseignant (Ferhane & Yassine, 2022).
Le paysage actuel du e-learning au Maroc est caractérisé par une dynamique d'évolution et d'adaptation significative, en réponse aux impératifs éducatifs contemporains, ce secteur, en plein essor, se heurte néanmoins à des obstacles structurels, tout en offrant la promesse de transformations profondes dans le domaine éducatif (Ibrahimi et al., 2014), pour maximiser le potentiel du e-learning, il est crucial de s'attaquer aux défis liés à l'accès technologique, à l'acquisition de compétences numériques, à la résistance au changement, et à l'assurance de la qualité des programmes(Maphosa et al., 2023).
## V. DIScuSsion
L'examen approfondi de la littérature révèle des implications substantielles tant pour la pratique pédagogique que pour la théorisation en éducation, sur le plan pratique, l'assimilation du e-learning au sein des initiatives de développement professionnel promet d'affiner les stratégies d'enseignement et d'améliorer substantiellement les performances étudiantes (Krome, 2021), Les recherches examinées mettent en évidence l'importance de la formation pédagogique initiale et continue, de l'accès aux technologies, de la collaboration entre pairs, et de la qualité des ressources éducatives en ligne, en facilitant un accès élargi aux ressources de formation via des plateformes numériques, équipe les enseignants avec des méthodologies novatrices alignées sur les tendances pédagogiques contemporaines (Bebbouchi - Ben El Kezadri, 2022).
Le e-learning remet en question les paradigmes éducatifs traditionnels en privilégiant des approches centrées sur l'apprenant plutôt que sur l'enseignant (Agabi, 2019). Cette transition vers des expériences d'apprentissage personnalisées offre aux enseignants la latitude de répondre aux divers besoins des étudiants tout en stimulant leur engagement actif et le développement de compétences critiques, alignant ainsi la pratique avec les principes constructivistes qui valorisent l'apprentissage par l'expérience (Toumi et al., 2014).
Les méthodes conventionnelles d'enseignement, lorsqu'appliquées dans un contexte elearning, exigent une réadaptation significative pour maintenir leur efficacité, Les enseignants sont appelés à engager les étudiants dans un environnement virtuel par le biais d'activités interactives et de retours opportuns, nécessitant un changement profond dans les approches pédagogiques et le développement de nouvelles compétences (Benaini, 2023),
L'intégration réussie des nouvelles technologies dans l'enseignement nécessite une adaptation significative de la part des enseignants. Ce processus d'adaptation va au-delà de la simple acquisition de compétences techniques; il implique une remise en question et une évolution des croyances pédagogiques et des pratiques d'enseignement traditionnelles (Laadem, 2017). Les enseignants sont appelés à devenir des facilitateurs du changement plutôt que des dépositaires du savoir, encourageant ainsi une approche plus centrée sur l'apprenant et basée sur l'exploration et la découverte (Oulmaati et al., 2017).
Le développement professionnel des enseignants via l'e-learning présente de nombreux enjeux et défis qui doivent être pris en compte pour assurer son efficacité et son succès. Tout d'abord, l'elearning offre aux enseignants la possibilité de développer leurs compétences pédagogiques et technologiques, ce qui peut améliorer leur pratique professionnelle, Cependant, cette transition vers l'elearning nécessite une adaptation des enseignants aux nouvelles technologies, ce qui peut être un défi pour ceux qui ne sont pas familiers avec l'utilisation des outils numériques(Oulmaati et al., 2020; Yue et al., 2023).
Un autre enjeu important est la nécessité de garantir la qualité des formations dispensées via l'elearning, les enseignants doivent être formés à la conception de cours en ligne et à l'utilisation des plateformes d'apprentissage numérique afin de fournir un contenu pédagogique efficace et engageant, il est crucial de concevoir des programmes en ligne interactifs et stimulants qui favorisent la participation active (Zheng et al., 2021). L'inclusion de contenus multimédias, la gamification, les forums de discussion, et les feedbacks temps réel sont des éléments essentiels pour des cours en ligne engageants (Frehywot et al., 2013), il est important de fournir un soutien technique et pédagogique aux enseignants pour les aider à surmonter les défis liés à l'utilisation des technologies éducatives et à la mise en œuvre de pratiques pédagogiques innovantes(Hantem, 2020)et la mise en place de services de support technique, (Oulmaati et al., 2017).
Le potentiel du e-learning pour réduire les inégalités d'accès à l'éducation au Maroc est entravé par un paradoxe: d'un côté, il offre la possibilité de fournir des ressources pédagogiques de qualité à une audience plus large, indépendamment des barrières géographiques, ce qui pourrait favoriser une éducation inclusive pour tous, y compris les populations vivant dans des zones défavorisées (Lahmine et al., 2014). Cependant, les défis liés à l'accès inégal à Internet et aux limitations infrastructurelles, notamment dans les régions rurales, soulignent la nécessité d'investir dans des infrastructures technologiques robustes pour garantir une expérience d'apprentissage en ligne efficace et équitable (Bahja et al., 2022; Giannakos et al., 2022).
Par ailleurs, le développement professionnel via l'e-learning soulève également des questions liées à l'accès à la technologie et à la connectivité dans les universités marocaines, Il est crucial de garantir que tous les enseignants aient accès aux équipements informatiques nécessaires ainsi qu'à une connexion Internet fiable pour pouvoir bénéficier pleinement du potentiel offert par l'e-learning. Sans ces ressources adéquates, certains enseignants risquent d'être exclus du processus de développement professionnel via l'elearning (Belkhou et al., 2023).
Les universités doivent également promouvoir un environnement institutionnel qui encourage activement les enseignants à explorer le e-learning pour leur développement professionnel, la reconnaissance des efforts d'innovation pédagogique et la fourniture d'incitations, telles que le soutien à la formation et à la participation à des conférences en ligne, sont déterminantes pour motiver les enseignants(Bouyzem et al., 2021), les universités doivent mettre en place des mécanismes de soutien et d'encadrement pour aider les enseignants à s'adapter aux nouvelles modalités du E-learning (Roussi & Houmam, 2021), en plus, il est essentiel d'évaluer régulièrement les programmes de formation en ligne pour s'assurer qu'ils répondent aux besoins des enseignants et qu'ils favorisent leur développement professionnel(Chaatit et al., 2013).
La collaboration entre les institutions d'enseignement supérieur et les entreprises technologiques est cruciale pour accéder à des outils avancés et développer des solutions e-learning sur mesure pour les besoins spécifiques des enseignants marocains, les enseignants peuvent bénéficier de la participation à des communautés d'apprentissage professionnelles où ils peuvent échanger des idées, partager des bonnes pratiques et recevoir un soutien de leurs pairs (Bebbouchi - Ben El Kezadri, 2022; Routabi & Bennani, 2022). Ces communautés peuvent être formelles, telles que des groupes de travail départementaux, ou informelles, telles que des réseaux professionnels en ligne (Boulos et al., 2021). la création collaborative de contenus pédagogiques en ligne, encourageant ainsi le partage des bonnes pratiques et la collaboration entre pairs. Les webinaires et les ateliers virtuels peuvent également être utilisés pour faciliter l'interaction entre les enseignants et favoriser l'échange d'idées et d'expériences. (Keese et al., 2023).


Cette collaboration ouvre la voie à des opportunités significatives de formation et de développement professionnel pour les enseignants et chercheurs marocains, leur permettant d'acquérir de nouvelles compétences et de se tenir au courant des dernières tendances dans le domaine de l'e-learning (Riyami, 2018), les partenariats stratégiques formés avec des entités éducatives de renommée internationale facilitent des projets de recherche conjoints, des échanges académiques, et des initiatives d'innovation collaborative, enrichissant ainsi l'écosystème éducatif et ouvrant de nouvelles opportunités pour la communauté académique(Toprak & genç kumtepe, 2014).
Les stratégies de développement professionnel déployées dans les établissements d'enseignement supérieur marocains sont variées, incluant des ateliers, séminaires et initiatives de mentorat, Cependant, ces méthodes souffrent souvent d'un manque de cohérence et de continuité, ne parvenant pas toujours à embrasser l'intégralité des compétences requises à l'ère numérique, les formations dispensées, quoique bénéfiques, manquent de suivi pour une intégration pérenne des acquis dans les pratiques enseignantes (Charef et al., 2023).
L'adoption de stratégies de développement professionnel transformatrices, telles que la participation à des formations en ligne de qualité, l'exploration de nouvelles méthodologies pédagogiques et la collaboration avec les pairs pour le partage des meilleures pratiques, est essentielle pour actualiser les compétences enseignantes et stimuler l'innovation dans l'enseignement universitaire(Meskine & Ouafa, 2023; Riyami, 2018).
Le système actuel révèle plusieurs lacunes, notamment l'absence de parcours de développement professionnel personnalisés qui tiennent compte des besoins individuels et des spécificités disciplinaires (Guskey, 2002). De plus, il existe un manque significatif d'évaluation des programmes de formation, rendant difficile la mesure de leur impact sur l'amélioration des compétences pédagogiques et technologiques des enseignants. Cette situation est exacerbée par une reconnaissance institutionnelle insuffisante du développement professionnel, ce qui peut limiter la motivation des enseignants à s'engager dans ces activités de formation continue(Darling-Hammond & Richardson, 2009).
Plusieurs problématiques liées à l'enseignement supérieur au Maroc, notamment la massification de la demande face à l'exigüité des amphis, le faible taux d'encadrement, les taux d'échec et d'abandon élevés, la démotivation des étudiants, la difficulté d'intégrer le marché de l'emploi par les diplômés des établissements à accès ouvert, le manque de formations continues au personnel administratif et académique dans le but de développer leurs capacités professionnelles et les conditions de travail inappropriées. Le e-learning est considéré comme une solution pour remédier à certains de ces obstacles, notamment celui de la massification et du faible taux d'encadrement (Boumahdi, 2021).
L'efficacité du e-learning dans l'amélioration du développement\_ professionnel des enseignants universitaires au Maroc est influencée par une gamme de facteurs essentiels. Parmi ceux-ci, l'accès à des infrastructures technologiques robustes et la maîtrise par les enseignants de ces outils numériques sont prépondérants pour le succès de l'e-learning (Bahja et al., 2022). l'application efficace du e-learning est entravée par des défis techniques, notamment l'accès limité à des technologies adéquates et à une infrastructure fiable (Bahja et al., 2022; Giannakos et al., 2022). Il est donc primordial de former spécifiquement les enseignants pour surmonter ces obstacles et pour intégrer efficacement les stratégies pédagogiques en ligne (Zheng et al., 2021).
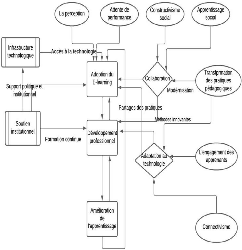
Dans le cadre de cette étude, nous avons élaboré un cadre théorique conceptuel pour comprendre les dynamiques du développement professionnel des enseignants universitaires à travers le e-learning. Ce cadre, représenté dans la Figure 1, illustre les différentes composantes théoriques qui soustendent notre analyse.
 Figure 1: Cadre conceptuel théorique
Le secteur du e-learning est sujet à des changements technologiques rapides, ce qui peut rendre certaines des études analysées rapidement obsolètes (Al-Jardani, 2020).
La recherche se limite principalement aux articles disponibles dans des bases de données spécifiques, publiés en anglais et en français, cela peut exclure des travaux pertinents publiés dans d'autres langues ou sources limitant ainsi la portée des conclusions, les études examinées emploient une variété de méthodologies, rendant difficile la comparaison directe des résultats et la synthèse de conclusions globales.
Toute fois la formation continue des enseignants sur l'utilisation pédagogique des technologies e-learning est un élément clé de leur développement professionnel qui nécessite une approche holistique qui englobe à la fois les aspects technologiques et pédagogiques du e-learning(Meskine & Ouafa, 2023).
## VI. COnclusioN
L'examen approfondi de la lttérature révèle que le e-learning représente une avenue prometteuse pour transformer de manière significative le développement professionnel au sein des universités marocaines. En affrontant de front les obstacles relatifs à l'infrastructure technologique, à la maîtrise des outils numériques par les enseignants, au manque de soutien institutionnel et à l'absence de partenariats stratégiques avec les acteurs de la technologie éducative, les institutions d'enseignement supérieur au Maroc sont en position de tirer pleinement parti des opportunités offertes par le E-learning (Bouyzem et al., 2021). Ce faisant, elles peuvent catalyser un développement professionnel soutenu et dynamique parmi leur corps enseignant, ce qui est essentiel pour la rénovation des méthodologies d'enseignement et l'enrichissement de l'expérience d'apprentissage étudiante (Bahja et al., 2022).
La collaboration entre les universités marocaines et les entreprises spécialisées dans les


technologies de l'éducation ouvre également de nouvelles perspectives pour l'élaboration et la mise en œuvre de solutions e-learning sur mesure (Bouyzem et al., 2022). Ces partenariats peuvent faciliter l'accès à des outils pédagogiques avancés et à des plateformes d'apprentissage interactives, permettant ainsi aux enseignants d'explorer et d'intégrer des stratégies d'enseignement innovantes qui répondent aux besoins diversifiés des étudiants.
Le potentiel du e-learning pour redéfinir le développement professionnel des enseignants universitaires au Maroc est considérable. En surmontant les défis existants et en exploitant stratégiquement les ressources disponibles, les universités peuvent promouvoir un environnement d'apprentissage enrichi et adaptatif. Cette évolution pédagogique ne se limite pas à l'amélioration des compétences enseignantes mais s'étend aux résultats d'apprentissage des étudiants, contribuant ainsi de manière significative à l'avancement de l'enseignement supérieur au Maroc.
Les travaux de recherche actuels offrent une base de connaissances enrichissante; néanmoins, l'exploration empirique approfondie reste essentielle pour saisir l'impact durable du e-learning sur le perfectionnement des enseignants universitaires au Maroc (Alami & El Idrissi, 2022), ces études futures devraient viser à évaluer de manière empirique l'efficacité de différentes approches pédagogiques en ligne, à comprendre les défis spécifiques rencontrés par les enseignants dans l'adoption de ces technologies, et à identifier des stratégies pour améliorer l'accès et la participation des étudiants dans un environnement d'apprentissage virtuel.
La poursuite de recherches dans ces domaines contribuera non seulement à une meilleure compréhension des implications du e-learning pour le développement professionnel mais fournira également des directives pratiques pour optimiser son application dans le contexte universitaire marocain.
Liste des Abréviations
- ICT: Technologies de l'information et de la communication (Technologies de l'Information et de la Communication)
- LMS: Système de gestion de l'apprentissage (Learning Management System)
- REO: Ressources éducatives ouvertes (Open Educational Resources)
- MOOC: Cours en ligne ouverts et massifs (Massive Open Online Course)
- Formulaire de garanti des auteurs: Tous les auteurs mentionnés ont suffisamment contribué au travail soumis et que le contenu du manuscrit n'a jamais été publié.
Generating HTML Viewer...
References
60 Cites in Article
C Agabi (2019). E-Learning in The Formal Education System : The Enablers, The Challenges And The Cost Implication.
Youssef Alami,Issam El Idrissi (2022). Students' adoption of e-learning: evidence from a Moroccan business school in the COVID-19 era.
R Alilouch,M Draoui,R Idrissi (2020). Conception et mise en øeuvre d'une formation à distance via E-Learning en hydrogéologie.
Rahul Mohan,Himesh Sharma (2014). The Role of E-Learning, It’s Advantages And Disadvantages of Adoption In Higher-Education.
Mohammed Bahja,Mohammad Amin Kuhail,Rawad Hammad (2022). Embracing Technological Change in Higher Education.
A Bandura (1977). Self-efficacy : Toward a unifying theory of behavioral change.
D Bebbouchi -Ben El Kezadri (2022). L'entraide en e-learning: Le rôle joué par le sentiment d'appartenance à un groupe et par l'autodétermination de la motivation.
A Belkhou,M Ghalmat,A Belkhou,M Ghalmat (2023). E-Learning Perceptions and Challenges Amid COVID-19 : Moroccan Higher Education Teachers in Institutions With Regulated Access as a Case Study (e-learning-perceptions-and-challengesamid-covid-19).
N Benaini (2023). E-learning : Quelles compétences pour un usage efficace ?.
Ahmed Elyaagoubi (2020). Métaphores de la crise du Covid 19 dans la presse Francophone marocaine : Usages et valeurs.
Assoc. Thi Bich (2025). Methods of Teachers’ Professional Competency Development by Organizing School-Based Learning Communities in Vietnam.
Rhizlane Hammoud,Wafa Elgarah,Badre Bouarich (2023). Internship in the Time of COVID-19.
A Borthwick,T Foulger,K Graziano (2022). Championing Technology Infusion in Teacher Preparation : A Framework for Supporting Future Educators.
Mounia Bouhafs (2021). L’usage de la plateforme Moodle à l’université marocaine : vers un changement de rôle de l’enseignant-chercheur et de l’étudiant.
L Boulos,A Mendes,A Delmas,I Chraibi Kaadoud (2021). An Iterative and Collaborative End-to-End Methodology Applied to Digital Mental Health.
S Boumahdi (2021). L'e-learning en contexte universitaire marocain : Questions de motivation et de rentabilité.
M Bouyzem,Y Al Meriouh,O Moustakim (2021). Le e-learning à l'université Abdelmalek Essaâdi : Une analyse descriptive du point de vue des enseignants.
M Bouyzem,H Ghilane,O Moustakim,D Tsouli (2022). Higher Education in Morocco in the Covid-19 era : What perception of the usefulness and ease of use of e-learning.
F Chaatit,K Smith,A Legrouri (2013). Quality Assurance in Higher Education : Experience of Al Akhawayn University in Ifrane.
F Charef,A Bahi,M Bourjila (2023). Le Elearning comme une stratégie de résilience de l'enseignement supérieur marocain durant la crise de Covid-19.
L Darling-Hammond,N Richardson (2009). Research Review / Teacher Learning : What Matters?.
S El Aissaoui,A Elkharraz (2023). L'évaluation de la contribution de l'usage des systèmes e-learning, pour la formation continue, à la performance individuelle des enseignants: Élaboration d'un modèle théorique.
E El Mustapha,M El Adnani (2022). La contribution du e-learning dans le développement professionnel des enseignants.
S Elmouhtarim (2021). Exploring the Attitudes of Students to Distance Learning during Covid-19 in Morocco : The Case of Students of English Studies at Faculty of Letters in Beni-Mellal.
Sami Ramdani (2022). La pandémie de Covid-19, un outil discursif au service des objectifs géopolitiques de l’Initiative des Trois Mers.
Seble Frehywot,Yianna Vovides,Zohray Talib,Nadia Mikhail,Heather Ross,Hannah Wohltjen,Selam Bedada,Kristine Korhumel,Abdel Koumare,James Scott (2013). E-learning in medical education in resource constrained low- and middle-income countries.
M Fullan (2007). Fundamental Change.
M Giannakos,P Mikalef,I Pappas (2022). Systematic Literature Review of E-Learning Capabilities to Enhance Organizational Learning.
Bart Green,Claire Johnson,Alan Adams (2006). Writing narrative literature reviews for peer-reviewed journals: secrets of the trade.
T Guskey (2002). Does It Make a Difference ? Evaluating Professional Development.
Ayoub Ennaimi,Khadija Takhdate,Adil Tamim (2023). La Communication Politique Locale et Gouvernance Territoriale : Cas de la Collectivité Territoriale de Nouaceur.
A Hantem (2020). Les conditions de l'enseignement à distance pendant le confinement dû au COVID19.
A Hayat,M Keshavarzi,S Zare,L Bazrafcan,R Rezaee,S Faghihi,M Amini,J Kojuri (2021). Challenges and opportunities from the COVID-19 pandemic in medical education: A E-learning and the Professional Development of University Teachers in Morocco: Literature Review Global Journal of Human-Social Science ( G ) XXIV Issue VII Version I Year 2024 qualitative study.
A Ibrahimi,R Omar,M Khaldi (2014). Dispositif hybride en cours de langue à l'université marocaine.
Jeffrey Keese,Deana Ford,Sara Luke,S Vaughn (2023). An individualized Professional Development Approach for Training University Faculty in using a Technological Tool.
L Krome (2021). A Review of Zoom Utilization in Higher Education During the COVID-19 Pandemic.
Abhinandan Kulal,Anupama Nayak (2020). A study on perception of teachers and students toward online classes in Dakshina Kannada and Udupi District.
Meryem Laadem (2017). E-LEARNING INTEGRATION IN HIGHER EDUCATION: FOCUS ON MOROCCAN DEPARTMENTS OF ENGLISH.
Soufiane Lahmine,Hassane Darhmaoui,Fatiha Kaddari,Abdelrhani Elachqar,Ibrahim Ouahbi (2014). EXPERIENCING ITQANE: PRE-SERVICE AND IN-SERVICE DISTANCE TEACHER TRAINING PROGRAM IN MOROCCO.
Vusumuzi Maphosa,Mfowabo Maphosa (2023). Opportunities and challenges of adopting MOOCs in Africa: A systematic literature review.
A Martineau,M Plard (2016). Notice méthodologique pour réaliser un état de l'art en sciences humaines et sociales.
L Meskine,M Ouafa (2023). Littératie numérique et usage des LMS : Déterminants et facteurs d'influence au sein de l'université Marocaine.
Aziz Naciri,Mohamed Radid,Ahmed Kharbach,Ghizlane Chemsi (2021). E-learning in health professions education during the COVID-19 pandemic: a systematic review.
Q Naveed,M Qureshi,N Tairan,A Mohammad,A Shaikh,A Alsayed,A Shah,F Alotaibi (2020). Evaluating critical success factors in implementing E-learning system using multi-criteria decision-making.
A Nouib,S Ganich,R Moubarik (2022). Le comportement d'adoption des technologies d'e-learning dans les universités marocaines : Une étude empirique exploratoire.
Adil El Ammouri,Fatima Zahra Chamsi,Imane Agdai,Ouissal Radouane,Hana Abrebak,Yassine Rassame,Farah Nsabi,Maroiane Haouiddeg,Soufiane Atrassi,Hassana Belafki,Fadila Bousgheiri,Mariame Chraibi,Adil Najdi,Hicham Sbai (2017). IMPACT OF ASSERTIVENESS PROGRAM AMONG STUDENTS OF THEFACULTY OF MEDICINE OF TANGIER (MOROCCO).
Rachid. Tariq.,Abassi. Idriss.,Reklaoui. Asmaa.,Ouazzani. Ahmed. (2020). L’IDE AU MAROC : EFFETS ECONOMIQUES ET ATTRACTIVITE DU TERRITOIRE (ESSAI DE VALIDATION EMPIRIQUE POUR LA PERIODE 1970-2011)..
I Outoukarte,S Ben Fares,H Itouni,K Rassou,A Tahiri (2023). Distance learning in the wake of COVID-19 in Morocco.
B Riyami (2018). Analyse des effets des TIC sur l'enseignement supérieur au Maroc dans un contexte de formation en collaboration avec une université française.
H Roussi,I Houmam (2021). Déterminants d'adoption des plateformes E-Learning dans l'enseignement supérieur.
A Routabi,B Bennani (2022). The Impact of the Pedagogical Integration of NICTs on Student Satisfaction During COVID-19 : The Case of University Hassan II of Casablanca, Morocco. In Policies and Procedures for the Implementation of Safe and Healthy Educational Environments : Post-COVID-19 Perspectives.
G Siemens (2005). Connectivism : A Learning Theory for the Digital Age.
H Timperley (2011). Le développement professionnel des enseignants et ses effets positifs sur les apprentissages des élèves.
Elif Toprak,Evrim Genc-Kumtepe (2014). Cross-Cultural Communication and Collaboration: Case of an International E-Learning Project.
F Toumi,Abderrahmane Amsidder,K Youssoufi (2014). -1 --1 -sfsic2014 : XIXème Congrès de la Sfsic Pratique et usage des TIC dans l'université E-learning and the Professional Development of University Teachers in Morocco.
L Vygotsky,M Cole (1978). Mind in Society.
R Wei,L Darling-Hammond,A Andree,N Richardson,S Orphanos (2009). Professional Learning in the Learning Profession : A Status Report on Teacher Development in the U.S. and Abroad.
Xiaoyao Yue,Yan Ye,Linjiao Zou (2023). Exploring the Professional Development and Improvement Strategies of College Teachers’ Skills in the Twenty-First Century in the Era of Covid-19.
Meixun Zheng,Daniel Bender,Cindy Lyon (2021). Online learning during COVID-19 produced equivalent or better student course performance as compared with pre-pandemic: empirical evidence from a school-wide comparative study.
L Zouiri,F Kinani (2022). An analysis of students' satisfaction with distance learning in Moroccan universities during the COVID-19 pandemic.
No ethics committee approval was required for this article type.
Data Availability
Not applicable for this article.
How to Cite This Article
Yassine Hadj Sadek. 2026. \u201cE-learning and the Professional Development of University Teachers in Morocco: Literature Review\u201d. Global Journal of Human-Social Science - G: Linguistics & Education GJHSS-G Volume 24 (GJHSS Volume 24 Issue G7): .
Explore published articles in an immersive Augmented Reality environment. Our platform converts research papers into interactive 3D books, allowing readers to view and interact with content using AR and VR compatible devices.
Your published article is automatically converted into a realistic 3D book. Flip through pages and read research papers in a more engaging and interactive format.
Our website is actively being updated, and changes may occur frequently. Please clear your browser cache if needed. For feedback or error reporting, please email [email protected]
Thank you for connecting with us. We will respond to you shortly.