The paper reviews the mediating role of coaching on the connection among compensation, job involvement and feedback and employee productivity. The researchers use the quantitative technique of data collection for the study. The population for the study is the workers of Federal University Dutse, Jigawa State Nigeria. Researchers employs the nonprobability sampling technique and random sampling. For the purpose of this study, the sample size is 306 workers of the University. Researcher utilized the survey method for collecting the required information needed with instrument of questionnaire. The outcomes obtained indicates that there is positive connection between the construct under investigation and employee productivity with the inclusion of coaching as the mediating variable.
## I. INTRODUCTION
The developmental needs of an employee differ in context as 'one size fits all' model of progress is continually unsuitable. Along these lines, coaching has the possible perspective to give an adaptable, responsive as well as good developmental system that can used to help a rising number of staff inside the association than the standard kinds of instructing typically practiced in association (Jiang, Men, 2017). In recent years, there has been growing concern that employees are taking greater responsibilities to do with their growth, which is anti-developmental in nature
(Jena, Pradhan & Panigrahy, 2018). If employees decided to embark on that suicidal mission, then the role of coaches may be undermined as each employee need the support, advice and constant touch with his coach for possible feedback. This will make them achieve their developmental objectives because coaches are there to guide and protect them against flaws and flagrant misuse of opportunities (Jena et al., 2018). Employees require different types of training to enhance their capacities with a view to motivate them and perform wonderfully on the job, hence increasing their performance and enhancing responsibilities and the resultant effect is productivity and job satisfaction (Jiang, Men, 2017). Coaching emphasizes on specific work issues and cultivating in it job satisfaction capable of enhancing job performance, which can be mainstream to applicable facets of effort. Coaches ideally advance direct instruction, support and renders much attention to a staff, which fits with their own time schedule and purposes, and objectives, distinct to some types of preparing exercises; coaching truly do frequently offer enduring help for self-improvement and advancement (Grant, 2014).
### a) Objectives of the Research
1. To examine the relationship between compensation and employee productivity
2. To examine the relationship between job involvement and employee productivity
3. To examine the relationship between feedback and employee productivity
4. To examine if coaching mediate the relationship between compensation and employee productivity
5. To examine if coaching mediate the relationship between job involvement and employee productivity
6. To examine if coaching mediates the relationship between feedback and employee productivity
b) Review of Literature
The prospective of coaching in the office to increase performance and productivity of employee has consequently produced growing concern as of late, not simply in relations to social change but rather for different components fit for upgrading representative execution advancement. The intrigue produced by training has far outperformed that of the enthusiasm for tutoring in contemporary time, for instance, as exhibited by significantly higher number of scans for "instructing" as against "coaching" through the web index utilizing Google since 2003 has expanded enormously (Grant, 2014). Coaching in organizations has likewise gotten a lift as of late and turned out to be more mainstream as it draws a boundless range of individuals in different field of trade, business and scholastic condition. Numerous invested individuals attempt to discover with a view to investigate the vital utilization of training in small scale and large-scale terms, consequently resultant to connecting it to hierarchical ethos and initiative elegance and by the idea of the progressions essential to react to varying pattern in financial circumstances
Coaching is typically perceived as an apparatus to reinforce astuteness in authority change designs and activities (Gallucci, Van Lare, Yoon, & Boatright, 2010)). Coaching is likewise known for "empowering activity or intervention" for the sole drive of "encouraging or potentially helping employees to enhance their performance in different ghost of life, and to support their sensitive effectiveness, singular advance and specific development" (Gelaidan, Al Harbi, & Al Swidi, 2018). Gelaidan et al (2018) are of the view that consistency of impalpable solidarity crosswise over depictions of coaching independent of the market part as the territory of center (i.e., executive coach, work environment coach, life coach) or the focal point of the action (i.e., association, gathering as well as person). They additionally relate the activities of capable coaching to existing practices of HRD, taking note of that the strategies of the previous to that of the last are incredibly related (i.e., student focused, experiential, self-coordinated).
It is basic to in any case, separate amongst coaching and mentoring being that the terms can be utilize conversely. Now and then, it can be utilized as a part of blend with the other. Coaching includes solid, objective arranged, concentrated and one-on-one help. While mentoring is generally an unswerving persevering contact, in which a high-positioning staff underpins the individual and expert improvement of a lesser colleague (Gelaidan et al., 2018). Coaching then again perhaps gave formally or casually, inside by utilizing on the current limit or by an outside individual who is viewed as a specialist, or by peers. Nevertheless, the greater part of the administration outside individuals as coaching by interior staff that usually offer coaching in an institution like FUD and companions are unexploited as a technique for initiative advancement (Gelaidan, Ahmad, 2013). Subsequently, a large portion of the literary works on leadership coaching vested much consideration on sourcing for official coach from outside. Along these lines the writing demonstrates a significant and confirmed connection between executive coaching and individual performance, self-adequacy, authoritative duty
The new approach is to decentralize the tasks given to each subordinate. This is made possible if the core responsibilities is broaden to incorporate new paradigm of coaching which has the ability to devolve powers from start with line supervision from customary obligations of observing and managing to an arrangement of considerably more execution based situated errands (Bhattachayya, Jena, & Pradhan, 2019). This can properly be accomplished if the focal point of the organization is to recognize, evaluate, and build up the abilities of subordinates and adjust their execution to the vital objectives of the organization (Haider et al., 2015; Gunu, Oladepo, 2014). One of the obvious way to deal with execution change inside the association is for the seniors develop policies and programs capable of enhancing close relationship between the supervisor and the supervisee in a form of organized and tailored guideline and direction to representatives with regard to worker day-by-day work. This illustration in the form of activity may generally mean an informal training. And in more elaborate form can be referred to as coaching, which the literature tries to give meaning as an unstructured, developmental process and procedure where by supervisors give one-on-one input and direction to staff charge in cognizance the culmination area to improve their execution (Grant, 2014). Instructing has relative points of interest over formal preparing in light of the fact that it is significantly more affordable and simpler to oversee as it has the boldness to blend with associates and all the more steadily fits the present need with regards to progressing learning and ceaseless change with regards to firm-particular working environment procedures and advances.
However, in the real work setting, superiors may likely join individualized instructing with parcel of different techniques to enhance execution. The only problem the superiors may encounter in this circumstance is that of little or no control to the existing human resources policies, which may hinder them to manipulate and effect any changes for the better. However, they might have little command over other HR arrangements that has to do with enlistment, determination, or compensation, yet what is settled in part of their expected set of responsibilities is to carter for issues connected with coaching and dealing with the functioning connections and communications among the workers working in a respective organization or working in a group setting (Chaudhary, 2019. The tendency is for the supervisors to create an avenue of trust by promoting group dynamics that enhances open communication, interpersonal relationships capable of enhancing and motivating group learning and retention among employees (Gregory, Brodie, Paul, Levy, & Micah 2008). This can simply be achieve by the supervisors if they develop the habit of reinforcing and integrating one-on-one coaching interactions among and between employees.
Coaching has all it takes in its normal parlance to influence individual performance through three different methods thus: the acquisition of job that relates to knowledge, ability and skills; the constant upliftment of staff morale and enhancement of his motivation related component and effort; and finally, inculcate and revive the spirit and process of social learning and cognitive enhancement. Coaching is considered an effective mechanism that promotes skill acquisition because of the constant interactions between the supervisor and staff as close observation and monitoring of behaviours from the superiors can be the order of the day. With this constant interaction, there is every possibility for the coaches to provide constructive feedback and guidelines for improvement (Hamlin, Ellinger, & Beattie, 2008).
Nowadays, organizations are entangled with maximization of profit and to produce optimally without necessarily investing heavily in their human resource, the need to integrate coaching it to the mainstream activities became imperative. Coaching when utilized and applied in its normal parlance will likely solve the problem brain drain and inject into the system fresh ideas capable of generation returns on investment. Coaching when applied properly will ginger employees to work harder by harnessing and capitalizing on the potentials inherent in staff by effecting positive changes the organization requires to improve productivity as well enhancing performance by way of empowering and motivating the staff to do even more with less resource (Arora, Dhole, 2019). The potentials and the monumental advantages of coaching in organizations where academic circle is not left out to effect changes and inject life into workers with a view to improving employee performance cannot be over emphasized. Coaching has received a boost recently not because of trying to change the behaviours of workers but on how best to inculcate a feeling of belonging in the workplace capable of improving performance and attaining productivity. It is important to clarify here that the interest and the attention coaching have recently far outweigh that of mentoring which is evident in the number of google searches the former received as against the latter since 2003 (Hamlin et al., 2008).
Coaching has not been only recognized in few organizations but has received a boost in a variety of
Circles and has become popular in both academia, commerce, business, and a host of others. Many researchers try to take interest in applying coaching as a strategy of training both at micro and macro levels, which tries to link organizational dynamics and leadership style to the way and manner in which coaching is applied in practical terms. This when pursued vigorously will hitherto bring the needed changes required in order to answer both social, monetary, and political circumstances confronting associations. Hierarchical coaching could likewise be seen as a corporate system intended to saddle and boost the potentials inherent in an employee. This in essence represents a way and manner in which corporate governance tries to search for ways and solutions for successful management strategies that give rise to adequate management by objective, total quality assurance, and a host of others.(Hamlin et al., 2008).
Many authors are of the firm belief that though coaching being new in the context of organizational settings tends to replace many forms of training circles as it is fast ascending and trying to reach its climax, though what is required is to produce evidence-based researches and approaches that can make coaching sustainable and more accessible in its entirety. The extent to which the coaching curve relationship lasted depends largely on how much and of what magnitude the investment expended on coaching and in return what is likely the reciprocal gesture in terms of literature that is qualitative in nature is vested in the organizations, more especially corporate organizations.
Productivity of organizations stands the chance of improving if coaching has been adopted to reinforce training. By doing that, not only will it guarantee capacity enhancement but also an opportunity to learn new trades and methods of doing things in the organization which will make them perform wonderfully on the job thereby improving the capacity of the worker and also that of the organization as well. Many researches conducted especially in the developed world try to establish positivity in respect of coaching and employee productivity(Authors, 2019). The way is to appraise and understand the nature of coaching and how it impacts on workers' productivity thereby reinforcing the earlier stand on how to achieve favorable impact on organizational culture and performance. Evidence-based research substantially increases at a faster rate(Heslin, Vande, & Latham, 2006). The scenario generated an intense argument in organizational context for the need to evaluate coaching relationships and the likely interventions to reinforce existing studies(Blessing White, 2009). Additionally, the design of coaching in a corporate world is influenced by the need to utilize the potential of workers that will improve the performance of staff and ultimately increase organizational productivity. The hypothetical deduction of coaching may be linked to other individual accomplishments and advancements.
where coaching writing expressly presented significant idea on the meaning of instructing both explicitly and relevantly (Heslin et al., 2006).
Coaching abilities are acquiring conspicuousness of late and have become a focal piece of the current representatives working in an establishment. Chief executives who should be the bosses of subordinate staff are supposed to be capable and experienced, to have the option to mentor their laborers towards further developed commitment, remaining safe exclusively, lifting staff feeling of confidence and to work with individual and hierarchical change(Harter, Schmidt, Agrawal, & Plowmann, 2013).
Compensation structure commonly affects worker productivity. Precisely when associations separate the significance of preparing and prepared because of the training they enjoined in and reward them actually organized delegates, by then the labor force will be charged up towards passing on those aptitudes. As shown by Expectation Theory, Agent inspiration increments when basic awards are given to those specialists who practically exchange what they learnt (Harter et al., 2013).
There is a relationship among preparing and improvement of staff with the redesign of benefit structures (Eisenhardt, 2018; Authors, 2019). Despite the way that the labor force who don't take hands on preparing have, unimportant threats to help expansion in compensation. Preparing of labor force on an exceptionally essential level redesigns the advantage of financially forestalled females and from guaranteeing oppressed people, besides ponders explored that preparation and improvement don't show obvious effect on the remuneration of actually selected delegates or recently employed staff (Eisenhardt, 2018). Several factors have been perceived as affecting the viability of workers. They meld administrative elements, experts' flourishing, specialists' inspiration, and social correspondence related with the age technique. Impact of compensation on representative productivity could be areas of strength for remarkably several establishments (Eisenberger, Malone, & Pressson, 2016). Incredible compensation for laborers will have the ability to fortify the ascent of new considerations and agents' headway. With such countless from delegates, it would be amazingly important for the organization. In an equivalent study, (Eisenberger et al., 2016) found that the nearness of a conventional compensation of agents will make the quality of laborers in like manner incredible.
There is a optimistic connection among job involvement and productivity as a frail association can exist among job involvement and employee productivity because of some different factors. In addition, job involvement is straightforwardly and in a roundabout way influenced by these factors and productivity is naturally influenced by the activity involvement (Dixit,
Bhati, 2012). Workers who are focused on their activity assignments, they have abnormal state of occupation inclusion and there is an extremely helpful connection between work contribution and execution. Research thinks about demonstrate that there is not an impulse that the workforce who is more dedicated to the activity is likewise anticipated and hopeful to remain in the working place for the long period. Such sort of labor force is more compelling and helpful for the association when stood out from the labor force who isn't genuinely devoted to the association and stays in the association for eternity. At long last, this depiction ends up on these words that activity inclusion upgrades worker responsibility and such sort of representatives put additional execution. To put it plainly, worker duty fills in as an impetus for the rapport among job involvement and productivity (Dixit, Bhati, 2012). As indicated by Farotimi (2010) job involvement describes how much representatives are occupied with, or engrossed with their employments and how much an individual perceives with his activity. It is likewise depicted as how much work is perceived to be the noteworthy factor in satisfying some need of a worker. Association additionally demonstrates that significance of work is the mental self-portrait of a worker. In this manner, involvement is fundamentally induced by the perusing of a worker about his own photo of life. In addition, after that by the hierarchical characteristics and employment qualities. This suggests job involvement is that authoritative disposition which tells that how much a worker mentally relates to the business association and the amount one trusts that his work is imperative and develops his confidence (Fu, & Deshpande, 2014).
Job involvement has been isolated into two separate methodologies. To start with, approach is seen as a singular qualification variable where work commitment is acknowledged to happen when the responsibility for requirements, characteristics or individual credits impact individuals to end up lovely much associated with their occupations. The second approach considers work contribution as a response to specific work circumstance peculiarity (Garbi, Sultii, 2004), Job involvement, work responsibility, and representative employment execution are among the most examined territories in authoritative conduct and human asset administration look into. Promote they included that activity contribution has been a standout amongst the most valuable instruments utilized for expanding worker profitability by enhancing representative association and duty. Then again, work contribution is identified with representatives' observation that how the activity happens in singular life. As much as an individual is emphatically impacted by his activity, the status and achievement will naturally expand (Hafer, Martin, 2006). This implies it likewise makes the importance of proprietorship inside workers who are engaged with choices concerning their activity and its related exercises. Research has demonstrated the significance of occupation association with worker duty. This obviously uncovers those associations that have work contribution culture; their representatives are more dedicated with association than those associations who do not include their representatives (Hanaysha, 2015).
Feedback is an essential wellspring of instructing people in the feeling of expelling impediments they look in transmitting their exercises with a view to fulfilling the objectives which was bestowed on them in their workplace (Evans, 2013). Without appropriate feedback, people and the associations cannot build up the standard required which in the end could meet the streamlined goals. Representatives' reactions then again tend to hand supportive over killing undesired practices particular to them as well as fit for handling information traversed it, which can make strong suggestions appropriate to the improvement of the staff, and setting them up for higher anticipated responsibilities (Hanisah, Melaka, & Jody, 2011). Today future, supervisors might be the subordinates of the present chiefs. They will one day transform into directors themselves, if their way is clarified and without any snag that may likely square their direction. Input goes about as an extension between workers' non-palatable conditions and administration reaction to it. In instructive foundations like the FUD where this examination is embraced, understudies have a tendency to use criticism remembering the ultimate objective to explain their substance and stresses of important subjects. Furthermore, criticism is generally given to the understudies from their educators, which guarantees them of whether their approach is in consonance with a specific, or study is as exact and applicable or they are going amiss from genuine idea (Gregory, Brodie, Paul, Levy, & Micah 2008).
## II. THEORETICAL FRAMEWORK
 Figure 1: Research Model
Figure 1.1 above shows that the independent variables are compensation, job involvement and feedback while simultaneously workers productivity is the dependent variable. The intervening variable is coaching that will intercede the relationship between the dependent and independent variables. A mix of these components that is oneself decision and the reliant components are fabricated, and hypotheses are figured and made considering the previous works, yet the proposed model will be tried from here on out.
In the literature review, it has been contended that coaching affects various variables like compensation, job involvement and feedback on representative efficiency. Authoritative execution in the end depends on worker yield and coaching is an instrument to improve representative efficiency (Bharti, Rangnekar, 2019). The going with speculative framework has been intended to portray an association among the independent variable and employee productivity, within the sight of mediating variable. Coaching is making a positive relationship on representative efficiency. These characteristics of coaching foster help its impetus as per those exploration associations whose contemplations and examinations turn round the regard time of social event through sensible and right utilization of all classes of resources, and the most fundamental out of the various available resources are the workers.
Associations all over the planet who are working with the prospect of constant development in respect of their representative development and efficiency, by then there is the need to arrange such activities that can clean the specialists' abilities and can develop their capacities which are expected at the workplace, (Jayasundera, Jayakody, & Jayawardana, 2017).
### Hypotheses
- Ha1 There is a significant relationship between compensation and employee productivity
- Ha2 There is a significant relationship between job involvement and employee productivity
- Ha3 There is a significant relationship between feedback and employee productivity
- Ha4 Coaching significantly mediate the relationship between compensation and employee productivity
- Ha5 Coaching significantly mediate the relationship between job involvement and employee productivity
- Ha6 Coaching significantly mediate the relationship between feedback and employee productivity
## III. METHODOLOGY
This assessment used quantitative approach. Survey was used as the audit instrument. The Quantitative investigation attempts to find answer to a requesting through evaluation of quantitative data, i.e., the data showed up in figures and numbers (Hayes, Rockwood, 2016) has battled that a quantitative examination method can engage scientists to move toward hands on work without being compelled by any ordained groupings of. In like manner, Hafiz, and Alkali, (2013) got up that the nature free from quantitative examination is the open doorways that it offers experts to connect and gather information unequivocally from their examination people to appreciate as well as consider according to their viewpoints. Then again, close to home examination passes on the uniqueness since it doesn't give end early. It is a significant part of the time, considered an insightful thinking of the load up sciences research (Hafiz, & Alkali, 2013).
The testing technique approach or framework used in the examination is questionnaire using simple random sampling methods on the overall populace of the Federal University Dutse (FUD). The decision of this framework model is a subunit of the general population, since the general population is enormous, testing technique is fundamental and key in this assessment (Krejcie, Morgan, 1970). The confirmation of a get-together of respondents would be made to address the entire population. Data will be collected from the model and the way toward social affair data is known as sampling. The revelations or assessment divulgences will be summarized from the example (Krejcie, Morgan, 1970).
This investigation is depended upon to involve the entire of 306 laborers as test size. This obviously will produce this assessment, as it will address the entire people. A sum of 900 questionnaire would be spread to staff of FUD, Dutse Jigawa State Nigeria with an unequivocal genuine target to satisfy the example size need. With this impact, the fundamental example size essential for this investigation is 306 (Krejcie, Morgan, 1970). Basic irregular testing system would be used as a piece of the survey information procedure, in which the names of the person's individual divisions would be made on somewhat out of papers, tied, drew, revamped and eventually the workplace names would be picked in a subjective way will be seen as (Ahmad, Usop, 2011). In any case, the example estimate was overcome the model made by Krejcie and Morgan (1970). In the current style, the precedent insinuates the employees that may be chosen haphazardly. The table underneath exhibits the Krejcie and Morgan test measure display.
The logical examination fixated on equally both strata of the university. The development was hinged upon the supposition that, this social occasion of laborers inside the legitimate set up comprised the general people where the school turns. The total number of academic staff in the school is 320, while the noninsightful staff including the best organization staff and non-authoritative staff is 1125 burdened with commitment of approach utilization and making sure that work in the school propels without any problem. The total people of the workers in the Federal University Dutse is around One Thousand Four Hundred and Fourty Five (FUD, 2014).
Table 3.1: Sample Size
<table><tr><td>N</td><td>S</td></tr><tr><td>1000</td><td>278</td></tr><tr><td>1100</td><td>285</td></tr><tr><td>1200</td><td>291</td></tr><tr><td>1300</td><td>297</td></tr><tr><td>1400</td><td>302</td></tr><tr><td>1500</td><td>306</td></tr><tr><td>1600</td><td>310</td></tr><tr><td>1700</td><td>313</td></tr></table>
In view of the Krejcie and Morgan model, the population of this study under investigation is 1445. In this way, the sample size estimate that can be utilized as a part of this study is 306. In this way, in attempting to abstain from having not as much as the required sample size, this examination would utilize 900 set of questionnaires and dispersed them to 900 employees in FUD, Jigawa Nigeria, whom are for the most part under the service of the FUD (Hafiz, Shaari, 2013). The 900 respondents would be totally looked over the entire population that had been recognized. In this way studying the sample size would make headway to speak and represents the entire population of the study ((Hafiz, Shaari, 2013).
## IV. METHOD OF DATA ANALYSIS
### a) Questionnaire Data Analysis
Kothari (2008) breaking down the collected information would empower and illuminate better comprehension as for acknowledging whether to help or unsupported the outcome (speculations). Inferential and clear and assessments would be utilized to investigate, unravel or enlighten the affiliations that were rose out of the crude data.
### b) Inferential Measurements
Inferential statistics is worried about generalizing from the population sample ((Ahmad, Usop, 2011). As such, inferential statistics is utilized as a part of deciding the connections between the mediating variable, independent variables and the dependent variable in view of the hypotheses testing. In any case, the exploration utilizes diverse inferential figures, that incorporates Pearson Correlation coefficient and Multiple Regression Analysis and through Structural Equation Model-Smart PLS. Structural Equation Model (SEM) is a quantifiable or factual models that attempt to clear up and find the associations that exist among various research factors. It choose and reviews the differing factors interrelationships imparted in a movement of simultaneous conditions that are predictable to a plan conditions in of different backslide (Ramaya, 2013).
### c) The PLS-SEM Analysis
Smart PLS is like a regression analysis; the principle distinction being in regression analysis one tests one condition at any given moment while in SEM numerous conditions are tried all the while. This method of investigation is known as the second era examination while SPSS is known as the first era examination (Ramaya, 2013). The objective of SEM-PLS (Partial Least (SEM) is to expand and clarify the varieties of the endogenous latent construct.
Moreover, this investigation utilized PLS-SEM with a specific end goal to assess its theoretical research display utilizing the product application PLS-
SEM (Ramaya, 2013). At the end of the day, it places higher accentuation on inspecting the connections in view of bestowed learning from the writing. Accordingly, the use of PLS SEM is connected in finding out the outcomes for this research.
In PLS analysis, the means are to assess the outer model or the extent model and the basic model. Extent or measurement model manages the procedures of deciding the decency of the measures. Along these lines, the two primary criteria in PLS analysis that are utilized as a part of surveying the measurement model are reliability and validity (Ramaya, 2013). As it were, the measurement models were evaluated by construct internal consistency, item reliability and validity. Consequently, the decision to utilize Smart PLS-SEM as the numeric always for assessing the planned study hypotheses is because of the accompanying motives. It manages exploratory investigations, PLS manages nonparametric information, i.e., it doesn't require ordinary disseminated input information and last yet not the slightest PLS-SEM can be utilized and connected to a multifaceted examination operational reckoning model with a large number of constructs and or variables (Gelaidan, Ahmad, 2013).
In PLS analysis, be that as it may, the predictive power of a specific research model is assessed by the R squared (R2) estimations of the inert or endogenous factors, and in addition deciding the institutionalized way coefficient for every one of the connection between exogenous factors and endogenous factors. Then, the value of R2 is translated in a comparable way as those got from multiple regression analysis. Thus, the value of R2 demonstrates the amount of variation in the construct that can be comprehended and clarified by the research model (Gelaidan, Ahmad, 2013).
## V. DESCRIPTIVE ANALYSIS OF CONSTRUCTS
This study applied the general statistical description to examine its variables through the specific use of standard deviation, statistical mean values, minimum, and maximum for all the predictors of the independent, mediating, and dependent variables. Table 4.3 displayed the results of the descriptive statistical values on which all the constructs are measured on a five-point Likert scale.
Table 4.3: Descriptive Analysis of the Constructs
<table><tr><td>Construct</td><td>N</td><td>Mean</td><td>Standard Deviation</td><td>Minimum</td><td>Maximum</td></tr><tr><td>Compensation</td><td>583</td><td>3.91</td><td>0.553</td><td>2.60</td><td>4.90</td></tr><tr><td>Job involvement</td><td>583</td><td>3.91</td><td>0.609</td><td>1.60</td><td>5.00</td></tr><tr><td>Feedback</td><td>583</td><td>3.90</td><td>0.479</td><td>2.14</td><td>4.86</td></tr><tr><td>Coaching</td><td>583</td><td>3.93</td><td>0.597</td><td>2.07</td><td>5.00</td></tr><tr><td>Employee Productivity</td><td>583</td><td>3.85</td><td>0.713</td><td>2.08</td><td>5.00</td></tr></table>
The descriptive statistics for the constructs revealed that the statistical mean value of 3.91 for compensation was similar to the statistical mean value of 3.91 for job involvement. Moreover, the descriptive analysis for the construct of feedback shows that it has the statistical mean value of 3.90 as compared with the coaching, which has the statistical mean value of 3.93. The statistical mean score of employee productivity of 3.85 is relatively lower than the mean score of all other three remaining variables.
### a) Measurement Scale of the Research Variables
The analysis of the measurement scale as well as the types of research variables used in the current study is of paramount importance. Thus, scale is viewed as a necessary tool used in quantitative research for distinguishing respondents (individual) on the basis of how they differ from one another in using some selected variables (Gelaidan, Ahmad, 2013). In effect, the four major types of measurement scales that have been identified and are widely used in recent research are ordinal, nominal, interval, and ratio.
Table 4.4: Descriptive Analysis of the Measurement Scale Types
<table><tr><td>Variables</td><td>Types of Scale</td></tr><tr><td>Demographic</td><td>Nominal</td></tr><tr><td>Compensation</td><td>Ordinal</td></tr><tr><td>Job involvement</td><td>Ordinal</td></tr><tr><td>Feedback</td><td>Ordinal</td></tr><tr><td>Coaching</td><td>Ordinal</td></tr><tr><td>Employee Productivity</td><td>Ordinal</td></tr></table>
### b) Validity and Reliability of the Constructs
Convergence and discriminant validity seeks to establish a level of agreement between the concept of the theory and a particular research instrument by ensuring that its attributes in the measurement scales are well represented (Cohen, Manion, & Morrison, 2007). Thus, the convergent validity is identified by assessing the loadings, composite reliability as well as average variance extracted (Cohen et al. 2007). Furthermore, convergence validity is achieved when all the measures that are expected to reflect a construct are correlated. In other words, the legitimacy of a specific factual estimation scale is joined when values are $>0.7$,
$>0.7$, and $>0.5$ for loadings, composite reliability, and average variance extracted respectively. So, values above these stated points are considered to have enough convergence of validity (Cohen et al., 2007).
In the current review, every one of the things have surpassed the suggested edge values for loadings, normal difference removed and composite reliability or unwavering quality ( $>0.7$, $>0.7$ and $>0.5$ ) on their particular develops. Particularly, items A5, A6, A10, C1, C2, C4, D1, D2, D7, D8 and E12 which were dispensed with for having a low stacking. Table 4.5 presents the loadings, average variance removed, and composite dependability of this review.
Table 4.5: Results of Measurement Model
<table><tr><td>CONSTRUCTS</td><td>ITEMS</td><td>LOADINGS</td><td>AVE</td><td>CR</td></tr><tr><td rowspan="5">COMPENSATION</td><td>A1</td><td>0.751694</td><td>0.679988</td><td>0.936780</td></tr><tr><td>A2</td><td>0.856613</td><td></td><td></td></tr><tr><td>A3</td><td>0.875734</td><td></td><td></td></tr><tr><td>A4</td><td>0.772489</td><td></td><td></td></tr><tr><td>A7</td><td>0.856613</td><td></td><td></td></tr><tr><td></td><td>A8</td><td>0.875734</td><td></td><td></td></tr><tr><td></td><td>A9</td><td>0.772489</td><td></td><td></td></tr><tr><td>JOB INVOLVEMENT</td><td>B1</td><td>0.348479</td><td>0.590890</td><td>0.866586</td></tr><tr><td></td><td>B2</td><td>0.948530</td><td></td><td></td></tr><tr><td></td><td>B3</td><td>0.626540</td><td></td><td></td></tr><tr><td></td><td>B4</td><td>0.948530</td><td></td><td></td></tr><tr><td></td><td>B5</td><td>0.807653</td><td></td><td></td></tr><tr><td>FEEDBACK</td><td>C3</td><td>0.744344</td><td>0.552881</td><td>0.821823</td></tr><tr><td></td><td>C5</td><td>0.728727</td><td></td><td></td></tr><tr><td></td><td>C6</td><td>0.914895</td><td></td><td></td></tr><tr><td></td><td>C7</td><td>0.884167</td><td></td><td></td></tr><tr><td>COACHING</td><td>D3</td><td>0.879389</td><td>0.743230</td><td>0.966372</td></tr><tr><td></td><td>D4</td><td>0.918178</td><td></td><td></td></tr><tr><td></td><td>D5</td><td>0.847132</td><td></td><td></td></tr><tr><td></td><td>D6</td><td>0.655957</td><td></td><td></td></tr><tr><td></td><td>D9</td><td>0.879389</td><td></td><td></td></tr><tr><td></td><td>D10</td><td>0.918178</td><td></td><td></td></tr><tr><td></td><td>D11</td><td>0.847132</td><td></td><td></td></tr><tr><td></td><td>D12</td><td>0.879389</td><td></td><td></td></tr><tr><td></td><td>D13</td><td>0.918178</td><td></td><td></td></tr><tr><td></td><td>D14</td><td>0.847132</td><td></td><td></td></tr><tr><td>EMPLOYEE PRO.</td><td>E1</td><td>0.815088</td><td>0.741620</td><td>0.969264</td></tr><tr><td></td><td>E2</td><td>0.889443</td><td></td><td></td></tr><tr><td></td><td>E3</td><td>0.866066</td><td></td><td></td></tr><tr><td></td><td>E4</td><td>0.815088</td><td></td><td></td></tr><tr><td></td><td>E5</td><td>0.889443</td><td></td><td></td></tr><tr><td></td><td>E6</td><td>0.866066</td><td></td><td></td></tr><tr><td></td><td>E7</td><td>0.815088</td><td></td><td></td></tr><tr><td></td><td>E8</td><td>0.889443</td><td></td><td></td></tr><tr><td></td><td>E9</td><td>0.866066</td><td></td><td></td></tr><tr><td></td><td>E10</td><td>0.889443</td><td></td><td></td></tr><tr><td></td><td>E11</td><td>0.866066</td><td></td><td></td></tr></table>
Result of the AVE computations with coefficients, which show that accomplishment of united legitimacy for every one of the constructs, are introduced in Table 4.5. Gaining by the above results, it was clearly adequate to certify that the markers identify their constructs, consequently, achieving convergence validity.
Discriminant validity maybe keen on uncovering regardless of whether the factual measures are really related. For deciding the discriminant validity, the AVE's square roots are determined for each build (Ramaya, 2013). Moreover, the determined square roots for the coefficient of AVE are then shown in the slanting pivot inside the connection network. To accomplish great discriminant legitimacy, nonetheless, the squared AVE worth ought to be higher than relationship gauges (Cohen et al., 2007).
The consequences of the discriminant validity of the broke down builds of this study are displayed in Table 4.6. Subsequently, all the determined AVE square roots for the basic builds are more prominent than the corner-to-corner components in the comparing sections and lines, consequently, discriminant validity is laid out.
Table 4.6: Discriminant Validity
<table><tr><td>Constructs</td><td>Compensation</td><td>Job Involv.</td><td>Feedback</td><td>Coaching</td><td>Emp Produc.</td></tr><tr><td>Compensation</td><td>0.862</td><td></td><td></td><td></td><td></td></tr><tr><td>Job Involv.</td><td>0.389</td><td>0.9481</td><td></td><td></td><td></td></tr><tr><td>Feedback</td><td>0.566</td><td>0.824</td><td>0.860</td><td></td><td></td></tr><tr><td>Coaching</td><td>0.488</td><td>0.887</td><td>0.835</td><td>0.952</td><td></td></tr><tr><td>Empl. Produc.</td><td>0.550</td><td>0.705</td><td>0.651</td><td>0.836</td><td>0.949</td></tr></table>
Generally, the results depicted in Tables 4.5 and 4.6 demonstrate that measures for all the five constructs including compensation, job involvement, feedback, and coaching and employee productivity have validly measured their constructs based on the estimation of their statistical significance and parameters.
### c) Findings of the Direct Effects (analysis)
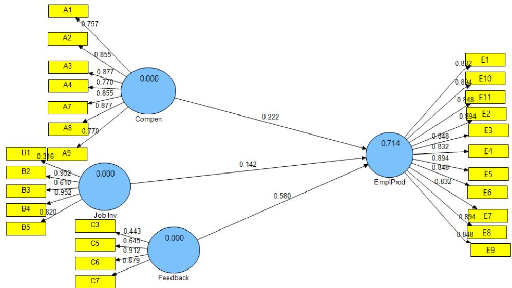
The objectives of this study can be accomplished by testing the earlier formulated hypotheses of the study with relevant statistical tools in order to understand the main direct relationship effects within the constructs. The present study is concerned with exploring the outcome of the direct effect model via analyses of the relationships between compensation, job involvement and feedback on employee productivity at different levels of an educational institution in Nigeria. PLS-SEM model path analyses were conducted to determine such relationships. The result of the PLS-SEM algorithm and bootstrap for testing the direct relationship of compensation, job involvement and feedback on employee productivity were presented in Figure 4.1 and Figure 4.2.

Figure 4.2: PLS-SEM Algorithm for the Direct Relationship of Factors of Compensation, Job Involvement and Feedback on Employee Productivity
Source: Field survey

Source:Field survey Figure 4.3: PLS-SEM Bootstrap for the Direct Relationship of Factors of Compensation, Job Involvement and Feedback on Employee Productivity
### d) Compensation and Employee Productivity
The specific objective one was to investigate the relationship between compensation and employee productivity. This objective was aimed at determining whether the compensation directly raises employee productivity.
Ha1: There is a significant relationship between compensation and employee productivity
The researcher wanted to know if there was existence of any relationship between compensation and employee productivity, the independent variable was compensation whereas the dependent variable was employee productivity, which were both measured on the ordinal scale variable. Thus, the appropriate statistical test to respond to the hypothesis was PLSSEM path model technique. Primer examinations were performed to guarantee no infringement of the suppositions of linearity.
The consequence of the PLS-SEM bootstrap uncovered that the Beta value for the connections among compensation and employee productivity was $\beta = 0.222$, $p = 0.000$. Conversely, the upsides of Beta, T-measurements, and P values for the connections between independent variable (i.e., compensation) and the dependent variable (i.e., employee productivity) were $\beta = 0.222$; $t = 5.421$; $p < 0.05$. In this manner, every one of the qualities for such connections surpassed 1.96 at 0.05 certainty levels utilizing two tail tests (dependable guideline). Generally, Speculation Ha1 was acknowledged or accepted. Besides, the outcome demonstrated that the degree to which representatives are compensated by the organization decidedly connected with worker productivity in the work environment. Table 4.9 showed the consequence of testing the impact of compensation remuneration and employee productivity.
Table 4.7: PLS-SEM Path Model Analysis Result of Compensation and Employee Productivity
<table><tr><td>Independent Variable</td><td>Std Beta</td><td>Std Error</td><td>T-Value</td></tr><tr><td>Compensation</td><td>0.222</td><td>0.041</td><td>5.421**</td></tr></table>
Table 4.7 demonstrated that there was a positive relationship between the two factors $(\beta = 0.222; t = 5.421; p < 0.05)$. In this manner, the alternate hypothesis was accepted. This study establishes support for the immediate impact of remuneration and representative efficiency. Such consequence of positive connection coefficient between the two factors shows that the consistency of compensation of the workers will lead them to further develop their productivity continually.
### e) Job Involvement and Employee Productivity
Research objective 2 was to look at the connection between job involvement and employee productivity. This goal was pointed toward deciding if the job involvement factors straightforwardly raise employee productivity.
Ha2: There is a significant relationship between job involvement and employee productivity
The researcher, in any case, is curious as to whether any relationship exists between job involvement and employee productivity, the independent variable was job involvement while the dependent variable was employee productivity, which were both measured on the ordinal scale variable. Hence, the appropriate quantitative statistical analysis to respond to the stated hypothesis was PLS-SEM path model technique. However, preliminary analyses were conducted to make sure that no violation of the assumption linearity.
The result of the PLS-SEM bootstrap disclosed that the Beta value for the connection among job involvement and employee productivity was $\beta = 0.142$; $p = 0.000$. However, the values of Beta, T-statistics, and P values for the connection among independent variable (i.e., job involvement) and the dependent variable (i.e. employee productivity) were $\beta = 0.142$; $t = 1990$; $p < 0.05$. Therefore, all the values for such relationships are greater than 1.96 at 0.05 confidence levels using two tail tests (rule of thumb). Substantially, Hypothesis Ha2 was accepted. Moreover, the result means that the degree to which employees are associated with doing their day-to-day work decidedly impacted their productivity in their work environments. Table 4.10 showed the aftereffect of testing the impact of job involvement and employee productivity.
Table 4.8: PLS-SEM path model Analysis Result of job Involvement and Employee Productivity
<table><tr><td>Independent Variable</td><td>Std Beta</td><td>Std Error</td><td>T-Value</td></tr><tr><td>Job Involvement</td><td>0.142</td><td>0.072</td><td>1.990**</td></tr></table>
Source:Field survey
$$
\text {N o t e :} ^ {* *} p < 0. 0 5, ^ {*} p < 0. 0 1
$$
Accordingly, the Table 4.8 showed that there was a correlation among the two tested variables $(\beta = 0.142; t = 1.990; p < 0.05$. Consequently, the second alternate Hypothesis was accepted. The result of this study reinforced the direct effect of job involvement on employee productivity. Specifically, such result pointed out that there was positive correlation between the two related variables. In other words, the employees' strong dependence on involvement in the job will precede them to increase as well as improve productivity for the organizations.
### f) Feedback and Employee Productivity
Research objective 3 of this study was to examine the connection between feedback and employee productivity. The purpose of developing this objective was to find out whether or not the components of feedback directly raise employees' productivity.
Ha3: There is a significant relationship between feedback and employee productivity at different levels of the educational institution
The researcher wanted to know if there was existence of any relationship between feedback and employee productivity, the independent variable was feedback while the dependent variable was employee productivity, which were both measured on the ordinal scale variable. Thus, the appropriate statistical test to respond to the hypothesis was PLS-SEM path model coefficient. Primer investigations were performed to guarantee no infringement of the suppositions of linearity. The result for PLS-SEM bootstrap revealed that the Beta worth for the associations among feedback and employee productivity was $\beta = 0.580$; $p = 0.000$. Consequently, the results of Beta, T-statistics, and P values for the relations among independent variable (i.e., feedback) and the dependent variable (i.e., employee productivity) were $\beta = 0.580$; $t = 6.637$; $p < 0.05$. To this effect, all the ideals for such associations are above 1.96 at 0.05 confidence levels using two tail tests (rule of thumb). Essentially, Hypothesis Ha3 was accepted. In addition, the result demonstrated the degree to which workers are provided with feedback would facilitate and positively affects their productivity in their place of work. Table 4.9 exhibits the result of testing the effect of feedback on employee productivity.
Table 4.9: PLS-SEM Path Model Analysis Result of Feedback and Employee Productivity
<table><tr><td>Independent Variable</td><td>Std Beta</td><td>Std Error</td><td>T-Value</td></tr><tr><td>Feedback</td><td>0.580</td><td>0.085</td><td>6.637**</td></tr></table>
Source: Field survey
$$
N o t e: ^ {\star \star} p < 0. 0 5, ^ {\star} p < 0. 0 1
$$
Table 4.9 indicated that there was a constructive connection among the two variables ( $\beta = 0.580$; t=6.637; p< 0.05). Hence, the third alternate Hypothesis was accepted. As expected, this study found support for the direct effect of feedback on employee productivity. Such result of optimistic link coefficient between the two variables shows that the feedback of employees would result in improving their productivity level.
### g) Findings of Mediation Effects (analysis)
A circuitous impact is the total of both immediate and roundabout impacts of two specific examination develops. The investigation of the intercession test is directed to see if the mediating variable can significantly influence the independent variable on a dependent variable (Ramaya, 2013).
Curiously, the PLS-SEM procedure is reasonable for testing and breaking down complex multivariate roundabout impacts' models (like those in the current review) through bootstrap. In PLS-SEM examination, bootstrapping addresses a more careful computation of measures (Creswell, 2008). Hence, Bootstrap and Sobel test are the methods and strategies that were utilized in this review to survey and assess the statistical significance of important way coefficients.
Despite the fact that, PLS-SEM has a way examination office, which all the while test both immediate and roundabout, models like some other mediation investigation procedures (Creswell, 2008), there is yet no specific avenue for testing mediating models concurrently.
In actuality, the PLS-SEM strategy has no settled proper rules for testing the degree of mediation impacts. Subsequently, PLS-SEM strategy just gives rules to deciding if the mediation exist among specific factors, further clarifications about whether the mediation is full or fractional remaining parts unsettled. Nonetheless, the PLS-SEM strategy has been viewed as extraordinarily proper method for directing mediation study (Hair, Hult, Ringle, & Sarstedt, 2017).
Mediation significance level, unambiguously, is learned by running the Sobel test number crunch cruncher for the bootstrapped ways upsides of the independent variable to mediator [Beta ( $\beta$ )], mediator to dependent variable [Beta ( $\beta$ )], independent variable to mediator (Standard Error), and mediator to dependent variable (Standard Error). Furthermore, in PLS-SEM, computation of bootstrap mediation is supposed to be laid out assuming the T-statistics and Sobel Test Statistics have an absolute value $\geq 1.96$ at 0.05 confidence levels utilizing two tail test or $\geq 1.64$ at 0.05 significance level utilizing one-tail test (Creswell, 2008).
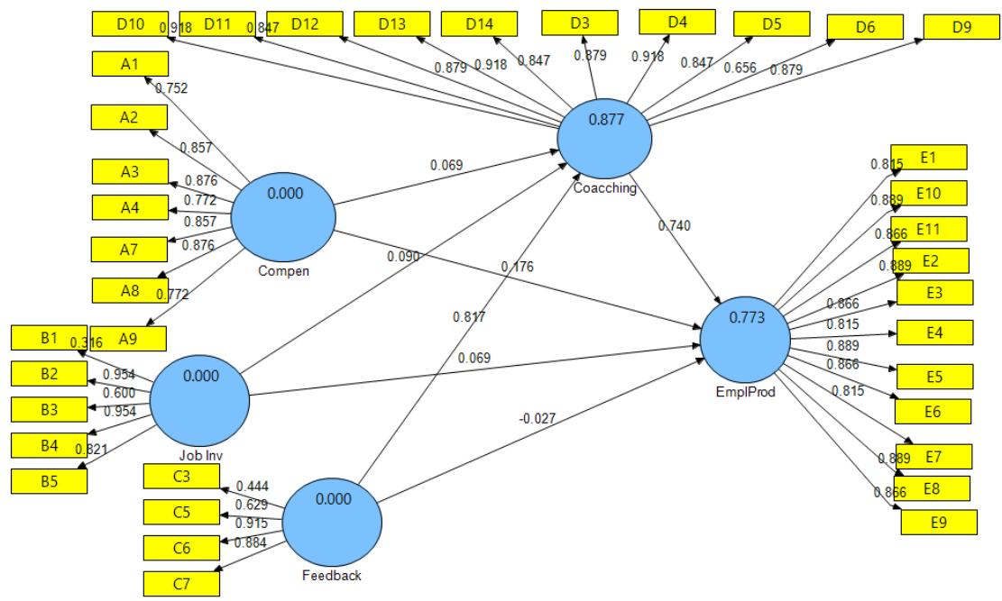
Table 4.10: Result of the Mediating Role of Coaching on Compensation, Job Involvement and Employee Productivity
<table><tr><td>Paths</td><td>Compensation Coaching Employee Productivity →</td><td>Job Involvement→Coaching Employee Productivity→</td><td>Feedback → Coaching → Employee Productivity</td></tr><tr><td>Direct without Mediation</td><td>0.222</td><td>0.142</td><td>0.580</td></tr><tr><td>Direct with Mediation</td><td>0.176</td><td>0.069</td><td>-0.027</td></tr><tr><td>Independent Variable to Mediator (Beta (β))</td><td>0.069</td><td>0.090</td><td>0.817</td></tr><tr><td>Mediator to Dependent Variable (Beta (β))</td><td>0.740</td><td>0.740</td><td>0.740</td></tr><tr><td>Independent Variable to Mediator (Standard Error)</td><td>0.019</td><td>0.048</td><td>0.050</td></tr><tr><td>Mediator to Dependent Variable (Standard Error)</td><td>0.024</td><td>0.024</td><td>0.024</td></tr><tr><td>T-Statistics (T-value)</td><td>3.945**</td><td>0.947</td><td>10.323**</td></tr><tr><td>Sobel Test Statistics</td><td>3.606</td><td>1.871</td><td>14.437</td></tr><tr><td>Two tailed Probability (P-value)</td><td>0.000</td><td>0.061</td><td>0.000</td></tr></table>

Source: Field survey
Figure 4.4: PLS-SEM Algorithm for the Direct Relationship of Compensation, Job Involvement, Feedback and Employee Productivity

Figure 4.5: PLS-SEM Algorithm for the Mediation Role of Coaching on Compensation, Job Involvement, Feedback on Employee Productivity
Source: Field survey

Figure 4.6: PLS-SEM Bootstrap for the Mediation Role of Coaching on Compensation, Job Involvement, Feedback on Employee Productivity
Source:Field survey
### h) Compensation, Coaching, and Employee Productivity
Research objective 4 of this study was to examine if coaching mediates the relationship between compensation and employee productivity. Specifically, this research objective was constructed based on unmasking the extent to which the elements of coaching may indirectly raise the employees' impact of compensation to the organization in productivity. The underlying variable was measured on the ordinal scale level of measurement. Thus, the appropriate statistical tool to respond to the hypothesis was PLS-SEM path coefficient analysis.
Ha4: Coaching significantly mediate the relationship between compensation and employee productivity in the educational institution
The result of the PLS-SEM bootstrap for testing the mediation role of coaching on compensation and employee productivity is presented in Table 4.12, Figure 4.4, Figure 4.5, and Figure 4.6.
The consequence of the PLS-SEM bootstrap revealed that the Beta value for the connections between independent variable (i.e., compensation) and the dependent variable (i.e., employee productivity) was $\beta = 0.176$, $p = 0.000$. In contrast, the values of Beta, T-statistics, and P values for the relationships between independent variable (i.e., compensation), mediating variable (i.e., coaching) and the dependent variable (i.e., employee productivity) were $\beta = 0.176$; $t = 3.945$, p=0.000 (p<0.05). Accordingly, every one of the qualities for such connections surpassed 1.96 at 0.05 confidence levels utilizing two tail tests (rule of thumb).
Besides, for the strength of the mediator, the integration of coaching $(\beta = 0.176, p = 0.000)$ demonstrated that there was a positive mediation connection among compensation and employee productivity constructs. In any case, preceding the consideration of coaching into the examination $(\beta = 0.222, p = 0.000)$ was viewed as altogether corresponded with employee productivity. Impliedly, the strength of the connection among compensation and employee productivity has been diminished after the incorporation of coaching however the T-Statistics and Sobel Test Statistics actually stay critical (t=3.945; Sobel Test Statistics=3.606; p=0.000) which are more prominent than 1.96. As far as logical power, the consideration of coaching had made sense of difference in dependent variable. Thus, genuinely, this study uncovered that coaching somewhat mediates the connection among compensation and employee productivity in the institution.
In view of the above expressed factual places, Speculation Ha4 was acknowledged. Furthermore, the general outcomes mean that the degree to which employee of an organization are furnished with compensation would equip them to be burning in coaching which would in this manner work on their productivity.
### i) Job Involvement, Coaching and Employee Productivity
Research objective 5 of this study was to observe if coaching mediates the connection between job involvement and employee productivity. Categorically, this research objective was formed based on uncovering the degree on which the elements of coaching may indirectly raise the employees' extent of job involvement in employee productivity. The understudy variable was measured on the ordinal scale level of measurement. Thus, the appropriate statistical tool to respond to the hypothesis was PLS-SEM path coefficient analysis.
Ha5: Coaching significantly mediate the relationship between job involvement and employee productivity
The consequence of the PLS-SEM bootstrap for testing the mediation job of coaching on job involvement and employee productivity is introduced in Table 4.12, Figure 4.4, Figure 4.5, and Figure 4.6.
The consequence of the PLS-SEM bootstrap uncovered that the Beta value for the connections between independent variable (i.e., job involvement) and the dependent variable (i.e., employee productivity) was $\beta = 0.069$. Contrariwise, the Beta value, T-statistics, and P values for the relationships between independent variable (i.e., job involvement), mediating variable (i.e., coaching) and the dependent variable (i.e., employee productivity) were $\beta = 0.069$; $t = 0.947$; $p = 0.07$ ( $p < 0.05$ ). In this way, every one of the qualities for such affiliation are beneath 1.96 at 0.05 confidence levels utilizing two tail tests (rule of thumb).
All the more in this way, for the strength of the mediator, the consideration of coaching $(\beta = 0.069)$ showed that there was no positive mediation connection between job involvement and employee productivity constructs. All the more in this way, before the consideration of coaching into the examination $(\beta = 0.142, p = 0.061)$ was viewed as non-significantly connected with employee Impliedly, the strength of the connection between job involvement and employee productivity has not been essentially diminished after the incorporation of coaching and the T-statistics stay unimportant $(t = 0.947)$ which is under 1.96. As far as illustrative power, the consideration of coaching had made sense of difference in dependent variable. Consequently, this investigation discovered that coaching doesn't mediate the connection between job involvement and employee productivity.
In light of the above expressed statistical exploration, notwithstanding, Hypothesis Ha5 neglected to be acknowledged or accepted.
Moreover, the outcomes mean that the degree to which workers are engaged with their positions may not equipped them to be burning in coaching towards their productivity improvement. All in all, the outcome uncovered that degree of job involvement by staff probably won't be converted into expanded worker productivity coaching among workers.
### j) Feedback, Coaching and Employee Productivity
Ha6: Coaching significantly mediate the relationship between feedback and employee productivity in the educational institution
The aftereffect of the PLS-SEM bootstrap for testing the mediation effect of coaching on compensation and employee productivity is introduced in Table 4.12, Figure 4.4, Figure 4.5, and Figure 4.6.
The outcome of the PLS-SEM bootstrap uncovered that the Beta incentive for the associations between independent variable (i.e., feedback) and the dependent variable (i.e., employee productivity) was $\beta = 0.176$, $p = 0.000$. Conversely, the figures of Beta, T-statistics, and P values for the connections among independent variable (i.e., feedback), mediating variable (i.e., coaching) and the dependent variable (i.e., employee productivity) were $\beta = 0.270$; $t = 10.323$, $p = 0.000$ ( $p < 0.05$ ). Accordingly, every one of the qualities for such connections surpassed 1.96 at 0.05 confidence levels utilizing two tail tests (rule of thumb). Besides, for the strength of the mediator, the consideration of coaching ( $\beta = 0.270$, $p = 0.000$ ) showed that there was a positive mediation affiliation among feedback and employee productivity constructs. Be that as it may, preceding the incorporation of coaching into the investigation ( $\beta = 0.580$, $p = 0.000$ ) was viewed as fundamentally connected with employee productivity. Impliedly, the strength of the connection among feedback and employee productivity has been diminished after the consideration of coaching however the T-Statistics and Sobel Test Measurements actually stay huge ( $t = 10.323$; Sobel Test Statistics=14.437; $p = 0.000$ ) which are more prominent than 1.96. As far as logical power, the consideration of coaching had made sense of fluctuation in dependent variable. Thus, measurably, this study uncovered that coaching to some degree mediates the connection among feedback and employee productivity in the organization. In light of the above expressed factual places, Hypothesis Ha6 was acknowledged. Furthermore, the general outcomes connote that the degree to which staff are given feedback would equip them to be envious in coaching which would consequently work on their productivity.
Table 4.11: Summary of the Results of the Hypotheses Tested
<table><tr><td>Hypothesis</td><td>Statements</td><td>Type of Test</td><td>Decision</td></tr><tr><td>Ha1</td><td>There is a significant relationship between compensation and employee productivity</td><td>PLS-SEM path model</td><td>Accepted</td></tr><tr><td>Ha2</td><td>There is a significant relationship between job involvement and employee productivity</td><td>PLS-SEM path model</td><td>Accepted</td></tr><tr><td>Ha3</td><td>There is a significant relationship between feedback and employee productivity at different levels of the educational institution</td><td>PLS-SEM path model</td><td>Accepted</td></tr><tr><td>Ha4</td><td>Coaching significantly mediate the relationship between compensation and employee productivity in the educational institution</td><td>PLS-SEM path model</td><td>Accepted</td></tr><tr><td>Ha5</td><td>Coaching significantly mediate the relationship between job involvement and employee productivity</td><td>PLS-SEM bootstrap and Sobel Test</td><td>Not Accepted</td></tr><tr><td>Ha6</td><td>Coaching significantly mediate the relationship between feedback and employee productivity</td><td>PLS-SEM bootstrap and Sobel Test</td><td>Accepted</td></tr></table>
## VI. IMPLICATIONS OF THE RESEARCH
First and foremost, the present study only examined few predictors of factors of compensation, job involvement and feedback but excluded other predictors in the hypothesized model. The omission of some important predictor variables in this research might limit our general comprehension of the variables that impact coaching and employee productivity. In this way, future examination needs to research different variables like strengthening, cooperation and designation like locus of control, mental capacity, scruples, inspiration, nervousness, self-viability, authoritative criticism, and occupation fulfillment as well as other workplace factors, for example, the board support, hierarchical help, and concert criticism (Hamlin et al., 2006; Hanaysha, 2015; Ahmad, &Usop, 2011; Heslin, 2010; Spector, 2006; Evans, 2013, & Authors, 2019). The inclusion of these significant factors in later examinations could give an elbowroom in grasping about the impacts of coaching on employee productivity.
Furthermore, the current review is restricted as it just viewed as the impact of coaching as a mediator. There is the requirement for integrating moderating and mediating the factors of compensation, job involvement and feedback and employee productivity associations have been established. For example, future review can look at the chance of utilizing other fundamental factors, for example, inspiration to learn, profession arranging, and job satisfaction comparable to employee productivity as a moderating or mediating variable between dependent and independent variables (Hoboubi, Choobineh, Kamari Ghanavati, Keshavarzi, & Akbar Hosseini, 2017). This in essence can bring about a better understanding of how best employees can be productive.
Thirdly, this study zeroed in essentially in surveying the element of coaching outcome and result from the employee productivity viewpoints. In any case, the ongoing review couldn't frame and analyze the impact of compensation, job involvement and feedback on different elements of coaching results, for example, representative work performance and learning responses (Hoboubi et al., 2017). These might have confined the commitment of this review. Imminent examination ought to consolidate those elements of coaching results in their models. Fourthly, the current review utilized a cross-sectional plan to gather information which doesn't catch the formative issues and doesn't permit causal connections to be produced using the factors of interest and populace. Thus, in future a longitudinal examination configuration should be utilized in looking at the constructs at various moments to affirm or discredit the consequences of this review. Hayes, and Rockwood, (2016). referenced that researchers ought to involve longitudinal information to decide causal connections to diminish the inclination of common method variance. A longitudinal exploration configuration might assist future researchers with gathering more information on the factors of interest at various moments.
Fifthly, the respondents of the current review were drawn from workers of a single university in Nigeria. This introduced rather a restricted extent of the review and restricted generaliz ability as it depended on just workers of FUD, Jigawa State, Nigeria. In like manner, extra exploration work is expected to extend the size of the populace by taking view of different respondents from the remaining universities in the nation along with consolidate not only public sector workers but organized private sector which will until now build the generalizability of these examination discoveries.
Lastly, the review featured a portion of the difficulties that confronted workers while attempting to use the KSAs learned in the course of enhancing worker's productivity in their place of assignment. This demonstrates an expansive limit in furnishing a way forward on managing those difficulties. Thus, future researchers ought to propose a method for dealing with especially difficult times to deal with these challenges.
## VII. CONCLUSION
The objective of the present study was to examine the connection among compensation, job involvement feedback on employee productivity at different levels of an educational institution in Nigeria and the mediating role of coaching. In this regard, the study hypothesized that the extent of compensation, job involvement and feedback significantly affect employees' level of productivity. Moreover, this study tested coaching as a mediator of the relationship between compensation, job involvement and feedback and employee productivity. Furthermore, this study explored some of the challenges facing employee in attaining productivity.
Generating HTML Viewer...
References
47 Cites in Article
R Ahmad,H Usop (2011). Conducting research in social sciences, humanities, economics and management studies: Apractical Guide.
N Arora,V Dhole (2019). Generation Y: Perspective, engagement, expectations, preferences and satisfaction from workplace, a study conducted in Indian context.
F Authors (2019). Green human resource management in Indian automobile industry.
F Authors (2019). Do high-performance HR practices augment OCBs? The role of psychological climate and work engagement.
E Babbie (2002). The Practice of Social Research.
Teena Bharti,Santosh Rangnekar (2019). Employee optimism in India: validation of the POSO-E.
P Bhattachayya,L Jena,S Pradhan (2019). Resilience a Mediator between Workplace Humour and Well-being at Work: An Enquiry on the Healthcare Professionals.
Richa Chaudhary (2019). Green human resource management and job pursuit intention: Examining the underlying processes.
Louis Cohen,Lawrence Manion,Keith Morrison (2007). The ethics of educational and social research.
J Creswell (2008). Qualitative Research in the New Millennium.
V Dixit,M Bhati (2012). A Study about employee commitment and its impact on sustained productivity in Indian Auto-Component Industry.
R Eisenberger,G Malone,W (2016). Optimizing perceived organizational support to enhance employee engagement.
K Eisenhardt (2018). AGENCY- AND INSTITUTIONAL-THEORY EXPLANATIONS: THE CASE OF RETAIL SALES COMPENSATION..
Carol Evans (2013). Making Sense of Assessment Feedback in Higher Education.
Lateef Olanipekun,Michael Aremo,Oluwashola Omosanya,Elizabeth Oduwole,Gbolabo Okudero (2010). Green Human Resource Management and Corporate Environmental Agenda on Employees’ Engagement towards Sustainable Development in Selected Manufacturing Firms in South-West, Nigeria.
Weihui Fu,Satish Deshpande (2014). The Impact of Caring Climate, Job Satisfaction, and Organizational Commitment on Job Performance of Employees in a China’s Insurance Company.
Fud (2014). Unknown Title.
Chrysan Gallucci,Michelle Van Lare,Irene Yoon,Beth Boatright (2010). Instructional Coaching.
J Garbi,J Sultii (2004). Individual job involvement and influences on the development of work: implications for training effectiveness.
Hamid Gelaidan,Hartini Ahmad (2013). The Factors Effecting Employee Commitment to Change in Public Sector: Evidence from Yemen.
Hamid Gelaidan,Jaithen Al Harbi,Abdullah Al Swidi (2018). The joint effect of leadership style and organisational justice on employees' work engagement.
Anthony Grant (2014). The Efficacy of Executive Coaching in Times of Organisational Change.
Jane Gregory,Paul Levy,Micah Jeffers (2008). Development of a model of the feedback process within executive coaching..
John Hafer,Thomas Martin (2006). Job Involvement or Affective Commitment: A Sensitivity Analysis Study of Apathetic Employee Mobility.
B Hafiz,M Alkali (2013). Research methods basics.
B Hafiz,J Shaari (2013). Confirmatory factor analysis (CFA) of first order factor measurement model-ICT empowerment in Nigeria.
Benish Janjua,Amir Gulzar (2015). The Impact of Human Resource Practices on Employee Commitment and Employee Retention in Telecom Sector of Pakistan: Exploring the Mediating Role of Employee Loyalty.
Joseph Hair,G Hult,Christian Ringle,Marko Sarstedt,Nicholas Danks,Soumya Ray (2017). Partial Least Squares Structural Equation Modeling (PLS-SEM) Using R.
Robert Hamlin,Andrea Ellinger,Rona Beattie (2008). The emergent ‘coaching industry’: a wake-up call for HRD professionals.
Jalal Hanaysha (2015). Improving employee productivity through work engagement: Evidence from higher education sector.
N Hanisah,A Melaka,J Jody (2011). Organizational commitment and job burnout among employees in Malaysia.
J Harter,F Schmidt,S Agrawal,S Plowmann (2013). The relationship between engagement at work and organizational outcomes; 2012 Q12 Meta-Analysis.
Andrew Hayes,Nicholas Rockwood (2016). Regression-based statistical mediation and moderation analysis in clinical research: Observations, recommendations, and implementation.
Peter Heslin (2010). Mindsets and Employee Engagement: Theoretical Linkages and Practical Interventions.
Peter Heslin,Don Vandewalle,Gary Latham (2006). KEEN TO HELP? MANAGERS' IMPLICIT PERSON THEORIES AND THEIR SUBSEQUENT EMPLOYEE COACHING.
N Hoboubi,A Choobineh,F Kamari Ghanavati,S Keshavarzi,A Hosseini (2017). The impact of job stress and job satisfaction on workforce productivity in an Iranian petrochemical industry.
M Holden,P Lynch (2004). Choosing the appropriate methodology: Understanding research philosophy.
Elwood Holton (2005). Holton's Evaluation Model: New Evidence and Construct Elaborations.
J Jayasundera,J Jayakody,A Jayawardana (2017). Perceived organizational support and turnover intention of generation Y employees: The role of leader-member exchange.
Ananda Jayawardana,Michael O'donnell,J Jayakody (2013). Job involvement and performance among middle managers in Sri Lanka.
Khawaja Jehanzeb,Anwar Rasheed,Mazen Rasheed (2013). Organizational Commitment and Turnover Intentions: Impact of Employee’s Training in Private Sector of Saudi Arabia.
Lalatendu Jena,Sajeet Pradhan,Nrusingh Panigrahy (2018). Pursuit of organisational trust: Role of employee engagement, psychological well-being and transformational leadership.
Hua Jiang,Rita Men (2017). Creating an Engaged Workforce.
Robert Krejcie,Daryle Morgan (1970). Determining Sample Size for Research Activities.
Lee Yeong Yeh,Nabilah Izham,Mohd Mohd Zulkifly,Mohamed Mohamed Mustafar,Ahmad Ismail,Nur Mohamed Shah,Asrenee Ab Razak,Sanihah Abdul Halim,Zamzuri Idris,Abdul Ghani,Muhammad Ismail,Diana Fitzrol,Yee Ang Song,Zaitun Zakaria,Aini Abd Hamid,Nur Sapiai,Norazlina Mat Nawi,Norina Hassan,Jafri Abdullah (2013). The Brain-Gut Clinic in Hospital Universiti Sains Malaysia: Pioneering New Service to Advance Neuro-Gastroenterology and Motility in Malaysia.
R Sabir,N Akhtar,F Ali,S Bukhari,J Nasir,W Ahmed (2014). Impact of training on productivity of employees: A case study of electricity supply company in Pakistan.
Paul Spector (2006). Method Variance in Organizational Research.
No ethics committee approval was required for this article type.
Data Availability
Not applicable for this article.
How to Cite This Article
Adamu Babale. 2026. \u201cMediating Role of Coaching on the Relationship Between Compensation, Job Involvement and Feedback on Employee Productivity\u201d. Global Journal of Management and Business Research - A: Administration & Management GJMBR-A Volume 22 (GJMBR Volume 22 Issue A9).
Explore published articles in an immersive Augmented Reality environment. Our platform converts research papers into interactive 3D books, allowing readers to view and interact with content using AR and VR compatible devices.
Your published article is automatically converted into a realistic 3D book. Flip through pages and read research papers in a more engaging and interactive format.
Our website is actively being updated, and changes may occur frequently. Please clear your browser cache if needed. For feedback or error reporting, please email [email protected]
Thank you for connecting with us. We will respond to you shortly.