Musculoskeletal Complications Associated with Vitamin D Deficiency and Review of Current Interventions

Vikramaditya Rai
Vikramaditya Rai

Send Message

To: Author

Musculoskeletal Complications Associated with Vitamin D Deficiency and Review of Current Interventions

Article Fingerprint

ReserarchID

75PNM

Musculoskeletal Complications Associated with Vitamin D Deficiency and Review of Current Interventions Banner

AI TAKEAWAY

Connecting with the Eternal Ground
  • English
  • Afrikaans
  • Albanian
  • Amharic
  • Arabic
  • Armenian
  • Azerbaijani
  • Basque
  • Belarusian
  • Bengali
  • Bosnian
  • Bulgarian
  • Catalan
  • Cebuano
  • Chichewa
  • Chinese (Simplified)
  • Chinese (Traditional)
  • Corsican
  • Croatian
  • Czech
  • Danish
  • Dutch
  • Esperanto
  • Estonian
  • Filipino
  • Finnish
  • French
  • Frisian
  • Galician
  • Georgian
  • German
  • Greek
  • Gujarati
  • Haitian Creole
  • Hausa
  • Hawaiian
  • Hebrew
  • Hindi
  • Hmong
  • Hungarian
  • Icelandic
  • Igbo
  • Indonesian
  • Irish
  • Italian
  • Japanese
  • Javanese
  • Kannada
  • Kazakh
  • Khmer
  • Korean
  • Kurdish (Kurmanji)
  • Kyrgyz
  • Lao
  • Latin
  • Latvian
  • Lithuanian
  • Luxembourgish
  • Macedonian
  • Malagasy
  • Malay
  • Malayalam
  • Maltese
  • Maori
  • Marathi
  • Mongolian
  • Myanmar (Burmese)
  • Nepali
  • Norwegian
  • Pashto
  • Persian
  • Polish
  • Portuguese
  • Punjabi
  • Romanian
  • Russian
  • Samoan
  • Scots Gaelic
  • Serbian
  • Sesotho
  • Shona
  • Sindhi
  • Sinhala
  • Slovak
  • Slovenian
  • Somali
  • Spanish
  • Sundanese
  • Swahili
  • Swedish
  • Tajik
  • Tamil
  • Telugu
  • Thai
  • Turkish
  • Ukrainian
  • Urdu
  • Uzbek
  • Vietnamese
  • Welsh
  • Xhosa
  • Yiddish
  • Yoruba
  • Zulu
Font Type
Font Size
Font Size
Bedground

Abstract

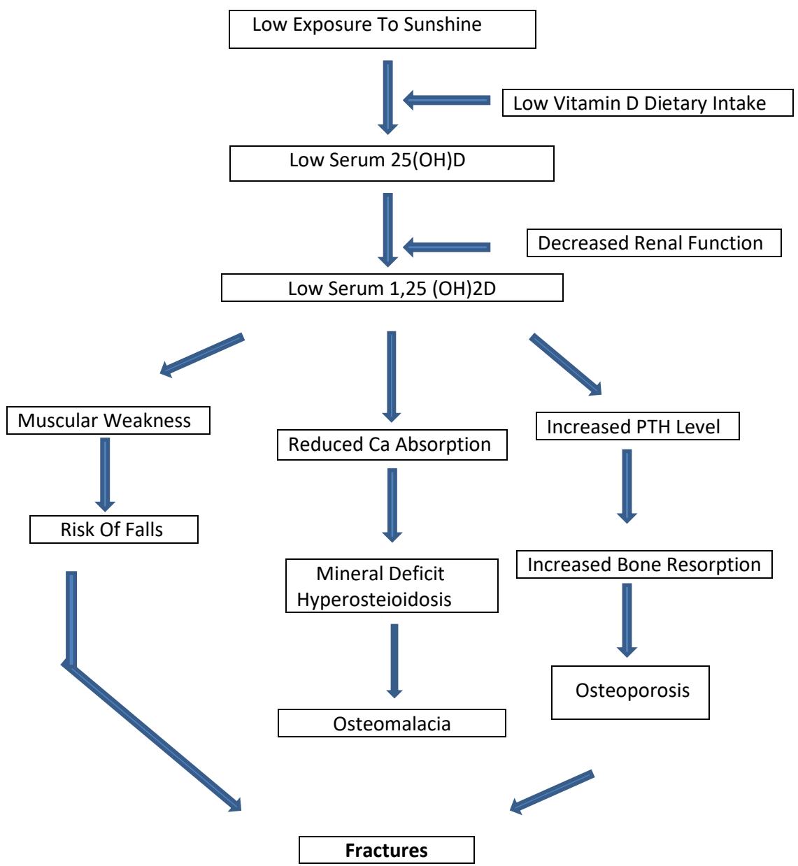
Background: Hypovitaminosis D is commonly prevalent in older population world over leading to increased levels of bone resorption, reduced bone mass, often resulting inosteoporosis and increased chances of falls and fractures. In children, vitamin D deficiency is known to cause rickets due to hypomineralization of bone.

Generating HTML Viewer...

References

41 Cites in Article
  1. J Maclaughlin,M Holick (1985). Aging decreases the capacity of human skin to produce vitamin D3..
  2. M Holick,L Matsuoka,J Wortsman (1989). Age, vitamin D, and solar ultraviolet.
  3. M Holick (1994). Mccollum award lecture, 1994: Vitamin D -new horizons for the 21 st Century.
  4. (1924). Scientific Opinion on the substantiation of a health claim related to vitamin D and contribution to normal bone and tooth development pursuant to Article 14 of Regulation (EC) No 1924/2006.
  5. P Lips (2001). Vitamin D Deficiency and Secondary Hyperparathyroidism in the Elderly: Consequences for Bone Loss and Fractures and Therapeutic Implications.
  6. M Urbanska,P Pludowski,E Suchowierska (2021). Vitamin D deficiency in older patients -Problems of sarcopenia, drug interactions, management in deficiency.
  7. Nicole Wright,Anne Looker,Kenneth Saag,Jeffrey Curtis,Elizabeth Delzell,Susan Randall,Bess Dawson-Hughes (2014). The Recent Prevalence of Osteoporosis and Low Bone Mass in the United States Based on Bone Mineral Density at the Femoral Neck or Lumbar Spine.
  8. (2004). Executive Summary: Mental Health: A Report of the Surgeon General.
  9. Russel Burge,Bess Dawson-Hughes,Daniel Solomon,John Wong,Alison King,Anna Tosteson (2007). Incidence and Economic Burden of Osteoporosis-Related Fractures in the United States, 2005–2025.
  10. L Raisz (2005). Pathogenesis of osteoporosis: concepts, conflicts, and prospects.
  11. F Cosmon,S De Beur,M Leboff,F Lewiecki,B Tanner,S Randall (2014). Clinician's guide to prevention and treatment of osteoporosis.
  12. M Jeremiah,B Unwin,M Greenawald,E Vincent (2015). Diagnosis and Management of osteoporosis.
  13. (2010). Management of osteoporosis in postmenopausal women: 2010 Position Statement of The North American Menopause Society.
  14. D Hunter,P Sambrook (2000). Bone Loss: Epidemiology of bone loss.
  15. Zh Belaya (2015). WEEK OF OSTEOPOROSIS AND OTHER METABOLIC BONE DISEASES AT ENDOCRINOLOGY RESEARCH CENTER RUSSIAN MINISTRY OF HEALTH.
  16. Lenore Buckley,Gordon Guyatt,Howard Fink,Michael Cannon,Jennifer Grossman,Karen Hansen,Mary Humphrey,Nancy Lane,Marina Magrey,Marc Miller,Lake Morrison,Madhumathi Rao,Angela Byun Robinson,Sumona Saha,Susan Wolver,Raveendhara Bannuru,Elizaveta Vaysbrot,Mikala Osani,Marat Turgunbaev,Amy Miller,Timothy Mcalindon (2017). 2017 American College of Rheumatology Guideline for the Prevention and Treatment of Glucocorticoid‐Induced Osteoporosis.
  17. Ral Sutton,L Dian,P Guy (2011). Osteoporosis in men: an under recognised and undertreated problem.
  18. C Tennenbaum,J Clark,K Schwartzman,S Wallenstein,R Lapinski,D Meier (2002). Yield of laboratory testing to identify secondary contributors to osteoporosis in otherwise healthy women.
  19. K Tu,J Lie,Hyun (2018). Osteoporosis: A review of treatment options.
  20. Madhusmita Misra,Danièle Pacaud,Anna Petryk,Paulo Collett-Solberg,Michael Kappy (2008). Vitamin D Deficiency in Children and Its Management: Review of Current Knowledge and Recommendations.
  21. P Lips,K Cashman,C Lamberg -Allardt,H Bischoff -Ferrari,B Obermayer -Pietsch,M Bianchi (2019). Current vitamin D status in European and Middle East countries and strategies to prevent vitamin D deficiency; a position statement of the European Calcifed Tissue Society.
  22. Richard Lewis,Emma Laing (2015). Conflicting reports on vitamin D supplementation: Evidence from randomized controlled trials.
  23. Rebecca Moon,Justin Davies,Cyrus Cooper,Nicholas Harvey (2020). Vitamin D, and Maternal and Child Health.
  24. Sarah Taylor (2020). Vitamin D in Toddlers, Preschool Children, and Adolescents.
  25. Donald Bailey,Alan Martin,Heather Mckay,Susan Whiting,Robert Mirwald (2000). Calcium Accretion in Girls and Boys During Puberty: A Longitudinal Analysis.
  26. Steven Boonen,Paul Lips,Roger Bouillon,Heike Bischoff-Ferrari,Dirk Vanderschueren,Patrick Haentjens (2007). Need for Additional Calcium to Reduce the Risk of Hip Fracture with Vitamin D Supplementation: Evidence from a Comparative Metaanalysis of Randomized Controlled Trials.
  27. M Bolland,G Avenell,G Gamble (2010). Effect of calcium supplements on risk if myocardial infarction and cardiovascular events: meta -analysis.
  28. S Meryl,M Leboff,H Sharon,M Chou,E Murata,C Donlon (2020). Effects of supplemental vitamin D on bone health outcomes in women and men in the vitamin D and Omeg A-3 trial (VITAL).
  29. L Burt,E Billington,M Rose,D Raymond,D Hanley,S Boyd (2019). Effect of high dose vitamin D supplementation on volumetric bone density and bone strength: A randomized controlled trial.
  30. Terry Aspray,Thomas Chadwick,Roger Francis,Elaine Mccoll,Elaine Stamp,Ann Prentice,Alexander Von Wilamowitz-Moellendorff,Inez Schoenmakers (2019). Randomized controlled trial of vitamin D supplementation in older people to optimize bone health.
  31. K Sanders,A Stuart,E Williamson,J Simpson,M Kotowicz,D Young (2010). Annual high -dose oral vitamin D and falls and fractures in older women: A randomized control trial.
  32. H Smith,F Anderson,H Raphael,P Maslin,S Crozier,C Cooper (2007). Effect of annual intramuscular vitamin D on fracture risk in elderly men and women a population-based, randomized, double-blind, placebo-controlled trial.
  33. Pang Yao,Derrick Bennett,Marion Mafham,Xu Lin,Zhengming Chen,Jane Armitage,Robert Clarke (2019). Vitamin D and Calcium for the Prevention of Fracture.
  34. T Winzenberg,S Powell,K Shaw,G Jones (2011). Effects of vitamin D supplementation on bone density in healthy children: systematic review and meta-analysis.
  35. Tania Winzenberg,Sandi Powell,Kelly Shaw,Graeme Jones (2010). Vitamin D supplementation for improving bone mineral density in children.
  36. A Khadilkar,M Sayyad,N Sanwalka,D Bhandari,S Naik,V Khadilkar (2010). Vitamin D supplementation and bone mass accrual in underprivileged adolescent Indian girls.
  37. Dimitri Ceroni,Rebecca Anderson De La Llana,Xavier Martin,Léopold Lamah,Geraldo De Coulon,Katia Turcot,Victor Dubois-Ferrière (2012). Prevalence of vitamin D insufficiency in Swiss teenagers with appendicular fractures: A prospective study of 100 cases.
  38. Leticia Ryan,Stephen Teach,Steven Singer,Rachel Wood,Robert Freishtat,Joseph Wright,Robert Mccarter,Laura Tosi,James Chamberlain (2012). Bone Mineral Density and Vitamin D Status Among African American Children With Forearm Fractures.
  39. L Anderson,W Heong,Y Chen,K Thorpe,K Adeli,A Howard,E Sochett,C Birken,P Parkin,J Maguire (2017). 10: Vitamin D and Fracture Risk in Early Childhood: A Case-Control Study.
  40. Sabah Servaes,Lisa States,Joanne Wood,Samantha Schilling,Cindy Christian (2020). Rachitic change and vitamin D status in young children with fractures.
  41. Nicklas Brustad,Bo Chawes,Jonathan Thorsen,Martin Krakauer,Jessica Lasky-Su,Scott Weiss,Jakob Stokholm,Klaus Bønnelykke,Hans Bisgaard (2022). High-dose vitamin D supplementation in pregnancy and 25(OH)D sufficiency in childhood reduce the risk of fractures and improve bone mineralization in childhood: Follow-up of a randomized clinical trial.

Funding

No external funding was declared for this work.

Conflict of Interest

The authors declare no conflict of interest.

Ethical Approval

No ethics committee approval was required for this article type.

Data Availability

Not applicable for this article.

How to Cite This Article

Vikramaditya Rai. 2026. \u201cMusculoskeletal Complications Associated with Vitamin D Deficiency and Review of Current Interventions\u201d. Global Journal of Medical Research - H: Orthopedic & Musculoskeletal System GJMR-H Volume 23 (GJMR Volume 23 Issue H1).

Download Citation

Musculoskeletal complications related to vitamin D deficiency and current research review.
Journal Specifications

Crossref Journal DOI 10.17406/gjmra

Print ISSN 0975-5888

e-ISSN 2249-4618

Keywords
Classification
GJMR-H Classification DDC Code: 616.716 LCC Code: RC931.O73
Version of record

v1.2

Issue date
June 12, 2023

Language
en
Experiance in AR

Explore published articles in an immersive Augmented Reality environment. Our platform converts research papers into interactive 3D books, allowing readers to view and interact with content using AR and VR compatible devices.

Read in 3D

Your published article is automatically converted into a realistic 3D book. Flip through pages and read research papers in a more engaging and interactive format.

Article Matrices
Total Views: 1266
Total Downloads: 38
2026 Trends
Related Research
Our website is actively being updated, and changes may occur frequently. Please clear your browser cache if needed. For feedback or error reporting, please email [email protected]

Request Access

Please fill out the form below to request access to this research paper. Your request will be reviewed by the editorial or author team.
X

Quote and Order Details

Contact Person

Invoice Address

Notes or Comments

This is the heading

Lorem ipsum dolor sit amet, consectetur adipiscing elit. Ut elit tellus, luctus nec ullamcorper mattis, pulvinar dapibus leo.

High-quality academic research articles on global topics and journals.

Musculoskeletal Complications Associated with Vitamin D Deficiency and Review of Current Interventions

Vikramaditya Rai
Vikramaditya Rai

Research Journals