Novel Wavelet Domain Based Adaptive Thresholding using Bat Algorithm for Image Compression

Chiru K
Chiru K

Send Message

To: Author

Novel Wavelet Domain Based Adaptive Thresholding using Bat Algorithm for Image Compression

Article Fingerprint

ReserarchID

CSTGVTO201

Novel Wavelet Domain Based Adaptive Thresholding using Bat Algorithm for Image Compression Banner

AI TAKEAWAY

Connecting with the Eternal Ground
  • English
  • Afrikaans
  • Albanian
  • Amharic
  • Arabic
  • Armenian
  • Azerbaijani
  • Basque
  • Belarusian
  • Bengali
  • Bosnian
  • Bulgarian
  • Catalan
  • Cebuano
  • Chichewa
  • Chinese (Simplified)
  • Chinese (Traditional)
  • Corsican
  • Croatian
  • Czech
  • Danish
  • Dutch
  • Esperanto
  • Estonian
  • Filipino
  • Finnish
  • French
  • Frisian
  • Galician
  • Georgian
  • German
  • Greek
  • Gujarati
  • Haitian Creole
  • Hausa
  • Hawaiian
  • Hebrew
  • Hindi
  • Hmong
  • Hungarian
  • Icelandic
  • Igbo
  • Indonesian
  • Irish
  • Italian
  • Japanese
  • Javanese
  • Kannada
  • Kazakh
  • Khmer
  • Korean
  • Kurdish (Kurmanji)
  • Kyrgyz
  • Lao
  • Latin
  • Latvian
  • Lithuanian
  • Luxembourgish
  • Macedonian
  • Malagasy
  • Malay
  • Malayalam
  • Maltese
  • Maori
  • Marathi
  • Mongolian
  • Myanmar (Burmese)
  • Nepali
  • Norwegian
  • Pashto
  • Persian
  • Polish
  • Portuguese
  • Punjabi
  • Romanian
  • Russian
  • Samoan
  • Scots Gaelic
  • Serbian
  • Sesotho
  • Shona
  • Sindhi
  • Sinhala
  • Slovak
  • Slovenian
  • Somali
  • Spanish
  • Sundanese
  • Swahili
  • Swedish
  • Tajik
  • Tamil
  • Telugu
  • Thai
  • Turkish
  • Ukrainian
  • Urdu
  • Uzbek
  • Vietnamese
  • Welsh
  • Xhosa
  • Yiddish
  • Yoruba
  • Zulu
Font Type
Font Size
Font Size
Bedground

Abstract

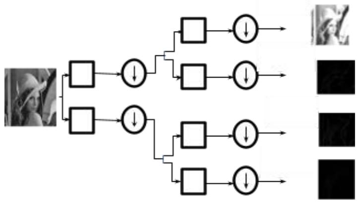
Image compression is one of the significant research areas in the arena of image processing owing to its enormous number of applications and its ability to reduce the storage prerequisite and communication bandwidth. Thresholding is a kind of image compression in which computational time increases for multilevel thresholding and hence optimization techniques are applied. The quality of reconstructed image is superior when discrete wavelet transform based thresholding is used as compared to when it is not applied. Both particle swarm optimization and fire fly algorithm becomes unstable when the velocity of the particle becomes maximum and when there is no bright firefly in the search space respectively. To overcome the above mentioned drawbacks bat algorithm based thresholding in frequency domain is proposed. Echolocation is the sort of sonar used by micro-bats.

Generating HTML Viewer...

References

16 Cites in Article
  1. Bing Fei Wu,Chorng Yann Su (1999). A fast convolution algorithm for biorthogonal wavelet image compression.
  2. K Shanavaz,P Mythili (2013). Faster techniques to evolve wavelet coefficients for better fingerprint image compression.
  3. Miete P R Deshmukh,A A Ghatol,Fiete (2002). Multiwavelet and Image Compression.
  4. V Singh (1999). Discrete wavelet transform based image compression.
  5. Libao Zhang,Bingchang Qiu (2013). Fast orientation prediction-based discrete wavelet transform for remote sensing image compression.
  6. Farid Ghani,Ekram Khan,Sadiqa Hami (2000). A Modified JPEG Image Compression Technique.
  7. G Panda,S Meher (2006). An Efficient Hybrid Image Compression Scheme using DWT and ANN Techniques.
  8. S Singh,V Kumar,H Verma (2007). DWT–DCT hybrid scheme for medical image compression.
  9. Ahmed Louchene,Ammar Dahmani (2013). WATERMARKING METHOD RESILIENT TO RST AND COMPRESSION BASED ON DWT, LPM AND PHASE CORRELATION.
  10. Rakesh Kumar,Indu Saini (2014). Empirical Wavelet Transform Based ECG Signal Compression.
  11. B Hemant,Kekre,K Tanuja,Rekha Sarode,Vig (2015). A new multi-resolution hybrid wavelet for analysis and image compression.
  12. L Kaur,R Chauhan,S Saxena (2006). Wavelet based compression of medical ultrasound images using vector quantization.
  13. L Kaur,R Chauhan,S Saxena (2006). Joint thresholding and quantizer selection for compression of medical ultrasound images in the wavelet domain.
  14. Kaveh Ahmadi,Ahmad Javaid,Ezzatollah Salari (2015). An efficient compression scheme based on adaptive thresholding in wavelet domain using particle swarm optimization.
  15. K Chiranjeevi,J Umaranjan (2016). Fast vector quantization using a Bat algorithm for image compression.
  16. Yang (2010). A New Metaheuristic Bat-Inspired Algorithm, in: Nature Inspired Cooperative Strategies for Optimization (NISCO 2010).

Funding

No external funding was declared for this work.

Conflict of Interest

The authors declare no conflict of interest.

Ethical Approval

No ethics committee approval was required for this article type.

Data Availability

Not applicable for this article.

How to Cite This Article

Chiru K. 2026. \u201cNovel Wavelet Domain Based Adaptive Thresholding using Bat Algorithm for Image Compression\u201d. Global Journal of Computer Science and Technology - F: Graphics & Vision GJCST-F Volume 23 (GJCST Volume 23 Issue F1).

Download Citation

Image compression using wavelet thresholds and adaptive algorithms. Enhances image quality and reduces file size efficiently.
Journal Specifications

Crossref Journal DOI 10.17406/gjcst

Print ISSN 0975-4350

e-ISSN 0975-4172

Keywords
Classification
LCC Code QA76.9.I48
Version of record

v1.2

Issue date
January 12, 2024

Language
en
Experiance in AR

Explore published articles in an immersive Augmented Reality environment. Our platform converts research papers into interactive 3D books, allowing readers to view and interact with content using AR and VR compatible devices.

Read in 3D

Your published article is automatically converted into a realistic 3D book. Flip through pages and read research papers in a more engaging and interactive format.

Article Matrices
Total Views: 2291
Total Downloads: 42
2026 Trends
Related Research
Our website is actively being updated, and changes may occur frequently. Please clear your browser cache if needed. For feedback or error reporting, please email [email protected]

Request Access

Please fill out the form below to request access to this research paper. Your request will be reviewed by the editorial or author team.
X

Quote and Order Details

Contact Person

Invoice Address

Notes or Comments

This is the heading

Lorem ipsum dolor sit amet, consectetur adipiscing elit. Ut elit tellus, luctus nec ullamcorper mattis, pulvinar dapibus leo.

High-quality academic research articles on global topics and journals.

Novel Wavelet Domain Based Adaptive Thresholding using Bat Algorithm for Image Compression

Chiru K
Chiru K

Research Journals