### Introduction
### a) Problematique
e fonctionnement harmonieux de toute institution soit elle scolaire, de formation ou toute structure exige entre autre une organisation saine parmi les D'aucun n'ignore l'impact de l'organisation sur la différentes fonctions séquentielles de management. description et la division du travail dans une structure bien digne de ce nom au niveau micro, méso ou macroinstitution. C'est ainsi que Frederick TAYLOR présente quatre principes d'organisation scientifique du travail à savoir: la division du travail (horizontale dont sa devise est the on best way, qui signifie la meilleure façon de faire le travail) nous a plus marqué et inspiré pour voir comment le travail est organisé au Centre Pour l'Enfance Bon Départ de Limete.
Aujourd'hui, l'enseignement engage l'avenir radieux de chaque citoyen dans un pays et par ricochet au développement durable de toute une nation.
Dans un centre ou établissement de formation de base, les responsables doivent alors assurer une certaine cohérence interne d'une part, et les relations composantes structurelles qui forment la configuration de l'organisation d'autre part.
En effet, c'est à l'école ou dans un centre de formation que se donne l'enseignement sous toutes ses formes (civique, morale, intellectuelle, physique, sociale.....) c'est pourquoi, il constitue actuellement un ensemble d'activités organisées et structurées qui assurent une préparation indispensable à la vie quotidienne et moderne, que la famille ne peut le faire. Mais ces activités de préparation à la vie sont organisées et structurées aussi selon la nature, les problèmes, les besoins, les capacités physiques et intellectuelles de chaque individu.
Nous observons çà et là les enfants venant au monde avec des difficultés de tout genre, des malformations congénitales ou acquises au cours de développement de leur vie. Ces enfants ne peuvent pas être considérés comme des sorciers ou mal traités à cause de leur mobilité, ils doivent aussi bénéficier de l'accompagnement des adultes, c'est-à-dire bénéficier de toutes les chances qu'ont les enfants dits « normaux » à l'encadrement et formation adaptée en dépit de leurs états physiques, intellectuelles ou psychomoteurs. Le contexte socioculturel des enfants trisomiques (mongoles) est de pouvoir chercher à acquérir l'autonomie dans la vie et son insertion socioprofessionnelle pour surmonter la crise qui secoue le pays.
En République Démocratique du Congo, l'enseignement national est organisé en enseignement normal du type classique et l'enseignement spécial, en dehors des sections et options qui les composent, sans oublier les différents niveaux dont le niveau préscolaire, primaire, secondaire, supérieur et universitaire.
En ce qui concerne l'enseignement spécial, domaine de notre étude, on note essentiellement qu'il s'occupe des enfants qui présentent des troubles moteurs, psychiques, physique, intellectuelles... c'est un enseignement qui organise des formations en rapport avec la nature du trouble. C'est ainsi qu'il existe un enseignement des enfants atteints de la trisomie 21 communément appelée mongole. Ces enfants sont difficilement abordables dans leurs foyers, appliquent difficilement les consignes, trop désordonnés et brutaux aux réactions.
Si l'enseignement dans notre pays vise alors de produire des personnes utiles à la société et à luimême, il est donc impérieux de poser ses interrogations:
- Comment est organisé l'enseignement des enfants trisomiques au centre pour l'enfance Bon Départ de Limete? en d'autres mots, quels sont les niveaux d'études que cet enseignement organise.
- Sur quoi sont centrés le programme et les horaires de cours?
- Enfin, quels sont les objectifs de cette formation.
Telles sont nos interrogations qui résument la problématique de notre étude.
#### ) Objectifs et Hypotheses du Travail
L'hypothèse de recherche que nous percevons que une boussole pour un aviateur, feu de signalement pour un chauffeur, un fil conducteur, ligne directrice que doit suivre le chercheur pour un aboutissement heureux et non erroné d'une étude. Si l'on ne sait pas où l'on s'en va, on risque de se retrouver ailleurs comme disent certains penseurs.
D'après Larousse, l'hypothèse est une proposition à partir de laquelle on raisonne d'une observation pour résoudre un problème que l'on vérifie par déduction pour montrer un théorème.
Après avoir soumis une hypothèse à l'expérimentation, le problème crucial est celui de vérifier si l'hypothèse mise en évidence est acceptable ou pas, dixit MANDOSI MAMPUYA (2007).
Cette étude purement scientifique se dote de triple objectif à suivre et qui nous ont motivé d'aborder ce sujet à savoir:
- Inventorier le système et déroulement des activités d'enseignement spécial dans les institutions spécialisées;
- Contribuer à la littérature et théorie sur l'enseignement spécial en général et sur la trisomie en particulier;
- Doter d'un outil décisionnel aux animateurs et organisateurs publics et/ou privés sur l'organisation de l'enseignement des enfants trisomiques.
Pour atteindre ces objectifs tridimensionnels et après la lueur faite sur une hypothèse que jean-Richard NGONGO DISASHI (1999) donne les qualités requises à une hypothèse scientifique, les nôtres peuvent être formulées de la manière suivante:
- L'enseignement des enfants trisomiques serait organisé ou comprendrait le niveau préscolaire, primaire et secondaire;
- Le contenu ou programme d'enseignement, serait centré sur le rythme de celui qui apprend;
- Enfin, l'objectif de cette formation au centre pour l'enfance Bon Départ de Limete serait l'insertion de ces enfants dans la société pour qu'ils ne soient pas marginalisés.
### c)Choix et Interet du Sujet
Cette étude n'est pas loin de profil de formation, nous qui sommes dans les laboratoires pour veiller à la santé de l'appareil éducatif non seulement congolais, mais aussi sur toute la planète pour revigorer les maux qui rongent notre système éducatif.
Cette étude nous permet de comprendre les tâches du responsable dans une organisation, le fonctionnement d'un centre ou école organisant l'enseignement spécial en général et pour les enfants trisomiques en particulier.
Nous estimons que la lecture de ce modeste travail constituera un outil pour les décideurs et chercheur pour l'interdisciplinarité (les études comparatives). Les enfants atteints de la trisomie 21, avec un quotient intellectuel moyen de 50, sont incapables de poursuivre un rythme d'apprentissage ordinaire dans divers domaines tels que les mathématiques, la lecture, l'écriture... du fait de leurs rythmes plus lents. D'où s'approcher d'eux pour palper du bout de doigt les réalités sur terrain pour des informations et connaissances à la fois personnelles et y mettre sur l'espace scientifique.
### d)Delimitation du Sujet
On ne peut rester dans l'air pour un travail purement scientifique comme cela revêt d'une obligatoriété à toute scientifique. Loin de s'écarter de cette logique scientifique, nous délimitons notre recherche dans l'espace et dans le temps.
Du point de vue temporel, notre étude couvre l'année scolaire 2019-2020;
Du point de vue spatial, le Centre Pour l'Enfance Bon Départ de Limete (CPE) est considéré comme notre champ d'étude.
### b) Methodologie de la Recherche
Une étude est aussi rigoureuse si les voies et moyens optés ont été bien opérés, l'on peut s'attendre à des résultats fiables.
Pour cette étude qui ne couvre pas une littérature assez sur la sphère scientifique dans la ville province de Kinshasa, nous avons jugé utile de se servir de la méthode d'étude de cas appuyée par l'interview et la documentation comme techniques de recherche.
#### Division du Travail
L'aphorisme scientifique oblige pour une cohérence interne et externe, l'agencement et l'ossature d'un travail pour permettre aux différents lecteurs de se faire une idée globale sur les chapitres qui composent l'étude.
Notre dissertation scientifique, comprend trois chapitres outre l'introduction et la conclusion à savoir:
- Le premier retrace le cadre conceptuel et théorique de l'étude;
- Le second est consacré à la présentation du lieu d'étude;
- Le troisième traite de la méthodologie de la recherche
- Le dernier brosse, présente et analyse les résultats de l'étude.
### Chapitre PrEmier: Considerations TheoriQues
Le présent chapitre se dote la mission de clarifier notre problématique par la définition de ses principaux substantifs et compiler la théorie sur la l'enseignement spécial singulièrement sur la trisomie21.
### a) Definition Des Concepts
Sur ce point notre visé est de mettre nu les concepts liés à notre étude pour éviter la confusion du fait de leur polysémie linguistique. Il s'agit des termes suivants: organisation, enseignement et trisomie.
## i. Organisation
La signification de l'organisation diffère selon qu'elle est écrite avec «O» en majuscule ou en minuscule. Lorsque ce concept est débuté la voyelle « O » en majuscule, il signifie une entité, une structure, un groupe de travail ou un service dans un domaine précis. S'il commence par une voyelle «O» en minuscule, il est dans ce cas une fonction séquentielle de management où les auteurs donnent plusieurs définitions en défendant leurs courants ou leurs écoles. Parmi ces auteurs, nous retiendrons:
MAX WEBER(1972), définit l'organisation comme le fait de créer des relations efficaces entre les personnes et les structures de manière qu'elles puissent travailler ensemble pour atteindre les objectifs préalablement déterminés sur le plan du travail.
KIDINDA SHANDUNGU(2007), dit quant à lui que, l'organisation vient du verbe organiser qui signifie créer les relations efficaces entre les personnes et les structures de manière qu'elles puissent travailler ensemble en visant un but.
Nous comprendrons ces deux définitions sous deux angles:
L'organisation considérée comme une action de créer une relation efficace entre la personne et la structure (fonction d'organisation);
L'organisation considérée aussi comme entité structurée de manière à poursuivre les objectifs prédéfinis (organisation comme institution).
TERRY et FRANKLIN cités par NDANDULA(2008), définissent l'organisation comme une action qui permet de réussir de façon ordonnée les ressources humaines et matérielles en les disposant en une configuration coordonnée en vue de la réalisation des objectifs planifiés.
Au regard de ce qui précède, nous pouvons dire qu'une organisation est la réunion des ressources d'une organisation qui sont utilisables rationnellement pour atteindre ses objectifs et réaliser sa mission avec efficacité et efficience tout en préconisant l'équilibre.
Cette conception, peut nous renvoyer à deux stratégies importantes:
- Stratégie de différenciation: comment diviser le travail et son espace
- Stratégie d'intégration: comment faire pour que les efforts de tous concourent vers les objectifs de l'organisation.
## ii. Enseignement
L'enseignement est un concept plus complexe, il peut revêtir plusieurs sens selon le contexte dont on se situe.
SMITH(1962) définit l'enseignement comme un système englobant un ensemble de choses et d'actions visant à induire l'apprentissage.
F. SKINNER pense que l'enseignement est un arrangement des contingences de renforcement qui entrainent les modifications des comportements comme étant une organisation de l'apprentissage.
Leonard IBEKI GEGET(2009) précise quant à lui que l'enseignement est un processus de communication des connaissances systématiques entre deux individus, dont l'un est émetteur (enseignant) et l'autre est récepteur (enseigné).
Ainsi, nous comprenons que l'enseignement est à la fois une action et un processus de transmission des savoirs organisées et structurées entre deux personnes dont l'un est émetteur et l'autre est récepteur.
## iiI La Trisomie
De par son arrivé étymologique, la trisomie vient de deux mots, tri qui signifie trois et some qui signifie chromosome ou autosome.
La trisomie est une aberration chromosomique due à des accidents au cours de la méiose ou pendant les premières divisions du zygote; on détecte un chromosome surnuméraire à certaines places caryotype.
Ainsi, Jérôme LEJEUNE(1958) qui a d'ailleurs découvert la trisomie 21 anciennement appelée mongolisme la définit comme triple présence sur la $21 ^ { \mathsf { e m e } }$ paire du chromosome.
DOWN (médecin britannique) cité par J. LEJEUNE, éclaircit que la trisomie 21 était appelée mongolisme ou syndrome de down, qui selon lui, chaque individu a normalement 23 paires de chromosomes: deux chromosomes dits N°1, deux chromosomes dits $\ N ^ { \circ } 2$...deux chromosomes dits $\ N ^ { \circ } 22$ plus une paire de chromosome sexuel soit XY pour un garçon et XX pour une fille; 23 chromosomes étant d'origine maternelle, et 23 autres d'origine paternelle. Maintenant, les personnes trisomiques ont en ce qui concerne leurs cellules 47 chromosomes au lieu de 46.
Le comité de l'université de Louvain(2007), une association des médecins et paramédicaux se demandait ce qu'était la trisomie 21?
Pour cette association, la trisomie 21 ou syndrome de Down (pour les anglo-saxons) est une anomalie congénitale d'origine chromosomique qui se caractérise à $95\%$ des cas par la présence d'un chromosome 21 supplémentaire, d'où le nom de trisomie 21.
En clair, la trisomie 21 est une anomalie congénitale marquée par la présence d'un chromosome de plus sur la $21 ^ { i \mathrm { e } m e }$ paire lors de la division du zygote.
### ) Theorie Sur La Trisomie
## i. Notion
Les premières descriptions de la trisomie 21 ou du syndrome de Down remontent au $19 ^ { \circ { \mathsf { m e } } }$ siècle, mais son origine chromosomique n'a été mise en évidence qu'en 1958 par le docteur Jérôme LEJEUNE.
C'est au moment de la formation des ovules ou des spermatozoïdes et bien avant la fécondation que se produit « l'accident génétique », ce phénomène est accidentel, sa fréquence s'élève avec l'âge de la mère. Dans environ $1\%$ de cas, la trisomie 21 est en mosaïque, c'est-à-dire que l'enfant a une double population cellulaire; l'une normale à 46 et l'autre à 47 chromosomes.
Dans $4\%$ des cas, la trisomie est secondaire à une translocation: le chromosome 21 supplémentaire étant attaché à un autre chromosome 13 ou 14 parfois un autre 21, dans ce cas, la trisomie peut être héréditaire.
## i.Signes Caracteristiques De La Trisomie
A la naissance, le bébé parait flasque et faible, le bébé ne parle pas beaucoup, il est plus lent que d'autres bébés de son âge pour se tourner, saisir les objets, s'assoir, parler, marcher, quand on fait semblant de le laisser tomber, il ne réagit pas en ouvrant les bras comme le ferait un enfant normal (reflexe de MORENO), un pli de peau recouvre le coin intérieur de la paupière, les paupières sont parfois enflées et rouges, l'iris de l'œil a de nombreuses petites taches à des graines de sable. Elles disparaissent généralement vers 12 mois.
La tête est courte, petite et aplati entre les yeux, implantation basse de l'oreille, bouche petite souvent ouverte, la langue pend la voûte du palais est haute et étroite; mains larges et courtes, doigts courts, un pli profond traverse la paume de main; cou petit, épaules arrondies, jambes et bras courts, rotule sur un côté, pied plat, orteils en dedans gros et très séparés des autres orteils du pied, parfois luxation de la hanche, nuque large, visage de forme spécifique (d'où le nom de mongolisme donné à la maladie).
## iiI. Approche Etiologique
Les causes qui déterminent la trisomie 21 sont très variées, il existe des facteurs intrinsèques (héréditaires et liés à l'âge de la mère) et les facteurs extrinsèques.
# a. Facteurs
Ici nous pouvons noter:
- 3 à $5\%$ des cas sont d'origine héréditaire, cela concerne des enfants trisomiques nés des mères trisomiques (probabilité $50\%$ )
- La survie d'un enfant trisomique est plus fréquente après l'âge de 35 ans pour la mère selon les études menées qui montrent que l'âge du père est un facteur de risque. Le risque pour l'enfant conçu à partir d'un sperme d'un homme de 45 ans est indiqué à celui d'un enfant conçu par une femme à l'approche de la quarantaine.
### b. Facteurs extrinsèques
Ceux-ci sont moins fréquents et peuvent se combiner aux facteurs intrinsèques:
- Les radiations, l'effet génétique des virus (hépatite, rougeole);
- Agents chimiques mutagènes et divers facteurs immunobiologiques;
- Certaines défiances en vitamine.
## iv. Remarques
Parmi les remarques nous pouvons signaler:
- Le retard mental des enfants ayant la trisomie 21 peut être léger, moyen ou grave, mais « la trisomie type » n'existe pas.
- Les enfants trisomiques sont pour la plupart sociables et affectueux, se conduisent bien qu'avec ceux qui le traitent bien. Ils peuvent apprendre à se débrouiller dans la vie quotidienne et accomplir les tâches simples si on les encourage et si on les montre un exemple.
- Il y a davantage de trisomiques dans nos sociétés qu'il y a 20 ou 30 ans.
## v. Effet De La Trisomie 21 Sur Le Developpement
Les enfants porteurs de la trisomie 21 connaissent un développement lent et retardé.
Sur le plan psychomoteur: Les acquisitions motrices et l'accès au langage s'effectuent plus tardivement et sont parfois perturbés. Le développement psychomoteur se caractérise par une hypotonie particulièrement marquée dans les premières années. Cette hypotonie a une incidence sur la disposition tardive des réflexes archaïques, sur le strabisme et sur le retard dans l'apparition de la marche acquise en général vers 2 à 3 ans, qui peut être une éducation précoce.
Ce tableau présente les niveaux atteints par hypotonie et effets sur le développement psychomoteur:
Tableau 1: Niveaux atteints par hypotonie et ses conséquences sur le développement moteur
<table><tr><td>Niveau Atteint Par Hypotonie</td><td>Consequence Sur Le Developpement</td></tr><tr><td>Au niveau de la parole</td><td>Fréquence particulièrement marquée par le trouble d'articulation</td></tr><tr><td>Au niveau des muscles de la ceinture scapulaire</td><td>Déficits de croissance de la cage thoracique avec des retentissements possibles sur le plan respiratoire</td></tr><tr><td>Au niveau des muscles dorsaux et abdominaux</td><td>Troubles statiques, intestinaux et les accidents vertébraux</td></tr><tr><td>Au niveau des muscles du pied et de la main sur les muscles bucco faciaux</td><td>Troubles de la déglutition, de la phonation et définuts esthétiques.</td></tr><tr><td>Au niveau des muscles périnéaux</td><td>Déficits sphinctériens en particulier chez les filles.</td></tr></table>
Source: APA (2000)
Concernant la taille, elle est souvent normale à la naissance. Le retard de croissance est souvent marqué après quatre ans. La taille moyenne des filles est supérieure à celle des garçons, surtout après 4 ans.
Sur le plan intellectuel: Selon les recherches, en moyenne les enfants trisomiques ont un Ql moyen et se situe à 65 à 79, donc assez proche du seuil inférieur de l'intelligence dite « normale ». TOURETTE (2007: 379-380) après ses études a trouvé que $86\%$ des trisomiques ont un Ql compris entre 35 et 65, ce qui correspond à la déficience mentale moyenne, $8\%$ ont une déficience mentale profonde et $6\%$ une déficience mentale légère.
Le niveau intellectuel de ces enfants évolue de la même façon que les enfants déficients mentaux. Ils ont un rythme lent par rapport aux enfants normaux entre la $2 ^ { \mathsf { { e m e } } }$ et la $15 ^ { \mathsf { e m e } }$ année, il est encore beaucoup plus lent entre 30 et 35 ans et se termine par un plateau.
Sur le plan de la communication, les problèmes spécifiques de la parole sont liés à l'organisation de l'activité respiratoire, de la production des sons et du discours. Ici il y a un problème hypotonique des muscles qui contrôlent les fonctions respiratoires. Au niveau de la vois, elle est plus grave et timbre, monotone et parfois gutturale. Les difficultés d'articulation sont plus fréquentes sur les consonnes $( \xi, \ v, \ j, c h, \ s, \ z, \ /, \ \lambda$. la fréquence du bégaiement est aussi importante (30 à $40\%$ selon TOURETTE (po.cit.)
## vi.Effets Sur Les Apprentissages
Sur l'apprentissage, on observe chez ces enfants ce qui suit:
- Les enfants trisomiques apprennent toujours en retard et présentent des déficits dans différents domaines, ce qui nécessite une prise en charge précoce d'une équipe pluridisciplinaire;
- Il y a des déficits particuliers dans la vitesse de traitement des informations perceptives, des déficits d'attention, le problème de mémorisation (mémoire à court terme), retiennent peu de choses;
- L'apprentissage du vocabulaire est plus lent sur l'aspect du langage, les enfants trisomiques ont du
mal à saisir la relation entre les mots et leurs référents (fonction symbolique du langage) 2 à 3 mots vers 5-6 ans;
- L'éducation des enfants trisomiques nécessite la mise en place d'un programme éducatif individualisé PEI (CHATENAUD: 2000)
- Le raisonnement de l'enfant trisomique se fait soit par l'analogie, soit par évocation. Il sectorise les étapes du raisonnement pour arriver au raisonnement final. Il a la difficulté d'abstraction suite au détriment de l'esprit de synthèse et excès d'analyse;
- Il existe un temps de latence pour formuler sa réponse à une question posée.
En guise de conclusion, nous disons que même si la législation scolaire belge ne s'est pas occupée de l'enseignement spécial au Congo, mais après l'indépendance, les nouvelles autorisées, fils du pays ont eu conscience et ont constaté avec regret qu'un bon nombre de filles et fils de ce pays croupissaient dans l'ignorance avérée. D'où, adapter toutes les lois scolaires par rapport aux différentes catégories de personnes et selon les besoins quant à ce.
Nous devons nous engager à faire face au besoin de l'éducation spéciale des enfants et adolescents souffrant des déficiences en leur donnant un programme d'enseignement approprié et souple. Le système éducatif doit être aussi axé sur ce chemin en vue de permettre à ces derniers de s'intégrer gracieusement dans la société et assurer leur autonomie, car le droit à l'éducation est jouit par tout genre de personne sans distinction.
Les enfants trisomiques apprennent avec beaucoup de latence, ainsi donc, il faut respecter le rythme de l'enfant, lui accorder de temps de repos, lui donner peu de consignes car sa mémoire est à court terme. Se servir du Programme Educatif Individualisé (PEI) pour tenir compte de l'évolution de chaque enfant.
### c)Theorie Sur L'organisation
#### . Notion
L'idée d'organiser scientifiquement le travail au sein d'une entreprise est développée par TAYLOR au
$19 ^ { \mathsf { \dot { e } m e } }$ siècle, et il a soutenu quatre principes d'organisation scientifique du travail(OsT) à savoir:
- La division du travail, elle est horizontale avec sa devise: the one best way, qui signifie, la meilleure et optimale façon de faire le travail ou d'exécuter une tâche. Elle est verticale avec sa devise: the right man on the right place, qui signifie, un homme qu'il faut à la place qu'il faut.
- Système de contrôle du travail, chaque geste de l'ouvrier doit être surveillé.
- Système de salaire différentiel ou au rendement, un salaire supplémentaire à un travailleur qui dépasse le rendement standard (prime d'encouragement)
- L'organisation de l'usine en quatre services: de fabrication, d'exécution, de contrôle et service de comptabilité.
L'organisation comme susdit est une fonction séquentielle de management réunissant plusieurs ressources et qui sont utilisées rationnellement, elle repose donc sur un processus qui se constitue en dix étapes à savoir: analyser le plan, déterminer les activités, créer les activités, créer les postes, créer des entités administratives, créer des postes de supervision, décrire les postes, déterminer les ressources nécessaires à l'exécution des tâches, préciser la responsabilité et l'autorité enfin créer une structure.
## ii. Stratégies
L'organisation exige entre autres des stratégies nécessaires pour atteindre aisément les objectifs préétablis. C'est ainsi que FORD et All (1988:14) signalent que les gens cherchent à s'organiser pour atteindre des objectifs; deux préoccupation majeures, contradictoires mais complémentaires, il s'agit de:
- La stratégie de différenciation qui se résume par cette question: comment diviser le travail et son espace?
- La stratégie d'intégration qui se résume quant à elle par cette question: comment faire pour que les efforts de tous concourent vers les objectifs de l'organisation?
### . Principes de l'organisation
Les principes applicables à l'organisation varient selon la stratégie prise que nous présentons à travers ces tableaux:
Tableau 2: Principes d'organisation liés à la stratégie de différenciation
<table><tr><td>N°</td><td>DOMAINES</td><td>N°</td><td>PRINCIPES D'ORGANISATION</td></tr><tr><td>1</td><td>Le travail</td><td>1</td><td>La division du travail</td></tr><tr><td>2</td><td>La manière de faire le travail</td><td>2</td><td>La spécialisation du travail</td></tr><tr><td>3</td><td>L'autorité sur le plan individuel</td><td>3</td><td>La délégation du pouvoir</td></tr><tr><td>4</td><td>L'autorité sur le pan structurel</td><td>4</td><td>La décentralisation</td></tr><tr><td>5</td><td>L'espace de travail</td><td>5</td><td>La structuration</td></tr></table>
Tableau 3: Principes d'organisation liés à la stratégie d'intégration
<table><tr><td>N°</td><td>DOMAINES</td><td>N°</td><td>PRINCIPES D'OEGANISATION</td></tr><tr><td>1</td><td>Le travail</td><td>1</td><td>La coordination</td></tr><tr><td>2</td><td>Les méthodes de travail</td><td>2</td><td>La standardisation</td></tr><tr><td>3</td><td>L'autorité sur le plan individuel</td><td>3</td><td>L'unité de commandement</td></tr><tr><td>4</td><td>L'autorité sur le plan structurel</td><td>4</td><td>La centralisation</td></tr><tr><td>5</td><td>L'espace de travail</td><td>5</td><td>La structuration</td></tr></table>
En définitive, nous pouvons dire que organisation du point de vue enseignement constitue un système. Selon Bernard CLERGERIE cité par LUBAMBA FWAMBA (2009-2010), le système est un ensemble d'éléments liés par un ensemble de relations si bien que toute modification d'un élément entraine celle des autres.
Ceci nous pousse donc à comprendre que « organiser l'enseignement » c'est pratiquer la division du travail, déterminer la hiérarchie et recruter le personnel tout en garantissant la stabilité au plan matériel et pédagogique, puis chercher à concevoir une formule à lui imposer pour la bonne réalisation du plan élaboré.
## iv. Enseignement
### a. Notion
L'enseignement qui jadis était organisé par la transmission des traditions sous les rites et tabous, il a pris l'ascenseur grâce aux paradigmes, aux démarches et approches scientifiques.
L'enseignement qui est le creuset des savoirs sous toutes ses formes, il est une activité d'influence interpersonnelle, intentionnellement organisée et comportant au moins deux étapes (interactive et non interactive). Les principales intentions poursuivis sont l'acquisition des connaissances, la formation de la personnalité, l'intégration sociale et la modification des comportements.
b. Organisation et forme d'enseignement
Pour bien comprendre l'organisation et le fonctionnement de l'appareil éducatif congolais actuel, un regard lointain et récapitulatif sur son évolution depuis l'Etat Indépendant du Congo jusqu'à nos jours serait appréciable.
A Organisation éducative sous l'EIC (Etat Indépendant du Congo)
L'Etat Indépendant du Congo s'étend du 30 Décembre 1879 au 18 Octobre 1908. A cette période, nous pouvons retenir que l'enseignement dans notre pays n'était pas organisé de manière classique, car le souverain belge n'avait aucune obligation légale de s'occuper directement de la formation des autochtones (congolais).
A cette époque, les jeunes congolais avaient bénéficié d'une certaine chance de suivre l'enseignement par le bon gré de monsieur l'abbé VAN IMPE (directeur de l'institut saint Louis en Flandre orientale) qui demanda le 15/07/1888 à monsieur VAN ESTEVELDE (administrateur des affaires étrangères de l'EIC) de donner de ses propres frais l'éducation à deux enfants congolais. Deux enfants congolais avaient été choisis et envoyés en Europe pour y suivre des enseignements, mais ils ont été formés comme employés subalternes. L'année suivante, deux autres garçons et dix filles les ont rejoints... (LUBAMBA FWAMBA, op.cit.)
Le 12/07/1890, Roi souverain permit par un décret la création de premières écoles au Congo. Au fur et à mesure que les années s'écoulaient, il eut la création de plusieurs écoles mais des formations rudimentaires.
### b) L'organisation de l'enseignement durant la période du Congo belge
Cette période part du 1908 au 1960. Nous retiendrons la réforme du programme de 1948 qui devait chercher à diversifier les programmes d'enseignement primaire, étendre et adapter l'enseignement secondaire, l'enseignement technique et professionnel.
Avec la réforme de 1952, l'opinion nationale congolaise commence à se faire entendre dans la presse. Les émeutes du 4/01/1959 à Kinshasa finirent par désorganiser l'administration belge. C'est alors qu'est intervenue l'indépendance du Congo le jeudi 30 Juin 1960.
### c) Organisation de l'enseignement durant la première République
Ici nous pouvons noter, la réforme de l'enseignement de 1961, qui a consisté à donner la même chance à tous les enfants du pays dans les études ou devait élaborer de nouveaux programmes d'enseignement et cela n'a eu des effets qu'au niveau primaire et secondaire, alors que au niveau supérieur et universitaire silence de mort.
### d) L'organisation scolaire durant la deuxième République (zaïre)
La deuxième République est marquée par la réforme de 1971, elle a consisté à créer une université nationale, qui décrète alors la reforme totale du système d'enseignement supérieur et universitaire.
Ainsi, après ces réformes, tous les textes jugés mieux élaborés devraient être conservés, tandis que ceux jugés inadaptés seront alors abrogés. Ce sont ces textes qui constituent actuellement notre système éducatif ou l'organisation scolaire en RD Congo.
c. Structure de l'enseignement
L'enseignement national est organisé en enseignement préscolaire (maternel), primaire, secondaire, supérieur et universitaire (loi cadre 1986)
#### 1. Enseignement préscolaire (maternel)
L'enseignement maternel est organisé en cycle unique de trois ans d'études. Cet enseignement comprend les mignons (enfants de $1 ^ { \mathsf { e r e } }$ année), les joyeux (enfants de $2 ^ { \mathsf { e m e } }$ année), les gentils (enfants de $3 ^ { \dot { \mathrm { e m e } } }$ année).
Cet enseignement est facultatif et accueille les enfants ayant trois enfants révolus.
. Enseignement primaire
La structure de l'école primaire est de six années d'études. Il est subdivisé en trois degrés de deux années d'études chacun:
Le degré élémentaire $1 ^ { \mathsf { e r e } }$ et $2 ^ { \mathsf { e m e } }$ année);
Le degré moyen $3 ^ { \mathsf { e m e } }$ et $4 ^ { \dot { \mathrm { e m e } } }$ année);
Le degré terminal $5 ^ { \mathsf { e m e } }$ et $6 ^ { \dot { \mathrm { e m e } } }$ année).
Il sied à signaler que l'année scolaire de l'enseignement maternel et primaire comporte au minimum deux cents jours de classes et au maximum deux cents vingt-jours ouvrables ou un minimum de 900 heures des présences effectives à l'école.
. Enseignement secondaire
L'enseignement secondaire est organisé en trois degrés et trois cycles: arts et métiers, professionnel et humanités avec plusieurs sections et options conformément à la règlementation.
Le degré élémentaire (èrt $2 ^ { \mathsf { e m e } }$ année);
Le degré moyen (3ème et 4ème année);
Le degré terminal $5 ^ { \mathsf { e m e } }$ et $6 ^ { \dot { \mathrm { e m e } } }$ année).
L'année scolaire doit compter au minimum 222 jours ouvrables de cours.
#### 4. Enseignement supérieur et universitaire
A. L'enseignement supérieur
L'enseignement supérieur comprend les instituts supérieurs pédagogiques et techniques repartis en deux cycles d'études: le graduat avec trois années d'études (1ère, 2ème et $3 ^ { \dot { \mathrm { e m e } } }$ graduat) et la licence avec deux années d'études( $1 ^ { \mathsf { e r e } }$ et $2 ^ { \mathsf { e m e } }$ licence).
# B. Enseignement
L'enseignement universitaire comprend les campus universitaires avec trois 3 cycles d'études à savoir:
- Le graduat qui 3 années d'études (1ère, $2 ^ { \mathsf { e m e } }$ et $3 ^ { \dot { \mathrm { e m e } } }$ de graduat)
- La licence avec deux années d'études (1ère et $2 ^ { \mathsf { e m e } }$ licence) et
- Le doctorat
L'année académique comporte au minimum trente semaines effectives de cours.
## d. Formes d'enseignement
L'enseignement national congolais est dispensé sous la forme ordinaire du type classique et l'enseignement spécial. Il est en outre organisé des structures d'éducation non formelle.
### A. Enseignement du type ordinaire
L'enseignement du type ordinaire est un enseignement dispensé aux enfants dits normaux dans des bâtiments scolaires et aux milieux scolaires (salles de classes).
# B. Enseignement non
L'enseignement non formel est un type d'enseignement dispensé en dehors du milieu scolaire à une ou plusieurs personnes. On peut y trouver l'enseignement par correspondance, mass medias...
## C. Enseignement spécial
Cet enseignement est celui organisé en faveur des personnes vivant avec handicap en fonction de leurs besoins et handicaps spécifiques, parce qu'ils sont inaptes à suivre une scolarité normale à cause des techniques et méthodes pratiques utilisées dans des établissements ordinaires. Il est important de marquer ce parallélisme avec certains concepts qui lui sont proches:
### L'éducation spéciale
L'éducation spéciale est l'ensemble des méthodes adaptées aux personnes vivant avec handicaps (mentaux, physiques et les inadaptés scolaires) Valentin MAKUTH (2007-2008)
Qu'est-ce qu'un enfant ou élève inadapté scolaire? Nous avons plusieurs contributions, mais nous retiendrons quelques-unes:
Pour GIRAUD (1975:193), l'enfant inadapté scolaire est dans l'impossibilité de faire ce qu'on attend de lui en classe, de se comporter normalement comme les élèves de son âge.
YAWIDI (2000:4), de sa part, dit que le concept inadaptation est relatif: on est inadapté par rapport à quelque chose. A l'école, on dit qu'un enfant/élève est inadapté par rapport soit à lui-même, aux exigences scolaires ou aux programmes de formation.
LEMENT et ANDREY (1974:143) précisent que l'élève inadapté est un enfant qui ne progresse pas, qui n'acquiert pas les connaissances qu'on lui propose sous les formes ou elles sont présentées à l'ensemble de sujets de son âge; bref, l'élève inadapté peut être identifié comme élève à problème.
#### La pédagogie spéciale
Valentin MAKUTH (2007-2008) définit la pédagogie spéciale comme l'étude des méthodes et des procédés d'enseignement propre à chaque discipline scolaire (didactique spéciale).
#### L'enseignement spécial
L'enseignement spécial est celui qui s'adresse aux enfants dont le handicap d'ordre physique, mental, moral ou social les rend inapte à suivre les méthodes et techniques utilisées dans les classes ordinaires. C'est pourquoi, il faut des méthodes spécialisées pour qu'ils s'adaptent. Cette définition nous renvoie aux rappels de différentes catégories de handicapés qui sont:
#### . Les handicapés physiques
#### Dans cette catégorie, on peut distinguer:
- Les déficients sensoriels (aveugles, amblyopes, sourds, muets..);
- Les handicapés moteurs (les accidentés, les estropiés, les mutilés, les polios, les paralysés...)
## i.Les handicapés mentaux
Selon l'association de psychiatres américains APA (2000), on peut distinguer dans ce groupe:
- Les débiles profonds (idiots dont le Ql est en dessous de 20 à 25 et l'âge mental de quatre ans)
- Retard mental grave, le Ql va de 20 à 35 où l'on trouve l'oligophrénie grave
- Les débiles idiots dont le QI va de 35 à 55 et AM de 8 ans au maximum;
- Les débiles légers dont le Ql va de 50 à 70, le cas de tout enfant dont l'âge mental varie de 7 à 10 ans alors que l'âge chronologique se situe entre 13 et 14 ans.
iLes inadaptés sociaux
### Ceux-ci sont repartis de la manière suivante:
- Les délinquants de tous genres;
- L'enfant des parents déchus de la puissance paternelle par une décision du tribunal;
- Les enfants dits difficiles et de santé fragiles (sont dits difficiles à cause de la séparation avec leurs parents et on un déséquilibre affectif avéré).
En résume, l'enseignement qui s'adresse aux enfants appartenant à toutes ces catégories est appelé « enseignement spécial »
Le but de cet enseignement vise d'assurer son autonomie et son insertion socioprofessionnelle. Plusieurs organismes nationaux et internationaux, sociétés privées, les parents de ces personnes et les victimes eux-mêmes se sont mis en accord pour élargir le champ de cet enseignement conformément aux droits et devoir de ceux-ci. Nous citerons à titre illustratif:
-L'UNEsCO (1994), dont le programme et le budget approuvés pour 1988-1989 concernant la consultation internationale sur l'éducation spéciale était axée sur l'action éducative en faveur de ces dernières.
- Les Nations unies qui ont ciblé la participation avec égalité des chances à l'enseignement spécial tel que repris en marge de la sixième règle de cette organisation, qui à son article 8 demande que lorsque l'enseignement général ne répond pas aux besoins de ces personnes, un enseignement spécial peut être envisagé à leur égard (1994).
- Citons enfin, un article sur l'éducation pour tous EPT (1990) qui constate que les personnes étiquetées « sévèrement inadaptées » se sont vus nier de leurs droits humains inalliables, or la ligue internationale reconnait que toutes les personnes ont les mêmes droits à l'éducation sans distinction.
## II. Chapitre Deuxieme: Presentation de Centre Pour L'Enfance Bon Depart DE LImETE
Dans ce chapitre, nous prendrons soin de décrire l'historique et la situation géographique du lieu d'enquête, de définir la mission et les objectifs ayant conduit à création de ce centre ainsi que sa structure organique.
### a) Identification
Le centre pour l'enfance CPE Bon-Départ est une institution spécialisée de la rééducation, d'éducation intégrée qui a pour mission la prise en charge des enfants à problèmes, caractérisé par les échecs scolaires, troubles de comportement, déficiences intellectuelles, motrices, sensorielles ou de polyhandicaps. Le centre pour l'enfance fut créé en Septembre 1995 en République Démocratique du Congo par docteur YOKO MAILLET Christiane.
### b) Historique
Docteur YOKO MAILLET Christiane crée en 1989 avec le concours de M. MUKAU EBWEL le centre psychopédagogique «Bon Départ » avec des attributions suivantes:
- Dépister les troubles d'adaptation des enfants et les échecs scolaires;
- Rééduquer les enfants trisomiques, troubles spécifiques tels que les troubles de langage, socioaffectif et psychomoteur...
- Recevoir en consultation pour diagnostic les enfants dont la scolarité est perturbée;
- Assurer l'enseignement pour tous les enfants qui ont des déficiences physiques, mentales, sensorielles et qui ont des besoins éducatifs spéciaux;
- Les bénéficiaires sont tous les enfants de 2 à 20 ans, mais en premier lieu ceux ayant des problèmes de scolarité.
- Le centre pour l'enfance fut d'abord une institution privée et est devenu une organisation non gouvernementale (ONG) reconnu par le ministère des affaires sociales afin de permettre de s'agrandir et de prendre en charge davantage d'enfants et de développer ses activités et ses services.
### c) Situation Geographique
Le centre pour l'enfance Bon Départ est situé au numéro 3 bis de l'avenue BOBOzo dans la commune de Limete au quartier industriel (Socopaoll) dans la ville province de Kinshasa. Il est borné:
- A l'Est par le camp ONATRA de Limete
- A l'Ouest par le CS les compagnons
- Au nord par le petit marché
- Au sud par le collège Cartésien de Kinshasa
### d) Motifs Ayant Conduit a la Creation du Centre Pour L'enfance Bon Depart de Limete
Le centre pour l'enfance a été créé suit aux faits suivants:
- Le taux élevé des enfants n'ayant pas accès à l'école du fait de leur état physique ou mental, conséquence des maladies les ayant atteints à la naissance ou pendant la petite enfance, telles que les enfants nés des accouchements difficiles, la prématurité, les méningites, la malaria, la rougeole, les troubles nutritionnels..
- Le taux élevé des échecs scolaires dans les écoles dû à l'inadaptation des certains enfants aux structures et aux programmes scolaires en vigueur;
- La nécessité de détecter et de corriger précocement les différentes anomalies physiques, psychiques ou socio-affectives susceptibles de perturber la scolarisation des enfants afin d'éviter de grands retards scolaires nuisibles pour les enfants et décourageant pour les parents;
- Détermination de mettre en application le droit à l'éducation reconnu à tout enfant par la charte des droits de l'enfant et le souhait de voir se conscientiser la déclaration Salamanque, en Espagne (1994), prônant l'éducation intégrée, structure éducative moins couteuse que les institutions d'enseignement spécialisé;
- Détermination et la mise des connaissances en matière de santé et d'éducation pour le bien être de la population congolaise en général et des enfants en particulier.
### e) Objectifs Du Centre
Les objectifs sont tridimensionnels:
La diminution des échecs scolaires et la déperdition scolaire en favorisant l'adaptation de l'enfant à l'école et celle de l'école de l'enfant;
- Assurer un meilleur développement scolaire, facteur de développement économique et d'intégration sociale;
- Assurer la prise en charge éducationnelle de l'enfant avec handicap et faciliter son insertion sociale.
### f Organisation Administrative
## i. Fonctionnement
Pour s'assurer de son fonctionnement et de son administration, le centre pour l'enfance a un comité de gestion composé:
## i.Effectif des élèves au cours de l'année scolaire 2009-2010
- D'un administrateur (le promoteur du centre);
- D'un directeur chef d'établissement;
- D'une directrice de la maternelle;
- D'une secrétaire caissière;
- D'une intendante comptable;
- D'un conseiller pédagogique (directeur adjoint);
- D'un représentant du comité des parents.
Tableau 4: Structure des classes et effectifs des élèves
<table><tr><td rowspan="2">DEGRES</td><td rowspan="2">CLASSES</td><td colspan="3">EFFECTIF GLOBAL</td></tr><tr><td>GARCONS</td><td>FILLES</td><td>TOTAL</td></tr><tr><td>Maternelle</td><td>Classe spé A1</td><td>10</td><td>2</td><td>12</td></tr><tr><td rowspan="4">Niveau primaire</td><td>Classe spé B1</td><td>6</td><td>6</td><td>12</td></tr><tr><td>Classe spé B2</td><td>5</td><td>7</td><td>12</td></tr><tr><td>Classe spé C3</td><td>4</td><td>3</td><td>7</td></tr><tr><td>Classe spé C4</td><td>4</td><td>3</td><td>7</td></tr><tr><td>Classe pratique</td><td>Classe spé D</td><td>10</td><td>10</td><td>20</td></tr><tr><td>Total général</td><td></td><td>39</td><td>31</td><td>70</td></tr></table>
Le tableau ci haut nous renseigne qu'il y a 12 enfants à la maternelle, 38 écoliers au primaire et 20 apprenants à la classe pratique du centre. Ce qui nous donne un effectif total de 70 élèves.
### a. Effectif du personnel
Au cours de nos recherches, le centre emploi 36 agents dont 9 administratifs, 25 enseignants, et 2 ouvriers. Parmi les enseignants, douze sont au primaire et huit à la maternelle et cinq à la classe pratique. Les deux ouvriers, l'un est sentinelle et l'autre est jardinier.
### b) Structure pédagogique et administrative
#### . Structure administrative
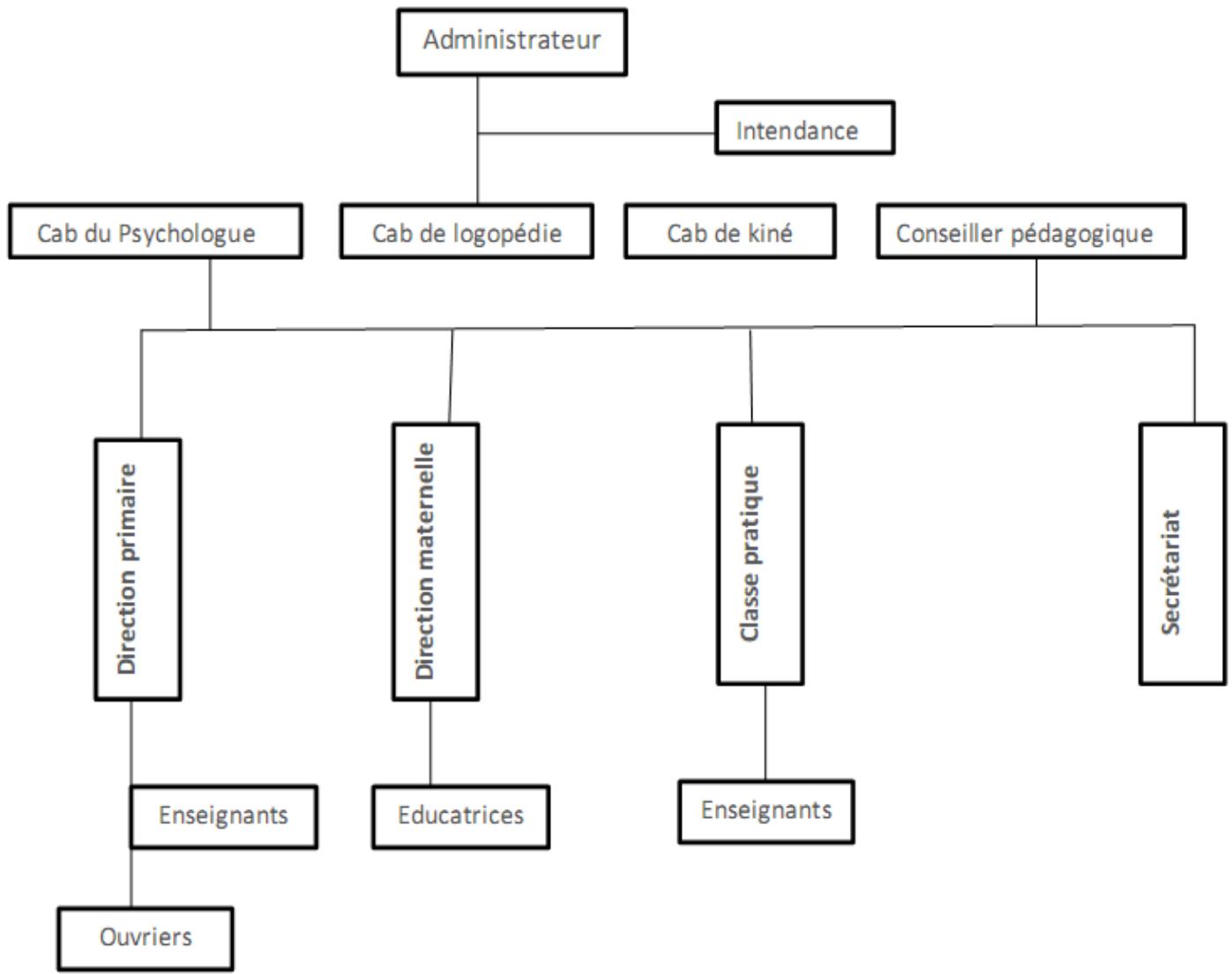
Le centre pour l'enfance (CPE) est dirigé par un administrateur, secondé par un chef d'établissement, une directrice, une intendante comptable, un conseiller pédagogique, une logopède, un psychologue, une kinésithérapeute et une secrétaire caissière. Que nous pouvons alors lire dans l'organigramme ci-dessous:

Graphique 1: Organigramme du centre pour l'enfance bon départ de Limete
## i.Structure pédagogique
Du point de vue pédagogique, le centre est structuré de la manière suivante:
-Au niveau de la maternelle, il y a quatre éducatrices dont chacune s'occupe de trouble que présente l'enfant (difficulté d'apprentissage) plus les éducatrices de soutien et une maitresse de relève. Toutes s'occupent de la classe spéciale A1.
-Les enfants du niveau primaire sont suivis par huit enseignants plus un maitre de soutien.
- Les classes spéciales B1, B2, C3 et C4 sont tenues par neuf enseignants, et la classe spéciale D ou classe pratique est tenue par trois femmes de ménage, un agronome et un menuisier.
- Ci-dessous la description de la structure scolaire:
Tableau 5: Description de la structure scolaire du CPE
<table><tr><td rowspan="2">DEGRE</td><td rowspan="2">Nombre/ classe</td><td colspan="2">Personnel</td><td rowspan="2">Total</td></tr><tr><td>Enseignant</td><td>Soutien</td></tr><tr><td>Maternelle</td><td>1</td><td>4</td><td>4</td><td>8</td></tr><tr><td>Primaire</td><td>4</td><td>8</td><td>4</td><td>12</td></tr><tr><td>Classe Pratique</td><td>5</td><td>5</td><td>-</td><td>5</td></tr></table>
Il faut cependant noter que les maitres de soutien, le logopède, la kinésithérapeute, le conseiller pédagogique et le psychologue sont des personnels communs à la maternelle et au primaire.
## III. Chapitre Trois: Methodologie De la REcherche
La méthodologie de recherche permet au chercheur de prendre des décisions rigoureuses dans la collecte et traitement des données dont on a besoin pour explorer.
Après avoir élucidé notre problématique et en avoir défini les principaux concepts, il convient maintenant de déterminer les voies et moyens pour résoudre les problèmes soulevés dans l'espace de la problématique. Etant qu'une recherche scientifique sérieuse comme tout autre, ce travail passe par quatre étapes essentielles à savoir: le questionnement logique, la formulation des hypothèses, les méthodes systématiques et leur vérification.
Si une recherche est clairement définie par MERTENS cité par MABIALA SEDA(2007-2008) comme un processus d'investigation systématique qui est destiné à récolter, analyser, interpréter et utiliser les données pour comprendre, décrire, prédire et contrôler les phénomènes ou pour libérer les individus de certains contextes.
C'est ainsi que M. GRAWITZ (1964:138) dans son acceptation philosophique pense que la méthodologie est l'ensemble des opérations intellectuelles par lesquelles une discipline cherche à atteindre les vérités qu'elle poursuit, les démontre.
Nous prendrons soin de définir notre population d'étude, décrire l'échantillon et techniques d'échantillonnage, la méthode utilisée et ses techniques de recherche.
### a) Methode
La méthode au singulier selon J.L DEL BAYLE (1978) désigne la démarche rationnelle de l'esprit pour arriver à la connaissance ou à la démonstration de la vérité. Et c'est de cette méthode qu'il s'agit dans le cas d'espèce.
En ce qui nous concerne, nous avons jugé utile de recourir à la méthode d'étude de cas au regard de la nature de notre recherche qui est purement qualitative.
La méthode d'étude de cas est définie selon A. STURMAN (1997) comme étant un terme générique pour désigner une recherche portant sur un individu, un groupe ou un phénomène.
NGONGO DISASHI citant L.B. CHRISTENSEN (1999) considère l'étude de cas comme une description ou une analyse intensive d'un individu, d'une organisation ou d'un événement basé sur les données obtenues à partir d'une vérité des sources telles que les interviews, les documents, les tests et les archives.
NGONGO DISASHI(1999) précise à son tour que la méthode d'étude de cas est circonscrite dans le temps et dans l'espace, c'est donc le cas qui doit être étudié, en l'occurrence un programme, un événement, une activité ou un individu.
Suivant cette lumière, notre étude porte sur les individus atteints de la trisomie voir comment est organisé leur programme d'études.
On distingue selon A. STURMAN (idem) quatre principaux types d'étude de cas:
- Etude de cas du type ethnographique, qui est une étude approfondie sur terrain d'un cas particulier;
- Etude de cas du type recherche-action, ici l'accent est mis sur les changements à observer sur le cas étudié.
- Etude de cas visant l'évaluation, elle consiste à observer la manière dont un programme est appliqué;
- Etude de cas à visé éducative, elle consiste à améliorer la compréhension de l'action éducative.
Au regard de ce qui précède sur les types d'étude de cas, notre étude est axée à la fois sur l'étude de cas visant l'évaluation et l'étude de cas à visé éducative. Le premier type car nous avions voulu savoir comment est appliqué le programme d'enseignement des enfants trisomiques au centre pour l'enfance bon départ de Limete à Kinshasa. Et le dernier car il s'agit de portée pédagogique, comment peut-on adapter ou améliorer le programme soumis à ses enfants.
### b) Techniques De Recherche
Sachant que les techniques sont des moyens mis en évidence pour chercher à trouver une vérité quelconque.
Pour récolter ainsi les données de notre étude, les techniques utilisées étaient essentiellement, l'entretien et la technique documentaire.
## i. Entretien
L'entretien comme précisent BINGHAM et MOORE cités par BAMWISHO MIHIA (1975: 51) est une conversation sérieuse visant un but déterminé autre que le simple plaisir de la conversation. Ils lui connaissent trois fonctions à savoir: recueillir les données, informer et motiver.
Les entretiens avec l'administrateur et les chefs d'établissement nous ont permis d'obtenir les informations supplémentaires sur notre étude notamment en ce qui concerne l'organisation de l'enseignement spécial des enfants trisomiques au sein du centre. Ces entretiens ont été guidés par un questionnaire, comme l'a souligné P. ALBOU (1973: 123) que, l'entretien devrait être utilisé qu'en liaison avec un questionnaire.
## i.La documentation
La technique documentaire est constituée surtout par l'analyse des documents. Cette technique nous a permis de consulter les articles scientifiques, les ouvrages, les documents et les cours dans le domaine de la pédagogie différenciée, le cours d'inadaptation et rééducation, les périodiques, les archives du centre d'étude. Elle nous a aussi enrichi sur la partie théorique grâce aux informations glanée ici et là.
### c) Population D'etude
## i. Population
La population est l'ensemble d'éléments, d'objets, d'individus, d'unités(...) qui peuvent être définie (compter exhaustivement) ou indéfinie (qu'on ne peut pas compter) et possèdent les caractéristiques que l'on veut observer, dixit MANDOSI MAMPUYA (2008:3).
Notre étude concerne les différentes structures qui s'occupent des enfants atteints de la trisomie 21 dont le nombre n'est pas connu dans la ville province de Kinshasa.
## ii. Echantillon
Nous définissons l'échantillon avec LAROCHE cité par MANDOSI (2008: idem) comme l'ensemble d'éléments à propos desquels où l'on a effectivement recueilli les données.
Notre échantillonnage est purement un échantillon aléatoire, et il est porté au centre pour l'enfance Bon Départ de Limete à Kinshasa. Ce centre a scolarisé septante enfants trisomiques pendant la période de notre enquête.
### d) Deroulement de L'enquete
Notre enquête a nécessité des entretiens sérieux avec l'administrateur (logopède) du centre, le chef d'établissement et le conseiller pédagogique ainsi que le psychologue du centre sans oublier la kinésithérapeute. Ces entretiens étaient basés sur une série de questions et sur l'organisation des activités scolaires au centre; ils se sont déroulés sur les bureaux de nos interlocuteurs.
L'entretien avec ces responsables a consisté à poser des questions puisées d'un guide d'entretien.
Les réponses obtenues étaient enregistrées sur des fiches prévues à cette fin (guide d'entretien).
A plusieurs questions, les interviewés nous remettaient des documents écrits dans lesquels nous pouvons tirer les informations dont on avait besoin. Certains de ces documents sont repris en annexe de ce travail. Ainsi procédé, nous avons réuni l'ensemble des informations ou données récoltées.
### e) Difficultes Rencontrees
Dans toutes les recherches scientifiques, surtout en sciences humaines, les difficultés ne manquent guère. Nous les avons affrontées jusqu'à ce que nous puissions dire que nous les avons vaincues.
Les difficultés rencontrées dans notre étude sont surtout relatives aux entretiens, les responsables du centre avaient des retenues et n'étaient pas disposés pour à nous fournir aisément les renseignements dont nous avions besoin.
Un autre aléa est que notre accès au centre pour l'enfance bon départ de Limete nous a couté un mois des démarches à cause de rendez-vous manqués et des promesses sans certitude. L'administrateur s'est montré sceptique au début de nos visites sous prétexte que notre étude consistait à faire des comparaisons avec les différentes écoles d'enseignements spécialisés de la ville province de Kinshasa en vue de tricher quelques innovations.
## IV. Chapitre Quatrieme: Analyse et Presentation des REsultats
Après avoir défini les concepts de base et circonscrit le cadre théorique au chapitre premier, la présentation du lieu d'investigation au second chapitre, décrit la méthodologie de notre recherche au troisième chapitre, nous prenons alors soin de présenter dans ce quatrième chapitre les résultats de notre recherche.
### a) Scolarisation D'un Enfant Porteur De La Trisomie 21
.Droit à la scolarisation et à la formation
Le droit à l'éducation et à la formation appartient en propre à chaque enfant présent sur le territoire de la République Démocratique du Congo quelle que soit sa situation ou celle de ses parents. L'accès à l'école est de plein droit dans les mêmes conditions pour tous les enfants sans aucune exception.
Ces droits ont été donnés en 1969 à tous les enfants par la déclaration des droits de l'enfant (principe 5 et 7) et repris en 1994 par la déclaration de Salamanque (Espagne) et de la Déclaration mondiale sur l'éducation (1990) qui stipule qu'il faut mettre en place les politiques d'accompagnement, mobiliser les ressources, renforcer la solidarité internationale pour répondre aux besoins éducatifs fondamentaux.
#### .Structure de scolarisation
Suite aux accords et recommandations internationaux, la scolarisation et la formation se déroulent de plein droit en milieu scolaire. Les scolarisations se déroulant hors du milieu scolaire doivent revenir exception. Toutefois en République Démocratique du Congo, il existe encore deux types de structures de scolarisation pour les enfants porteurs de trisomie. Le premier est l'institution spécialisée où se trouve une section pour les enfants avec handicap mental du début de la scolarisation à la fin et le second qui s'installe est l'école ordinaire qui accepte à son sein des élèves avec handicap, qui met en place des structures et méthodologies permettant à ces derniers d'avoir accès aux programmes nationaux d'enseignement (enseignement inclusif).
#### ) Nature Des Eleves Reçus
Le centre pour l'enfance bon départ de Limete reçoit en réalité les enfants normaux et les enfants à problèmes. Les enfants dits « normaux » intègrent l'enseignement ordinaire, par contre les enfants anormaux sont placés dans l'enseignement spécial. La plupart des enfants admis dans ce centre en étude ne manquent pas de petits problèmes de déficiences de comportement ou d'apprentissage spécifique. Au centre pour l'enfance l'enseignement normal a deux cycles à savoir la maternelle et le primaire. Tandis que l'enseignement spécial a trois cycles au total que nous décrivons au point 11 de ce chapitre.
#### cRecrutement Des Enfants
Le centre pour l'enfance bon départ de Limete accueille des enfants présentant le problème de la trisomie à partir du niveau de la maternelle et cette classe est codifiée classe spéciale A, et pour y inscrire un enfant, on tient compte de son âge mental (AM), il passe un test psychologique (chez le psychologue). Le test le plus fréquent au centre pour l'enfance bon départ de Limete est celui du bonhomme (1984). Quand son niveau mental est supérieur à la moyenne, on le fait directement inscrire en B1; qui reçoit les enfants du niveau intellectuel inférieur à celui des enfants de première année primaire de l'enseignement ordinaire « enfants normaux ».
#### Duree des Etudes
Quant à durée des études, celle-ci n'est pas déterminée du fait que cela dépend de l'évolution d'un enfant à un autre. Les enfants qui s'adaptent plus vite peuvent quitter l'école endéans de huit ans c'est-à-dire une année en classe spéciale A, une année en B1, une année en B2, une année en C3, une année en C4 et trois années en classe pratique.
### e)Classes Organisees
Le centre pour l'enfance bon départ de Limete comprend les niveaux scolaires suivants: Classe spéciale A, Classe spéciale B1, Classe spéciale B2, Classe spéciale C3, Classe spéciale C4, Classe spéciale D ou classe pratique
- 1Classe Spéciale A: Cette classe reçoit les enfants (quel que soit l'âge chronologique) qui ont un niveau de la maternelle, compte tenu de leurs âges mentaux ou des difficultés d'apprentissages.
2) Classe Spéciale B1: C'est une classe pour les enfants qui ont un niveau intellectuel inférieur aux enfants de la première primaire.
3) Classe Spéciale B2: C'est une classe considérée comme deuxième année de l'enseignement normal faible par rapport aux enfants du degré élémentaire (2ème primaire).
4) Classe Spéciale C3: Cette classe est organisée pour les enfants dont le niveau est supérieur aux élèves de B2, mais inférieur aux enfants de la troisième année primaire.
5) Classe Spéciale C4: Cette classe inscrit les enfants qui ont un niveau supérieur aux élèves de 3ème année primaire, mais inférieur à ceux de quatrième année primaire; ainsi l'enfant qui termine en C3 passe en classe spéciale (C4)
6) Classe Spéciale d ou Classe Pratique: C'est la classe réservée aux enfants à problème, atteints de la trisomie. On réinscrit les mêmes enfants qui terminent le C4, selon la volonté de leurs parents et de l'intéressé ainsi que l'école qui décidera pour son insertion en classe pratique, car c'est elle qui assure son épanouissement.
#### fDuree des Enseignements Pour Chaque Classe
Au centre Bon Départ de Limete, la durée par chaque niveau est de dix mois en classes spéciales A, B1, C3, C4, (si l'enfant a progressé bien en C3 au cours de l'année peut passer en C4 selon la volonté des parents et du centre). En classe spéciale D, la durée est de trois années d'études quand bien même il y a des enfants avec une grande latence aux apprentissages.
Nombre D'eleves Par Classe
Le nombre d'élèves varie d'une classe à une autre, en moyenne, le nombre réduit est de 12 élèves dans ladite école; on trouve dans ce centre des classes qui atteignent 12 et 14 élèves bien qu'il est déconseillé d'avoir plus de sept élèves dans une même classe de l'enseignement spécial. Mais ce taux élevé des élèves dans une même classe est expliqué par deux faits:
- L'insuffisance des centres spécialisés dans la ville province de Kinshasa en général et dans la commune en particulier;
- Le manque des locaux au centre pour Bon Départ qui fait d'ailleurs l'objet d'un projet en étude avec l'union européenne afin d'y pallier
### b) Ages de Recrutement des Eleves
Au centre pour l'enfance Bon Départ de Limete, on procède à deux sortes de recrutements:
En classe spéciale A, on recrute les enfants de moins de cinq ans soit six ans, mais en principe cette classe est prévue pour les enfants de 3 à 4 ans ou 4 à 5 ans.
Le deuxième recrutement se fait en classe spéciale pratique/atelier ou classe spéciale D. ce recrutement couvre les enfants à problèmes (filles ou garçons) de 12 à moins de 18-20 ans. Ces enfants sont ceux qui ont raté complètement le niveau scolaire de l'enseignement ordinaire, malgré qu'ils soient adolescents ou jeunes. Ces enfants sont classés en deux groupes ou deux classes:
- Les enfants ayant moins de 12 ans dans leur propre classe;
- Et ceux ayant plus de 14 ans jusqu'à 20 ans dans une autre salle. On les a classés ainsi pour inviter le complexe chez les élèves ayant plus de 18 ans par
rapport à ceux ayant moins de 12 ans (complexe d'infériorité et de supériorité).
### h)Titulaire de Classe (Nombre D'enseignants)
Au centre pour l'enfance CPE, il y a qu'un seul enseignement titulaire de la classe, mais secondé par des maitres ou maitresses, éducatrices de soutien, qui s'occupe chacun d'un ordre de trouble qu'éprouve l'enfant ou des difficultés d'apprentissage qu'à l'élève. C'est-à-dire il y a un titulaire qui travaille en collaboration avec les enseignants de soutien pédagogique en tenant compte de chaque problème spécifique de l'enfant.
### i)Nombre de Leçons par Niveau/Classe
Comme il a été détaillé au point 5 de ce chapitre, voici le nombre de leçons pour chaque classe:
- 1) Classe spéciale A comprend 11 leçons dans l'ensemble; 2) Classe spéciale B1 en a 9 au maximum; 3) Classe spéciale B2 en a aussi 9; - 4) Classe spéciale C3 compte 11 leçons; 5) Classe spéciale C4 comprend 11 leçons au total; 6) Classe spéciale D ou classe pratique a au total 14 disciplines.
#### Intitules des Leçons par Classe
Les tableaux c-dessous décriventes intitulés des çons pour chaque classe ainsique esojectifs poursuivis.
Tableau 6: Intitulés des branches d'enseignement en classe spéciale A
<table><tr><td>Leçons</td><td>Objectifs</td></tr><tr><td>1. Jeux libres</td><td>1. Donner le gout de jour à la société</td></tr><tr><td>2. Toilettes</td><td>2. Avoir l'autonomie d'aller seul à latoilette</td></tr><tr><td>3. Langage</td><td>3. Développer le langage de l'enfant (le parler)</td></tr><tr><td>4. Manipulation</td><td>4. Développer le niveau mental avec le toucher</td></tr><tr><td>5. Jeu avec eau</td><td>5. Développer l'esprit du jeu avec l'eau</td></tr><tr><td>6. Jeu avec sable</td><td>6. Développer l'esprit du jeu avec le sable</td></tr><tr><td>7. Articulation</td><td>7. Améliorer le son de l'enfant</td></tr><tr><td>8. Activité avec graphique</td><td>8. Donner l'enfant le gout de savoir jour en faisant le coloriage, peinture...</td></tr><tr><td>9. Activité de vie quotidienne</td><td>9. Acquisition des propriétés</td></tr><tr><td>10. graphisme</td><td>10. Acquérir la connaissance de réécriture</td></tr><tr><td>11. Peinture</td><td>11. Développer la sensibilité du beau</td></tr></table>
Tableau 7: Intitulés des branches d'enseignement en classes spéciales B1 et B2
<table><tr><td>Leçons</td><td>Objectifs</td></tr><tr><td>1. Lecture</td><td>1. Lire les lettres, mots et phrases simples</td></tr><tr><td>2. Gymnastique</td><td>2. Stimulation des fonctions vitales</td></tr><tr><td>3. Calligraphie</td><td>3. Tenir correctement le stylo et produit des mots et des lettres.</td></tr><tr><td>4. Vocabularye</td><td>4. Répondre à une question simple</td></tr><tr><td>5. Mathématique</td><td>5. Compter, calculer, nommer, comparer les objets, dire et écrire en chiffre les nombres simples</td></tr><tr><td>6. Discrimination sensorielle</td><td>6. Attirer l'attention des lettres et des couleurs</td></tr><tr><td>7. Etude du milieu</td><td>7. Développer l'esprit d'observation</td></tr><tr><td>8. Dessin (coloriage)</td><td>8. Développer l'esprit du beau et de l'observation</td></tr><tr><td>9. Jeux libres</td><td>9. Adaptation à jour ensemble avec ses collaborateurs</td></tr></table>
Tableau 8: Intitulés des branches d'enseignement en classes spéciales C3 et C4
<table><tr><td>Lecons</td><td>Objectifs</td></tr><tr><td>1. Langage</td><td>1. Communiquer oralement avec les autres</td></tr><tr><td>2. Vocabulaire</td><td>2. Savoir utiliser les actifs d'usage abusif</td></tr><tr><td>3. Calligraphie</td><td>3. Adapter la position convenable pour écrire</td></tr><tr><td>4. Grammaire</td><td>4. Appliquer les règles rudimentaires de grammaire</td></tr><tr><td>5. Gymnastique</td><td>5. Développer les qualités physiques</td></tr><tr><td>6. Orthographe</td><td>6. Écrire, copier ou recopier correctement un mot ou phrase</td></tr><tr><td>7. Lecture</td><td>7. Lire les mots, les lettres, et les phrases simples</td></tr><tr><td>8. Activités ludiques</td><td>8. Développer le gout du jeu en chôeur</td></tr><tr><td>9. Travail manuel</td><td>9. Acquérir l'amour du travail et le gout de l'effort</td></tr><tr><td>10. Dessin (peinture)</td><td>10. Devenir sensible au beau, exprimer ses idées et ses sentiments</td></tr><tr><td>11. Mathématiques</td><td>11. Savoir additionner, multiplier, soustraire et diviser un nombre simple, comparer... faire des simples calculs.</td></tr></table>
Tableau 9: Intitulés des branches d'enseignement en classe spéciale D
<table><tr><td>Lecons</td><td>Objectifs</td></tr><tr><td>1. Agriculture</td><td>1. Initier à l'agriculture</td></tr><tr><td>2. Education physique</td><td>2. Assouplir les articulations du corps</td></tr><tr><td>3. Soins du corps</td><td>3. Rendre la propriété à l'enfant</td></tr><tr><td>4. Ensemble</td><td>4. Distinguier les groupes d'objects</td></tr><tr><td>5. Formes et système métrique</td><td>5. Comparer, mesurer, vérifier, découvertes des figures</td></tr><tr><td>6. Activités libres</td><td>6. Développer l'esprit de jourer ensemble</td></tr><tr><td>7. Calcul</td><td>7. Résoudre de petits problèmes de la vie courante</td></tr><tr><td>8. Français</td><td>8. Lire, comprendre, exprimer et produit des phrases</td></tr><tr><td>9. Education à la vie</td><td>9. Développer l'esprit d'observation</td></tr><tr><td>10. Arts plastiques</td><td>10. Focaliser l'enfant aux arts plastiques</td></tr><tr><td>11. Menuiserie (garçons)</td><td>11. Focaliser l'enfant à devenir menuisier</td></tr><tr><td>12. Cuisine atelier (filles)</td><td>12. Donner le gout de préparer à la cuisine</td></tr><tr><td>13. Travaux menagers (filles)</td><td>13. Développier sa faculté intellectuelle et créé le goût de travailler indépendamment</td></tr><tr><td>14. Puériculture (filles)</td><td>14. Acquérir les connaissances sur les soins du bébé</td></tr><tr><td>15. Jardinage (garçons)</td><td>15. Acquisition des connaissances du jardinier.</td></tr></table>
#### )Duree D'une Leçon
Comme à l'école primaire, pour sa mise en application chaque leçon dure 30 minutes au centre pour l'enfance Bon Départ de Limete.
Les Objectifs de Chaque Niveau
Au centre pour l'enfance, les objectifs ne sont pas définis par niveau d'études, mais ils sont en fonction du problème que présente chaque élève, c'està-dire d'un trouble à un autre ou d'une difficulté d'apprentissage à une autre.
Généralement on tient compte des objectifs définis par l'homme politique en les restructurant, fort malheureusement il y a un retard total du fait que l'objectif général du programme national devient une finalité pour ces enfants; car il y a une latence dans le sens où ce qui a été prévu en une année se fait en trois années d'études ou plus.
A chaque niveau, on définit les objectifs par rapport aux difficultés, troubles et autres déficiences décelées dans le comportement de l'enfant. Mais il est généralement visé qu'à chaque niveau le comportement antérieur doit changer en vue d'acquérir l'autonomie si pas totale mais partielle au moins.
### c) Programme Journalier des Activites Scolaires
Concernant le programme, les activités scolaires du jour sont reparties de la manière suivante:
- De 8h15' à 8h30': jeux libres
- De 8h30' à 9h00': début de cours
- De 10h00' à 10h30': recréation
- De 10h30' à 12h00': fin de cours
- De 12h00' à 12h30': jeux libres
On note que la fin de cours proprement dite est fixée à 12h00, mais avant d'aller à la maison, les enfants s'amusent librement avec des jouets (objets) pendant trente minutes sous la surveillance du maitre en attendant l'arrivée des parents.
### d) Finalite de L'enseignement
Vu l'inadaptation de certains enfants, la finalité assignée au centre pour l'enfance bon départ est que tout enfant doit être capable d'acquérir une autonomie totale soit partielle sur son AvQ (activités de la vie quotidienne).
Tous les enfants à problème ou trisomiques doivent être intégrés dans notre société et se sentir indépendants.
Ils peuvent être capables de faire la peinture, le jardinage, la menuiserie, les arts plastiques... en ce qui concerne les garçons et les travaux ménagers, cuisine, lessive, repassage pour les filles.
Ce sujet reste tabou, dans la mesure où les parents ont du mal à les considérer adultes et ne songent pas assez à leurs intimités. lls doivent être encore protégés contre les relations traumatisantes.
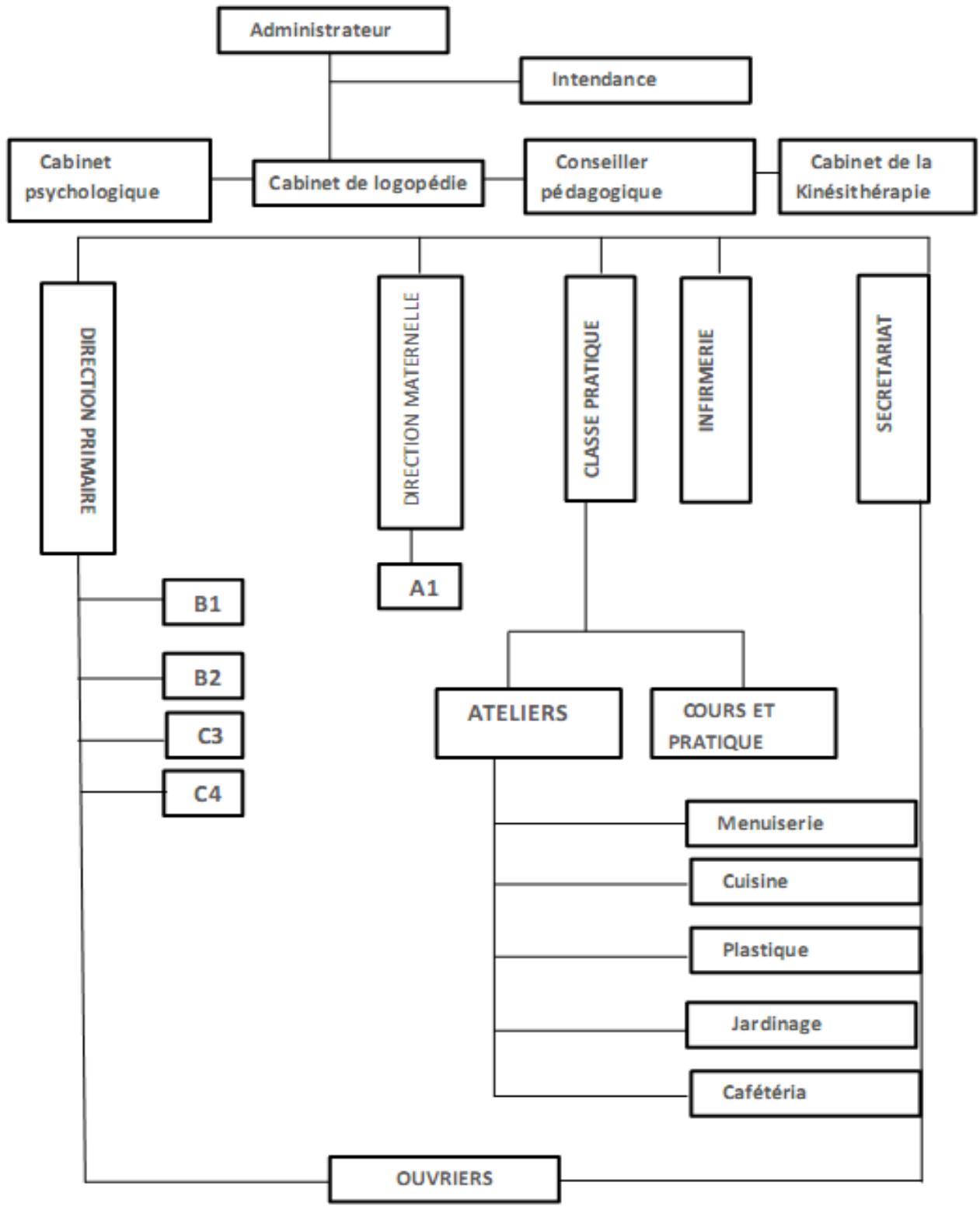
### o)Structure Administrative du Centre
Le centre pour l'enfance bon départ de Limete compte les services suivants: administration, direction
Ci-dessous nous pouvons observer la structure organisationnelle du centre:
primaire, direction maternelle, intendant comptable, secrétaire caissier, conseiller pédagogique, la logopédie, cabinet psychologique, la kinésithérapie et l'infirmerie.

Graphique 2: Structure organisationnelle de Bon-Départ de Limete
### p)Cycles D'etudes Organises
Le centre pour l'enfance Bon Départ de Limete compte à son sein trois cycles d'études à savoir:
- Cycle maternelle (A1)
- Cycle primaire (B1, B2, C3, C4)
- Le cycle préprofessionnel ou classe pratique (cls D)
### e) Temps Maximum De Cours
Selon l'étude menée au centre Bon Départ, comme il a été précisé et détaillé aux points 4.11 traitant de la durée d'une leçon par heure et 4.13 sur le programme journalier, les cours débutent à partir de huit heures trente minutes et prennent fin à 12h00', d'où la durée générale des cours est de trois heures trente minutes.
### r)Appreciation des Eleves (Criteres)
Avant d'apprécier un élève au centre pour l'enfance Bon Départ de Limete, on doit d'abord le tester puis connaitre les troubles spécifiques de l'enfant et ses difficultés d'apprentissage scolaire. Une fois que sa difficulté est détectée, l'enseignant titulaire et les enseignants auxiliaires ou de soutien font un bilan d'ensemble ou en groupe pour connaitre ses points forts et ses points faibles par lesquels on doit démarrer avec l'enfant.
Les enfants trisomiques présentent en grande proportion le trouble de comportement, trouble de communication (d'articulation, dyslexie, dysorthographie, dysphasie, dyspraxie, dyspepsie...) voire même le trouble de calcul (dyscalculie). On tient compte aussi des résultats de test psychologique par le psychologue, si possible celui de la logopédie et le test kinésithérapeutique. En outre, on doit aussi tenir compte de faits suivants:
- 1° L'AvQ (activité de vie quotidienne): Dans cette partie, on prend en compte le comportement antérieur et le comportement quotidien ou spontané; connaitre qu'est ce qui marche et qu'est ce qui ne marche pas, qu'est ce qui a changé et qu'est ce qui n'a pas changé.
- $2 ^ { \circ }$ Pré mathématique: Connaissance de différentes couleurs, classement des objets selon la taille, la nature, la grandeur, la couleur, placer et déplacer, savoir ranger les choses et correspondance d'image.
- $3 ^ { \circ }$ Propreté: connaitre si l'enfant se lave seul les mains, s'habille et se déshabille seul, boit et mange seul.
- 4° Communication: Perceptive (comprendre des consignes) et expressive.
- $5 ^ { \circ }$ Graphisme (peinture, coloriage et la pré-écriture): Ce sont des éléments fondamentaux susceptibles à l'appréciation de l'élève sans oublier que tous ceux-ci se font en collaboration entre le maitre titulaire et le l'enseignant de relève, le psychologue, le logopède, le kinésithérapeute, le directeur chef d'établissement et la directrice de la maternelle.
Pour évaluer un enfant à la fin de ses activités, on réfléchit sur le travail d'un mois, d'un trimestre ou d'une année avec ce dernier, mais en tenant compte de son projet et programme individualisé (PEI).
Si l'on veut éviter du désordre, gagner du temps et éviter les omissions certaines dispositions doivent être prises telles que:
- Prendre un rendez-vous avec l''évalué une ou deux semaines en avance (évalué ou son tuteur);
- Prévoir la durée de l'entretien;
- Choisir un endroit tranquille à l'abri des bruits et du dérangement. Se doter du contrat de l'objectif, du programme d'enseignement et d'avoir la grille d'évaluation en main;
- Accueillir franchement, avec courtoisie, cordialement dans une ambiance de confiance;
- Rappeler les objectifs d'entretien.
L'évaluateur doit critiquer à bon escient, de façon claire sans détour, sans mettre en cause la personne de l'enseignant pour qu'il progresse.
Après avoir cherché ce qui est souhaitable pour améliorer ses prestations, on doit mettre l'accent sur les thématiques les plus importantes, l'évaluateur remplit sa fiche d'observation, prodigue ce dernier conseil et met fin l'entretien.
Tableau 10: Modèle d'une fiche d'observation pendant l'évaluation
<table><tr><td>N° d'ordre</td><td>Objectifs attendus</td><td>Auto-évaluation</td><td>Commentaire de ce que pense l'évaluateur</td><td>Appréciation finale</td></tr><tr><td></td><td></td><td></td><td></td><td></td></tr><tr><td></td><td></td><td></td><td></td><td></td></tr><tr><td></td><td></td><td></td><td></td><td></td></tr></table>
Les évaluateurs peuvent rajouter aux objectifs des aspects comme: le comportement, l'habillement, la ponctualité, la régularité..
Si à la fin de l'année scolaire, l'enfant n'a pas acquis les mêmes compétences que les autres, plusieurs solutions existent: soit l'enfant monte dans la classe supérieure en continuant de bénéficier d'un projet éducatif individualisé (PEl), soit il répète l'année, soit encore il change l'école.
## V. CONclusioN
Au terme de cette réflexion scientifique dans le domaine de l'inadaptation scolaire et sur la forme de l'enseignement à la fois spécial et inclusif portant sur l'organisation de l'enseignement des enfants trisomiques au centre pour l'enfance Bon Départ de Limete dont le mobile était de:
- Inventorier le système et déroulement des activités d'enseignement spécial dans les institutions spécialisées;
- Contribuer à la littérature et théorie sur l'enseignement spécial en général et sur la trisomie 21 en particulier;
- Doter d'un outil décisionnel aux animateurs et organisateurs publics et/ou privés sur l'organisation de l'enseignement des enfants trisomiques
Pour atteindre ces objectifs tridimensionnels nous avons formulées nos hypothèses de la manière suivante:
- L'enseignement des enfants trisomiques serait organisé ou comprendrait le niveau préscolaire, primaire et secondaire;
- Le contenu ou programme d'enseignement, serait centré sur le rythme de celui qui apprend;
- Enfin, l'objectif de cette formation au centre pour l'enfance Bon Départ de Limete serait l'insertion de ces enfants dans la société pour qu'ils ne soient pas marginalisés.
Comme toute démarche scientifique, nous avons utilisé la méthode d'étude de cas concrétisée par la technique documentaire et l'interview.
Nous pouvons alors retenir que le type d'enseignement approprié aux enfants trisomiques ou mongoles entre dans le cadre de l'enseignement spécial dont les méthodes sont aussi spécialisées pour que ses enfants s'adaptent (éducation spéciale). Les enfants ordinaires sont capables dans une année scolaire d'acquérir un certain nombre de connaissances, ce qui n'est pas le cas avec ceux-ci.
Les enfants atteints de la trisomie ont un quotient intellectuel moyen de 50 $( Q | = 50 )$, c'est ainsi qu'ils sont incapable de suivre le rythme d'apprentissage ordinaire dans les domaines divers tels que la lecture, l'écriture, les mathématiques, la géographie, I'histoire... dès lors intégrés dans l'enseignement spécial lui permettant d'évoluer à son propre rythme au sein de sa classe, rythme évidement plus lent. Ce qui fait que la durée de formation évolue selon le rythme de chaque élève, surtout selon son activité de la vie quotidienne (AvQ). C'est pourquoi, ils doivent disposer chacun d'un projet éducatif individualisé (PEI) pour un suivi approprié.
Voici quelques petites règles simples à observer lors des enseignements:
- Respecter le rythme de l'enfant (utiliser le PE);
- Lui accorder les temps de repos si nécessaire;
- Pour sa concentration, élimer dans son bureau tout ce qui peut le distraire;
- Privilégier le canal visuel au canal auditif;
- Ne pas faire à sa place ce qu'il est capable de faire lui-même;
- Chaque enfant est différent, chaque enseignant est différent, chaque école est différente, d'où voir en premier lieu le bien de l'enfant.
Les enfants vivant avec handicap qui hier étaient considérés comme inéducables jusque dans les années 1970, et aujourd'hui, elles peuvent s'intégrer dans la société en raison du diagnostic prénatal et de l'acceptation de l'avortement thérapeutique.
Après ce condensé, nous pouvons alors dire que toutes nos hypothèses mises en évidence sont confirmées dans le sens où:
- Le centre organise l'enseignement maternel, primaire et secondaire qui est un projet pour y pallier;
- Le programme est horaire des cours sont centrés sur l'apprenant;
- Les objectifs assignés à chaque enfant dépendant d'abord de la nature du trouble afin répondre à ceux définis par l'homme politique congolais.
Nous ne pouvons chuter sans exhorter les professionnels de la craie de veiller sur l'autonomie de ses enfants qui ne sont pas à marginaliser;
Aux décideurs et pouvoir organisateur, de multiplier des écoles pouvant recevoir des enfants à problèmes pour leur insertion sociale tout en veillant sur les effectifs des apprenants dans des salles de classes qui sont supérieures aux normes internationales; et aussi insérer dans le programme des humanités pédagogiques des informations nécessaires pouvant rendre les diplômés capables même de gérer une classe avec des enfants à besoins spécifiques (handicap mental..);
Aux parents d'élèves, de bien orienter des enfants présentant des problèmes d'apprentissage dans des établissements spécialisés pour leur autonomie, ils ne sont pas sorciers, il s'agit d'un accident congénital.
Epigraphe
Dedicace
Remerciement
Index Abreviatif
AM: Age Mental
APA: Association des Psychiatres Américains
Art.: Article
AVQ: Activité de Vie Quotidienne
CCK: Collège Cartésien de Kinshasa
- Clsp: Classe spéciale
- CPE: Centre Pour l'Enfance
- EIC: Etat Indépendant du Congo
- ETP: Education Pour Tous
- FPSE: Faculté de Psychologie et des Sciences de l'Education
- IMC: Infirmité Motrice Cérébrale
- Kiné: Kinésithérapie
- N°: numéro
- ONATRA: Office National des Transports
- ONG: Organisation Non Gouvernementale
- ONU: Organisation des Nations Unies
- PEI: Projet Educatif Individualisé
- QI: Quotient Intellectuel
- RDC: République Démocratique du Congo
- UCL: Université Catholique de Louvain
- UMH: Université de Mons Hainaut
- UNESCO: Organisation des Nations Unies pour l'Education, la Science et Culture
- UPN: Université Pédagogique Nationale
- Vol.: Volume
Generating HTML Viewer...
References
5 Cites in Article
Unknown Title.
Éric Sanchez (2023). Enseigner et former avec le jeu.
calculer, nommer, comparer les objets, lire et écrire en chiffre les nombres simples 6. Discrimination sensorielle 6. Attirer l'attention des lettres et des couleurs 7. Etude du milieu 7. Développer l'esprit d'observation 8. Dessin (coloriage) 8. Développer l'esprit du beau et de l'observation 9. Jeux libres 9. Adaptation à jouer ensemble avec ses collaborateurs Source: enquête au CPE Tableau 8: Intitulés des branches d'enseignement en classes spéciales C3 et C4 Lecons Objectifs 1. Langage 1.
Savoir Additionner (2020). 8: Du fœtus au jeune enfant : sentir, regarder, comparer, grandir – De la variabilité des adaptations.
Marie-Claire Laurendeau (null). 12. Les besoins de recherche sur le transfert des connaissances du point de vue de l’Institut national de santé publique du Québec.
No ethics committee approval was required for this article type.
Data Availability
Not applicable for this article.
How to Cite This Article
Eugène Djobo Ondelemonyi. 2026. \u201cOrganization of Inclusive Teaching for Children with sud at the Good Start Children’s Center in Limete in Kinshasa. Look and Perspectives\u201d. Global Journal of Human-Social Science - G: Linguistics & Education GJHSS-G Volume 23 (GJHSS Volume 23 Issue G7): .
Explore published articles in an immersive Augmented Reality environment. Our platform converts research papers into interactive 3D books, allowing readers to view and interact with content using AR and VR compatible devices.
Your published article is automatically converted into a realistic 3D book. Flip through pages and read research papers in a more engaging and interactive format.
Our website is actively being updated, and changes may occur frequently. Please clear your browser cache if needed. For feedback or error reporting, please email [email protected]
Thank you for connecting with us. We will respond to you shortly.