Obesity (WHO, 2019), is an incurable and chronic pathological condition, of degenerative evolution, which affects thousands of people around the world. The objectives of the study are to analyze the psychological factors in patients undergoing bariatric surgery who have gained weight and to relate adherence to the multidisciplinary team as a cause. This is a systematic literature review research with articles in the databases: Scientific and Technical Literature of Latin America and the Caribbean, National Library of the United States, MEDLINE and in the Scientific Eletronic Library Online database, with descriptors: “Postoperative Bariatric Surgery”, “Psychology and Bariatric Surgery” and “Weight Gain after Bariatric Surgery” associated with the Boolean operator AND. Between 2017 and 2022, a total of 794 articles in Portuguese, Spanish and English were analyzed. We excluded 760 articles because they were not within the focus of this review, as well as those that did not meet the inclusion criteria. The final sample had 33 publications. The analysis of the data demonstrated unequivocally that the abandonment of psychological and nutritional counseling contributed decisively to the weight gain of patients.
## I. INTrODUCCiÓN
a obesidad es una enfermedad crónica degenerativa e incurable según la Organización Mundial de la Salud (SBEM, 2020). Se trata de un gran desafío para la salud pública mundial (Hruby et al., 2015). Es multifactorial, causando diversos problemas a la salud y trayendo muchas complicaciones físicas y psicológicas. La diversidad de esta enfermedad es muy grande con diferentes presentaciones, tanto en la intensidad de la obesidad como en sus formas de desarrollo con el pasar de los años (Macedo et al., 2019).
En todo el mundo, un total de 1,9 billones de adultos son considerados con sobrepeso y 609 millones son obesos. Actualmente, el $39\%$ de la población mundial se encuentra fuera del peso ideal (Chooi et al., 2018).
Se relacionan a la obesidad las enfermedades de tipo respiratorias, cardiovasculares, articulares y dermatológicas, asociada a la aparición de dislipemia, diabetes no insulinodependiente y ciertos tipos de cáncer que forman parte del espectro de enfermedades conexas con la obesidad en todo el planeta. Siempre se debe tener en cuenta que los niveles de obesidad varían de una región a otra, y que hay aspectos biopsicosociales involucrados (Moura et al., 2021).
La cirugía bariátrica se ha convertido cada año en un método popular y muy eficaz para reducir el peso de las personas obesas, además de controlar sus morbilidades relacionadas. En cirugía, la idea es promover la reducción de la ingesta de volumen o de su absorción, y también la asociación de los dos medios con técnicas mixtas. La reducción del Índice de Masa Corporal $( \mathsf { I M C } = \mathsf { k g } / \mathsf { h } 2$ (m)) es el principal objetivo de forma práctica, pero sus efectos a largo plazo traen consigo el control de las enfermedades somáticas ya mencionadas y del control, al menos en la mayoría, de los problemas psicológicos desarrollados como resultado de la obesidad. Un individuo que supera los $30 \mathrm { k g } / \mathrm { m } ^ { 2 }$ se considera obeso (Cassin et al., 2020).
La Organización Mundial de la Salud (2019) clasifica la obesidad en: grado I (sobrepeso moderado), IMC entre 30 y $34,9 \mathrm { \ k g / m } ^ { 2 }$; obesidad grado II (obesidad moderada) con un IMC entre 35 y 39,9 kg/m2 y obesidad grado III (obesidad mórbida) con un IMC superior a $40 \mathrm { \ k g / m } ^ { 2 }$ (Bardal et al., 2016).
Un análisis de datos del Instituto Brasileño de Geografía y Estadística (IBGE, 2019) mostró que 95,9 millones de brasileños tienen sobrepeso, de los cuales 41,2 millones son considerados obesos. Eso significa que el $60 {, } 3\%$ de los brasileños mayores de 18 años tienen sobrepeso o están obesos (PNS Brasil, 2020). Estos números son considerados alarmantes para el Sistema Único de Salud (SUS), que, sumado a las morbilidades ya relacionadas, impactan fuertemente en las cuentas de salud pública.
Sin embargo, en América del Norte las cifras presentadas por "Trust for America's Health" (2020) informan un aumento en la prevalencia de la obesidad, especialmente entre las personas más jóvenes. Los individuos de 2 a 19 años tienen una tasa de obesidad del $19,3\%$ frente al $5,5\%$ encontrado en los años de 1970. En los adultos de 18 a 24 años hubo una prevalencia de obesidad del $18,9\%$ frente al $37,6\%$ de aquellos con más de 45 años. La condición de "inseguridad alimentaria" ya está siendo considera una realidad en la población norteamericana.
Es necesario entender muy bien lo que será realizado y las modificaciones que vendrán. Por ello, además de las orientaciones técnicas, es aconsejable el acompañamiento psicológico en todas las etapas del proceso. Los pacientes consideran que el período inmediatamente posterior a la cirugía es difícil. Existe una gran expectativa con respecto al postoperatorio inmediato y el dolor que se puede presentar. Ya en el postoperatorio más tardío, los cambios rápidos que se producen, tanto en los hábitos alimentarios como en el propio organismo, acaban exigiendo al paciente una reflexión y surgen las cuestiones emocionales. Es en este momento que el trabajo psicológico/psiquiátrico es de suma importancia, involucrando al paciente y haciéndolo responsable de sus actos y transformándose, quitando viejos hábitos de su vida.
El tratamiento de la obesidad requiere de un equipo multidisciplinario, donde el papel de la psicología dentro del equipo es el de evaluar si el individuo está emocionalmente apto para la cirugía o no (Van Hout et al., 2005 y Sala et al., 2017). También el de auxiliar al candidato a la cirugía como en la comprensión de todos los aspectos derivados del período prequirúrgico; evaluarlo en cuanto a su comprensión de la cirugía, riesgos y complicaciones, beneficios esperados, exámenes y seguimientos requeridos en el largo plazo, las consecuencias emocionales, sociales y físicas y responsabilidades esperadas, incluida la detección y el tratamiento de pacientes con o potencialmente sujetos a trastornos mentales graves (Brynt et al., 2020).
Cuadros de trastorno alimentario compulsivo, trastorno del alcoholismo, de la ansiedad o del humor están muy relacionados tanto en los textos sobre este tema como están presentes en el postoperatorio (Meany et al., 2014; Duarte-Guerra et al., 2015; de Zaan et al., 2016).
Este estudio tiene como objetivos analizar los factores psicológicos implicados en pacientes sometidos a la cirugía bariátrica y que tuvieron aumento de peso, además de establecer el grado de compromiso en el tratamiento de este con el equipo multidisciplinar como posibles factores causales del aumento de peso.
## II. METODOLOGÍA
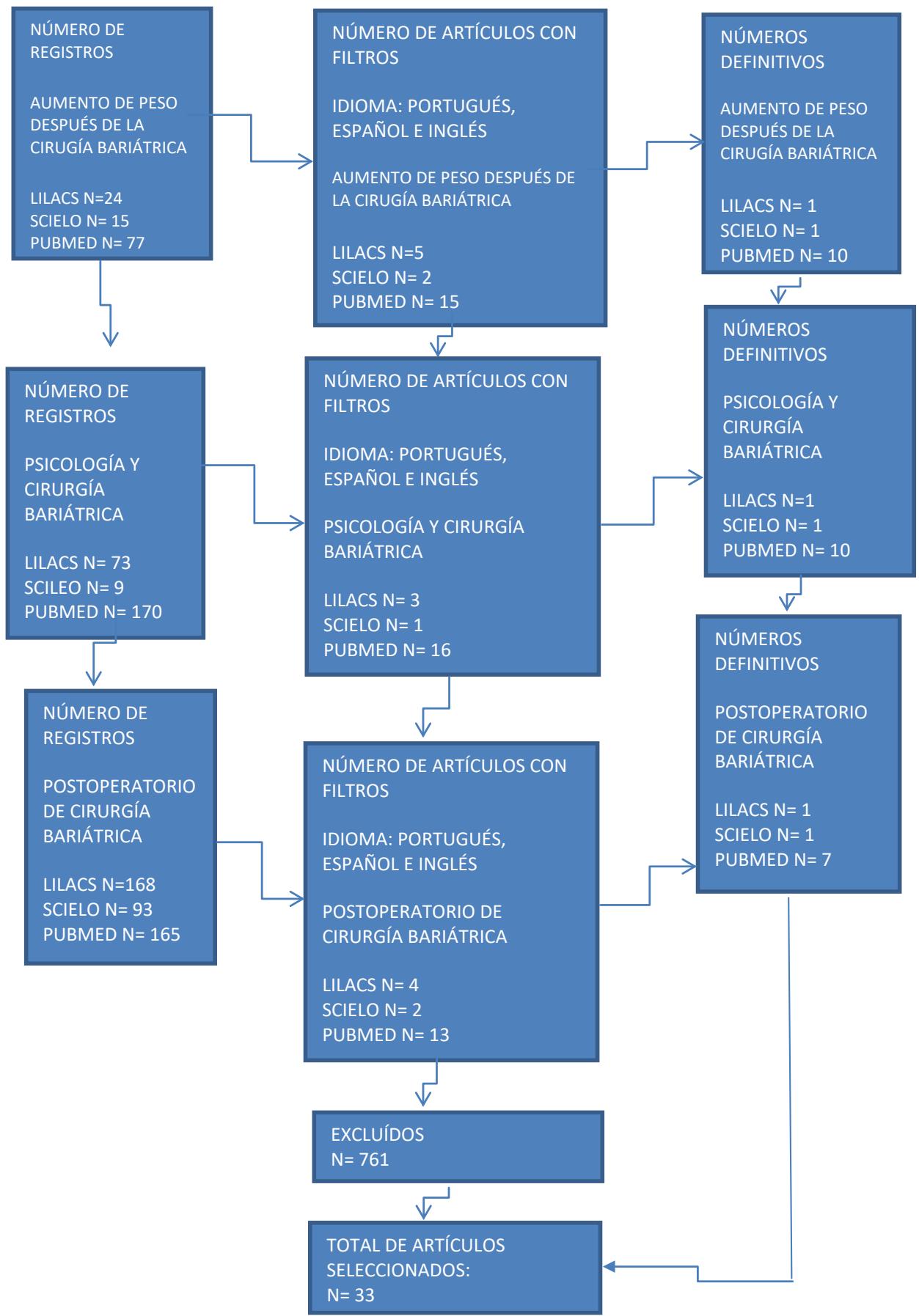
Para llevar a cabo esta revisión literaria se realizó una búsqueda bibliográfica en las bases de datos por la metodologia PRiSMA: Literatura Científica y Técnica de América Latina y el Caribe (LILACS), Sistema en Línea de Búsqueda y Análisis de Literatura Médica (PUBMED/MEDLINE) y en la base electrónica Scientific Eletronic Library Online (SCIELO), usando los descriptores: "Postoperatorio de cirugía bariátrica" (Post Bariatric Surgery), "Psicología y cirugía bariátrica" (Psicology and Bariatric Surgery) y "Aumento de peso después de la cirugía bariátrica" (Weight Regain After Bariatric Surgery), asociados al operador booleano AND. Todos los datos fueron recopilados, tabulados y analizados en enero de 2022 (Urrútia, 2010). Considerando los criterios de inclusión de artículos, inicialmente fueron seleccionados 794 originales disponibles en portugués, inglés y español, comprendidos entre enero de 2017 y enero de 2022 (figura 1). Estos artículos fueron seleccionados porque analizaban la relación entre aspectos del aumento de peso y sus relaciones con las psicopatologías y la adherencia o no al equipo multidisciplinario. Los artículos incluidos pueden ser ensayos clínicos, estudios de cohortes, cohortes históricas o estudios de casos y controles. Los artículos como Narrativa, Editorial, Carta al Editor, Comunicación preliminar o reporte de casos fueron excluidos. De cada artículo se extrajo la siguiente información: autor, año de publicación, número de pacientes, tiempo de seguimiento, casos de estudio, metodología aplicada y resultados. Los resultados de los estudios fueron analizados descriptivamente.
 Diagrama de flujo de recopilación de datos Figura 1
Se excluyeron del total 761 artículos, ya que no contemplaban el foco de esta revisión, así como los que estaban repetidos (22) y los que tenían textos incompletos. Después de analizar el título, el resumen y los objetivos del estudio se seleccionaron 33 artículos para la muestra final.
Todos los resultados fueron tabulados; ellos mostraron los elementos que formaban parte de la idea sobre el tema. La discusión de estos resultados se realizó a partir de la referencia publicada y sus relaciones con los artículos seleccionados, presentando los puntos principales y sus posibles diferencias, demostrando así su relevancia para este estudio.
Los artículos fueron debidamente referenciados, identificando y respetando a sus autores y coautores, observando el rigor ético y la propiedad intelectual con las debidas citas de las obras consultadas.
## III. Resultados y Discusión
Se encontraron 33 artículos seleccionados en la base de datos LILACS; MEDLINE/PUBMED y SCIELO, que se resumen en las tres tablas siguientes. Las tablas muestran las evoluciones anuales de los artículos publicados desde enero de 2017 hasta enero de 2022, así como las principales observaciones de las publicaciones relacionadas y sus impactos como factores relacionados con el aumento de peso en pacientes posbariátricos.
Tabla 1: Palabras clave: Aumento de peso después de la cirugía bariátrica (12 artículos)
<table><tr><td>Autor</td><td>Túltulo</td><td>Base de datos</td><td>Tipo de estudio</td><td>Muestra</td><td>Resultados relevantes</td></tr><tr><td>Paul et al. (2017)</td><td>Cognitive behavioral therapy and predictors of weight loss in bariatric surgery patients</td><td>PUBMED</td><td>Investigación de predictores de aalto de peso antes de la cirugía bariárica.Revisión de literatura</td><td>20 artículos</td><td>Se necesitarán másstudios en terapiaconductual paraevaluar su eficacia enel control del aalto de peso</td></tr><tr><td>Kortchmar et al. (2018)</td><td>Regancho de peso après a cirurgia bariárica: um enfoque da fenomenologia social</td><td>SCIELO</td><td>Investigaciónativa realizada en un Hospital Pública de la Ciudad de São Paulo. La recolección de datos se realizó entreizo y mayo de 2017, agravés de entrevistas y testimonios.</td><td>17 pacientes</td><td>Las experiencias de aalto de peso sedestacan en el grupoestudiado y podrjan apoyar la mayora de lasprácticas profesionales del equipo multidisciplinario.</td></tr><tr><td>Shukla et al. (2018)</td><td>Current concepts in management of weight regain following bariatric surgery</td><td>PUBMED</td><td>Estudio de revisión de la literatura que vislumbro aspectos involucrados en la recaía de peso antes de la cirugía bariárica.</td><td>32 estudios</td><td>Se necesitan másstudios prospectivospara determinar la mayormansera devaluar la combinaciónde terapiasconductuales yfarmacologicas,aún más alla del momentodel tratamiento.</td></tr><tr><td>Autor</td><td>Túltulo</td><td>Base de datos</td><td>Tipo de estudio</td><td>Muestra</td><td>Resultados relevantes</td></tr><tr><td>Nascimento, (2019)</td><td>Transtorno do uso de álcoom em pacientes submetidos a cirurgia bariárica</td><td>LILACS</td><td>Estudio observational retrospectivo que incluyó pacientes yacompañados en la consulta ambulatoria de Endocrinología</td><td>47 pacientes</td><td>Observaciones relevantes en relaciona la aparción de trastornos alimentarios y alcohol.</td></tr><tr><td>Sarwer et al. (2019)</td><td>Psychopathology, disordered eating, and impulsivity as predictors of outcomes of bariatric surgery</td><td>PUBMED</td><td>Estudio de revisión de literatura que vislumbro aspectos psicopató-gicos involucrados en la recaía de peso</td><td>43 estudios</td><td>Varios estudios sugieren que la presencia de psicopatología preoperatoria se associa con perdida de peso subóptima, complicaciones posoperatoriales y resultados psicosociales desfavorables.</td></tr><tr><td>Constant et al. (2020)</td><td>Meeting of Minds around Food Addiction: Insights from Addiction Medicine, Nutrition, Psychology and Neurosciences</td><td>PUBMED</td><td>Esta revisión, centrada en la adicción a la comida (FA), considera las opinions de expertos con differentes antecedentes en medicina de la adicción, nutrición, psicología de la salute y neurociencias del comportimiento</td><td>22 estudios</td><td>Las intervenciones multinivel podrán combinar entreprises motivativas, terapias cognitivas conductuales y grupos de autoayuda,@msteadas se benefician de modernas herramientos exploratorias e intervencionistas para enfocarse en procesos neurocognitivosos.</td></tr><tr><td>Bryant et al. (2020)</td><td>The effects of bariatric surgery on psychological aspects of eating behaviour and food intake in humans</td><td>PUBMED</td><td>Revisión de la literatura de 2008 a 2018 sobre los impactos de la cirugía bariatrica en la alimentación y el comportimiento psicosocial</td><td>26 estudios</td><td>Existen variedos factores que influyen en el individuo para regular con exito su aporte energetico postoperatorio, tales como: Desinhibición, Contencion, Hombre, Alimentación Emocional, Alimentación Descontrolada, Psicopatología y Estado de Confort.</td></tr><tr><td>Autor</td><td>TÍtulo</td><td>Base de datos</td><td>Tipo de estudio</td><td>Muestra</td><td>Resultados relevantes</td></tr><tr><td>El Ansari, Elhag. (2021)</td><td>Weight Regain and Insufficient Weight Loss After Bariatric Surgery: Definitions, Prevalence, Mechanisms, Predictors, Prevention and Management Strategies, and Knowledge Gaps-a Scoping Review.</td><td>PUBMED</td><td>Búsqueada en bases de datos PUBMED, SCIELO, EMBASE, CINAHL. Revisión del alcance</td><td>30 artículos</td><td>Existen lagunas en el conocimiento de los factores que conducen a la recuperación de peso, evaluado en todos los articutos de revisión presentados. Necesitamos másstudios.</td></tr><tr><td>Athanasiadis et al. (2021)</td><td>Factors associated with weight regain post-bariatric surgery: a systematic review.</td><td>PUBMED</td><td>Método PRISMA aplicado a una revisión sistémática de literatura en la base de datos PUBMED, EMBASE y COCHRANE Library en julio de 2019</td><td>32 estudios</td><td>La Investigación informa que, de cada 6 pacientes, 1 tendrá una recuperación significativa del psoa. Se necesitanelines métodos pre y postoperatorios para reducir el riesgo.</td></tr><tr><td>Busetto et al. (2021)</td><td>Mechanisms of weight regain.</td><td>PUBMED</td><td>Se realizó una búsqueada sistémática en MEDLINE, Google Scholar, Cochrane, National Collaborating Center for Methods and Tools (NCCMT) y Practice-based Evidence in Psychopathology and Behavior</td><td>32 estudios</td><td>El manejo de las intervenções en pacientes que recuperan peso tiene que ser multimodal y de large plazo.</td></tr><tr><td>Cornejo-Pareja et al. (2021)</td><td>Factors Related to Weight Loss Maintenance in the Medium-Long Term after Bariatric Surgery: A Review</td><td>PUBMED</td><td>Revisar estudios realizados en la base de datos PUBMED enfocados en los últimosos (2015-2021)</td><td>20 estudios</td><td>Las evidencias son contradictorias y se necesitan ensayos clínicos ao plazo para sacar más conclusiones.</td></tr><tr><td>Autor</td><td>Túltulo</td><td>Base de datos</td><td>Tipo de estudio</td><td>Muestra</td><td>Resultados relevantes</td></tr><tr><td>Alexandrou et al. (2022)</td><td>Revision of Roux-en-Y Gastric Bypass for Inadequate Weight Loss or Weight Regain</td><td>PUBMED</td><td>Revisión sistémática de la literatura sobre cirugía bariátrica en pacientes conurrento de peso</td><td>57 artículos</td><td>La revisión de la cirugía bariátrica es factible, pero los resultados son muy variables, principalmente debido a loschos many factories que involucran el problema</td></tr></table>
Marchesini et al. (2017) A percepção do corpo em pacientes bariátricos e a experiência do medo de reganho de peso LILACS Se utilizó un guion de entrevista semiestructurada sobre datos demográficos, hábitos alimentarios, cambios de estilo de vida y de comportamiento, imagen corporal, prejuicio experimentado y aumento de peso 10 pacientes A pesar de una evaluación preliminar por los pares, el miedo al aumento de peso y la percepción del propio cuerpo fueron los principales puntos observados
<table><tr><td>Autor</td><td>Túlio</td><td>Base de datos</td><td>Tipo de estudio</td><td>Muestra</td><td colspan="2">Resultados relevantes</td></tr><tr><td>Marchesini et al. (2017)</td><td>A percepção do coma em pacientes bariátricos e a experiencia do medo de reganhoo de peso</td><td>LILACS</td><td>Se utilizes un guion deerviewa semiestructurada sobre datas demógraficos, hábitos alimentarios,Cambios de estilo de vida y de comportamento, Imaging corporal, prejuicio experimentado y aumento de peso</td><td>10 pacientes</td><td colspan="2">A pesar de una evaluación preliminar por los pares, el miedo al aumento de peso y la percepión del propio cuerpo fueon los principales+puntos observados</td></tr><tr><td>Al-Najim, (2017)</td><td>Food Intake and Eating Behavior After Bariatric Surgery</td><td>PUBMED</td><td>Trabajo de revisión de la literatura sobre el comportimiento hácia la comida después de la cirugía bariátrica</td><td>Artístico original</td><td colspan="2">Los factores que intervienen en la adherencia o no a la dietoterapia dependen, en gran medía, de factores hormónales y biopsicosociales.</td></tr><tr><td>Lee et al. (2017)</td><td>Food for Thought: Reward Mechanisms and Hedonic Overeating in Obesity.</td><td>PUBMED</td><td>Narrativa sobre la vida hedónica de las personas obesas y su relacion con la comida</td><td>Artístico original</td><td colspan="2">Un maior conocimiento del comportimiento hedónico de las personas obesas pueda traernoselinesoresados en el control del peso.</td></tr><tr><td>Herpertz et al. (2017)</td><td>Psychosomatic and Psychosocial Questions Regarding Bariatric Surgery: What Do We Know, or What Do We Think We Know?</td><td>PUBMED</td><td>Revisión narrativa de articículos sobre lo que sabemos o creemos saber sobre los efectos psiquicos de la cirugía bariátrica</td><td>Artístico original</td><td colspan="2">Aúnque toda sabemos poco para definir para qué paciente sera beneficiosa la cirugía, los resultados son en su mayoría buenos.</td></tr><tr><td>Autor</td><td>TÍtulo</td><td>Base de datos</td><td>Tipo de estudio</td><td>Muestra</td><td colspan="2">Resultados relevantes</td></tr><tr><td>Generali et al. (2018)</td><td>Personality Traits and Weight Loss Surgery Outcome</td><td>PUBMED</td><td>Trabajo de revisión sobre aspectos implicados en los rasgos de personalidad y perdida de pesooliniamente de la cirugía</td><td>25 artículos</td><td colspan="2">No está claro que los factores del tipo de personalidad PODanrealmente alterar los resultados de la perdida de peso en la cirugía bariátrica.</td></tr><tr><td>Brode et al. (2019)</td><td>Problematic Eating Behaviors and Eating Disorders Associated with Bariatric Surgery</td><td>PUBMED</td><td>Artístico original escrito a partir de 68 artículos que tratan sobre el comportimiento alimentario antes y.afteres de la cirugía bariátrica</td><td>Artístico original</td><td colspan="2">Aúnque ya lo un conductor alimentaria desfavorable antes de la cirugía,esto ahora tiene un buenaresultado en los Cambios de comportimiento hacía la comida</td></tr><tr><td>Conceção. (2019)</td><td>Disorbed eating after bariatric surgery: clinical aspects, impact on outcomes, and intervention strategies</td><td>PUBMED</td><td>Comportamento de pastoreo en la dieta como causa de perdida de control y aumento de peso.Revisión de 36 artículos</td><td>Artístico original</td><td colspan="2">Se recomienda un vocabulario sencillo a la hora de abdar al paciente obeso,además de explicaciones claras sobre el tipo de dieta y comportimiento</td></tr><tr><td>Raman et al. (2020)</td><td>The Clinical Obesity Maintenance Model: A Theoretical Framework for Bariatric Psychology</td><td>PUBMED</td><td>Se ha propuesto un modelo reciente: "Clinical Obesity Maintenance Model (COMM)". Este modelo fue discutido y Analorado</td><td>Artístico original</td><td colspan="2">Para Obtener una mejora postoperatoria, necestamosconcerlos differentes fenotipos que existen</td></tr><tr><td>Yeo et al. (2021)</td><td>The impact of impulsivity on weight loss after bariatric surgery: a systematic review</td><td>PUBMED</td><td>Estudio que analiza el comportimiento impulsivo como posible causa del.aumento de peso tras la cirugía bariátrica</td><td>10 estudios con 1246 pacientes</td><td colspan="2">De hecho, la impulsidad puede ser un factor negativo para el control del peso, pero los pacientes con Estados impulsivosSEOSEOSEOSEOSEOSEOSEOSEOSEOSEOSEOSEOSEOSEOSEOSEOSEOSEOSEOSEOSEOSEOSEOSEOSEOSEOSEOSEOSEOSEOSEOSEOSEOSEOSEOSEOSEOSEOSEOSEOSEOSEOSEOSEOSEOSEOSEOSEOSEOSEOSEOSEOSEOSEOSEOSEOSEOSEOSEOSEOSEOSEOSEOSEOSEOSEOSEOSEOSEOSEOSEOSEOSEOSEOSEOSEOSEOSEOSEOSEOSEOSEOSEOSEOSEOSEOSEOSEOSEOSEOSEOSEOSEOSEOSEOSEOSEOSEOSEOSEO SEOSEOSEOSEOSEOSEOSEOSEOSEOSEOSEOSEOSEOSEOSEOSEOSEOSEOSEOSEOSEOSEOSEOSEOSEOSEOSEOSEOSEOSEOSEOSEOSEOSEOSEOSEOSEOSEOSEOSEOSEOSEOSEOSEOSEOSEOSEOSEOSEOSEOSEOSEOSEOSEOSEOSEOSEOSEOSEOSEOSEOSEOSEOSEOSEOSEOSEOSEOSEOSEOSEOSEOSEOSEOSEOSEOSEOSEOSEOSEOSEOSEOSEOSEOSEOSEOSEOSEOSEOSEOSEOSEOSEOSEOSEOSEOSEOSEOSEOSEOseoSEOSEOSEOSEOSEOSEOSEOSEOSEOSEOSEOSEOSEOSEOSEOSEOSEOSEOSEOSEOSEOSEOSEOSEOSEOSEOSEOSEOSEOSEOSEOSEOSEOSEOSEOSEOSEOSEOSEOSEOSEOSEOSEOSEOSEOSEOSEOSEOSEOSEOSEOSEOSEOSEOSEOSEOSEOSEOSEOSEOSEOSEOSEOSEOSEOSEOSEOSEOSEOSEOSEOSEOSEOSEOSEOSEOSEOSEOSEOSEOSEOSEOSEOSEOSEOSEOSEOSEOSEOSEOSEOSEOSEOSEOSEOSEOSEOSEOSEOSEQEOSEOSEOSEOSEOSEOSEOSEOSEOSEOSEOSEOSEOSEOSEOSEOSEOSEOSEOSEOSEOSEOSEOSEOSEOSEOSEOSEOSEOSEOSEOSEOSEOSEOSEOSEOSEOSEOSEOSEOSEOSEOSEOSEOSEOSEOSEOSEOSEOSEOSEOSEOSEOSEOSEOSEOSEOSEOSEOSEOSEOSEOSEOSEOSEOSEOSEOSEOSEOSEOSEOSEOSEOSEOSEOSEOSEOSEOSEOSEOSEOSEOSEOSEOSEOSEOSEOSEOSEOSEOSEOSEOSEOSEOSEOSEOSEOSEOSEOSEOsolesOSEOSEOSEOSEOSEOSEOSEOSEOSEOSEOSEOSEOSEOSEOSEOSEOSEOSEOSEOSEOSEOSEOSEOSEOSEOSEOSEOSEOSEOSEOSEOSEOSEOSEOSEOSEOSEOSEOSEOSEOSEOSEOSEOSEOSEOSEOSEOSEOSEOSEOSEOSEOSEOSEOSEOSEOSEOSEOSEOSEOSEOSEOSEOSEOSEOSEOSEOSEOSEOSEOSEOSEOSEOSEOSEOSEOSEOSEOSEOSEOSEOSEOSEOSEOSEOSEOSEOSEOSEOSEOSEOSEOSEOSEOSEOSEOSEOSEOSEOEOSEOSEOSEOSEOSEOSEOSEOSEOSEOSEOSEOSEOSEOSEOSEOSEOSEOSEOSEOSEOSEOSEOSEOSEOSEOSEOSEOSEOSEOSEOSEOSEOSEOSEOSEOSEOSEOSEOSEOSEOSEOSEOSEOSEOSEOSEOSEOSEOSEOSEOSEOSEOSEOSEOSEOSEOSEOSEOSEOSEOSEOSEOSEOSEOSEOSEOSEOSEOSEOSEOSEOSEOSEOSEOSEOSEOSEOSEOSEOSEOSEOSEOSEOSEOSEOSEOSEOSEOSEOSEOSEOSEOSEOSEOSEOSEOSEOSEO SEO SEO SEO SEO SEO SEO SEO SEO SEO SEO SEO SEO SEO SEO SEO SEO SEO SEO SEO SEO SEO SEO SEO SEO SEO SEO SEO SEO SEO SEO SEO SEO SEO SEO SEO SEO SEO SEO SEO SEO SEO SEO SEO SEO SEO SEO SEO SEO SEO SEO SEO SEO SEO SEO SEO SEO SEO SEO SEO SEO SEO SEO SEO SEO SEO SEO SEO SEO SEO SEO SEO SEO SEO SEO SEO SEO SEO SEO SEO SEO SEO SEO SEO SEO SEO SEO SEO SEO SEO SEO SEO SEO SEO SEO SEO SEO SEO SEO SEO SEOSEO SEO SEO SEO SEO SEO SEO SEO SEO SEO SEO SEO SEO SEO SEO SEO SEO SEO SEO SEO SEO SEO SEO SEO SEO SEO SEO SEO SEO SEO SEO SEO SEO SEO SEO SEO SEO SEO SEO SEO SEO SEO SEO SEO SEO SEO SEO SEO SEO SEO SEO SEO SEO SEO SEO SEO SEO SEO SEO SEO SEO SEO SEO SEO SEO SEO SEO SEO SEO SEO SEO SEO SEO SEO SEO SEO SEO SEO SEO SEO SEO SEO SEO SEO SEO SEO SEO SEO SEO SEO SEO SEO SEO SEO SEO SEO SEO SEO SEOSEOSEO SEO SEO SEO SEO SEO SEO SEO SEO SEO SEO SEO SEO SEO SEO SEO SEO SEO SEO SEO SEO SEO SEO SEO SEO SEO SEO SEO SEO SEO SEO SEO SEO SEO SEO SEO SEO SEO SEO SEO SEO SEO SEO SEO SEO SEO SEO SEO SEO SEO SEO SEO SEO SEO SEO SEO SEO SEO SEO SEO SEO SEO SEO SEO SEO SEO SEO SEO SEO SEO SEO SEO SEO SEO SEO SEO SEO SEO SEO SEO SEO SEO SEO SEO SEO SEO SEO SEO SEO SEO SEO SEO SEO SEO SEO SEO SEO SEOSEO SEOSEO SEO SEO SEO SEO SEO SEO SEO SEO SEO SEO SEO SEO SEO SEO SEO SEO SEO SEO SEO SEO SEO SEO SEO SEO SEO SEO SEO SEO SEO SEO SEO SEO SEO SEO SEO SEO SEO SEO SEO SEO SEO SEO SEO SEO SEO SEO SEO SEO SEO SEO SEO SEO SEO SEO SEO SEO SEO SEO SEO SEO SEO SEO SEO SEO SEO SEO SEO SEO SEO SEO SEO SEO SEO SEO SEO SEO SEO SEO SEO SEO SEO SEO SEO SEO SEO SEO SEO SEO SEO SEO SEO SEO SEO SEO SEO SEO SEOSEOSEOSEO SEO SEO SEO SEO SEO SEO SEO SEO SEO SEO SEO SEO SEO SEO SEO SEO SEO SEO SEO SEO SEO SEO SEO SEO SEO SEO SEO SEO SEO SEO SEO SEO SEO SEO SEO SEO SEO SEO SEO SEO SEO SEO SEO SEO SEO SEO SEO SEO SEO SEO SEO SEO SEO SEO SEO SEO SEO SEO SEO SEO SEO SEO SEO SEO SEO SEO SEO SEO SEO SEO SEO SEO SEO SEO SEO SEO SEO SEO SEO SEO SEO SEO SEO SEO SEO SEO SEO SEO SEO SEO SEO SEO SEO SEO SEO SEOSEO SEO SEOSEO SEO SEO SEO SEO SEO SEO SEO SEO SEO SEO SEO SEO SEO SEO SEO SEO SEO SEO SEO SEO SEO SEO SEO SEO SEO SEO SEO SEO SEO SEO SEO SEO SEO SEO SEO SEO SEO SEO SEO SEO SEO SEO SEO SEO SEO SEO SEO SEO SEO SEO SEO SEO SEO SEO SEO SEO SEO SEO SEO SEO SEO SEO SEO SEO SEO SEO SEO SEO SEO SEO SEO SEO SEO SEO SEO SEO SEO SEO SEO SEO SEO SEO SEO SEO SEO SEO SEO SEO SEO SEO SEO SEO SEO SEO SEO SEOSEO SEOSEOSEO SEO SEO SEO SEO SEO SEO SEO SEO SEO SEO SEO SEO SEO SEO SEO SEO SEO SEO SEO SEO SEO SEO SEO SEO SEO SEO SEO SEO SEO SEO SEO SEO SEO SEO SEO SEO SEO SEO SEO SEO SEO SEO SEO SEO SEO SEO SEO SEO SEO SEO SEO SEO SEO SEO SEO SEO SEO SEO SEO SEO SEO SEO SEO SEO SEO SEO SEO SEO SEO SEO SEO SEO SEO SEO SEO SEO SEO SEO SEO SEO SEO SEO SEO SEO SEO SEO SEO SEO SEO SEO SEO SEO SEO SEO SEO SEOleo</td></tr><tr><td>Newman et al. (2021)</td><td>Psychosocial interventions to reduce eating pathology in bariatric surgery patients: a systematic review</td><td>PUBMED</td><td>Estudio de revisiónática para ensayos psicosociales controlos aleatorios</td><td>50 articulos</td><td>Se necesitan estudios longitudinales adicondales para una mayor comprensión del tema</td><td></td></tr><tr><td>Autor</td><td>Túltolo</td><td>Base de datos</td><td>Tipo de estudio</td><td>Muestra</td><td>Resultados relevantes</td><td></td></tr><tr><td>González, et al. (2021)</td><td>Creencias en obesidad y cirugía bariátrica: análisis de contenido para hacer una escalala</td><td>SCIELO</td><td>Trabajo analítico longitudinal mediante cuestionario estructurado</td><td>22 paciente</td><td>Las mujeres que tienen apoyo social y las que pasaron por situaciones negativas reportaron peores resultados</td><td></td></tr></table>
Tabla 3: Palabras clave: Postoperatorio de cirugía bariátrica (9 artículos)
<table><tr><td>Autor</td><td>TÍtulo</td><td>Base de datos</td><td>Tipo de estudio</td><td>Muestra</td><td>Resultados relevantes</td></tr><tr><td>Soares et al. (2017)</td><td>Prácticas alimentares de pacientes em pós-operatório de cirurgia bariárica: revisão integrativa</td><td>LILACS</td><td>Síntesis de articutos relacionados con el tema, disponibles en PUBMED, Science Direct, LILACS, Portal de Periódicos CAPES y SCIELO, considerando autores, ano de publicação, objetivos, instrumentos realizados para la recolección de datos y principales hallazgos</td><td>13 artículos de revisión</td><td>El trabajo lleva a la conclusión de que el equipo de nutrición y psicología tiene que caminar+juntos para orientar a los pacientes en el postoperatorio de la cirugía bariárica</td></tr><tr><td>Pizato et al. (2017)</td><td>Effect of Grazing Behavior on Weight Regain Post-Bariatric Surgery: A Systematic Review</td><td>PUBMED</td><td>Revisión sistémática realizada en 2017 en las bases de datos MEDLINE, EMBASE, Cochrane, LILACS, Scopus, Web of Science, Google Scholar, ProQuest</td><td>994 artículos</td><td>El comportamento de pastoreo en algunos pacientes pueda ser unarzón para el aumento de peso, pero se necesitan más estudios</td></tr><tr><td></td><td></td><td></td><td>Dissertation
&amp; Theses, e
Open Grey</td><td></td><td></td></tr><tr><td>Ivezaj et al. (2017)</td><td>Food addiction and bariatric surgery: a systematic review of the literature</td><td>PUBMED</td><td>Revision de la literatura con las bases PUBMED y Scopus databases</td><td>19 articulos</td><td>Necesitamos más estudios para determinar si la adicción a la comida pueda ser un factor en el aumento de pesoESISDe la cirugía bariátrica</td></tr><tr><td>Autor</td><td>Túlio</td><td>Base de datos</td><td>Tipo de estudio</td><td>Muestra</td><td>Resultados relevantes</td></tr><tr><td>Belo et al. (2018)</td><td>Predictors of poor follow-up after bariatric surgery</td><td>SCIELO</td><td>Estudio de cohortes retrospectivo para evaluar la adherencia de los pacientes al equipo multinésiario</td><td>559 pacientes</td><td>El análisis permitó incluir que el seguido de los pacientes disminuya con el tiempo, con una mayor reducción para aquellos que eran más obesos</td></tr><tr><td>Nancarro w et al. (2018)</td><td>The Role of Attachment in Body Weight and Weight Loss in Bariatric Patients</td><td>PUBMED</td><td>Estudio prospective, observational y transversal</td><td>195 pacientes</td><td>El apego no se relacionó con el aumento de peso postoperativo o, incluso, con la falta de adherencia al tratamiento en comparación con el grupo control</td></tr><tr><td>Kaouk et al. (2019)</td><td>Modifiable factors associated with weight regain after bariatric surgery: a scoping review</td><td>PUBMED</td><td>Estudio de revisión sistémática en las bases MEDLINE, Google Scholar, Cochrane, National Collaborating Centre for Methods and Tools (NCCMT) e Practice-based Evidence in Nutrition (PEN) incluyendo articulos de 1990 a 2017</td><td>22 estudios</td><td>Las herramrientas de autocontrol y seguido de equipos multinésiarios peuvent ser la clave para el control exitoso del peso en pacientes postoperados</td></tr><tr><td>Wong et al. (2020)</td><td>Change in emotional eating after bariatric surgery: systematic review and meta-analysis</td><td>PUBMED</td><td>Se utilizeson análisis sistématicos y metanálisis con el método PRISMA</td><td>23 artículos</td><td>A medio y corto plazo, la cirugía bariátrica puede controlar el "-alimento Emotional", pero a large plazo this beneficio se va diluyendo con el tiempo</td></tr><tr><td>Cassin et al. (2020)</td><td>Food Addiction Is Associated with Binge Eating and Psychiatric Distress among Post-Operative Bariatric Surgery Patients and May Improve in Response to Cognitive Behavioural Therapy</td><td>PUBMED</td><td>Investigación observacional de corte transversal realizada por telemedicine sobre hubo mayor adherencia de los pacientes al programa de atencion psicológica y alimentaria</td><td>100 pacientes</td><td>El estudio, a pesar de demostrar estaistically le validez del método, CARECE de un mayor número de participantes a mayor</td></tr><tr><td>Autor</td><td>Túltulo</td><td>Base de datos</td><td>Tipo de estudio</td><td>Muestra</td><td>Resultados relevantes</td></tr><tr><td>Istfan. et al. (2021)</td><td>Approach to the Patient: Management of the Post-Bariatric Surgery Patient With Weight Regain</td><td>PUBMED</td><td>Trabajo de "follow up" de 11 años de los pacientes operados. Con clasificacion de riesgo deurrentar de peso.Revisión de la literatura</td><td>96 artículos</td><td>El estudio apunta a la necesidad de un seguimiento sistématico por parte del equipo multidisciplinario para un mejora largoplazo</td></tr></table>
## IV. Resultados y Discusión
Entre los 34 artículos seleccionados para el estudio, luego de aplicar los criterios de inclusión y exclusión, se presentaron en las tablas 1, 2 y 3 las publicaciones seleccionadas que tuvieron mayor número de publicaciones donde se encuentra el año 2020, seguidas de las contenidas en los años 2018, 2019 y 2021. Sin embargo, el año 2017 tuvo menor frecuencia de estudios seleccionados, mientras que el año 2022 tuvo solo un artículo publicado hasta la fecha de cierre de las informaciones recogidas.
En la búsqueda de artículos en las Bases de Datos, 28 artículos fueron del índice MEDLINE/PUBMED, 3 de SCIELO y 3 de LILACS y, en relación a información y consultas en revistas, encontramos una gran variación entre publicaciones nacionales e internacionales, especialmente en lo que se refiere a método.
En la investigación hubo un mayor número de publicaciones internacionales, lo que reafirma el interés de toda la comunidad científica en la materia, principalmente por profesionales de la Psicología.
Las tablas 1, 2 y 3 presentadas anteriormente exponen una muestra diversificada de trabajos concerniente a los resultados finales. Pudimos observar y estudiar los diversos procesos psicopatológicos involucrados en el proceso de aumento de peso. El dato encontrado más relevante, y comentado reiteradamente, es la importancia del seguimiento del equipo multidisciplinar (Conceição, 2020).
En general, el estudio tuvo como objetivo describir las percepciones de las personas que se sometieron a la cirugía bariátrica y analizar los factores que afectan el resultado de la pérdida de peso en los que fueron operados, evaluando los impactos psicológicos en las personas que se sometieron a la cirugía bariátrica y los factores que conducen a la recuperación del peso.
Hubo diversidad en relación a los aspectos metodológicos, sin embargo, 8 artículos fueron estudios de campo del tipo prospectivo analítico, de los cuales 4 fueron metanálisis y los otros 4 fueron artículos originales; y 22 investigaciones de revisión sistemática de la literatura. Las investigaciones de tipo entrevistas estructuradas se incluyó en este trabajo como parte del análisis, pero solo aquellas realizadas en pacientes postoperatorios de cirugía bariátrica.
Evaluando las consideraciones de los autores, los juicios de valor están directamente relacionados con los sentimientos como la causa del fracaso en la cirugía bariátrica. Las personas comen por ansiedad, mastican por felicidad, incluso sin sentir hambre (Paula et al., 2017).
Los estudios realizados analizaron la relación entre imagen corporal y la pérdida de peso asociada a los síntomas depresivos en un grupo de cirugía bariátrica y encontraron que inicialmente los pacientes solo deseaban la pérdida total de peso, sin embargo no estaban preparados psicológicamente para el postoperatorio y comenzaron a sentirse negativamente afectados por la imagen actual, llevándolos a cuadros de deconstrucción de su propia imagen, no reconociéndose a sí mismos, provocando baja autoestima. Todo esto refuerza la importancia de los profesionales de la psicología en el equipo multidisciplinario para tratar a estos pacientes (Kaouk et al., 2019; Nancarrow et al., 2018; Al-Najim, 2017).
Incluso, siendo la cirugía bariátrica el procedimiento más realizado en el mundo para el control de peso —donde se observa que el control de la ansiedad es muy inferior al esperado a medio largo plazo, permitiendo la aparición de trastornos alimentarios severos como los trastornos alimentarios compulsivos, régimen de pastoreo y transformación de la dieta que puede influir negativamente en la pérdida y ganancia de peso después de dos años de la cirugía—; existe unanimidad en los estudios de que estos pacientes necesitan un seguimiento psicológico permanente en el postoperatorio (Pizato et al., 2017; Kaouk et al., 2019; Istfan et al., 2021).
Las observaciones realizadas en los trabajos también abordan el estudio de fenotipos cerebrales específicos que podrían representar anomalías en el proceso de recompensa y control como causa del aumento de peso en pacientes operados. Se necesitan más investigaciones para corroborar este estudio que parece prometedor (Lee et al., 2017; Linda, 2017; Aymery, 2020; Constant et al., 2020).
Se estudió el desequilibrio metabólico en pacientes operados, asociado a conductas compulsivas como causa del aumento de peso. El consumo de energía postoperatorio es inferior al esperado y esta brecha entre oferta y consumo lleva a creer en una adaptación metabólica. Tal condición puede ayudar a explicar otra razón para las pérdidas de peso insuficientes (Bussett et al., 2021).
También se estudió la impulsividad de estado o la acción impulsiva, donde se verificó que las terapias cognitivas comportamentales ayudan mucho en el control y que la impulsividad de rasgo puede, incluso, ser utilizada como aliada en el tratamiento psicológico y como herramienta de estímulo para la actividad física en el postoperatorio (Kouk et al., 2019; Yeod et al., 2021).
## V. CONclusionES
Este trabajo tuvo la intensión de aumentar el conocimiento sobre el tema sin ningún conflicto de intereses. Llevando el debate a los posibles factores que conducen a los pacientes sometidos a cirugía bariátrica a aumentar de peso. Es importante recalcar que los datos encontrados en estudios de varios países señalan, de manera inequívoca, que la ausencia de un equipo multidisciplinario en el postoperatorio es el gran villano. El abandono del tratamiento y el acompañamiento a largo plazo se identificó como la principal razón para la recuperación de peso.
Factores asociados como los trastornos alimentarios presentes en los pacientes, se vuelven más intensos y más difíciles de controlar cuando el paciente abandona el acompañamiento clínico. Se encuentran diferentes perfiles psicológicos en los grupos de pacientes estudiados y que cuanto más obesos y más prolongado es el inicio de la obesidad, más probable es que aumenten de peso y presenten trastornos alimentarios en el posoperatorio tardío, sobre todo sin un adecuado seguimiento multidisciplinario.
La vida actual está llena de exigencias y de normas instituidas por la propia vida en comunidad. Los pacientes crean escudos y justificaciones para no hacer un seguimiento con el equipo, y sobre todo la atención a los aspectos psicológicos implicados en la génesis del aumento de peso. Pacientes perecieron en la medida en que abandonaron el acompañamiento.
La estructuración del equipo de nutrición, psicología y atención médica especializada es la clave para el control efectivo de la mayoría de los pacientes. Se necesitan más estudios que corroboren los aspectos aquí planteados, por ello nos parece bastante relevante en el tema la necesidad de mantener el seguimiento psicológico y el equipo multidisciplinario en el control de la recuperación de peso en los pacientes operados de cirugía bariátrica.
Generating HTML Viewer...
References
41 Cites in Article
A Alexandrou,P Sakarellos,S Davakis,M Vailas,N Dimitriou,A Papalampros,D Schizas,A Charalabopoulos,E Felekouras (2022). Revision of Roux-en-Y Gastric Bypass for Inadequate Weight Loss or Weight Regain.
Al-Najim,W Docherty,N Roux,C (2018). Food Intake and Eating Behavior after Bariatric Surgery.
Dimitrios Athanasiadis,Anna Martin,Panagiotis Kapsampelis,Sara Monfared,Dimitrios Stefanidis (2021). Factors associated with weight regain post-bariatric surgery: a systematic review.
Adriane Bardal,Vanessa Ceccatto,Thais Mezzomo (2016). Fatores de risco para recidiva de peso no pós-operatório tardio de cirurgia bariátrica.
Giselle Belo,Luciana Siqueira,Djalma Melo Filho,Flávio Kreimer,Vânia Ramos,Álvaro Ferraz (2018). Predictors of poor follow-up after bariatric surgery.
C Benedetti (2003). De obeso a magro: A trajetória psicológica.
Brasil,Da Saúde (2019). Unknown Title.
Cassie Brode,James Mitchell (2019). Problematic Eating Behaviors and Eating Disorders Associated with Bariatric Surgery.
E Bryant,M Malik,T Whitford-Bartle,G Waters (2019). The effects of bariatric surgery on psychological aspects of eating behaviour and food intake in humans.
S Cassin,S Leung,R Hawa,S Wnuk,T Jackson,S Sockalingam (2020). Food Addiction Is Associated with Binge Eating and Psychiatric Distress among Post-Operative Bariatric Surgery Patients and May Improve Response to Cognitive Behavioural Therapy.
Yu Chooi,Cherlyn Ding,Faidon Magkos (2018). The epidemiology of obesity.
Eva Conceição,James Mitchell,Ana Pinto-Bastos,Filipa Arrojado,Isabel Brandão,Paulo Machado (2017). Stability of problematic eating behaviors and weight loss trajectories after bariatric surgery: a longitudinal observational study.
Aymery Constant,Romain Moirand,Ronan Thibault,David Val-Laillet (2020). Meeting of Minds around Food Addiction: Insights from Addiction Medicine, Nutrition, Psychology, and Neurosciences.
Isabel Cornejo-Pareja,María Molina-Vega,Ana Gómez-Pérez,Miguel Damas-Fuentes,Francisco Tinahones (2021). Factors Related to Weight Loss Maintenance in the Medium–Long Term after Bariatric Surgery: A Review.
M De Zwaan,J Enderle,S Wagner (2011). Anxiet abd depression in bariatric surgery patients: a progressive follow-up study using structured clinical interviews.
L Duarte-Guerra,B Coelho,M Santo,Y Wang (2015). Psychiatric disorders among obese patients seeking bariatric surgery: results of structured clinical interviews.
Walid El Ansari,Wahiba Elhag (2021). Weight Regain and Insufficient Weight Loss After Bariatric Surgery: Definitions, Prevalence, Mechanisms, Predictors, Prevention and Management Strategies, and Knowledge Gaps—a Scoping Review.
A Franques,Arenales-Loli (2011). Novos corpos, novas realidades. Reflexões sobre o pósoperatório da cirurgia da obesidade.
I Generali,C De Panfilis (2018). Personality Traits and Weight Loss Surgery Outcome.
María González,María Rodríguez (2019). Creencias en obesidad y cirugía bariátrica: análisis de contenido para diseñar una escala.
C Grilo,V Ivezaj,A Duffy,R Gueorguieva (2021). Randomized Controlled Trial of Treatments for Loss-of-Control Eating Following Bariatric Surgery.
Stephan Herpertz,Henrik Kessler,Sebastian Jongen (2017). Psychosomatic and Psychosocial Questions Regarding Bariatric Surgery: What Do We Know, or What Do We Think We Know?.
Adela Hruby,Frank Hu (2015). The Epidemiology of Obesity: A Big Picture.
Valentina Ivezaj (2019). Comment on: A modified inpatient eating disorders treatment protocol for post-bariatric surgery patients: patient characteristics and treatment response.
N Istfan,M Lipardia,W Anderson,D Hess,C Appovian (2021). Approach to the Patient: Management of the Post-Bariatric Surgery Patient With Weight Regain.
V Ivezaj,A Wiedemann,C Grilo (2017). Food addiction and bariatric surgery: a systematic review of the literature.
Lisa Kaouk,Amy Hsu,Peter Tanuseputro,Mahsa Jessri (2019). Modifiable factors associated with weight regain after bariatric surgery: a scoping review.
Estela Kortchmar,Miriam Merighi,Claudete Conz,Maria Jesus,Deíse Oliveira (2018). Reganho de peso após a cirurgia bariátrica: um enfoque da fenomenologia social.
Phong Lee,John Dixon (2017). Food for Thought: Reward Mechanisms and Hedonic Overeating in Obesity.
C Macedo,R Cardoso,D Dias (2019). Transtornos alimentares em pacientes pré e pós bariátricos: uma revisão da literatura.
Margarita Sala,Deborah Haller,Blandine Laferrère,Peter Homel,James Mcginty (2017). Predictors of Attrition Before and After Bariatric Surgery.
D Sarwer,K Allison,T Wadden,R Ashare,J Spitzer,C Mccuen-Wurst,C Lagrotte,N Williams,M Edwards,C Tewksbury,J Wu (2019). Psychopathology, disordered eating, and impulsivity as predictors of outcomes of bariatric surgery.
A Senegal,D Kussunoki,C Freire (2021). Cirurgias bariátricas e metabólicas. Tópicos de psicologia e psiquiatria.
Gisah Carvalho,Mauro Czepielewski,Ricardo Meirelles (2020). PROENDOCRINO: PROGRAMA DE ATUALIZAÇÃO EM ENDOCRINOLOGIA E METABOLOGIA: Ciclo15: Volume1.
A Shukla,D He,K Saunders,C Andrew,L Aronne (2018). Current concepts in management of weight regain following bariatric surgery.
J Soares,J Micheletti,M Oliveira,A Silva,M Cavagnari (2017). Práticas alimentares de pacientes em pós-operatório de cirurgia bariátrica: revisão integrativa / Food practices of patients in postoperative surgery of bariatric surgery: integration review Braspen.
Gerard Urrútia,Xavier Bonfill (2010). Declaración PRISMA: una propuesta para mejorar la publicación de revisiones sistemáticas y metaanálisis.
G Van Hout,S Verschure,G Van Heck (2005). Psychosocial predictors of success following bariatric surgery.
Megan Wolfe,Anne De Biasi,Jane Carmody,Terry Fulmer,John Auerbach (2021). Expanding Public Health Practice to Address Older Adult Health and Well-being.
L Wong,N Zafari,L Churilov,L Stammers,S Price,E Ekinci,P Sumithran (2020). Change in emotional eating after bariatric surgery: systematic review and meta-analysis.
Explore published articles in an immersive Augmented Reality environment. Our platform converts research papers into interactive 3D books, allowing readers to view and interact with content using AR and VR compatible devices.
Your published article is automatically converted into a realistic 3D book. Flip through pages and read research papers in a more engaging and interactive format.
Our website is actively being updated, and changes may occur frequently. Please clear your browser cache if needed. For feedback or error reporting, please email [email protected]
Thank you for connecting with us. We will respond to you shortly.