Multiple slip effects involving on the outflow of the boundary layer, first-order chemical processes, heat, radiation and mass Study examined into the transmission more stretching surface of a non-Newtonian nanofluid. To define liquid flow which is not Newtonian, the MHD Casson fluid approach is formulated. Through suitable the governing nonlinear Similarity transformations can be changed into an ODE system, might be numerically solved via 4th order Runge Kutta method as well as the shooting technique. Whenever a concentration slip parameter and a generative chemical reaction are used, the heat transfer rate increases, whereas when a chemical reaction that is harmful and a thermal slip parameter are used, the heat transfer rate drops. The numerical method is when comparison to earlier results in the literature, and there is a significant overlap.
## I. INTRODUCTION
M microelectronics, pharmaceutical processes, Fridge, heat transfer, Boiler flue gas temperature reduction, grinding, and machining all seems to be instances of engine cooling/vehicle thermal management.
Nadeem et al. [1] demonstrated an oblique Casson-nano fluid flow provided boundary conditions that seem to be convective. Nazari et al. [2] investigated propagation of entropy models for Casson nanofluid flow caused by a stretched surface. Haq et al. [3] Hari investigated the consequences of heat transmission and MHD on the Casson nanofluid across a shrinking sheet. Rashad [4] studied on the influence of unstable with a convective boundary condition, nano fluid flow across a leaning stretched surface. Within the presence of slip flow, Afify et al. [5] over a permeable stretched sheet, the MHD boundary layer flows, the effects of Newtonian heating on scaling group transformation were studied. El-Kabeir et al. [6] used a Casson fluid flows in a mixed convective flow around a sphere with partial slip, chemical reaction to demonstrate heat and mass transfer. Afify [7] studied heat transmission of nanofluids over an uneven stretched surface using slip flow and heat generation/absorption. Krishna et al. [8] Using a stretched porous sheet, they inquired the impact of chemical reactions on Casson fluid MHD flow. Nagasantoshi et al. [9] Nanofluid flow across with the stretching sheet varying viscosity, non-uniform heat source was analyzed. Arundhati et al. [10] studied a nanofluid flow within a restricted wavy vertical channel with a flow of dual convective heat, mass transfer which is steadiness. Sivaiah et al. [11] in the radiation effect was explored numerically, the MHD Flow of the Boundary Layer model has been used to replicate the movement the transit of a viscoelastic and dissipative fluid thru a porous plate. About et al. [12] investigated the numerical assessment of natural disasters and global error estimates of convection effects on bacteria gliding over a porous non-Darcy substance on a power-law basis Slime consisting with nanoparticles. In the presence of a heat sink that is non uniform, Raju et al. [13] demonstrated non-Newtonian nanofluid over a cone, convective heat, mass transfer. Gayatri et al. [14] studied Carreau fluid over a stretched sheet, flow with viscous dissipation, Joule heating. Vijaya et al. [15] investigated a chemical reaction and viscous dissipation driven by a porous elongated sheet yields an electrically conducting Casson fluid flow. Choi [16] looked at using nanoparticles to produce fluids more thermally conductive. Lee et al. [17] Thermal conductivity were explored of the fluids using oxide nanoparticles. Many researchers [18-29] have since researched at the wall, there is a velocity fall and a temperature jump with nanofluid and viscous fluids using various geometries.
The purpose of paper is to investigate the boundary conditions on thermal, concentration slip fluid flow, velocity, and chemical reactioned in Casson, heat transfer stretching with nanoparticles on the surface because of Brownian diffusion and thermophoresis in Casson, heat transfer over a stretching. The velocity, temperature, and nanoparticle concentration fields' numerical results are presented. The friction as the heat and mass transfer rates, tabulated and assessed. The nanoparticles imbedded in Casson fluid have a number of practical applications, according to the current study, including nuclear reactors, microelectronics, and chemical production.
## II. FORMULATION OF MATHEMATICS
Consider the MHD an inexhaustible Casson nanofluids past a porous stretching surface with a steady boundary layer. The sheet has been stretched at the linear velocity. The x-axis behaves similarly to the continuous stretching porous sheet, while the y-direction flows transverses. It is considered that the flow proceeds for a period of time. At the surface, temperature and concentration fixed at exact constant
values, T, C are fixed values which are fixed a long way below the surface a $1^{\text{st}}$ order homogeneous chemical reaction of species with a reaction rate constant, $K_{\mathrm{i}}$, is also assumed. Fig.1 shows a flow diagram.
The rheological equation, for state a Casson fluid flow that also isotropic and incompressible is given by Ramana Reddy et al. [29]:
$$
\tau_ {i j} = \left[ \begin{array}{l l} 2 \left(\mu_ {B} + \frac {P _ {y}}{\sqrt {2 \pi}}\right) e _ {i j}, & \pi > \pi_ {c} \\2 \left(\mu_ {B} + \frac {P}{\sqrt {2 \pi_ {c}}}\right) e _ {i j}, & \pi < \pi_ {c} \end{array} \right. \tag {1}
$$
where $\mu_{\mathbf{B}}$ is the non-Newtonian fluid plastic dynamic viscosity, $P_{y}$ - the yield stress, $\pi$ - the product of the component of deformation rate and itself, precisely, $\pi = e_{ij}e_{ij}$, $e_{ij} = \mathrm{the~(i,j)^{th}}$ component of the deformation rate, and c is a critical value of based on non-Newtonian model.
 Figure 1: The Physical model and coordinate system.
The governing equations of Casson nanofluid can be expressed with boundary layer approximations:
$$
\frac {\partial u}{\partial x} + \frac {\partial v}{\partial y} = 0 \tag {2}
$$
$$
u \frac{\partial u}{\partial x} + v \frac{\partial v}{\partial y} = v \left(1 + \frac{1}{\beta}\right) \frac{\partial^2 u}{\partial x^2} - \left(\frac{v}{k} u + \frac{\sigma B_0^2}{\rho} u\right) \tag{3}
$$
$$
u \frac{\partial T}{\partial x} + v \frac{\partial T}{\partial y} = \alpha \frac{\partial^2 T}{\partial y^2} + \tau \left\{D_{B} \left(\frac{\partial C}{\partial y} \frac{\partial T}{\partial y}\right) + \frac{D_{T}}{T_{\infty}} \left(\frac{\partial T}{\partial y}\right)^{2} \right\} + \left(1 + \frac{1}{\beta}\right) \frac{\mu}{\rho C_{p}} \left(\frac{\partial u}{\partial y}\right)^{2} - \frac{1}{\rho C_{p}} \frac{\partial q_{r}}{\partial y} \tag{4}
$$
$$
-\frac{1}{\rho C_{p}}\frac{\partial q_{r}}{\partial y}
$$
$$
u \frac {\partial C}{\partial x} + v \frac {\partial C}{\partial y} = \alpha \frac {\partial^ {2} T}{\partial y ^ {2}} + D _ {B} \frac {\partial^ {2} C}{\partial y ^ {2}} + \frac {D _ {T}}{T _ {\infty}} \frac {\partial^ {2} T}{\partial y ^ {2}} - K _ {l} \left(C - C _ {\infty}\right) \tag {5}
$$
The boundary conditions
$$
\begin{array}{l}u = u _ {w} + \left(1 + \frac {1}{\beta}\right) N \rho v \frac {\partial u}{\partial y}, v = 0, T = T _ {w} + K _ {1} \frac {\partial T}{\partial y} a t y = 0\\u = 0, T = T _ {\infty}, C = C _ {\infty} a s y \rightarrow \infty\end{array}\tag {6}
$$
where u and v are velocity components with the x- and y-axes respectively, $\rho$ is the fluid density, $\nu$ is the fluid kinematic viscosity, $\alpha = \frac{k}{pCp}$ is the fluid's thermal diffusivity, $\tau = \frac{(\rho C)_p}{(\rho C)_f}$ - the ratio between the
nanoparticles and the heat capacity of fluids, $q_{r}$ is radiative heat flux, $D_{B}$ - the Brownian diffusion coefficient, and $D_{T}$ is the thermophoretic diffusion coefficient. Furthermore, $N$, $K_{1}$, and $K_{2}$ are velocity, thermal, and concentration slip factor. In order to simplify the radiative heat flux on the flow, we have given the preference to the application of Roseland diffusion approximation as follows:
In view of equations (7) and (8), equation (4) reduces to
$$
u\frac{\partial T}{\partial x}+v\frac{\partial T}{\partial y}=\alpha\frac{\partial^{2}T}{\partial y^{2}}+\tau\left\{D_{B}\left(\frac{\partial C}{\partial y}\frac{\partial T}{\partial y}\right)+\frac{D_{T}}{T_{\infty}}\left(\frac{\partial T}{\partial y}\right)^{2}\right\}+\left(1+\frac{1}{\beta}\right)\frac{\mu}{\rho C_{p}}\left(\frac{\partial u}{\partial y}\right)^{2}+\frac{16\sigma_{s}T_{\infty}^{3}}{3\rho c_{p}k_{e}}\frac{\partial^{2}T}{\partial y^{2}}\tag{9}
$$
The non-dimensional variables enumerated are expressed as follows:
$$
\eta = y \sqrt{\frac{b}{\nu}} , \quad \psi (x, y) = x \sqrt{b \nu} f (\eta) , \theta (\eta) = \frac{T - T _ {\infty}}{T _ {w} - T _ {\infty}} ,
$$
$$
\varphi (\eta) = \frac{C - C _ {\infty}}{C _ {w} - C _ {\infty}}, \, M = \frac{\sigma B _ {0} ^ {2} \nu}{\rho \nu_ {0} ^ {2}}, \, K = \frac{K ^ {\prime} \nu_ {0} ^ {2}}{\nu^ {2}}, \, R = \frac{16 \sigma * T _ {\infty} ^ {3}}{3 K _ {s}} \tag{10}
$$
The stream function $(x,y)$ is provided to obey the equation continuity (2).
$$
u = \frac {\partial \psi}{\partial y}, \quad v = - \frac {\partial \psi}{\partial x} \tag {11}
$$
As a function of the above modifications (3), (5), (9), are reduced to
$$
\left(1 + \frac {1}{\beta}\right) f ^ {\prime \prime} + f f ^ {\prime \prime} - f ^ {\prime 2} + \left(M + \frac {1}{K}\right) f ^ {\prime} = 0 \tag {12}
$$
$$
\left(\frac {1 + R}{\mathrm {P} _ {r}}\right) \theta^ {\prime \prime} + \theta^ {\prime} f + N b \theta^ {\prime} \varphi^ {\prime} + N t \theta^ {\prime 2} + E _ {c} \left(1 + \frac {1}{\beta}\right) f ^ {\prime 2} = 0 \tag {13}
$$
$$
\varphi^ {\prime \prime} + L e f \varphi^ {\prime} + \frac {N t}{N b} \theta^ {\prime \prime} - L e K r \varphi = 0 \tag {14}
$$
boundary circumstances are:
$$
f (0) = 0, f ^ {\prime} (0) = 1 + L _ {1} \left(1 + \frac {1}{\beta}\right) f ^ {\prime \prime} (0), \theta (0) = 1 + L _ {2} \theta^ {\prime} (0), \varphi (0) = 1 + L _ {3} \varphi^ {\prime} (0) \tag {15}
$$
$$
f ^ {\prime} (\infty) = 0, \theta (\infty) = 0, \varphi (\infty) = 0
$$
Differentiation with respect $\eta$ is expressed by the term prime, $f$ is function of similarity, $\theta$ is the temperature that has dimensionless, $\phi$ is the volume percentage of dimensionless nanoparticles, $P_{r} = v / \alpha$ is Prandtl number, $L_{e} = v / D_{B}$ is Lewis number, $\gamma = K_{1}\sqrt{(b / v)}$ is the thermal slip parameter, $\beta = \mu_B\sqrt{2\pi_c} /P_y$ is the Casson parameter, $\lambda = N\rho \sqrt{(\nu b)}$ is the slip parameter, $\delta = K_2(b / \nu)^{1 / 2}$ is the concentration slip parameter, $E_{c} = u_{w}^{2} / C_{p}(T_{w} - T_{\infty})$ is the Eckert number, $Kr = K_0 / b$ is the chemical reaction parameter, $Nb = \left(\rho C\right)_pD_B(C_w - C_\infty) / \left(\rho C\right)_f\nu$ is the Brownian motion parameter, and $Nt = \left(\rho C\right)_pD_T(T_w - T_\infty) / \left(\rho C\right)_f\nu T_\infty$ is the thermophoresis parameter, respectively. The quantities of physical interest in this problem are the local skin friction coefficient $C_{fx}$, the local Nusselt number $Nu_x$, and local Sherwood number $Sh_x$, Magnetic field parameter M, Radiation parameter R, permeability parameter K, which are defined as
$$
C _ {f x} = \frac {\tau_ {w}}{\rho u _ {w} ^ {2}}, N u _ {x} = \frac {x q _ {w}}{K \left(T _ {w} - T _ {\infty}\right)}, S h _ {x} = \frac {x q _ {m}}{D _ {B} \left(C _ {w} - C _ {\infty}\right)} \tag {16}
$$
where $\tau_w$ is the shear stress, $q_w$ and $q_m$ are the surface heat and mass flux which are given by the following expressions:
$$
\tau_ {w} = \left(\mu_ {B} + \frac {P _ {y}}{\sqrt {2 \pi_ {c}}}\right) \left(\frac {\partial u}{\partial y}\right) _ {y = 0}, q _ {w} = - K \left(\frac {\partial T}{\partial y}\right) _ {y = 0}, q _ {m} = - D _ {B} \left(\frac {\partial C}{\partial y}\right) _ {y = 0} \tag {17}
$$
The dimensionless forms of skin friction, the local Nusselt number, and the local sherwood number become
$$
\sqrt {\mathrm {R e} _ {x}} C _ {f} = \left(1 + \frac {1}{\beta}\right) f ^ {\prime \prime} (0), \frac {N u _ {x}}{\sqrt {\mathrm {R e} _ {x}}} = - \theta^ {\prime} (0), \frac {S h _ {x}}{\sqrt {\mathrm {R e} _ {x}}} = - \varphi^ {\prime} (0)
$$
where $\mathbf{Re}_x = xu_w / \nu$ is the local Reynolds number.
### a) Numerical Solution
The dimensionless equations are the beginning and boundary conditions, were numerically solved using the 4th order R-K method and the shooting approach. By assigning various numerical values to the dimensionless governing parameters, the effect of dimensionalness governing variables on velocity, temperature, and concentration fields, skin friction factor, Nussult number, and shearwood number has been shown. The outcomes are reviewed and presented in the form of tables and graphs. Dimensionless governing parameters include the flow slip variable (L1), the thermal slip parameter (L2), the concentration slip parameter (L3), the magnetic (M), the Casson fluid $(\beta)$
 Fig. 2: Velocity profiles
Fig.2 represents the velocity profiles for various values of flow slip parameter. It has been noticed that as the slip parameter increases, velocity decreases. Because of the slip parameter, resistance pressure is produced adjacent to the stretching porous sheet, lowering the Friction factor, heat transfer rate, and mass transfer rate are all factors to consider.

shown in the figure. As the thermal slip parameter is raised, the heat transfer rate falls.
Fig. 3: Temperature plot
Fig. 3 depicts the effect of thermal slip parameter on the temperature plot. The temperature drops as the thermal slip parameter (L2) grows, as
 Fig. 4: Concentration profiles The effect of concentration slip parameter
$(\mathsf{L}_3)$ on the concentration profiles is shown in Fig.4. It is observed that the slip parameter increases, the concentration distribution decreases. The mass transfer rate reduces as a consequence.

field, which causes a sudden drag force (Lorenz force) opposing the Casson fluid's motion and so delays the flow velocity.
Fig. 5: Velocity profile
Fig. 5 presents the outcomes of external magnetic field (M) on the velocity profile. It should be emphasized that as M grows, the fluid velocity reduces. This is owing to the presence of a transverse magnetic

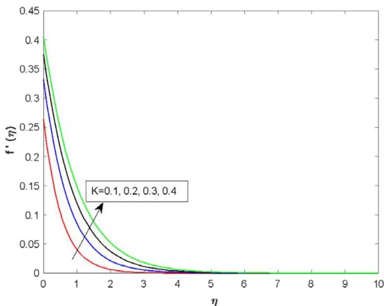
Fig. 6: Velocity profiles The impact of the permeability plot on dimensionless velocity is shown in Fig. 6. It is worth noting that an increase in porous medium, the results of the fluid velocity increases.
 Fig. 7: Velocity profiles
The effect of Casson fluid plot on dimensionless velocity is shown in Fig. 7 and observed that the velocity decreases with an increase of Casson fluid parameter $0.5 \leq \beta \leq 3.0$. It is necessary because the lowering of the yield stress of the Casson fluid decreases. Physically, an increase in the Casson parameter to minimize the yield stress which means that plastic dynamic viscosity of the fluid is increased and that the momentum boundary layer becomes thicker.
 Fig. 8: Temperature profiles Fig. 8 shows the effect of radiation parameter on the temperature profiles. When the radiation parameter is enhanced, the temperature decreases. This is owing to the thinness of the temperature boundary layer. Table 1: Comparison table
$\left( {1 + \frac{1}{\beta }}\right) {f}^{\prime \prime }\left( 0\right), - {\theta }^{\prime }\left( 0\right), - {\phi }^{\prime }\left( 0\right)$ different values of ${L1},{L2},{L3},\beta$
<table><tr><td>L1</td><td>L2</td><td>L3</td><td>β</td><td>(1+1/β)f''(0) Affy</td><td>(1+1/β)f''(0) Present</td><td>-θ'(0) Affy</td><td>-θ'(0) present</td><td>-φ'(0) Affy</td><td>-φ'(0) Present</td></tr><tr><td>0</td><td>0.2</td><td>0.2</td><td>0.5</td><td>-1.733100</td><td>-1.733105</td><td>0.628232</td><td>0.628235</td><td>1.324400</td><td>1.324412</td></tr><tr><td>1</td><td>0.2</td><td>0.2</td><td>0.5</td><td>-0.541057</td><td>-0.541053</td><td>0.587859</td><td>0.587857</td><td>1.047300</td><td>1.047350</td></tr><tr><td>3</td><td>0.2</td><td>0.2</td><td>0.5</td><td>-0.243961</td><td>-0.243963</td><td>0.473596</td><td>0.473590</td><td>0.972528</td><td>0.972530</td></tr><tr><td>0.2</td><td>0</td><td>0.2</td><td>0.5</td><td>-1.164996</td><td>-1.164999</td><td>0.763040</td><td>0.763042</td><td>1.172730</td><td>1.172735</td></tr><tr><td>0.2</td><td>1</td><td>0.2</td><td>0.5</td><td>-1.164996</td><td>-1.164998</td><td>0.411102</td><td>0.411108</td><td>1.241970</td><td>1.241972</td></tr><tr><td>0.2</td><td>3</td><td>0.2</td><td>0.5</td><td>-1.164996</td><td>-1.164998</td><td>0.208327</td><td>0.208329</td><td>1.288470</td><td>1.288476</td></tr><tr><td>0.2</td><td>0.2</td><td>0</td><td>0.5</td><td>-1.164996</td><td>-1.164997</td><td>0.620139</td><td>0.620142</td><td>1.639360</td><td>1.639362</td></tr><tr><td>0.2</td><td>0.2</td><td>1</td><td>0.5</td><td>-1.164996</td><td>-1.164998</td><td>0.707216</td><td>0.707220</td><td>0.569352</td><td>0.569354</td></tr><tr><td>0.2</td><td>0.2</td><td>3</td><td>0.5</td><td>-1.164996</td><td>-1.164999</td><td>0.734532</td><td>0.734538</td><td>0.246761</td><td>0.246762</td></tr><tr><td>0.2</td><td>0.2</td><td>0.2</td><td>0.3</td><td>-1.319520</td><td>-1.319525</td><td>0.651801</td><td>0.651808</td><td>1.188420</td><td>1.188421</td></tr><tr><td>0.2</td><td>0.2</td><td>0.2</td><td>4</td><td>-0.846526</td><td>-0.86530</td><td>0.655087</td><td>0.655082</td><td>1.185290</td><td>1.185292</td></tr><tr><td>0.2</td><td>0.2</td><td>0.2</td><td>∞</td><td>-0.776388</td><td>-0.776385</td><td>0.652042</td><td>0.652048</td><td>1.179710</td><td>1.179713</td></tr></table>
## III. CONCLUSIONS
The following are the key findings of this study:
1. As the slip variable increases, the velocity reduces.
2. The temperature drops as the thermal slip plot is increased.
3. The concentration distribution shrinks as the slip parameter grows.
4. As the magnetic parameter increases, the fluid velocity decreases.
5. As the Casson fluid parameter is increased, the velocity falls.
Generating HTML Viewer...
References
29 Cites in Article
S Nadeem,Rashid Mehmood,Noreen Akbar (2014). Optimized analytical solution for oblique flow of a Casson-nano fluid with convective boundary conditions.
Mohammad Abolbashari,Navid Freidoonimehr,Foad Nazari,Mohammad Rashidi (2015). Analytical modeling of entropy generation for Casson nano-fluid flow induced by a stretching surface.
R U Haq,S Nadeem,Okedayo Khan (2014). Convective heat transfer and MHD effects on Casson nanofluid flow over a shrinking sheet.
A Rashad (2017). Unsteady nanofluid flow over an inclined stretching surface with convective boundary condition and anisotropic slip impact.
A Afify,M Uddin,M Ferdows (2014). Scaling group transformation for MHD boundary layer flow over permeable stretching sheet in presence of slip flow with Newtonian heating effects.
S El-Kabeir,E El-Zahar,A Rashad (2016). Effect of Chemical Reaction on Heat and Mass Transfer by Mixed Convection Flow of Casson Fluid About a Sphere with Partial Slip.
Ahmed Afify (2015). Slip Effects on the Flow and Heat Transfer of Nanofluids Over an Unsteady Stretching Surface with Heat Generation/Absorption.
Y Krishna,G Reddy,O Makinde (2018). Chemical reaction effect on MHD flow of casson fluid with porous stretching sheet.
P Nagasantoshi,Gnaneswara Reddy,M Reddy,P Padma (2018). Heat and Mass Transfer of Non-Newtonian Nanofluid Flow Over a Stretching Sheet with Non-Uniform Heat Source and Variable Viscosity.
V Arundhati,Chandra Sekhar,K Prasada Rao,D Sreedevi,G (2019). UNSTEADY MIXED CONVECTIVE HEAT AND MASS TRANSFER FLOW OF NANOFLUID IN A CONSTRICTED VERTICAL WAVY CHANNEL.
G Sivaiah,Jayarami Reddy,K,Chandra Reddy,P Raju,M (2019). Numerical study of mhd boundary layer flow of a viscoelastic and dissipative fluid past a porous plate in the presence of thermal radiation.
Mohamed Abou-Zeid,Abeer Shaaban,Muneer Alnour (2015). NUMERICAL TREATMENT AND GLOBAL ERROR ESTIMATION OF NATURAL CONVECTIVE EFFECTS ON GLIDING MOTION OF BACTERIA ON A POWER-LAW NANOSLIME THROUGH A NON-DARCY POROUS MEDIUM.
C Raju,N Sandeep,A Malvandi (2016). Free convective heat and mass transfer of MHD non-Newtonian nanofluids over a cone in the presence of non-uniform heat source/sink.
M Gayatri,K Reddy,M Babu (2020). Slip flow of Carreau fluid over a slendering stretching sheet with viscous dissipation and Joule heating.
N Vijaya,S Arifuzzaman,N Raghavendra Sai,M Rao (2020). Analysis of Arrhenius activation energy in electrically conducting casson fluid flow induced due to permeable elongated sheet with chemical reaction and viscous dissipation.
Stephen Choi (1995). Enhancing Thermal Conductivity of Fluids With Nanoparticles.
S Lee,Null- Choi,S Li,J Eastman (1999). Measuring Thermal Conductivity of Fluids Containing Oxide Nanoparticles.
Gladys,G Reddy (2022). Contributions of variable viscosity and thermal conductivity on the dynamics of non-Newtonian nanofluids flow past an accelerating vertical plate.
M Nayak,G Mahanta,K Karmakar,P Mohanty,S Shaw (2022). Effects of thermal radiation and stability analysis on MHD stagnation casson fluid flow over the stretching surface with slip velocity.
Elham Alali,Ahmed Megahed (2022). MHD dissipative Casson nanofluid liquid film flow due to an unsteady stretching sheet with radiation influence and slip velocity phenomenon.
V Seethamahalskshmi,G Ramana Reddy,A Sandhya,D Sateesh Kumar (2021). Study MHD mixed convective flow of a vertical porous surface in the presence viscous dissipation.
V Malapati,D Lakshmi (2021). Diffusion-thermo and heat source effects on the unsteady radiative MHD boundary layer slip flow past an infinite vertical porous plate.
P Suresh,Y Hari Krihna,S Hari Singh Naik,P Reddy (2021). Heat and Mass Transfer in MHD Casson Fluid Flow along Exponentially Permeable Stretching Sheet in Presence of Radiation and Chemical Reaction.
Karnati Veera Reddy,Gurrampati Venkata,Ramana Reddy (2022). Outlining the Impact of Melting on Mhd Casson Fluid Flow Past a Stretching Sheet in a Porous Medium with Radiation.
A Vishalakshi,U Mahabaleshwar,Ioannis Sarris (2022). An MHD Fluid Flow over a Porous Stretching/Shrinking Sheet with Slips and Mass Transpiration.
Eleni Seid,Eshetu Haile,Tadesse Walelign (2022). Multiple slip, Soret and Dufour effects in fluid flow near a vertical stretching sheet in the presence of magnetic nanoparticles.
K Reddy,Ramana Reddy,G Sandhya,A Krishna,Y (2022). Numerical solution of MHD, Soret, Dufour, and thermal radiation contributions on unsteady free convection motion of casson liquid past a semi-infinite vertical porous plate.
A Ahmed,Afify (2017). The Influence of Slip Boundary Condition on Casson Nanofluid Flow over a Stretching Sheet in the Presence of Viscous Dissipation and Chemical Reaction.
Karnati Reddy,Gurrampati Reddy,Yaragani Krishna (2020). Effects of Cattaneo–Christov heat flux analysis on heat and mass transport of Casson nanoliquid past an accelerating penetrable plate with thermal radiation and Soret–Dufour mechanism.
No ethics committee approval was required for this article type.
Data Availability
Not applicable for this article.
How to Cite This Article
K. Veera Reddy. 2026. \u201cSeveral Slip Effects on MHD Flow of Casson Nanofluid Across a Porous Stretched Sheet in the Presence Of Chemical Reactivity and Thermal Radiation\u201d. Global Journal of Human-Social Science - G: Linguistics & Education GJHSS-G Volume 22 (GJHSS Volume 22 Issue G5).
Explore published articles in an immersive Augmented Reality environment. Our platform converts research papers into interactive 3D books, allowing readers to view and interact with content using AR and VR compatible devices.
Your published article is automatically converted into a realistic 3D book. Flip through pages and read research papers in a more engaging and interactive format.
Our website is actively being updated, and changes may occur frequently. Please clear your browser cache if needed. For feedback or error reporting, please email [email protected]
Thank you for connecting with us. We will respond to you shortly.