Steam Package Boiler Expert System for Control and Maintenance of Fertilizer Plants using Rule-Base Fuzzy Logic

Boye, Aziboledia Frederick
Boye, Aziboledia Frederick
Nuka D. Nwiabu
Nuka D. Nwiabu
Bennett E. Okoni
Bennett E. Okoni
Rivers State University Rivers State University

Send Message

To: Author

Steam Package Boiler Expert System for Control and Maintenance of Fertilizer Plants using Rule-Base Fuzzy Logic

Article Fingerprint

ReserarchID

CSTSDE96VIZ

Steam Package Boiler Expert System for Control and Maintenance of Fertilizer Plants using Rule-Base Fuzzy Logic Banner

AI TAKEAWAY

Connecting with the Eternal Ground
  • English
  • Afrikaans
  • Albanian
  • Amharic
  • Arabic
  • Armenian
  • Azerbaijani
  • Basque
  • Belarusian
  • Bengali
  • Bosnian
  • Bulgarian
  • Catalan
  • Cebuano
  • Chichewa
  • Chinese (Simplified)
  • Chinese (Traditional)
  • Corsican
  • Croatian
  • Czech
  • Danish
  • Dutch
  • Esperanto
  • Estonian
  • Filipino
  • Finnish
  • French
  • Frisian
  • Galician
  • Georgian
  • German
  • Greek
  • Gujarati
  • Haitian Creole
  • Hausa
  • Hawaiian
  • Hebrew
  • Hindi
  • Hmong
  • Hungarian
  • Icelandic
  • Igbo
  • Indonesian
  • Irish
  • Italian
  • Japanese
  • Javanese
  • Kannada
  • Kazakh
  • Khmer
  • Korean
  • Kurdish (Kurmanji)
  • Kyrgyz
  • Lao
  • Latin
  • Latvian
  • Lithuanian
  • Luxembourgish
  • Macedonian
  • Malagasy
  • Malay
  • Malayalam
  • Maltese
  • Maori
  • Marathi
  • Mongolian
  • Myanmar (Burmese)
  • Nepali
  • Norwegian
  • Pashto
  • Persian
  • Polish
  • Portuguese
  • Punjabi
  • Romanian
  • Russian
  • Samoan
  • Scots Gaelic
  • Serbian
  • Sesotho
  • Shona
  • Sindhi
  • Sinhala
  • Slovak
  • Slovenian
  • Somali
  • Spanish
  • Sundanese
  • Swahili
  • Swedish
  • Tajik
  • Tamil
  • Telugu
  • Thai
  • Turkish
  • Ukrainian
  • Urdu
  • Uzbek
  • Vietnamese
  • Welsh
  • Xhosa
  • Yiddish
  • Yoruba
  • Zulu
Font Type
Font Size
Font Size
Bedground

Generating HTML Viewer...

References

25 Cites in Article
  1. K Amit (2012). An Efficient Approach Towards Accurate and Authentic Preservation of File Time Stamps.
  2. Adetokunbo (2012). Software Engineering Methodologies: A Review of the Waterfall Model and Object-Oriented Approach.
  3. (2006). Snow Rescue Task Force By Alex Marcoux & Art Seely Snow Operation Training Center A Division of Safety One, Inc..
  4. Anne Håkansson (2013). Portal of Research Methods and Methodologies for Research Projects and Degree Projects.
  5. A Adefemi,Adekunle,P Peter,Ikubanni2,O Olayinka,Agboola (2018). An Expert System for Automobile Repairs and Maintenance.
  6. S Anabik,S Ashok (2012). Fuzzy Logic Approach for Boiler temperature and water level.
  7. N Asabere,S Kusi-Sarpong (2012). A Mobile Vehicle Expert System for the Automobile Industry.
  8. E Bretz (1990). 4829426 Computer-implemented expert system and method for decision-making.
  9. S Celin,Anne Joe,G Rajalakshmi,Mary Thaj,T Delsy,Jamuna Rani,D (2016). Embedded Fuzzy Based Boiler Control.
  10. I Cucu,D Codruţa,D Imola (2009). Using Expert Systems in The Management of Industrial Equipment Maintenance.
  11. M Castanho,F Hernandes,A De Ré,S Rautenberg,A Billis (2013). Fuzzy expert system for predicting pathological stage of prostate cancer.
  12. Emmanuel Ogu,Y Adekunle (2013). Basic Concepts of Expert System Shells and an Efficient Model for Knowledge Acquisition.
  13. Edgar Amaya,Simeón,Ricardo Gudwin (2010). An Expert System for Fault Diagnostics in Condition Based Maintenance.
  14. K Tripathi (2011). A Review on Knowledgebased Expert System: Concept and Architecture.
  15. K Jabbarh,Z &r,Khan (2015). Survey on development of expert system in the areas of Medical, Education, Automobile and Agriculture.
  16. K Krishan (2016). Fuzzy Logic Execution in Boiler Control.
  17. Konstantin Aronson,Boris Murmansky,Ilia Murmanskii,Yuri Brodov (2020). An expert system for diagnostics and estimation of steam turbine components’ condition.
  18. K Haider,Z Rafiqul (2016). Proceedings of the 7th International Conference on Computing for Sustainable Global Development (INDIACom) [Copyright notice].
  19. P Mrudula (2013). Expert System-A Review Article.
  20. H Seán,B Ken,O Dominic (2014). Application of computer alarm system in the industrial security equipment system.
  21. S Simin,M Fatemeh,A Fatemeh,T Marjan,A Afsaneh (2013). Investigate the Effect of Expert Systems Application on Management Performance.
  22. T Chee (2016). ARPN Journal of Engineering and Applied Sciences.
  23. Yosra Jarraya,Souhir Bouaziz,Adel Alimi,Ajith Abraham (2013). Fuzzy modeling system based on hybrid evolutionary approach.
  24. K Krishan (2016). AIRCRAFT PITCH CONTROL SYSTEM USING LQR AND FUZZY LOGIC CONTROLLER.
  25. A Michael (2016). Model Predictive Fuzzy Control of a Steam Boiler, Master's degree in Automàtic and Robotics.

Funding

No external funding was declared for this work.

Conflict of Interest

The authors declare no conflict of interest.

Ethical Approval

No ethics committee approval was required for this article type.

Data Availability

Not applicable for this article.

How to Cite This Article

Boye, Aziboledia Frederick. 2026. \u201cSteam Package Boiler Expert System for Control and Maintenance of Fertilizer Plants using Rule-Base Fuzzy Logic\u201d. Global Journal of Computer Science and Technology - C: Software & Data Engineering GJCST-C Volume 22 (GJCST Volume 22 Issue C2).

Download Citation

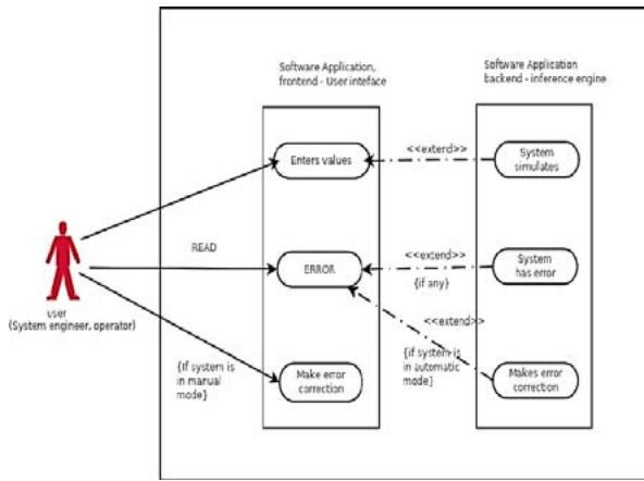
An advanced boiler control system for fertilizer plants to ensure efficient, safe, and reliable operation.
Journal Specifications

Crossref Journal DOI 10.17406/gjcst

Print ISSN 0975-4350

e-ISSN 0975-4172

Keywords
Classification
GJCST-C Classification DDC Code: 623.873 LCC Code: VM741
Version of record

v1.2

Issue date
July 19, 2022

Language
en
Experiance in AR

Explore published articles in an immersive Augmented Reality environment. Our platform converts research papers into interactive 3D books, allowing readers to view and interact with content using AR and VR compatible devices.

Read in 3D

Your published article is automatically converted into a realistic 3D book. Flip through pages and read research papers in a more engaging and interactive format.

Article Matrices
Total Views: 2866
Total Downloads: 30
2026 Trends
Related Research
Our website is actively being updated, and changes may occur frequently. Please clear your browser cache if needed. For feedback or error reporting, please email [email protected]

Request Access

Please fill out the form below to request access to this research paper. Your request will be reviewed by the editorial or author team.
X

Quote and Order Details

Contact Person

Invoice Address

Notes or Comments

This is the heading

Lorem ipsum dolor sit amet, consectetur adipiscing elit. Ut elit tellus, luctus nec ullamcorper mattis, pulvinar dapibus leo.

High-quality academic research articles on global topics and journals.

Steam Package Boiler Expert System for Control and Maintenance of Fertilizer Plants using Rule-Base Fuzzy Logic

Boye
Boye
Nuka D. Nwiabu
Nuka D. Nwiabu
Bennett E. Okoni
Bennett E. Okoni

Research Journals