The study determines the elements of the theory of resources and capabilities from the theoretical perspectives of the quantum approach in organizations, metacognition, epistemological and ontological approach to the approach of capabilities in the organization, rethought trialectics to enhance business capabilities. The method of the study was docu-mentary with analysis of organizational research and intertwined with philosophical per-spectives. Among the results of the study is the fact that the resources and capabilities of the organization are linked to the quantum view through the management processes and holistic composition of the individuals working in a company, contrary to the mechanistic position in the quantum practice the resources of the company are maximized using an integrative approach, totalizing and direct and permanent communication of all the com-ponents of the organization, both structural and factual, as well as personal and/or subjec-tive, to create synergies between all parties.
## I. INTRODUCCIÓN
as organizaciones se encuentran en constante cambio y los procesos de gestión han evolucionado desde una actividad paralela que complementa la dominación organizacional al conductismo de la psicología organizacional. En algún momento, los conceptos de la teoría de sistemas fueron retomados y sus horizontes ampliados para incluir el mundo globalizado y la incertidumbre e imprevisibilidad resultantes, actualmente se utilizan conceptos de relatividad propios de la física cuántica y se incorporó la idea de posi- bles conexiones y contingencias en materia administrativa; Se reconoció el predominio cada vez mayor de los aspectos intangibles sobre los aspectos tangibles en las organizaciones y la tecnología de la información (Chiavenato, 2019).
Es importante afrontar nuevos retos como el cambio disruptivo, el aprendizaje orga-nizativo, el conocimiento corporativo, la flexibilidad, la innovación, el capital intelectual, el gobierno corporativo, la competitividad y la sostenibilidad, así como las relaciones interactivas con muy diferentes stakeholders desde una óptica de aprendizaje constante y con miras a democratizar el trabajo desde una perspectiva cuántica (Chiavenato, 2019).
El estudio identifica elementos de la teoría de los recursos y la capacidad desde las perspectivas teóricas de los enfoques cuánticos, de metacognición, epistemológicos y on- tológicos en las organizaciones, repensando los enfoques de capacidad en las organizaciones para mejorar las capacidades comerciales.
## II. Bases TEóRicaS
### a) Antecedentes De La Teoría De Los Recursos Y Capacidades
A finales de los setenta y principios de los ochenta, el mejor conocimiento del entorno supuso que la orientación principal de la Dirección Estratégica fuese el análisis sectorial y de la competencia, siendo Porter (1980) el pionero en la aplicación de la organización industrial o análisis sectorial al análisis de los determinantes de la rentabilidad de la empresa, Ibarra & Suarez (2002).
Para Ibarra & Suarez (2002) en los últimos años de la década de los ochenta e inicios de los noventa, el centro de interés del análisis de la ventaja competitiva se desplazó rápidamente hacia los aspectos internos de la empresa, apreciándose esta ventaja menos dependiente de las elecciones de la empresa sobre su posición en el mercado y más de la explotación de recursos y capacidades internas únicas, a partir de la influencia de autores como Penrose (1959), Nelson y Winter (1982), Wernerfelt (1984), Prahalad y Hamel (1990), Mahoney y Pandian (1992) y Peteraf (1993).
El origen de la Teoría de Recursos y Capacidades se sitúa habitualmente en el año 1984, con la publicación del artículo «The resource-based view of the firm» del profesor Binger Wernerfelt, López, Martínez & Riveros (2004) como se cita en Fernández y Suárez, (1996), trabajo que posteriormente dio nombre a esta corriente del pensamiento.
En concreto, el enfoque de la Teoría de Recursos y Capacidades trata de explicar los motivos por los cuales las empresas, que desarrollan su actividad en el mismo entorno competitivo y que, estarían sujetas a los mismos factores de éxito identificados en el sector económico, obtienen niveles de rentabilidad diferenciados López, Martínez & Riveros (2004).
#### .Teoría De Los Recurso Y Capacidades
Se considera que la teoría de los recursos y capacidades está dentro del campo de la estrategia, basada en los recursos de la empresa, se le da importancia a la estructura interna de la organización, para la formulación y desarrollo de la estrategia de la compañía. Sánchez & Herrera (2016) como se cita en Penrose (1959), citada por Rugman & Verbeke (2002), crea los fundamentos de la teoría y describe los procesos mediante los cuales una empresa crece, conceptualiza a la firma o a la empresa como un conjunto de recursos productivos con organización administrativa.
Sánchez & Herrera (2016) como se cita en Teece (1982) amplía la contribución de Penrose (1959), manifestando que las empresas poseen un exceso de recursos, que pueden ser utilizados con fines de diversificación. Siendo esto, el elemento clave para las empresas Sostenibilidad de multiproducto, por otro lado, Sánchez & Herrera (2016) como se cita en Wernerfelt (1984), refiere a las empresas como un conjunto más amplio de recursos para tener el equilibrio de la explotación de ellos y el desarrollo de otros nuevos.
## ii.Ventaja Competitiva
Los recursos y capacidades son los que hacen que las empresas se diferencien entre sí y la interacción entre ellos la que convierte a la empresa en un ente único e irrepetible. Independiente que existan recursos en el mercado, no todos están a disposición de la totalidad de las empresas, debido a que uno de ellos, el dinero, es necesario para que los inputs a la operación interna sean los adecuados o por lo menos existan Riveros (2010).
No sólo se trata de renovar los recursos y capacidades sino de generar competencias, para asegurar la sostenibilidad de la ventaja competitiva, Riveros (2011) como se cita en Bueno, Morcillo y Salmador 2006) y para ello no sólo se deben hacer continuas inversiones sino estar atentos al comportamiento del mercado, pues de lo contrario se pueden desperdiciar los esfuerzos en factores que no den buenos rendimientos.
Para Riveros (2011) un punto por destacar, en cuanto a las competencias básicas distintivas, es que partiendo de la generación de valor y de concentrarse en lo que mejor sabe hacer la empresa, se hace necesario también que, de acuerdo con Riveros (2011) como se cita Prahalad y Hamel (1995), se cumplan tres condiciones:
- 1Su valor sea percibido por el cliente.
2. Su propiedad sea exclusiva de la empresa y le permita diferenciarse de la competencia.
3. Sean extensibles o aplicables a varias líneas de bienes y servicios.
Los recursos son los activos disponibles y controlables por la empresa, tanto físicos, tecnológicos, humanos y organizativos. Ello significa que la ventaja competitiva de la empresa dependerá sustancialmente de activos tangibles como intangibles, entendiéndose que los segundos, hoy por hoy, son la base en la que se configura la competitividad empresarial Narváez, Guerrero, & Villaprado (2017) como se cita en Bueno y Morcillo (1993).
## iiI. Recurso
La Economía ha determinado como recursos los factores productivos, tierra, capital y trabajo; a nivel estratégico, los recursos productivos de la empresa se clasifican en físicos, financieros, tecnológicos, humanos y de capital organizacional. Cardona (2011). Para Arbelo & Pérez. (2001) como se cita en Barney (1991) los recursos son los factores de producción controlados por la empresa que le permite formular e implantar estrategias que mejoren su eficiencia y eficacia.
## iv. Capacidades
Habilidades o competencias organizativas, que le permiten a la empresa desarrollar adecuadamente una actividad a partir de la combinación y coordinación de los recursos individuales disponibles López, Martínez & Riveros (2004) como se cita en Navas y Guerras (2002). La competitividad de la empresa depende entonces de su capacidad para configurar un conjunto único de recursos difícilmente imitables por los competidores que, movilizados con la ayuda de los sistemas de organización y gestión que desarrolle la empresa, le aportará una serie de capacidades distintivas que le permitan generar una renta sostenible a largo plazo Perlines, & García-Pardo (2008) como se cita en Fernández Rodríguez (1995).

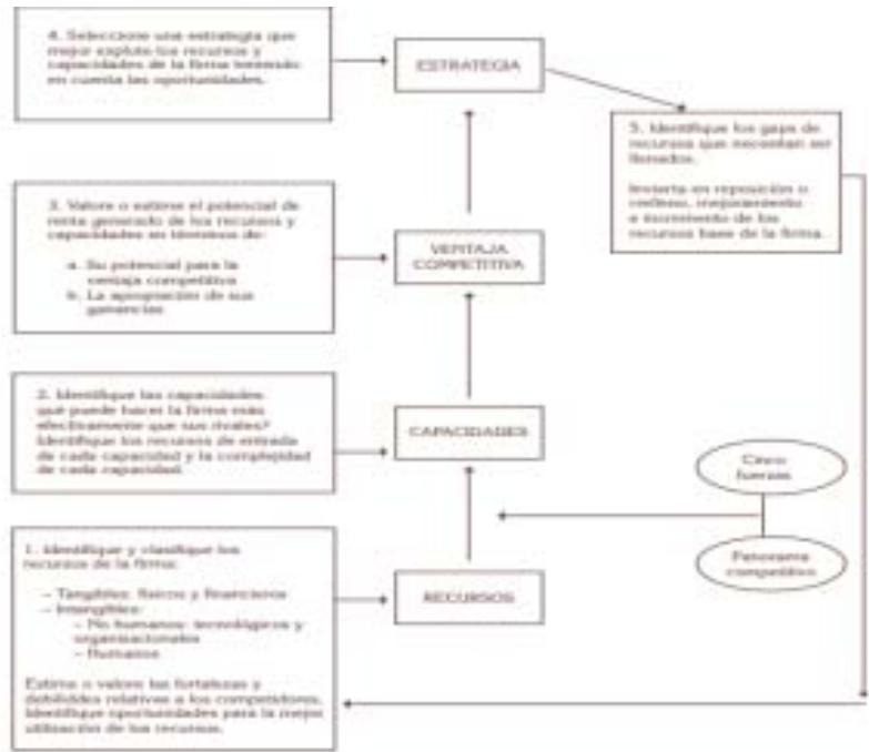
Fuente. Riveros (2011) Figura Elementos Del Proceso Estrategico De Capacidades Organizacionales
## III. MATERIALES Y MÉTODOS
Los materiales utilizados para la recolección de información fueron documentos de tesis y artículos científicos mediante revisión sistemática al que según Becker (1986) como se cita en Valencia (2019) permite identificar las investigaciones elaboradas con anterioridad, las autorías y sus discusiones; consolidar autores para elaborar una base teórica; hacer relaciones entre trabajos; observar metodologías de abordaje y distinguir los elementos más abordados.
Para ello se extrajeron los documentos utilizando palabras clave como análisis cuántico, el enfoque cuántico en las organizaciones, metacognición y teoría de los recursos y capacidades. El estudio presenta una metodología cualitativa de enfoque documental, el análisis de revisión se realizó a través de procesos de búsqueda, selección, organización y disposición de fuentes de información; integración de la dimensión hermenéutica y un proceso de comprensión que converge en una visión global y en una comunicación de resultados condensados (Villafáñez, Palacio & Granados, 2014, p. 5).
## IV. RESULTADOS
### a) Teoría De Los Recursos Y Las Capacidades Desde Una Óptica Cuántica
Zúñiga, Solano Cordero & Bolaños (2016) aplican los conceptos de los modelos tradicionales de la ciencia administrativa, entonces amparados bajo la denominada escuela "newtoniana", hacia los más contemporáneos y confiados, amparados bajo la perspectiva de los novedosos enfoques administrativos de un corte "cuántico" donde basados en la teoría de recursos y capacidades, todos los componentes de la organización están cuánticamente vinculados y forman parte del núcleo de energía que circula y se transforma en unación.
Los teóricos de la gestión han encontrado que la naturaleza eminentemente relacional e interconectada de todos los componentes del universo se aplica a las personas y, por supuesto, a las organizaciones. Esto quiere decir que los humanos son seres cuánticos, sujetos con la capacidad de discernir la naturaleza relacional de las organizaciones, es decir, entienden que existe una relación perdurable de flujos de información, decisiones, sentimientos, relaciones, ideas y poder entre la organización y el entorno, que delimitan su funcionamiento (Shelton y Darling, 2001).
La autorregulación organizacional parece ser la consecuencia obvia, dado el énfasis en el liderazgo y la gestión de las relaciones humanas, el análisis de entornos cada vez más caóticos, la innovación y el aprendizaje individual y colectivo; todo para tomar las decisiones correctas para articular un trabajo en equipo coherente y sistemático (Deardoff y Williams, 2006). En cambio, el modelo tradicional, anclado en las ideas de la física del siglo XVII, configura lo que algunos llaman la organización newtoniana.
Esto enfatiza una visión jerárquica que mantiene una estricta separación entre los que 'piensan' y los que 'hacen', así como un liderazgo carismático y cohesionado. Además, la organización se basa más en la estructura que en el proceso, siguiendo instrucciones detalladas desde "arriba" y relaciones humanas subordinadas a los roles estructurados que cumple cada parte de la máquina.
Utilizar un modelo de equipos autodirigidos e interconectados a través de mecanismos tecnológicos para compartir información y catapultar los esfuerzos de toma de decisiones en colaboración es uno de sus factores críticos fundamentales de éxito (Hasan et al., 2009). Estas empresas necesitan urgentemente reinventtarse, independientemente de su nivel de madurez organizacional, ya que esto refleja la capacidad de la empresa para absorber e implementar la gestión del conocimiento en su totalidad (Plaz y González, 2005). Obviamente, la conexión entre tecnología y paradigmas organizacionales es muy relevante para este tipo de empresas:
El cambio de paradigma debe comenzar con una transformación de la infraestructura cultural de la empresa: los elementos compartidos e interconectados de creencias sobre cómo funcionan las cosas, sus valores y las normas que le dicen a la gente cómo comportarse. Esto es extremadamente importante ya que las normas y valores culturales disfuncionales reducen el rendimiento y la moral. Así, al verlos cara a cara de forma participativa en la organización, se puede determinar cuáles se deben retener y cuáles se deben descartar (Kilmann, 2001).
Esto se vuelve más complejo cuando las empresas cuentan con equipos multiculturales, ya que se intensifica la relación entre la cultura interna de la organización con la del país de origen y con la de personas de otras sociedades a partir de las cuales la empresa puede crecer: "(....) La buena noticia es que los desafíos culturales son manejables cuando los líderes y los miembros del equipo eligen la estrategia correcta y evitan imponer una visión unicultural en situaciones multiculturales" (Brett, Behfar y Kern, 2006, p. 90).
Es crucial que las organizaciones impulsadas por el conocimiento, independientemente de los plexos culturales que las alimenten, construyan una cultura organizacional de colaboración y colaboración mutua frente al modelo individualista: tolerancia a los errores para aprender de ellos, innovación, experimentación, buen actitud ante la incertidumbre, flexibilidad en la gestión, coexistencia de lo formal y lo informal en la toma de decisiones, y excelencia, calidad y motivación al poder (Plaz y González, 2005).
En las organizaciones complejas de hoy en día, es necesario explorar estrategias para enfrentar la tremenda complejidad del entorno que requiere adaptación para identificar y cerrar brechas culturales, adaptar equipos para resolver problemas, adaptar reglas administrativas para evitar conflictos y mejorar la comunicación catalizar, y solo en última instancia alentar, la salida de un miembro cuando todo lo demás falla (Brett et al., 2006).
El trabajo en equipo permite la resolución oportuna de problemas mediante la aplicación de un modelo mental analítico (racional, cognitivo) y creativo (emocional, imaginativo). La definición clara de los problemas, la generación de alternativas de solución, la evaluación y selección de las más adecuadas, su ejecución y seguimiento forman la base 266 del primer modelo de trabajo.
Repensar los problemas, proponer soluciones creativas, generar pensamiento lateral, superar los bloqueos de pensamiento y mejorar las alternativas de solución existentes son los elementos del segundo (Whetten y Cameron, 2005).
Un aspecto central del funcionamiento cuántico de los equipos de trabajo se relaciona con la elucidación de los supuestos implícitos de sus miembros que subyacen a su funcio- namiento, habilidades analíticas y tendencias de toma de decisiones. Estos serpentean en la mente de los miembros en relación con temas complejos y necesitan materializarse y hacerse explícitos para que sus premisas falsas sean probadas y reconocidas a través de talleres grupales (Kilmann, 2001).
### b) Caso De Una Organización Con Enfoque Cuántico
Transportation Investment Corporation (Tl-Corp), empresa que desarrolla puentes, carre- teras y proyectos de infraestructura, fue analizada por Zúñiga, Solano Cordero & Bolaños (2016), donde se contrastaron las tendencias newtonianas con las capacidades cuánticas de interrelación que podrían integrarse al de la cual se concluye que su equipo directivo tiene un enfoque de liderazgo clásico, en su configuración organizacional se sigue construyendo un liderazgo piramidal, la toma de decisiones es asertiva por ser una empresa que trabaja en un ambiente hiperdinámico y que tiene la enorme flexibilidad organizativa necesaria para poder satisfacer adecuadamente las necesidades de sus clientes, no se basa en un aná- lisis del entorno.
En cuanto al modelo de toma de decisiones, los directores de cuerpos de TI no tienen una cultura cuántica, por lo que muestran un fuerte arraigo en la estructura jerárquica, lo que les impide evolucionar hacia modelos de toma de decisiones más autónomos y auto- suficientes.
Finalmente, el ejercicio del liderazgo cuántico en la empresa estudiada no muestra una evolución clara en las respuestas de las personas estudiadas, aunque se aprecian algu- nos patrones tímidos en la materia, que permiten pensar en un empoderamiento del lide- razgo que encabece una transformación cuántica para la empresa.
### c) Metacognición En Las Organizaciones
Según Levy (2020) la cognición estratégica genera procesos de aprendizaje, meta- cognición y dinámica en el núcleo estratégico- operacional de las organizaciones, en vista que las organizaciones humanas de todo tipo pueden verse como sistemas psico sociotéc- nicos complejos (SPSTC) que en su dinámica estratégico-operativa deben desafiar continuamente sus propios mapas mentales para no ser víctimas de paradigmas que podrían haber sido exitosos en el pasado pero que ya no funcionan servir más. A esto lo llamamos "cognición estratégica".
Los mapas mentales más importantes son aquellos con los que la organización formula su estrategia, sus propósitos básicos y los mapas mentales de los que se derivan pirámides de metas que vinculan estos propósitos básicos con acciones concretas, toda estra- tegia, todo propósito básico y toda pirámide de metas orientadas a la acción deben ser consideradas como "construcciones preliminares de interpretación" que deben poder ser abordadas desde diferentes niveles y teorías de aprendizaje (Levy, 2020).
Los niveles de aprendizaje metacognitivo en la organización son aprendizaje, aprender a aprender, aprender a desaprender, aprender a reaprender y aprender nuevas formas de aprender, estos análisis provienen desde diversos enfoques epistemológicos como: la teoría directa, la teoría interpretativa y la teoría constructivista, donde la integración de estos conceptos en las organizaciones humanas requiere un nuevo enfoque cognitivo: la cognición estratégica, en el que el SPSTC se convierte en el catalizador para desafiar los mapas mentales para lograr una cognición estratégica entendida, compartida y comprometida que maximice la inteligencia colectiva de este sistema (Levy, 2020).
### d) Enfoque Cuántico Del Abordaje De Capacidades En La Organización
La gestión cuántica, se refiere a que comprende el enfoque de gestión tendiente a definir una filosofía organizacional de la cual se derivará un proceso de gestión que involucre a la organización desde una perspectiva holística, integradora, totalizedora y de comunicación directa y permanente de todos los componentes objetivo de la Organización, tanto estructurales como estructurales o fácticos, así como personales y/o subjetivos, para crear sinergias entre todas las partes (Chávez, 2018).
El contexto empresarial actual hace necesario crear nuevas formas de gestión y cuidar la redefinición de la filosofía organizacional, ya que se deben desarrollar nuevas estrategias y nuevos enfoques para enfrentar los cambios y circunstancias que afectan a las organizaciones Cambios en las metas propuestas a alcanzar. Existe una creencia generalizada en los negocios de que hay beneficios al enfatizar la calidad del servicio. Por ello, en el presente estudio se analizan los elementos que integran el proceso de prestación del servicio desde sus respectivas perspectivas, pero su comprensión global se dirige fundamentalmente a la creación de un servicio, que a su vez es consecuencia de la combinación de estos elementos, y parte de ellos también. De acuerdo a lo señalado, el Quantum Management se propone como un nuevo enfoque de gestión que cuenta con los referentes teóricos referidos por los autores Zohar (2001) y Llanos (2009).
Como resultado de la extrapolación de algunos elementos de la física cuántica, potenciados por Extensión metafórica aplicable a las organizaciones. Este enfoque de gestión tiende a mirar a la organización desde una perspectiva totalizadora, holística, a favor de la interrelación de los diversos componentes o niveles, pero vuelve a enfatizar principalmente la importancia de identificar no solo metas sino también elementos subjetivos que intervienen en el proceso de servicio en relación con el personal de contacto (cliente interno) (Chávez, 2018).
La propuesta de gestión cuántica como filosofía organizacional está inspirada en la mecánica cuántica, un campo que se originó en la física y surgió a principios del siglo XX. Así, se implantó un nuevo paradigma en las ciencias naturales, revolucionando la concepción clásica del sentido común sobre el comportamiento de la materia. Por lo tanto, es necesario comprender los orígenes de este campo de la física, así como sus descubrimientos y significado. De esta forma, la analogía presentada en el modelo de gestión desarrollado que es la base de este estudio puede entenderse en el entendido de que una de las categorías estudiadas está contenida en él.
Gestión Cuántica Para ver la novedad de la perspectiva adoptada por la gestión cuántica, es necesario considerar brevemente el significado de gestión en general, y algunos aspectos generales de ciertos modelos históricos que han tenido mayor aceptación e impacto en las organizaciones. De esta manera, los conceptos tradicionales de gestión organizacional pueden contrastarse con el enfoque cuántico propuesto, que en todos los aspec-tos -entre los que se destaca la interpretación de los miembros organizacionales- trasciende e intenta trascender esta visión.
Una de las propuestas con mayor popularidad y probada eficacia es la de Zohar (2001). Este autor, quien ha sido consultor de varios centros económicos como Volvo, Shell, Motorola, entre otros, propone la mecánica cuántica en lugar de Newton como metáfora para interpretar la dinámica de las organizaciones. Para Zohar (2001) es necesario interpretar al hombre tanto en su fisicalidad como en su conciencia como energía dinámica, ondas de energía con comportamiento impredecible, así como a nivel subatómico se ha demostrado la dualidad onda-partícula y la incertidumbre en la Posición de electrones y otras partículas diminutas. Este paradigma está conduciendo a un replanteamiento de la estructura y dirección de las organizaciones con el objetivo de una mayor participación en la toma de decisiones de los empleados.
### e) Liderazgo Y Trabajo En Equipo Desde La Óptica Cuántica
El fomento de la creatividad, el desarrollo de relaciones de trabajo en torno a objetivos comunes (entendiendo la conexión subyacente de los individuos en torno a una conciencia común, su comportamiento es cuántico) para enfatizar el valor de la pasión por lo que se está haciendo para impulsar un gran cambio y el éxito empresarial. Un factor clave en el modelo de gestión cuántica, según Zohar (2001), es el fomento de la inteligencia espiritual, que guía las acciones del individuo con un propósito, una razón de ser. De acuerdo con esta consideración, las organizaciones deben promover la libertad creativa y la motivación de sus miembros; Al mismo tiempo, deben entenderse como una unidad con una misión histórica y no como una pura estructura de lucro. En esta línea de pensamiento, afirma que "las corporaciones no pueden continuar funcionando como robots sin cuestionar su propósito histórico último y más profundo" (Zohar; 2002, s.p.) cuya pasión y estilo creativo inspiran a sus empleados.
### f) Factores Críticos En La Ruta Cuántica De Los Estudios Organizacionales
Existen relaciones de dependencia entre recursos y capacidades de las empresas del sector industrial colombiano. De forma concreta, se han seleccionado los recursos tangibles (entre ellos los recursos físicos y financieros), y las capacidades dinámicas; en con-creto: la capacidad de absorción, que está definida como la habilidad que tiene la empresa para adquirir conocimiento del entorno, asimilarlo, transformarlo y explotarlo (Zahra and George 2002; Torres-Barreto et al. 2016) el sector industrial es uno de los que se ve más presionado por el dinamismo del mercado, se podría afirmar que esta situación lo obliga a desarrollar más rápidamente estrategias que le permitan competir y adaptarse a los cambios y demandas del entorno (Alvarez-Melgarejo & Torres, 2018).

Modelo De Análisis Cuántico De La Productividad En Las Organizaciones Figure L. Conceptual model of research.
Fuente: Sanavi, Razavi, Talebpour & Nezhad (2020).
De acuerdo al análisis cuántico realizado por Sanavi, Razavi, Talebpour & Nezhad (202o) los procesos de productividad organizacional involucran diversos aspectos como la metacognición a nivel supra entre los colaboradores, esto permite desarrollar habilidades cuánticas que maximizan el uso de los recursos en las empresas.
## V. CONCLUsiONES
Este estudio revela una ventana de oportunidad previamente inexplorada para la investigación a nivel nacional y regional. Es de suma importancia que las universidades y centros de investigación económica del país impulsen un debate más intenso sobre la gestión cuántica, lo que implica triangular más estudios de casos sobre el tema para abrir los espacios de reflexión para el cambio de paradigma requerido en nuestro negocio.
La evolución hacia la gestión cuántica de las organizaciones, aunque percibida como novedosa para nuestro entorno doméstico, nos muestra un camino claro: es posible e incluso necesario sentar las primeras bases rompedoras de una nueva forma de gestionar y organizar las empresas y dar continuidad a proyectos empresariales que incluir los modelos más modernos que la administración aporta a esta tarea.
La teoría de recursos y capacidades desde la óptica cuántica utiliza el enfoque de gestión mediante una filosofía organizacional holística. En su liderazgo predomina una visión integradora, totalizadora y de comunicación entre los engranajes de la Organización generando estructuras coordinadas que unen los recursos físicos, humanos y metacognitivos para un objetivo o propósito común, implantando la visión y pasión en las personas.
- Brett, J., Behfar, K. & Kern, M. (2006). Managing multicultural teams. Harvard Business Review, November, 2006: 84-96.
2. Chiavenato, I. (2019). Introducción a la teoría general de la administración: una visión integral de la moderna administración de las organizaciones.
3. Chávez, C. E. D. (2018). Gerencia cuántica como plataforma estratégica de la servucción en empresas privadas. CICAG, 15 (2), 108-132.
4. Deardoff, D. & Williams, G. (2006). Synergy Leadership in Quantum Organizations. Fesserdorff Consultants.
5. Kilmann, R. (2001). Quantum organizations: A new paradigm for achieving organizational success and personal meaning. California: Organizational Design Constultants.
6. Levy, A. (2020). LA COGNICIÓN ESTRATÉGICA: APRENDIZAJE, METACOGNICIÓN Y DINÁMICA ESTRATÉGICA-OPERACIONAL. Revista De Investigación En Modelos Financieros, 1, 29-41. Recuperado a partir de https://ojs.econ.uba.ar/in-457 dex.php/RIMF/article/view/1762
7. Llanos, S. (2009). Conferencia ¿Sería prudente pensar en la NUEVA CIENCIA como uno de los SABERES necesarios para gerenciar con éxito las organizaciones universitarias?. Revista Electrónica de Humanidades, Educación y Comunicación Social (REDHECS), Edición especial N° 1, año 2009. Documento en línea. Disponible en: http:// www.urbe.edu/publica-ciones/redhecs/pdf /edicionespecial/conferencia-central-dr-silvio-llanos.pdf. Consulta: 09/09/2015.
8. Plaz, R. y González, N. (2005). La gestión del conocimienbto organizativo. Dinámicas de 466 agregación de valor en la organización. Recuperado de http://www. minetur.gob.es/Publicaciones/Publicacionesperiodicas/Economialndustri
- al/RevistaEconomialndus-trial/357/05_Reinaldo Plaz _357.pdf.
-. Shelton, C. & Darling, J. (2001). Entrepreneurship in the quantum age: a new set of skills to enhance organizational development. Academic of Entre preneurship Journal. 7(1), 45-59.
10. Sanavi, B. A., Razavi, M. H., Talebpour, M., & Nezhad, A. K. (202o). Diseño y explicación del Modelo de Productividad Cuántica en el Ministerio de Deportes y Juventud de la República Islámica de Irán. SPORT TK-Revista EuroAmericana de Ciencias del Deporte, 125-135.
11. Whetten, D. & Cameron, K. (2005). Desarrollo de habilidades directivas. México D. F.: Pearson Educación.
12. Alvarez-Melgarejo, M., & Torres-Barreto, M. L. (2018). Recursos y capacidades: factores que mejoran la capacidad de absorción1 Resources and capabilities: factors that improve absorption capacity. Revista de Investigaciones, 12 (2), 47-54.
13. Zohar, D. (2001). Inteligencia espiritual. Barcelona: Plaza y Janés.
14. Zúñiga Ramírez, C., Solano Cordero, J., & Bolaños Garita, R. (2016). Tendencias cuánticas en empresas orientadas hacia el conocimiento: Análisis de caso de una experiencia costarricense. Tec Empresarial, 10 (3), 29-40.
C Chávez (2018). Gerencia cuántica como plataforma estratégica de la servucción en empresas privadas.
D Deardoff,G Williams (2006). Synergy.
R Kilmann (2001). Quantum organizations: A new paradigm for achieving organizational success and personal meaning.
Alberto Levy,Pablo Pla (2020). LA COMPLEJIDAD COMO DILEMA Y LA VIABILIDAD ESTRATÉGICA-OPERACIONAL.
S Llanos (2009). Conferencia ¿Sería prudente pensar en la NUEVA CIENCIA como uno de los SABERES necesarios para gerenciar con éxito las organizaciones universitarias?.
R Plaz,N González (2005). La gestión del conocimienbto organizativo.
C Shelton,J Darling (2001). Entrepreneurship in the quantum age: a new set of skills to enhance organizational development.
Ba. Sanavi,Mh. Razavi,M Talebpour,Ak. Nezhad (2020). Designing and explaining the Quantum Productivity Model in the Ministry of Sport and Youth of the Islamic Republic of Iran.
D Whetten,K Cameron (2005). Introduccion.
Mileidy Alvarez-Melgarejo,Martha Torres-Barreto (2018). Recursos y capacidades: factores que mejoran la capacidad de absorción.
D Zohar (2001). Inteligencia espiritual.
César Zúñiga Ramírez,Jennier Solano Cordero,Rolando Bolaños Garita (2016). Tendencias cuánticas en empresas orientadas hacia el conocimiento: Análisis de caso de una experiencia costarricense. Quantic trends in knowledge-based companies: A case analysis of a Costa Rican experience.
Werner Nienhüser (2017). Resource Dependence Theory – How Well Does It Explain Behavior of Organizations?.
No ethics committee approval was required for this article type.
Data Availability
Not applicable for this article.
How to Cite This Article
Dena Yaqueline Cabrera. 2026. \u201cTheory of Resources and Capabilities Applied to Organizations from a Quantum Perspective\u201d. Global Journal of Management and Business Research - B: Economic & Commerce GJMBR-B Volume 23 (GJMBR Volume 23 Issue B6).
Explore published articles in an immersive Augmented Reality environment. Our platform converts research papers into interactive 3D books, allowing readers to view and interact with content using AR and VR compatible devices.
Your published article is automatically converted into a realistic 3D book. Flip through pages and read research papers in a more engaging and interactive format.
Our website is actively being updated, and changes may occur frequently. Please clear your browser cache if needed. For feedback or error reporting, please email [email protected]
Thank you for connecting with us. We will respond to you shortly.