Herein we disclose an evaluation of the performance of a Turboexpander unit for the conditioning of associated gasses with different CO2 contents. The performance evaluation was carried out by the comparison of the results from a simulation in Aspen Hysys v10 with the specifications established in the national gas transportation policy for natural gas (RUT). The Turboexpander unit was designed for the conditioning of an associated gas defined by the scenario of medium production for the Valle Medio del Magdalena, according to the prospects of the Mining and Energy Planning Unit (UPME). The conditioning unit considered the sections: stabilization, sweetening, dehydration, and separation by distillation. Similarly, the range for CO2 content variation was defined between 3 -12% mol, based on enhanced recovery (EOR) pilots of air injection and CO2 injection. The results of the simulations showed an adequate performance of the Turboexpander unit for the conditioning of associated gasses with up to 6% mol of CO2 contents, fulfilling the quality parameters of the RUT.
Variaciones en la concentración de ${ \mathsf { C O } } _ { 2 }$ en gases asociados: Evaluación del desempeño de un proceso de acondicionamiento con Turboexpander
## I. INTRoDuCCiÓN
E gas natural y la gasolina son productos de importancia en la canasta energética nacional, utilizados en diferentes sectores como el residencial, industrial, transporte y electricidad. El gas asociado de los yacimientos de crudo puede ser acondicionado para su uso como gas natural; adicionalmente, un flujo de gasolina natural es derivado como un subproducto. El acondicionamiento del gas asociado permite la disminución de contaminantes y líquidos condensables, a niveles adecuados para su aprovechamiento como fuente de energía térmica. Estos niveles están definidos en el Reglamento Único de Transporte de Gas Natural (Resolución CREG-071 de 1999 y su modificación posterior del año 2019).
Dentro de los contaminantes a retirar del gas asociado se encuentra el $\mathsf { C O } _ { 2 }$. Este gas es conocido por su participación en el cambio climático. El accionar del $\mathsf { C O } _ { 2 }$ en el aire impide la salida de calor de las capas bajas de la atmósfera (efecto invernadero), lo cual ha generado un aumento progresivo en la temperatura promedio de la superficie del planeta (Osborn et al., 2021). Debido a esta problemática, los gobiernos se han comprometido con la disminución en las emisiones de $\mathsf { C O } _ { 2 }$. En Colombia, el sector minero energético ha propuesto una meta de disminución en emisiones de 11,2 millones de toneladas de ${ \mathsf { C O } } _ { 2 }$ equivalentes para el año 2030.
El retiro del contenido de $\mathsf { C O } _ { 2 }$ en los procesos de acondicionamiento de gas (endulzamiento), es usualmente realizado por absorción con monoetanolamina (MEA) (Elbashir et al., 2019; Mokhatab & Poe, 2012); la MEA gastada es regenerada por calentamiento para su recirculación en el proceso. Posteriormente, el gas endulzado es sometido a un enfriamiento, que puede ser aplicado con un Turboexpander, para una posterior separación de los líquidos condensables, por medio de destilación fraccionada a baja temperatura (Mokhatab & Poe, 2012). Es importante anotar que, Colombia tiene instalada una importante cantidad de unidades de acondicionamiento de gases con Turboexpander (Martínez, 2018). Recientemente, Camacho (2021) desarrolló un análisis técnico-económico para la implementación de una unidad Turboexpander de acondicionamiento del gas asociado generado en el Valle Medio del Magdalena, considerando las proyecciones de producción definidas por la UPME (2018). Los resultados reportados por este autor indican factibilidad técnico-económica en la implementación de la unidad Turboexpander. Lo anterior manifiesta posibilidades futuras en el país, de nuevas unidades de acondicionamiento, basadas en Turboexpander.
Por otra parte, la aplicación de métodos de recobro mejorado (EOR, enhanced oil recovering) ha aumentado la producción de crudo (Jiang et al., 2022; Mokheimer et al., 2019), principal contribuyente del mercado energético mundial actual (Baumeister et al., 2020). Uno de estos métodos EOR, basado en inyección de gases, ha conducido al aumento de la concentración de ${ \mathsf { C O } } _ { 2 }$ en el gas asociado (Barbosa et al., 2012; Escobar, 2006; Jiang et al., 2022). Por consiguiente, se han realizado seguimientos a pilotos EOR de inyección de gases, implementados en diferentes yacimientos del país. Análisis cromatográfico de gases han reportado aumentos en los niveles de ${ \mathsf { C O } } _ { 2 }$ hasta $12\%$ mol en el gas asociado del campo Chichimene, por aplicación de EOR con inyección de aire (Díaz Molina et al., 2019), y hasta $19\%$ mol en el gas asociado del campo San Fernando, por aplicación de EOR por inyección de ${ \mathsf { C O } } _ { 2 }$ (Diaz et al., 2018). Este aumento en el contenido de ${ \mathsf { C O } } _ { 2 }$,en gases asociados de pozos sujetos a EOR, puede ser progresivo en la respectiva ventana de operación (Marinov, 2015).
Este incremento en los contenidos de ${ \mathsf { C O } } _ { 2 }$ afecta los desempeños resultantes de un proceso de acondicionamiento de gas, especialmente en las etapas de endulzamiento y de recuperación de líquidos (Langé & Pellegrini, 2016; Rufford et al., 2012). En la etapa de endulzamiento, una elevación en el contenido de ${ \mathsf { C O } } _ { 2 }$ conduciría a un aumento en los requerimientos energéticos de la regeneración del absorbente (Langé & Pellegrini, 2016; Rufford et al., 2012). Por su parte, los contenidos de ${ \mathsf { C O } } _ { 2 }$ pueden afectar el equilibrio de fases en la etapa de separación de los hidrocarburos líquidos (Rufford et al., 2012). Además, la presencia de $\mathsf { C O } _ { 2 }$ puede conducir a la formación de hidratos, a ciertas condiciones de presión y temperatura, ocasionando taponamiento en las líneas de flujo (Carroll, 2003).
Ante esta situación de incremento en los contenidos de $\mathsf { C O } _ { 2 }$,la mayoría de la literatura consultada dirige la atención en la proposición de alternativas de retiro simultáneo de líquidos condensables junto con el ${ \mathsf { C O } } _ { 2 }$ (Arinelli et al., 2019; Luyben, 2013; Maqsood et al., 2014). Sorpresivamente, un número escaso de documentos reportaron análisis de los desempeños de las plantas con Turboexpander ante aumentos en el contenido de ${ \mathsf { C O } } _ { 2 }$ en el gas asociado. Getu et al. (2013) compararon, por simulación con Aspen Hysys, los desempeños de diferentes procesos de separación de líquidos condensables en gases asociados con concentraciones de ${ \mathsf { C O } } _ { 2 }$ de hasta $3.65\%$ mol. Los autores mostraron factibilidad técnica en los procesos de retiro de líquidos (incluyendo Turboexpander) para las diferentes concentraciones analizadas, mencionando que las mayores recuperaciones de etano fueron obtenidas en los gases con menores concentraciones de $\mathsf { C O } _ { 2 }$. De igual manera, El-Husseiny et al. (2021) analizaron las variaciones energéticas del acondicionamiento con Turboexpander para gases asociados con concentraciones de ${ \mathsf { C O } } _ { 2 }$ hasta $3.91\%$ mol. Los autores reportaron factibilidad en el proceso de acondicionamiento para las diferentes concentraciones. Los trabajos de Getu et al. (2013) y El-Husseiny et al. (2021) presentan la característica de análisis para bajas concentraciones de ${ \mathsf { C O } } _ { 2 }$; sin embargo, en unidades Turboexpander instaladas, esta condición de bajas concentraciones de $\mathsf { C O } _ { 2 }$ puede cambiar con los requerimientos de aplicación de EOR por inyección de gases. Asimismo, estos autores omiten los análisis de los perfiles de temperatura en las torres de endulzamiento y de separación de líquido. Estos análisis pueden ayudar en la explicación de los desempeños del proceso de acondicionamiento.
Las variaciones en los contenidos de ${ \mathsf { C O } } _ { 2 }$ pueden conducir al incumplimiento de los requisitos mínimos para el transporte y la venta del gas, acondicionado en una determinada unidad. Un gas que no cumple con el RUT conlleva a pérdidas económicas y a contaminación ambiental; usualmente este gas es quemado en teas (Elehinafe et al., 2022; Petri et al., 2018). Lo anterior podría ser evitado con la predicción de los desempeños de las unidades de acondicionamiento, previo al tratamiento de los gases asociados. Una predicción de los desempeños de las unidades instaladas conduciría a la selección de la unidad con mayor efectividad, en el acondicionamiento de un gas con determinado contenido de $\mathsf { C O } _ { 2 }$.
Considerando la problemática planteada, el presente documento expone un análisis sobre el desempeño de una unidad Turboexpander en el acondicionamiento de gases asociados con diferentes contenidos de $\mathsf { C O } _ { 2 }$.El análisis fue desarrollado considerando las proyecciones de producción de la UPME (2018) y los resultados de una simulación en Aspen Hysys v10.
## II. METODOLOGÍA
El flujo de gas asociado correspondió al definido en el escenario medio de producción para la Cuenca del Valle Medio del Magdalena, según las proyecciones de la UPME (2018). Este escenario estableció un flujo promedio de 11,8 MMSCFD al año 2044. Por su parte, la composición de los gases en este escenario fue asumida como la típica de los gases producidos en los campos Bonanza y Lisama de ECOPETROL S.A (Camacho, 2021); una característica de los gases en estos campos es la ausencia de $\mathsf { H } _ { 2 } \mathsf { S }$ (Camacho, 2021; Sáchica, 2012), lo cual facilita el respectivo proceso de endulzamiento. La Tabla 1 resume las condiciones de entrada y la composición del gas asociado.
La Tabla 2 compara la composición y las propiedades del gas asociado con los requisitos solicitados por el RUT. Según esta tabla, la composición de agua y de $\mathsf { C O } _ { 2 }$, así como el contenido de líquidos condensables (definido por el punto Cricondentherm) se encuentran fuera de especificación para el transporte y la comercialización del gas asociado; con lo anterior, el gas asociado requiere del respectivo acondicionamiento. Las secciones consideradas en el diseño estándar y en la simulación del proceso de acondicionamiento fueron: estabilización, endulzamiento, deshidratacióny enfriamiento con Turboexpander, con una posterior separación por destilación.
Tabla 1: Condiciones y composición del gas asociado (Camacho, 2021)
<table><tr><td>Flujo, MMSCFD Temperatura, °F Presión, \psi</td><td>11,8 99,8 500</td></tr><tr><td>Metano,% mol</td><td>77,06</td></tr><tr><td>Etano,% mol</td><td>7,20</td></tr><tr><td>Propano,% mol</td><td>4,87</td></tr><tr><td>n-butano,% mol</td><td>1,78</td></tr><tr><td>i-butano,% mol</td><td>1,59</td></tr><tr><td>n-Pentano,% mol</td><td>0,41</td></tr><tr><td>i-Pentano,% mol</td><td>0,57</td></tr><tr><td>2,2-Mpropano,% mol</td><td>0,03</td></tr><tr><td>n-Hexano,% mol</td><td>0,50</td></tr><tr><td>n-Heptano,% mol</td><td>0,12</td></tr><tr><td>n-Octano,% mol</td><td>0,04</td></tr><tr><td>n-Nonano,% mol</td><td>0,01</td></tr><tr><td>n-Decano,% mol</td><td>0,01</td></tr><tr><td>H2O,% mol</td><td>0,21</td></tr><tr><td>Oxigeno,% mol</td><td>0,03</td></tr><tr><td>Nitrógeno,% mol</td><td>1,66</td></tr><tr><td>CO2,% mol</td><td>3,91</td></tr></table>
Tabla2: Verificación de la composición y las propiedades del gas asociado con los requerimientos del RUT (en paréntesis)
<table><tr><td>Componente</td><td colspan="2">Gas de entrada (RUT)</td></tr><tr><td>H2O, mg/m3</td><td>58669,5</td><td>(<97)</td></tr><tr><td>O2,% vol.</td><td>0,03</td><td>(<0,1)</td></tr><tr><td>N2,% vol.</td><td>1,66</td><td>(<3)</td></tr><tr><td>Inertes,% vol.</td><td>5,60</td><td>(<5)</td></tr><tr><td>CO2,% vol.</td><td>3,91</td><td>(<2)</td></tr><tr><td>H2S, mg/m3</td><td>0,00</td><td>(<6)</td></tr><tr><td>Poder calorífico, MJ/m3</td><td>41,02</td><td>(35,4-42,8)</td></tr><tr><td>Cricondentherm, °F</td><td>114,0</td><td>(<45)</td></tr></table>
El paquete termodinámico Peng-Robinson fue utilizado para la mayoría de las corrientes y equipos en la simulación; este paquete ha reportado resultados concordantes con diferentes datos de procesamiento
de hidrocarburos simples (Poe & Mokhatab, 2017). Por su parte, el paquete termodinámico "Acid Gas - Chemical Solvents" fue seleccionado para la sección de endulzamiento; este paquete aplica cálculos basados en el modelo NRTL en reacciones en fase acuosa, necesarias para el cálculo riguroso del proceso de absorción con MEA (Irina & Watanasiri, 2015). También, el paquete termodinámico "Glycol Package" fue definido para la sección de deshidratación; el "Glycol Package" aplica la ecuación de estado TST (Twu-Sim-Tassone) en la determinación del equilibrio de fases, con resultados consistentes para la mezcla agua-TEG (trietilenglicol) (Hasan et al., 2020).
Por otro lado, los equipos de proceso estándar fueron especificados con base en los trabajos de Benitez et al. (2015), Camacho (2021), Elbashir et al. (2019), Kherbeck & Chebbi (2015), Mokhatab et al. (2019), Mokhatab & Poe (2012) y Tristancho (2017). Para la etapa de estabilización, donde se aplica un tratamiento inicial, los equipos definidos fueron dos separadores flash, un compresor y un calentador. La sección de endulzamiento considera una absorción con MEA al $20\%$ molar a $120\%$ y 847 psi, en una torre de 10 platos y de diámetro de 2,3 ft; es importante mencionar que la temperatura fue definida para una mayor absorción, a partir de pruebas con la simulación. También, la sección de endulzamiento considera una recuperación de MEA gastada, en una torre de destilación de 5 platos y diámetro de 3,9 ft.
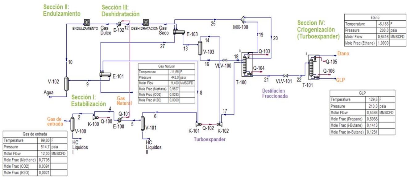
La sección de deshidratación utiliza una solución de TEG al 99% p/p, en una torre de absorción con 20 platos y diámetro de 4,9 ft. El TEG gastado es recuperado en una torre de destilación de 5 platos, operando a presión atmosférica. El gas dulce y seco es enviado a la sección de enfriamiento con Turboexpander (criogenización). En esta sección, el gas es recibido por un enfriador, disminuyendo su temperatura hasta ${ } _ { - 31 } \circ { } _ { \mathsf { F } }$; el enfriamiento a esta temperatura conduce a una mayor recuperación de etano. Después del enfriador, la sección consideró dos torres de destilación para la generación del gas acondicionado, un flujo de etano y un flujo de GLP. La primera torre es llamada como demetanizadora, la cual es definida a una presión de 450 psia y temperaturas de - $\ A 39 ^ { \circ } \ F$ en el tope hasta $85 ^ { \circ } \mathsf { F }$ en el fondo de la torre, con un diseño de 17 platos y un diámetro de 4,9 ft. La segunda torre se denomina desetanizadora y es configurada con 28 platos, diámetro de 4,9 ft y operada a presiones en el rango de 200 a 210 psi y temperaturas desde $- 11 ^ { \circ } \mathsf { F }$ en el tope hasta $130 ^ { \circ } \mathsf { F }$ en el fondo de la torre. El diagrama de proceso (PFD) diseñado en Aspen Hysys es presentado en la Figura 1. En esta figura se definen las propiedades de los flujos principales de entrada y salida de la unidad, así como las secciones codificadas en el PFD.
Con el PFD desarrollado, un total de cinco (5) simulaciones fueron ejecutadas, considerando diferentes concentraciones de $\mathsf { C O } _ { 2 }$ en el gas asociado. La Tabla 3 presenta las concentraciones del gas asociado para cada simulación; la simulación No 1 corresponde al caso base, con la composición de la Tabla 1. Las concentraciones de metano, del gas asociado del caso base, fueron ajustadas para la consecución de las composiciones mostradas en la Tabla 3. El gas de la simulación No 5 presenta una composición de $\mathsf { C O } _ { 2 }$ cercana a la máxima del gas asociado del campo Chichimene (EOR por inyección de aire), reportada por Díaz Molina et al. (2019). Por otro lado, cada simulación fue ejecutada, considerando las mismas especificaciones y condiciones de operación de los equipos, definidas anteriormente.
Tabla 3: Variación del contenido de $\mathsf { C O } _ { 2 }$ en el gas de entrada
<table><tr><td>No. Simulación</td><td>1</td><td>2</td><td>3</td><td>4</td><td>5</td></tr><tr><td>Metano% mol</td><td>77,0</td><td>75,1</td><td>73,3</td><td>71,4</td><td>69,5</td></tr><tr><td>Etano% mol</td><td>7,2</td><td>7,2</td><td>7,2</td><td>7,2</td><td>7,2</td></tr><tr><td>C3+% mol</td><td>9,9</td><td>9,9</td><td>9,9</td><td>9,9</td><td>9,9</td></tr><tr><td>H2O% mol</td><td>0,21</td><td>0,21</td><td>0,21</td><td>0,21</td><td>0,21</td></tr><tr><td>O2% mol</td><td>0,03</td><td>0,03</td><td>0,03</td><td>0,03</td><td>0,03</td></tr><tr><td>N2% mol</td><td>1,66</td><td>1,66</td><td>1,66</td><td>1,66</td><td>1,66</td></tr><tr><td>CO2% mol</td><td>3,91</td><td>5,79</td><td>7,68</td><td>9,58</td><td>11,4</td></tr></table>
 Figura 1: Diagrama de flujo en Aspen HYsYS del proceso de tratamiento de gas asociado
## III. RESUlTAdOS y DISCUSión
### a)Validación simulación para el caso base
El PFD de la simulación desarrollada en Aspen Hysys v10 es mostrado en la Figura 1. La simulación reportó convergencia con las composiciones del caso base. La Tabla 4 reporta las características del gas de salida de cada sección de la simulación. Según esta tabla, el proceso diseñado alcanza una disminución en el contenido de $\mathsf { C O } _ { 2 }$ al valor de $0 {, } 28\%$ mol, en el gas de salida de la sección de endulzamiento. Para la sección de deshidratación, la simulación muestra una disminución en la concentración de agua, en el gas de salida, al valor de $53,8 ~ \mathrm { m g } / \mathrm { m } ^ { 3 }$. La Tabla 4 resume las propiedades del gas de salida, reportadas por la simulación, en cada una de las secciones de la unidad. Según esta tabla, los valores obtenidos por la simulación presentan los mismos órdenes de magnitud que los resultados de Camacho (2021). De igual manera, las variables operacionales obtenidas por la simulación, para las diferentes secciones, (Tabla 4) coinciden con diferentes reportes de literatura (ver Chebbi et al., 2010; Getu et al., 2013; Swaidan, 2016; Tristancho, 2017).
Asimismo, una de las variables más importantes dentro del proceso criogénico con un Turboexpander corresponde a la recuperación de etano. El proceso Turboexpander de una sola etapa está diseñado para obtener recuperaciones en el rango $70\%$ (Bogoya & Díaz, 2014; Chebbi et al., 2010); el proceso exhibe posibilidades de maximización, según el caso, a valores por encima del $90\%$ (Chebbi et al., 2010; Kherbeck & Chebbi, 2015). Los resultados de la simulación con el caso base, de producción de gas asociado de la cuenca del Valle medio del Magdalena, indican una recuperación de etano del $74 {, } 3\%$, lo cual se encuentra dentro del rango reportado anteriormente.
Con base en la coincidencia entre los valores de la simulación con lo reportado en la literatura y con la recuperación de etano, es posible afirmar que la simulación desarrollada reproduce los valores de operación industrial para el proceso de acondicionamiento de gases asociados, con una unidad Turboexpander.
Tabla 4: Comparación de los resultados de la simulación con la literatura
<table><tr><td></td><td></td><td>Camacho (2021)</td><td>Este Trabajo</td></tr><tr><td rowspan="6">Sección I: Estabilización</td><td>T, °F</td><td>120,0</td><td>120,0</td></tr><tr><td>P, psi</td><td>748,0</td><td>762,7</td></tr><tr><td>F, MMSCFD</td><td>11,98</td><td>11,98</td></tr><tr><td>CO2,%vol</td><td>3,91</td><td>3,90</td></tr><tr><td>H2O,mg/m3</td><td>49611,1</td><td>49542,4</td></tr><tr><td>Cragon., °F</td><td>103,2</td><td>102,5</td></tr><tr><td rowspan="6">Sección II: Endulzimiento</td><td>T, °F</td><td>111,2</td><td>85,0</td></tr><tr><td>P, psi</td><td>847,0</td><td>900</td></tr><tr><td>F, MMSCFD</td><td>11,55</td><td>11,51</td></tr><tr><td>CO2,%vol</td><td>0,41</td><td>0,28</td></tr><tr><td>H2O,mg/m3</td><td>49000,7</td><td>49189,8</td></tr><tr><td>Cragon., °F</td><td>105,4</td><td>104,6</td></tr><tr><td rowspan="6">Sección III: Deshidratacón</td><td>T, °F</td><td>22,1</td><td>28,55</td></tr><tr><td>P, psi</td><td>590,0</td><td>597,8</td></tr><tr><td>F,MMSCFD</td><td>11,53</td><td>10,58</td></tr><tr><td>CO2,%vol</td><td>0,41</td><td>0,29</td></tr><tr><td>H2O,mg/m3</td><td>65,5</td><td>53,8</td></tr><tr><td>Cragon., °F</td><td>11,2</td><td>6,7</td></tr><tr><td rowspan="6">Sección IV: Gas de Salida</td><td>T, °F</td><td>-13,5</td><td>-11,66</td></tr><tr><td>P, psi</td><td>445,0</td><td>442,0</td></tr><tr><td>F,MMSCFD</td><td>10,36</td><td>9,40</td></tr><tr><td>CO2,%vol</td><td>0,45</td><td>0,33</td></tr><tr><td>H2O,mg/m3</td><td>73,9</td><td>46,3</td></tr><tr><td>Cragon., °F</td><td>-80,8</td><td>-112,2</td></tr></table>
#### ) Simulaciones con los otros casos
La convergencia en las simulaciones con los demás casos fue conseguida por aumento en el flujo de solución acuosa de MEA en un $17\%$. Este aumento no afecta el diámetro de la torre de endulzamiento; el diámetro se encuentra en función del flujo de gas y la presión de la torre (Elbashir et al., 2019; Kolmetz, 2020; Mitra, 2015). Además, Kolmetz (2020) sugiere que, la relación entre el flujo de gas a flujo de MEA sea fijada entre 0,3 y 0,4 mol/mol, relación cumplida en todos los casos. Las otras secciones de deshidratación y criogenización no reportaron inconvenientes de convergencia con lo especificado para el caso base.
Por otra parte, pruebas en la simulación especificando gases asociados con concentraciones superiores de $11 {, } 4\%$ mol de ${ \mathsf { C O } } _ { 2 }$ reportaron fallas de convergencia en las torres de la sección de endulzamiento. Lo anterior sugiere modificaciones en los diseños de las torres en esta sección, en unidades convencionales, para el tratamiento de gases ácidos con contenidos molares de $\mathsf { C O } _ { 2 }$ superiores a $11 {, } 4\%$.
#### )Perfiles en las torres
La Figura 2 expone los perfiles de temperatura de la torre de absorción, sección de endulzamiento, obtenidos por la simulación para los gases con diferentes contenidos de ${ \mathsf { C O } } _ { 2 }$. Según esta figura, para los gases con contenidos de $3,91\%$ mol y $5,79\%$ mol, los perfiles de temperatura presentan un máximo en el plato número dos (numeración desde el plato de fondo; el gas ingresa por el fondo, mientras la solución de MEA ingresa por la cima), con valores de $225\%$ y $223 ^ { \circ } \mathsf { F }$, respectivamente. Este máximo se debe al comportamiento exotérmico de la absorción de $\mathsf { C O } _ { 2 }$ en MEA. Posteriormente, los perfiles muestran una disminución monotónica de la temperatura de los platos superiores, hasta el valor de $112 ^ { \circ } \mathsf { F }$ (plato 10), debido a la evaporación de agua (Biliyok et al., 2012; Mores et al., 2012; Rashid et al., 2014) y a la temperatura de entrada de la solución de MEA. El comportamiento de estos perfiles de temperatura es consistente con el estudio de Giri et al. (2011) y con las mediciones experimentales de Rashid et al. (2014).
 Figura 2: Perfiles de temperatura en la torre de absorción con MEA $( 20\% )$ para diferentes concentraciones de $\mathsf { C O } _ { 2 }$
Asimismo, la Figura 2 manifiesta que, a mayores concentraciones de ${ \mathsf { C O } } _ { 2 }$ en el gas de entrada (i.e. $7,68\%$; $9,57\%$ y $11 {, } 54\%$, el perfil de temperatura presenta un decrecimiento monotónico desde el primer plato. Esta tendencia se debe a la variación del calor de absorción con la carga de $\mathsf { C O } _ { 2 }$: Reportes experimentales de Kim et al. (2014) y Kothandaraman (2010) indican que el calor de absorción disminuye drásticamente en soluciones con cargas superiores a 0,4 mol $\mathrm { C O } _ { 2 } / \mathrm { m o l }$ MEA. Precisamente, la operación de la torre con gases de contenido $7,68\%$, $9,57\%$ y $11 {, } 54\%$ exhibe una relación mol $\mathrm { C O } _ { 2 } / \mathrm { m o l }$ MEA superior a 0,4 en la solución de fondo (bajo calor de absorción). De otro lado, la simulación reporta que, en la operación de la torre con gases de contenido $3,91\%$ y $5,79\%$, la solución acuosa en los platos de fondo muestra una relación mol $\mathrm { C O } _ { 2 } / \mathrm { m o l }$ MEA inferior a 0,4 (elevado calor de absorción). Con lo anterior, el calor de absorción liberado es menor en la operación con mayores contenidos de $\mathsf { C O } _ { 2 }$ conduciendo al perfil de temperatura sin punto máximo en los platos de fondo.
Por su parte, la Figura 3 presenta los perfiles de temperatura en la torre deshidratadora; la numeración inicia en el plato de cima. Según esta figura, la temperatura del gas experimenta un aumento en su recorrido, desde el fondo a la cima de la torre, debido a la disminución en su contenido de humedad. El flujo de TEG pobre ingresa en contracorriente a $120\%$ al plato 1, mientras el flujo de gas ingresa al plato 20, en promedio a $\Game ^ { \circ } \ F$. La condensación del agua contenida en el gas envuelve un enfriamiento en el respectivo plato de contacto, por lo cual, el TEG disminuye su temperatura en su recorrido (de arriba hacia abajo), mientras el gas aumenta su temperatura (de abajo hacia arriba). El incremento de temperatura del plato 19 al plato 2 es de tipo lineal, a razón de 1°F/plato. Del plato 2 al plato de cima, el gas experimenta un calentamiento brusco, con un incremento de $4 ^ { \circ } \mathsf { F }$ debido a la temperatura del flujo de TEG pobre. Este perfil es característico para las diferentes concentraciones de $\mathsf { C O } _ { 2 }$. Según la Figura 3, el perfil presenta un desplazamiento vertical hacia abajo (menores valores de temperatura) con el aumento en la concentración de $\mathsf { C O } _ { 2 }$. Este desplazamiento se debe a la disminución en la capacidad calorífica del gas, con el aumento en el contenido de ${ \mathsf { C O } } _ { 2 }$ ′ $( { \mathsf { C p } } _ { \mathsf { C O 2 } } { = } 0$,19 BTU/lb/F a $35 ^ { \circ } \mathsf { F }$; $\mathsf { C p } _ { \mathsf { C H 4 } } = 0,52$ BTU/lb/°F a $35 ^ { \circ } \mathsf { F }$. Los perfiles de la Figura 3 coinciden con lo reportado por Garmendia (2019), con base en una simulación en PROII/ PROVISION de una planta de deshidratación con TEG.
 Figura 3: Perfil de temperatura torre deshidratadora con TEG
Por su parte, los perfiles de las Figuras 4 y 5 corresponden a las variaciones en las temperaturas en las torres demetanizadora (Figura 1, T100) y desetanizadora (Figura 1, T101), respectivamente. La numeración en estas torres inicia en el plato de cima; el plato de alimentación en la demetanizadora corresponde al 17, mientras en la desetanizadora, el flujo es alimentado al plato 14. Según las Figuras 4 y 5, la temperatura de cima, como se esperaba, resulta menor en la demetanizadora debido a su mayor presión de operación (450 psia, comparado con 200 psia en la desetanizadora). Asimismo, es posible apreciar que, en cada figura, los perfiles varían en los platos de cima, debido al cambio en el contenido de $\mathsf { C O } _ { 2 }$ del gas
 Figura 4: Perfil de temperatura torre demetanizadora
 Figura 5: Perfil de temperatura torre desetanizadora de alimentación. Los perfiles en estas zonas presentan menores temperaturas para menores contenidos de ${ \mathsf { C O } } _ { 2 }$ (mayores contenidos de $\mathrm { C H } _ { 4 } )$; lo anterior se debe a la diferencia entre las capacidades caloríficas del $\mathsf { C O } _ { 2 }$ (0,18 BTU/lb/°F a $- 55 ^ { \circ } \mathsf { F } )$ y el $\mathsf { C H } _ { 4 }$ (0,50 BTU/lb/°F a - $55 ^ { \circ } \mathsf { F } )$; a mayor contenido de ${ \mathsf { C O } } _ { 2 }$ menor requerimiento de flujo calórico para el aumento en las temperaturas de cima. Las tendencias de los perfiles mostrados en la Figura 4 coinciden con lo mostrado por ZareNezhad & Eggeman (2006), autores que analizaron los resultados de la aplicación de la ecuación de estado Peng-
Robinson en procesos de recuperación de NGL de mezcla de hidrocarburos. De igual manera, los perfiles presentados en la Figura 5 coinciden con lo obtenido por Binous & Bellagi (2013).
### d) Consumos energéticos
Según los resultados de las simulaciones, un aumento en la concentración de ${ \mathsf { C O } } _ { 2 }$ del gas asociado conduce a una disminución en la potencia generada por el Turboexpander, debido a la respectiva disminución en el flujo de metano (Tabla 3); un menor flujo disminuye la energía disponible en la expansión del gas de entrada. La Figura 6 muestra que la potencia obtenida en la etapa de expansión del Turboexpander es inversamente proporcional con respecto al incremento en la concentración de $\mathsf { C O } _ { 2 }$. Según esta figura, un aumento en el $1\%$ en el contenido de $\mathsf { C O } _ { 2 }$ conduce a una disminución de 0,1 hp de potencia generada en el Turboexpander.
Asimismo, y en contraste, la Figura 6 expone también un aumento en el requerimiento calórico del proceso, con el aumento en el contenido de $\mathsf { C O } _ { 2 }$. Este aumento se debe principalmente a la etapa de regeneración de la MEA, lo cual es consistente con lo reportado por Feng et al. (2010).
 Figura 6 Variación en el requerimiento calórico y de potencia
### e)Flujos de salida del proceso
Los flujos de salida del proceso comprenden: el gas asociado acondicionado (Gas Natural), los hidrocarburos condensables (GLP), el etano, el agua de la sección de endulzamiento, el ${ \mathsf { C O } } _ { 2 }$ de la sección de Endulzamiento y el agua de la
Tabla 5: Calidad del Gas natural obtenido a diferentes concentraciones de ${\mathsf{CO}}_2$
<table><tr><td rowspan="2">Componente</td><td colspan="5">% mol CO2 gas asociado de entrada</td><td rowspan="2">RUT*</td></tr><tr><td>3,91</td><td>5,79</td><td>7,68</td><td>9,57</td><td>11,45</td></tr><tr><td>H2O, mg/m3</td><td>46,27</td><td>44,62</td><td>40,73</td><td>36,40</td><td>33,68</td><td><97</td></tr><tr><td>O2% vol</td><td>0,04</td><td>0,04</td><td>0,04</td><td>0,04</td><td>0,04</td><td><0,1</td></tr><tr><td>N2% vol</td><td>2,10</td><td>2,12</td><td>2,09</td><td>2,07</td><td>2,05</td><td><3</td></tr><tr><td>Inertes% vol</td><td>2,47</td><td>3,90</td><td>6,09</td><td>8,77</td><td>10,77</td><td><5</td></tr><tr><td>CO2% vol</td><td>0,33</td><td>1,74</td><td>3,96</td><td>6,66</td><td>8,68</td><td><2</td></tr><tr><td>H2S, mg/m3</td><td>0,00</td><td>0,00</td><td>0,00</td><td>0,00</td><td>0,00</td><td><6</td></tr><tr><td>Poder calorífico bruto, MJ/m3</td><td>38,2</td><td>37,6</td><td>41,6</td><td>41,8</td><td>40,2</td><td>35,4 – 42,8</td></tr><tr><td>Crimondentherm, °F</td><td>-112,2</td><td>-175,0</td><td>-98,3</td><td>-89,1</td><td>-79,5</td><td><45</td></tr></table>
sección de Deshidratación. La Tabla 5 compara los parámetros de calidad del Gas Natural predicho por simulación, según el contenido de $\mathsf { C O } _ { 2 }$ del gas asociado de entrada. De esta tabla es posible mencionar que, el contenido de agua (humedad) disminuye en el Gas Natural, con el aumento en el contenido de $\mathsf { C O } _ { 2 }$ del gas asociado de entrada. Es decir, un aumento en el ${ \mathsf { C O } } _ { 2 }$ desplaza favorablemente el equilibrio termodinámico en el proceso de deshidratación del gas asociado. Azmi et al. (2011) también reportan un desplazamiento favorable en el equilibrio termodinámico, en su estudio sobre la formación de hidratos en gases con diferentes concentraciones de $\mathsf { C O } _ { 2 }$. De igual manera, el desplazamiento del equilibrio afecta la propiedad Cricondentherm (punto de rocío), aumentando su valor por un incremento en el contenido de $\mathsf { C O } _ { 2 }$ del gas asociado. El aumento en el contenido de $\mathsf { C O } _ { 2 }$ desplaza el equilibrio, aumentando los niveles de etano en el Gas Natural, con el consecuente aumento en el Cricondentherm. El aumento de etano en el gas natural sintético con contenidos de ${ \mathsf { C O } } _ { 2 }$ ha sido también reportado por Davalos et al. (1976) y Mørch et al. (2006); por su parte, el incremento en el Cricondentherm ha sido reportado por Brown et al. (2009), El-Maghraby et al. (2022), Louli et al. (2012) y Mørch et al. (2006), entre otros.
Asimismo, de la Tabla 5 es posible mencionar que, la disminución en la humedad del Gas Natural corresponde con un aumento en su poder calorífico bruto. Por otro lado, el contenido de $\mathsf { O } _ { 2 }$ en el Gas Natural resultó constante con la variación de ${ \mathsf { C O } } _ { 2 }$ en el gas asociado de entrada.
Según la Tabla 5, las propiedades del Gas Natural resultante del tratamiento con la unidad Turboexpander, simulada en Aspen Hysys, cumple con los requisitos del RUT, cuando el gas asociado de entrada presenta concentraciones de ${ \mathsf { C O } } _ { 2 }$ inferiores del $6\%$ mol. Para contenidos superiores, el Gas Natural resultante se encuentra fuera de especificaciones de contenido de Inertes y contenido de $\mathsf { C O } _ { 2 }$. Según la Sección 3.3., los perfiles de temperatura en la torre de absorción con MEA (Figura 2) presentan diferencias, según el contenido de $\mathsf { C O } _ { 2 }$ del gas de entrada. Específicamente, si el contenido supera el valor del $6\%$ mol, el perfil muestra valores bajos de temperatura, lo cual resulta como consecuencia de una relación mol $\mathsf { C O } _ { 2 } / \mathsf { m o l }$ MEA superior a 0,4 en los platos de fondo. Según esto y la Tabla 5, la relación mol $\mathrm { C O } _ { 2 } / \mathrm { m o l }$ MEA define el cumplimiento en las especificaciones del Gas Natural tratado.
Con lo anterior, las etapas diseñadas para la unidad Turboexpander estándar (con los parámetros definidos en la Sección 2) permiten el tratamiento de gases asociados con contenidos de $\mathsf { C O } _ { 2 }$ por debajo del $6\%$ mol, obteniendo un gas con calidad adecuada para su transporte y comercialización. Para contenidos superiores, las limitaciones en el calor de absorción (relación mol $\mathrm { C O } _ { 2 } / \mathrm { m o l }$ MEA superior a 0,4) restringen la obtención de un gas con cumplimiento del RUT. Un rediseño de la torre y de sus condiciones operativas o un aumento en la concentración de MEA podría conllevar al cumplimiento de una relación mol $\mathsf { C O } _ { 2 } / \mathsf { m o l }$ MEA inferior a 0,4 para un tratamiento adecuado de gases con contenidos de ${ \mathsf { C O } } _ { 2 }$ superiores del $6\%$ mol. Asimismo, los avances en el área de captura de ${ \mathsf { C O } } _ { 2 }$ podrían conllevar a la proposición de un absorbente más eficiente para el endulzamiento, por ejemplo, los fluidos iónicos (Hasib-ur-Rahman et al., 2010).
Por otra parte, los resultados obtenidos con el diseño propuesto en este documento son superiores a los presentados por Tristancho (2017), quien reporta un acondicionamiento adecuado para gases con concentraciones de $\mathsf { C O } _ { 2 }$ de hasta $4\%$ mol. Por otro lado, las propiedades del flujo de Etano no presentan cambios significativos con la composición de ${ \mathsf { C O } } _ { 2 }$ en el gas asociado. Según la Tabla 6, para todos los casos, el flujo de Etano cumple las especificaciones de calidad dispuestos por DOF (2016). Sin embargo, el aumento en la concentración de $\mathsf { C O } _ { 2 }$ en el gas asociado impacta en la producción de Etano, según lo mostrado en la Figura 7. La disminución del flujo se deduce del desplazamiento del equilibrio en la torre demetanizadora. Este resultado coincide con lo documentado por Fernandez et al. (1991).
Tabla 6: Condiciones de salida del flujo de Etano, según simulación
<table><tr><td rowspan="2">Etano</td><td colspan="5">% mol CO2en el Gas de entrada</td></tr><tr><td>3,91</td><td>5,79</td><td>7,68</td><td>9,57</td><td>11,45</td></tr><tr><td>Temperatura, °F</td><td>-6,2</td><td>-6,2</td><td>-6,2</td><td>-6,2</td><td>-6,1</td></tr><tr><td>Presión, psia</td><td>200</td><td>200</td><td>200</td><td>200</td><td>200</td></tr><tr><td>Flujo, MMSCFD</td><td>0,64</td><td>0,63</td><td>0,51</td><td>0,43</td><td>0,31</td></tr><tr><td>Etano,% mol</td><td>100</td><td>100</td><td>99,99</td><td>99,99</td><td>99,95</td></tr><tr><td>CO2,% mol</td><td>0,00</td><td>0,00</td><td>0,01</td><td>0,01</td><td>0,01</td></tr><tr><td>Propano,% mol</td><td>0,00</td><td>0,00</td><td>0,00</td><td>0,00</td><td>0,04</td></tr></table>
 Figura 7: Recuperación de etano en el proceso para diferentes concentraciones de $\mathsf { C O } _ { 2 }$
Otro subproducto resultante del proceso Turboexpander es el gas licuado del petróleo (GLP). En su mayor proporción, el GLP se compone de propano y butano. La norma técnica colombiana (Ministerio de minas y energía, 2015), establece que las fracciones pesadas $( \mathsf { C } _ { 5 + } )$ del GLP presenten un contenido máximo de $2\%$ mol; lo anterior conlleva a un almacenamiento eficiente a altas presiones (UPME, 2013). La Tabla 7 presenta las propiedades para el flujo de GLP resultante del tratamiento del gas asociado, con la unidad Turboexpander.
Tabla 7: Condiciones de salida del GLP obtenido en las cinco simulaciones
<table><tr><td rowspan="2">GLP</td><td colspan="5">% mol CO2 en el Gas de entrada</td></tr><tr><td>3,91</td><td>5,79</td><td>7,68</td><td>9,57</td><td>11,45</td></tr><tr><td>Temperatura, °F</td><td>129,5</td><td>129,3</td><td>129,0</td><td>128,7</td><td>128,4</td></tr><tr><td>Presión, psia</td><td>210</td><td>210</td><td>210</td><td>210</td><td>210</td></tr><tr><td>Flujo, MMSCFD</td><td>0,539</td><td>0,528</td><td>0,515</td><td>0,500</td><td>0,487</td></tr><tr><td>Etano% mol</td><td>0,00</td><td>0,00</td><td>0,00</td><td>0,00</td><td>0,03</td></tr><tr><td>Propano% mol</td><td>69,88</td><td>70,16</td><td>70,48</td><td>70,84</td><td>71,14</td></tr><tr><td>n-Butano% mol</td><td>12,81</td><td>12,69</td><td>12,54</td><td>12,36</td><td>12,21</td></tr><tr><td>i-Butano% mol</td><td>14,13</td><td>14,06</td><td>13,95</td><td>13,83</td><td>13,73</td></tr><tr><td>n-C5% mol</td><td>0,98</td><td>0,96</td><td>0,94</td><td>0,92</td><td>0,9</td></tr><tr><td>i-C5% mol</td><td>1,65</td><td>1,6</td><td>1,57</td><td>1,55</td><td>1,51</td></tr><tr><td>2,2-MC3% mol</td><td>0,16</td><td>0,15</td><td>0,15</td><td>0,15</td><td>0,14</td></tr><tr><td>n-C6% mol</td><td>0,36</td><td>0,35</td><td>0,34</td><td>0,33</td><td>0,32</td></tr><tr><td>n-C7% mol</td><td>0,02</td><td>0,02</td><td>0,02</td><td>0,02</td><td>0,02</td></tr></table>
Según esta tabla, el contenido de hidrocarburos pesados $( \mathsf { C } _ { 5 + } )$ supera el límite de $2\%$ mol, en los cinco casos de simulación. Lo anterior sugiere un tratamiento posterior de la corriente de GLP en una torre de destilación para la síntesis de gasolina natural (Abdel-Aal et al., 2003; Ahmad et al., 2011). El diseño y el análisis del desempeño de esta torre de purificación de gasolina natural son recomendados para trabajos futuros en el tema.
### f) Formación de Hidratos
Para finalizar, unos comentarios finales sobre la formación de hidratos, tema de importancia en el aseguramiento de flujo. La Figura 8 presenta los resultados de la herramienta de detección de formación de hidratos, disponible en Aspen Hysys (Abdulmutalib & Abdulmalik, 2022; Alnaimi et al., 2020); la herramienta detalla en rojo aquellas corrientes con un potencial elevado de formación de hidratos. Según esta figura, la formación de hidratos resulta probable en las corrientes del tope de la torre demetanizadora; esto acontece en los cinco escenarios de evaluación de contenido de $\mathsf { C O } _ { 2 }$. El tipo de hidratos que potencialmente puede ser formado corresponde al tipo II, el cual envuelve el encapsulamiento de nitrógeno y ${ \mathsf { C O } } _ { 2 }$ a las condiciones de salida del gas (Abdulmutalib & Abdulmalik, 2022; Carroll, 2003).
A pesar de esta detección de hidratos, por parte de Aspen Hysys (Figura 8), las concentraciones de agua son bajas en todos los casos, con lo cual, la formación de hidratos sería indetectable a nivel industrial, sin consecuencias importantes para el proceso. Abdulmutalib & Abdulmalik (2022) reportan una regla heurística de alrededor de 35 mg de agua por $\mathsf { m } ^ { 3 }$ de gas, como contenido ideal para el transporte de gas. La Tabla 5 muestra que la mayoría de los Gases Naturales generados cumplen esta regla heurística. Para el caso de gases con concentraciones un poco más elevadas de 35 mg de agua por $\mathsf { m } ^ { 3 }$ de gas, el contenido bajo de ${ \mathsf { C O } } _ { 2 }$ evitaría la formación apreciable y detectable de hidratos (Van-Denderen et al., 2009). Por otra parte, en caso de una formación importante de hidratos, esta puede ser inhibida por diferente tipo de compuestos como metanol, etanol y glicol (Abdulmutalib & Abdulmalik, 2022; Bharathi et al., 2021; Koh et al., 2011).
 Figura 8: Estado de formación de hidratos a una concentración de $7,68\%$ mol de $\mathsf { C O } _ { 2 }$ en el gas de entrada. Las corrientesen color verde indicanqueay formación de hidratosEn color rjo advierten que ay formación hidratos lascorientes ncamarilindicanqul modeo seleccionadocalculóa formaciónde irao
## IV. CONCLUSIONES
El acondicionamiento de gases asociados está condicionado por la normativa del Reglamento Único de Transporte (RUT). Las unidades de acondicionamiento con Turboexpander pueden recibir gases asociados con incrementos en las condiciones de diseño, que superan los respectivos contenidos de ${ \mathsf { C O } } _ { 2 }$. Estos incrementos pueden conllevar a un acondicionamiento parcial, generando gases por fuera de especificaciones del RUT. Según los resultados del presente documento, una unidad Turboexpander estándar conduciría a un acondicionamiento satisfactorio del gas asociado, supuesto por el escenario medio de proyección para la Cuenca del Valle Medio del Magdalena. Asimismo, los resultados de las simulaciones con Aspen Hysys indican que, la secuencia de etapas de la unidad con Turboexpander podría acondicionar el respectivo gas asociado con contenidos de ${ \mathsf { C O } } _ { 2 }$ de hasta $6\%$ mol, cumpliendo lo requerido para su comercialización. Un aumento adicional del contenido de ${ \mathsf { C O } } _ { 2 }$ en el gas asociado afectaría el desempeño del proceso de endulzamiento, generando un gas fuera de especificaciones, en lo referente al contenido de ${ \mathsf { C O } } _ { 2 }$ e inertes. Por último, la comercialización de los flujos de GLP generados con la unidad requeriría de una torre de destilación adicional, logrando los límites de ${ \mathsf C } _ { 5 + }$, según la respectiva norma.
### Aportes
Vargas-Reyes, L.: Simulación de la sección de deshidratación y destilación. Escritura del artículo.
González-Martínez, A.: Simulación de la sección de endulzamiento y escritura del artículo.
Morales-Medina, G.: Verificación de resultados, escritura y edición del artículo.
Generating HTML Viewer...
References
64 Cites in Article
Hussein Abdel-Aal,Mohamed Aggour,Mohamed Fahim (2003). Petroleum and Gas Field Processing.
A Abdulmutalib,F Abdulmalik (2022). Investigation of Hydrate Formation in Natural Gas Transmission Pipelines.
R Ahmad,M Hladky,A Far,M Usman (2011). Recovery, Separation, And Fractionation Of Natural Gas Liquids.
F Alnaimi,H Lim,A Sahed,H Al Salim,M Nasif (2020). Investigation on the suitability of natural gas hydrate formation prediction simulation packages and its implementation conditions.
Lara Arinelli,José De Medeiros,Darley De Melo,Alexandre Teixeira,George Brigagão,Fabio Passarelli,Wilson Grava,Ofélia Araújo (2018). Carbon capture and high-capacity supercritical fluid processing with supersonic separator: Natural gas with ultra-high CO2 content.
N Azmi,H Mukhtar,K Sabil (2011). Purification of Natural Gas with High CO2 Content by Formation of Gas Hydrates: Thermodynamic Verification.
M Barbosa,J De Medeiros,O Araújo,G Nunes (2012). NGL Recovery from CO 2 -EOR Streams.
C Baumeister,D Korobilis,T Lee (2020). Energy Markets and Global Economic Conditions.
L Benitez,J Gutierrez,L Ruiz,E Erdmann,E Tarifa (2015). Análisis de las simulaciones del proceso de deshidratación del gas natural con Aspen Hysys y Aspen Plus.
Arul Bharathi,Omar Nashed,Bhajan Lal,Khor Foo (2021). Experimental and modeling studies on enhancing the thermodynamic hydrate inhibition performance of monoethylene glycol via synergistic green material.
Chechet Biliyok,Adekola Lawal,Meihong Wang,Frank Seibert (2012). Dynamic modelling, validation and analysis of post-combustion chemical absorption CO2 capture plant.
S Bogoya,S Díaz (2014). Comparación del nivel de recuperación de etano de los procesos Turboexpander: GSP, CRR, RSV Y RSVE, por.
Andrew Brown,Martin Milton,Gergely Vargha,Richard Mounce,Chris Cowper,Andrew Stokes,Andy Benton,Dave Lander,Andy Ridge,Andrew Laughton (2009). Measurement of the Hydrocarbon Dew Point of Real and Synthetic Natural Gas Mixtures by Direct and Indirect Methods.
Carlos Galán,Ana Pérez,Geordy Quintero,Johan Delgado (2021). Implementación de un software didáctico desarrollado en Python para la comprensión y aplicación de la templabilidad en la selección y temple de aceros.
J Carroll (2003). Natural Gas Hydrates.
R Chebbi,N Al-Amoodi,N Abdel Jabbar,G Husseini,K Al Mazroui (2010). Optimum ethane recovery in conventional turboexpander process.
Juan Davalos,Wayne Anderson,Robert Phelps,Arthur Kidnay (1976). Liquid-vapor equilibria at 250.00.deg.K for systems containing methane, ethane, and carbon dioxide.
Javier Vargas,Jairo Cuero,Camilo Torres (2018). Laboratorios Remotos e IOT una oportunidad para la formación en ciencias e ingeniería en tiempos del COVID-19: Caso de Estudio en Ingeniería de Control.
Díaz Molina,J Morales Toscano,A Fernández Rojas,M Briceño-Gamba,N Villalba Rey,D Sánchez,M Del,R (2019). Determinación y análisis estadístico de la composición de los gases producidos en un piloto de recobro mejorado.
Dof (2016). Comision reguladora de energia.
Adel El-Husseiny,Rania Farouq,Hassan Farag,Yehia Taweel (2021). Exergy Analysis of a Turbo Expander: Modeling and Simulation.
M El Maghraby,N El Moniem,Amr Abdelghany (2022). Controlling hydrocarbon dew point and water dew point of natural gas using Aspen HYSYS.
Nimir Elbashir,Mahmoud El-Halwagi,Ioannis Economou,Kenneth Hall (2019). Natural Gas Processing from Midstream to Downstream.
Francis Elehinafe,Chizitelu Nwizu,Olayemi Odunlami,Feyisayo Ibukun (2022). Natural Gas Flaring in Nigeria, its Effects and Potential Alternatives – A Review.
R Escobar,A Ronquillo,F Escobar,M Alvarez-Morujo (2006). Trabeculectomía en glaucoma secundario por metástasis de carcinoma de mama.
B Feng,M Du,T Dennis,K Anthony,M Perumal (2010). Reduction of energy requirement of CO2 desorption by adding acid into CO2-loaded solvent.
L Fernandez,J Bandoni,A Eliceche,E Brignole (1991). Optimization of ethane extraction plants from natural gas containing carbon dioxide.
H Garmendia (2019). Simulación del proceso de deshidratación de gas natural de la planta: Bajo Alto El Oro-Ecuado Simulation of the natural gas dehydration using TEG from the plant: Bajo Alto El Oro-Ecuador.
Mesfin Getu,Shuhaimi Mahadzir,Nguyen Long,Moonyong Lee (2013). Techno-economic analysis of potential natural gas liquid (NGL) recovery processes under variations of feed compositions.
M Giri,M Akbari,M Niasar (2011). A Comparative Survey of Modeling Absorption Tower Using Mixed Amines.
S Hasan,A Mohamed,A Mostafa,M Gamal,M (2020). Modeling and Simulation of Gas Dehydration Using Cubic Plus Association Equation of State Model.
M Hasib-Ur-Rahman,M Siaj,F Larachi (2010). Ionic liquids for CO2 capture—Development and progress.
R Irina,S Watanasiri (2015). (2021) Volume 2, Issue 4 Cultural Implications of China Pakistan Economic Corridor (CPEC Authors: Dr. Unsa Jamshed Amar Jahangir Anbrin Khawaja Abstract: This study is an attempt to highlight the cultural implication of CPEC on Pak-China relations, how it will align two nations culturally, and what steps were taken by the governments of two states to bring the people closer. After the establishment of diplomatic relations between Pakistan and China, the cultural aspect of relations between the two states also moved forward. The flow of cultural delegations intensified after the 2010, because this year was celebrated as the ‘Pak-China Friendship Year’. This dimension of relations further cemented between the two states with the signing of CPEC in April 2015. CPEC will not only bring economic prosperity in Pakistan but it will also bring two states culturally closer. The roads and other communication link under this project will become source of cultural flow between the two states. Keyswords: China, CPEC, Culture, Exhibitions Pages: 01-11 Article: 1 , Volume 2 , Issue 4 DOI Number: 10.47205/jdss.2021(2-IV)01 DOI Link: http://doi.org/10.47205/jdss.2021(2-IV)01 Download Pdf: download pdf view article Creative Commons License Political Persona on Twittersphere: Comparing the Stardom of Prime Minister(s) of Pakistan, UK and India Authors: Maryam Waqas Mudassar Hussain Shah Saima Kausar Abstract: Political setup demands to use Twittersphere for preserving its reputation because of significant twitter audience, which follows celebrities and political figures. In this perspective, political figures frequently use twitter to highlight their political as well as personal lives worldwide. However, political figures take the stardom status among the twitter audience that follow, retweet and comment by their fans. The purpose of this study is, to analyze what kind of language, level of interest is made by political figures while communicating via twitter, text, phrases and languages used by political figures, and do their tweets contribute in their reputation. The qualitative content analysis is used for evaluation of the interests shared by PM Imran Khan, PM Boris John Son and PM Narendra Modi with the key words of tweets. A well-established coding sheet is developed for the analysis of text, phrases and words in the frames of negative, positive and neutral from March 2020 to May 2020. The results are demonstrating on the basis of content shared by Prime Ministers of three countries i.e., From Pakistan, Imran Khan, United Kingdom, Johnson Boris and India, Narendra Modi on twitter. The findings also reveal that varied issues discussed in tweets, significantly positive and neutral words are selected by these political figures. PM Imran tweeted more negative tweets than PM Boris Johnson and PM Narendra Modi. However, PM Boris Johnson and PM Narendra Modi make significant positive and neutral tweets. It is observed that political figures are conscious about their personal reputation while tweeting. It also revealed that the issues and tweets shared by these leaders contribute to their personal reputation. Keyswords: Imran Khan, Johnson Boris, Narendra Modi, Political Persona, Stardom, Twittersphere Pages: 12-23 Article: 2 , Volume 2 , Issue 4 DOI Number: 10.47205/jdss.2021(2-IV)02 DOI Link: http://doi.org/10.47205/jdss.2021(2-IV)02 Download Pdf: download pdf view article Creative Commons License An Empirical Relationship between Government Size and Economic Growth of Pakistan in the Presence of Different Budget Uncertainty Measures Authors: Sunila Jabeen Dr. Wasim Shahid Malik Abstract: Relationship between government size and economic growth has always been a debated issue all over the world since the formative work of Barro (1990). However, this relationship becomes more questionable when policy uncertainty is added in it. Hence, this paper presents evidence on the effect of government size on economic growth in the presence of budget uncertainty measured through three different approaches. Rather than relying on the traditional and complicated measures of uncertainty, a new method of measuring uncertainty based on government budget revisions of total spending is introduced and compared with the other competing approaches. Using time series annual data from 1973-2018, the short run and long run coefficients from Autoregressive Distributed Lag (ARDL) framework validate the negative effect of budget uncertainty and government size on economic growth of Pakistan regardless of the uncertainty measure used. Therefore, to attain the long run economic growth, along with the control on the share of government spending in total GDP, government should keep the revisions in the budget as close to the initial announcements as it can so that uncertainty can be reduced. Further, the uncertainty in fiscal spending calculated through the deviation method raises a big question on the credibility of fiscal policy in Pakistan. Higher will be the deviation higher will be the uncertainty and lower the fiscal policy credibility hence making fiscal policy less effective in the long run. Keyswords: Budget Uncertainty, Economic Growth, Government Size, Policy Credibility Pages: 24-38 Article: 3 , Volume 2 , Issue 4 DOI Number: 10.47205/jdss.2021(2-IV)03 DOI Link: http://doi.org/10.47205/jdss.2021(2-IV)03 Download Pdf: download pdf view article Creative Commons License Despair in The Alchemist by Ben Jonson Authors: Dr. Fatima Syeda Dr. Faiza Zaheer Numrah Mehmood Abstract: This research aims to challenge the assumption that The Alchemist by Ben Jonson is one of the greatest examples of the “explicit mirth and laughter” (Veneables 86). The paper argues that The Alchemist is a cynical and despairing play created in an atmosphere not suitable for a comedy. This is a qualitative study of the text and aims at an analysis of the theme, situations, characters, language, and the mood of the play to determine that Jonson is unable to retain the comic spirit in The Alchemist and in an attempt to “better men” (Prologue. 12) he becomes more satirical and less humorous or comic. This research is important for it contends that the play, termed as a comedy, may be read as a bitter satire on the cynical, stinky, and despairing world of the Elizabethan times. Keyswords: Comedy, Despair, Reformation Pages: 39-47 Article: 4 , Volume 2 , Issue 4 DOI Number: 10.47205/jdss.2021(2-IV)04 DOI Link: http://doi.org/10.47205/jdss.2021(2-IV)04 Download Pdf: download pdf view article Creative Commons License Analysis of Principles of Coordinated Border Management (CBM) in articulation of War-Control Strategies: An Account of Implementation Range on Pakistan and Afghanistan Authors: Dr. Sehrish Qayyum Dr. Umbreen Javaid Abstract: Currently, Border Management is crucial issue not only for Pakistan but for the entire world due to increased technological developments and security circumstances. Pakistan and Afghanistan being immediate states have inter-connected future with socio-economic and security prospects. Principles of Coordinated Border Management (CBM) approach have been extracted on the basis of in-depth interviews with security agencies and policymakers to understand the real time needs. The current research employs mixed method approach. Process Tracing is employed in this research to comprehend the causal mechanism behind the contemporary issue of border management system. A detailed statistical analysis of prospect outcomes has been given to validate the implication of CBM. Implication range of CBM has been discussed with positive and probably negative impacts due to its wide range of significance. This research gives an analysis of feasibility support to exercise CBM in best interest of the state and secure future of the region. Keyswords: Afghanistan, Coordinated Border Management, Fencing, Pakistan, Security Pages: 48-62 Article: 5 , Volume 2 , Issue 4 DOI Number: 10.47205/jdss.2021(2-IV)05 DOI Link: http://doi.org/10.47205/jdss.2021(2-IV)05 Download Pdf: download pdf view article Creative Commons License The Belt and Road Initiative (BRI) vs. Quadrilateral Security Dialogue (the Quad): A Perspective of a Game Theory Authors: Muhammad Atif Prof. Dr. Muqarrab Akbar Abstract: Containment is the central part of the U.S.'s foreign policy during the cold war. With the application of containment Policy, the U.S. achieved much success in international politics. Over time China has become more powerful and sees great power in international politics. China wants to expand and launched the Belt and Road Initiative (BRI). The primary purpose of The Belt and Road Initiative (BRI) is to achieve support from regional countries and save their interests from the U.S. In 2017, the American administration launched its Containment policy through Quadrilateral Security Dialogue (the Quad) to keep their interest from China. The Quadrilateral Security Dialogue (Quad) is comprising of Australia, the United States, Japan, and India. This Study is based on Qualitative research with theoretical application of Game theory. This research investigates both plans of China (BRI) and the U.S. (the Quad) through a Game Theory. In this study, China and the U.S. both like to act as gamers in international politics. This study recommends that Game theory can predict all developments in the long term. Keyswords: Containment, Expansionism, Quadrilateral Security Dialogue, The Belt and Road Initiative (BRI) Pages: 63-75 Article: 6 , Volume 2 , Issue 4 DOI Number: 10.47205/jdss.2021(2-IV)06 DOI Link: http://doi.org/10.47205/jdss.2021(2-IV)06 Download Pdf: download pdf view article Creative Commons License Narendra Modi a Machiavellian Prince: An Appraisal Authors: Dr. Imran Khan Dr. Karim Haider Syed Muhammad Yousaf Abstract: The comparison of Narendra Modi and Machiavellian Prince is very important as policies of Modi are creating problems within India and beyond the borders. The Prince is the book of Niccolo Machiavelli a great philosopher of his time. If Indian Prime Minister Narendra Modi qualifies as a Prince of Machiavelli is a very important question. This is answered in the light of his policies and strategies to become the undisputed political leader of India. Much of the Machiavellian Prince deals with the problem of how a layman can raise himself from abject and obscure origins to such a position that Narendra Modi has been holding in India since 2014. The basic theme of this article is revolving around the question that is following: Can Modi’s success be attributed to techniques of The Prince in important respects? This article analyzed Narendra Modi's policies and strategies to develop an analogy between Machiavellian Prince and Modi in terms of characteristics and political strategies. This research work examines, how Narendra Modi became the strongest person in India. Keyswords: Comparison, India, Machiavelli, Modus Operandi, Narendra Modi Pages: 76-84 Article: 7 , Volume 2 , Issue 4 DOI Number: 10.47205/jdss.2021(2-IV)07 DOI Link: http://doi.org/10.47205/jdss.2021(2-IV)07 Download Pdf: download pdf view article Creative Commons License Analyzing Beckett's Waiting for Godot as a Political Comedy Authors: Muhammad Umer Azim Dr. Muhammad Saleem Nargis Saleem Abstract: This study was devised to analyze Samuel Beckett’s play Waiting for Godot in the light of Jean-Francois Lyotard’s theory of postmodernism given in his book The Postmodern Condition (1984). This Lyotardian paradigm extends a subversive challenge to all the grand narratives that have been enjoying the status of an enviable complete code of life in the world for a long time. Even a cursory scan over the play under analysis creates a strong feel that Beckett very smartly, comprehensively and successfully questioned the relevance of the totalizing metanarratives to the present times. Being an imaginative writer, he was well aware of the fact that ridicule is a much more useful weapon than satire in the context of political literature. There are so many foundationalist ideologies that he ridicules in his dramatic writing. Christianity as a religion is well exposed; the gravity of philosophy is devalued; the traditional luxury that the humans get from the art of poetry is ruptured and the great ideals of struggle are punctured. He achieves his artistic and ideologically evolved authorial intentions with a ringing success. It is interesting to note that he maintains a healthy balance between art and message. Keyswords: Beckett, Lyotard, The Postmodern Condition, Waiting for Godot Pages: 85-94 Article: 8 , Volume 2 , Issue 4 DOI Number: 10.47205/jdss.2021(2-IV)08 DOI Link: http://doi.org/10.47205/jdss.2021(2-IV)08 Download Pdf: download pdf view article Creative Commons License Effect of Parenting Styles on Students’ Academic Achievement at Elementary Level Authors: Hafsa Noreen Mushtaq Ahmad Uzma Shahzadi Abstract: The study intended to find out the effect of parenting styles on students’ academic achievement. Current study was quantitative in nature. All elementary level enrolled students at government schools in the province of the Punjab made the population of the study. Multistage sampling was used to select the sample from four districts of one division (Sargodha) of the Punjab province i.e., Sargodha. A sample size i.e., n=960; students and their parents were participated in this study. Research scales i.e. Parenting Styles Dimension Questionnaire (PSDQ) was adapted to analyze and measure parents’ parenting styles and an achievement test was developed to measure the academic achievement of the elementary students. After pilot testing, reliability coefficient Cronbach Alpha values for PSDQ and achievement test were 0.67 and 0.71 Data was collected and analyzed using frequencies count, percentages, mean scores and one way ANOVA. Major findings of the study were; Majority of the parents had authoritative parental style, a handsome number of parents keep connection of warmth and support with their children, show intimacy, focus on discipline, do not grant autonomy to their children, do not indulge with their children and as well as a handsome number of students were confident during their studies and study, further, found that parental style had positive relationship with academic achievement. Recommendations were made on the basis of findings and conclusion such as arrangement of Parents Teachers Meetings (PTM‘s), parents’ training, provision of incentives and facilities to motivate families might be an inclusive component of elementary education program. Keyswords: Academic Achievement, Elementary Education, Parenting Styles Pages: 95-110 Article: 9 , Volume 2 , Issue 4 DOI Number: 10.47205/jdss.2021(2-IV)09 DOI Link: http://doi.org/10.47205/jdss.2021(2-IV)09 Download Pdf: download pdf view article Creative Commons License Kashmir Conflict and the Question of Self-Determination Authors: Izzat Raazia Saqib Ur Rehman Abstract: The objective of this paper is to explore relations between Pakistan and India since their inception in the perspective of Kashmir conundrum and its impact on the regional security. Kashmir is the unfinished agenda of partition and a stumbling block in the bilateral relations between Pakistan and India. After the partition of sub-continent in 1947, Pakistan and India got their sovereign status. Kashmir conflict, a disputed status state, is the byproduct of partition. Pakistan and India are traditional arch-foes. Any clash between Pakistan and India can bring the two nuclear states toe-to-toe and accelerate into nuclear warfare. Due to the revulsion, hostility and lack of trust between the two, the peaceful resolution of the Kashmir issue has been long overdue. Ever-increasing border spats, arms race and threat of terrorism between the two have augmented anxiety in the subcontinent along with the halt of talks between India and Pakistan at several times. Additionally, it hampers the economic and trade ties between the two. India, time and again, backtracked on Kashmir issue despite UN efforts to resolve the issue. Recently, Indian government has responded heavy-handedly to the Kashmiri agitators’ demand for sovereignty and revocation of ‘Special Status’ of Kashmir impacting the stability of the region in future. Keyswords: India, Kashmir Conundrum, Pakistan, Regional Security, Sovereignty Pages: 111-119 Article: 10 , Volume 2 , Issue 4 DOI Number: 10.47205/jdss.2021(2-IV)10 DOI Link: http://doi.org/10.47205/jdss.2021(2-IV)10 Download Pdf: download pdf view article Creative Commons License Exploring Image of China in the Diplomatic Discourse: A Critical Discourse Analysis Authors: Muhammad Afzaal Muhammad Ilyas Chishti Abstract: The present study hinges on the major objective of analyzing Pakistani and Indian diplomatic discourses employed in portrayal of image of China. Data comprises the official discourse which is used in diplomatic affairs of both the states. The extensive investigation seeks insights from the fundamentals of Critical Discourse Analysis propounded by van Dijk, Fairclough and Wodak with a special focus on Bhatia’s (2006) work. The study reveals that the image of China has always been accorded priority within Indian and Pakistani diplomatic discourse even though nature of bilateral relations among China, India and Pakistan is based on entirely different dynamics; Indian and Pakistani diplomatic discourses are reflective of sensitivities involved within the bilateral relations. Through employment of linguistic techniques of ‘positivity’, ‘evasion’ and ‘influence and power’, Indian diplomats have managed not to compromise over the fundamentals in bilateral relations with China despite Pakistan’s already strengthened and deep-rooted relations with China. While Pakistani diplomatic fronts have been equally successful in further deepening their already strengthened relations in the midst of surging controversies on CPEC, BRI and OBOR. Hence, diplomatic fronts of both the counties, through employment of ideologically loaded linguistic choices, leave no stone unturned in consolidation of the diplomatic relations with China. Keyswords: CDA, China Image, Corpus, Language of Diplomacy, Political Discourse Analysis Pages: 120-133 Article: 11 , Volume 2 , Issue 4 DOI Number: 10.47205/jdss.2021(2-IV)11 DOI Link: http://doi.org/10.47205/jdss.2021(2-IV)11 Download Pdf: download pdf view article Creative Commons License Students’ Perception about Academic Advising Satisfaction at Higher Education Level Authors: Rukhsana Sardar Zarina Akhtar Shamsa Aziz Abstract: The purpose of the study was to examine the students’ perception about academic advising satisfaction at higher education level. All the students from two years master (M.A) degree programme and four years (BS) degree programme of eight departments from International Islamic University Islamabad (IIUI), Faculty of Social Sciences were taken as a population of the study. 475 students were randomly selected as a sample of the study. The Academic Advising Inventory (AAI) was used to assess Academic Advising Style. For measuring level of the satisfaction, descriptive statistics was used. To compare the mean difference department-wise and gender-wise about academic advising satisfaction t.test was applied. It was concluded that from the major findings of the study those students who received departmental academic advising style are more satisfied as compared to those students who provided prescriptive academic advising style. Female students seemed more satisfied as compared to male students regarding the academic advising style provided to them. Students who satisfied from developmental academic advising style and they were also highly satisfied from the advising provided to them at Personalizing Education (PE) and this is the subscale of developmental academic advising whereas students who received prescriptive academic advising they were also satisfied from the advising provided to them regarding personalizing education and academic decision making but their percentage is less. It is recommended to Universities Administration to focus on Developmental Academic Advising Style and establish centers at universities/department level and nominate staff who may be responsible to provide developmental academic advising. Keyswords: Academic Advising, Higher Level, Students’ Perception Pages: 134-144 Article: 12 , Volume 2 , Issue 4 DOI Number: 10.47205/jdss.2021(2-IV)12 DOI Link: http://doi.org/10.47205/jdss.2021(2-IV)12 Download Pdf: download pdf view article Creative Commons License Perceptions of Sexual Harassment in Higher Education Institutions: A Gender Analysis Authors: Ruhina Ghassan Dr. Subha Malik Nayab Javed Abstract: Sexual harassment is a social issue which is present in every society, globally, which interferes in an individual’s social and professional life. It happens almost everywhere i.e. at workplaces, public places or institutes as well. The focus of the present study was to explore the differences of male and female students’ perception of sexual harassment. This study was a quantitative research. Sample of the study included of 400 students (200 males and 200 females) from two government and two private universities. In the present study, Sexual Harassment Perception Questionnaire (SHPQ) was used to find out these differences in perceptions as every person has his own view for different situations. The study revealed the significant differences in perception of students. Study showed that both genders perceived that female students get more harassed than male students. The factors that affect the perception frequently were gender and age. The findings recommended that regulations for sexual harassment should be implemented in universities; laws should be made for sexual harassment in higher education institutes. Students should be aware of sexual harassment through seminars, self-defense classes and awareness campaigns. And every institute should have a counseling center for the better mental health of students. Keyswords: Gender Differences, Higher Educational Institutions, Sexual Harassment Pages: 145-158 Article: 13 , Volume 2 , Issue 4 DOI Number: 10.47205/jdss.2021(2-IV)13 DOI Link: http://doi.org/10.47205/jdss.2021(2-IV)13 Download Pdf: download pdf view article Creative Commons License Role of IMF Over the Governance Structure and Economic Development of Pakistan Authors: Ali Qamar Sheikh Dr. Muhammad Imran Pasha Muhammad Shakeel Ahmad Siddiqui Abstract: Developing countries like Pakistan seeks for financial assistance in order to fulfil their deficits. IMF is one of the largest financial institution who give loans to countries who need it. This research has studied the IMF role and the effects of IMF conditions on the economy of Pakistan. To carry out this research, both quantitative data from primary sources has been gathered and qualitative analysis has been made to signify whither this borrowing creating and maintaining dependency of Pakistan on West and financial and governance structure constructed to curtail Countries like Pakistan. The results concluded that there is negative and insignificant relationship between GDP and IMF loans in the long run. The short-term dynamic shows that weak economic and Political Institutions in Pakistan. The Development dilemma constitutes dependency even today. The Current Budget Deficit Pakistan's fiscal deficit climbs to Rs 3.403 trillion in 2020-21 needs to be readdressed in such a manner that Pakistan can counter Balance of Payments and import/export imbalance. Keyswords: Dependency, Development, IMF, Loans, Debt, Pakistan, Governance structure Pages: 159-172 Article: 14 , Volume 2 , Issue 4 DOI Number: 10.47205/jdss.2021(2-IV)14 DOI Link: http://doi.org/10.47205/jdss.2021(2-IV)14 Download Pdf: download pdf view article Creative Commons License Climate Change and the Indus Basin: Prospects of Cooperation between India and Pakistan Authors: Sarah Saeed Prof. Dr. Rana Eijaz Ahmad Abstract: Climate change is transforming the global societies. The shift in average temperature is putting negative impacts on human health, food production and the natural resources. In the wake of the altered climate, water flow in the river systems is experiencing variability and uncertainty. This paper aims at studying the negative impacts of climate change on the water resources of the Indus Basin and investigate the prospects of cooperation between India and Pakistan; two major riparian nations sharing the basin. Adopting the case study approach, a theoretical framework has been built on the ‘Theory of the International Regimes’. It has been argued that institutional capacity and the dispute resolution mechanism provided in any water sharing agreement determine the extent of cooperation among the member states. Since India and Pakistan are bound by the provisions of the Indus Waters Treaty, this study tries to assess the effectiveness of this agreement in managing the negative consequences of the climate change. Keyswords: Climate Change, Cooperation, Dispute Resolution Mechanism, Institutional Capacity Pages: 173-185 Article: 15 , Volume 2 , Issue 4 DOI Number: 10.47205/jdss.2021(2-IV)15 DOI Link: http://doi.org/10.47205/jdss.2021(2-IV)15 Download Pdf: download pdf view article Creative Commons License Translation, Cultural Adaptation and Validation of Behavioral-Emotional Reactivity Index for Adolescents Authors: Saima Saeed Farah Malik Suzanne Bartle Haring Abstract: Measuring differentiation of self in terms of behavioral/emotional reactivity towards parents is important because of the complex parent-child connection. This needs a valid and reliable measure to assess the differentiation of self particularly in a relationship with parents. Behavior\Emotional Reactivity Index is such a tool that fulfills this purpose. The present study was carried out to culturaly adapt and translate BERI into the Urdu language and establish the psychometric properties of Urdu version. A sample of 303 adolescents of age (M = 16.07, SD = 1.77) was taken from different schools and colleges. Scale was split into Mother and father forms for the convenience of respondents. Findings supported the original factor structure of the BERI-original version. Higher-order factor analysis showed good fit indices with excellent alpha ranges (α= .91 to α=.80). BERI scores were compared for the adolescents who were securely attached with parents and insecurely attached with parents which showed a significant difference between the groups. BERI-Urdu version was found to be a valid and reliable measure in the Pakistani cultural context which gives researchers new directions to work with adolescents. Keyswords: Adolescence, Differentiation of Self, Behavioral, Emotional Reactivit, Index, Parental Attachment Pages: 186-200 Article: 16 , Volume 2 , Issue 4 DOI Number: 10.47205/jdss.2021(2-IV)16 DOI Link: http://doi.org/10.47205/jdss.2021(2-IV)16 Download Pdf: download pdf view article Creative Commons License Notion of Repression in Modern Society: A Comparative Analysis of Sigmund Freud and Herbert Marcuse Authors: Khadija Naz Abstract: One of the fundamental issues for modern civilized man is how to adapt a modern society without losing his individual status. Is it possible for an individual to adjust in a society where he/she loses his/her individuality and becomes part of collectivity? One point of view is that for society to flourish, man needs to be repressed. But to what extent is repression necessary for societies to rise and survive? This paper shall examine the above given questions from the standpoint of two thinkers who greatly influenced twentieth-century thought: Sigmund Freud and Herbert Marcuse. To undertake this task, first the term Repression shall be examined and then the notions of Freud and Marcuse will be discussed to determine the degree of repression required for the development of modern society. Keyswords: Modern Society, Performance Principle, Repression, Surplus-Repression, The Pleasure Principle, The Reality Principle Pages: 201-214 Article: 17 , Volume 2 , Issue 4 DOI Number: 10.47205/jdss.2021(2-IV)17 DOI Link: http://doi.org/10.47205/jdss.2021(2-IV)17 Download Pdf: download pdf view article Creative Commons License Perceptions of Teacher Educators about Integration of (ESD) in Elementary Teachers Education Program Authors: Dr. Rukhsana Durrani Dr. Fazal ur Rahman Dr. Shaista Anjum Abstract: Education and sustainable development have a close relationship as education provides sustainability to society. This study explored the perceptions of teacher educators for integration of Education for Sustainable Development (ESD) in B.Ed. 4 years’ elementary program. Four major components of ESD i.e., Education, Social & Culture, Economic and Environment were included in study. 127 teacher educators from departments of education were randomly selected from public universities of Pakistan who were offering B.Ed. 4 years’ elementary program. Data was collected through questionnaires from teacher educators. The findings recommended the inclusion of the components of Education for Sustainable Development (ESD) in curriculum of B.Ed. 4 years’ elementary program. Keyswords: B.Ed. 4 Years Elementary Curriculum, Sustainable Development, Integration, Teacher Education Pages: 215-225 Article: 18 , Volume 2 , Issue 4 DOI Number: 10.47205/jdss.2021(2-IV)18 DOI Link: http://doi.org/10.47205/jdss.2021(2-IV)18 Download Pdf: download pdf view article Creative Commons License Exploring TPACK skills of prospective teachers and challenges faced in digital technology integration in Pakistan Authors: Tariq Saleem Ghayyur Dr. Nargis Abbas Mirza Abstract: The current study was aimed to explore TPACK skills of prospective teachers and challenges faced in digital technology integration in Pakistan. The study was qualitative in nature and semi structured interview schedule was developed to collect data from prospective teachers. Purposive sampling technique was employed to collect data from 20 prospective teachers of 7 public sector universities. It was concluded that majority of the prospective teachers used general technological and pedagogical practices (GTPP), technological knowledge practices (TKP), Technological Pedagogical Knowledge practices (TPKP), Technological Content Knowledge practices (TCKP). Majority of prospective teachers reported multiple challenges in integration of digital technology in teacher education programs including lack of teacher training as one of the largest hurdle in digital technology integration, lack of digital technology resources or outdated digital technology resources, inadequate computer lab, lack of learning apps (courseware), financial constraints, lack of teachers’ motivation to use digital technology, slow computers available at computer labs, and unavailability of technical support. It was recommended that digital technology infrastructure should be improved across all teacher education institution and it was further recommended that TPACK model of digital technology integration should serve digital technology integration in teacher education programs in Pakistan. Keyswords: Challenges, Digital Technology Integration, Digital Technology Resources, Digital Technology, TPACK Pages: 226-241 Article: 19 , Volume 2 , Issue 4 DOI Number: 10.47205/jdss.2021(2-IV)19 DOI Link: http://doi.org/10.47205/jdss.2021(2-IV)19 Download Pdf: download pdf view article Creative Commons License Revisiting the Linkage between Money Supply and Income: A Simultaneous Equation Model for Pakistan Authors: Zenab Faizullah Dr. Shahid Ali Muhammad Imad Khan Abstract: A reliable estimate of the money supply is an important sign of the Gross Domestic Product (GDP) and many other macroeconomic indicators. It is widely discussed that over a long period of time, there is a strong link between GDP and money supply. This link is significantly important for formation of monetary policy. The main aim of this study is to estimate the income-money supply model for Pakistan. This study estimates the income-money supply model for Pakistan over the period of 2009 to 2019. The study uses Two Stage Least Square (2SLS) econometric technique due to the presence of endogeneity problem in the model under consideration. The existence of simultaneity between money supply (M2) and income (GDP) is also clear from the results of Hausman Specification test for simultaneity between M2 and GDP. The results further show that there exists a strong money-income relationship in case of Pakistan. Keyswords: Money Supply, Income, Simultaneous Equations Pages: 242-247 Article: 20 , Volume 2 , Issue 4 DOI Number: 10.47205/jdss.2021(2-IV)20 DOI Link: http://doi.org/10.47205/jdss.2021(2-IV)20 Download Pdf: download pdf view article Creative Commons License Analyzing the Mechanism of Language Learning Process by the Use of Language Learning Strategies Authors: Shafiq Ahmad Farooqi Dr. Muhammad Shakir Sher Muhammad Awan Abstract: This analytical research study involves the use of learning strategies to know the mechanism of learning a second language. People acquire their native language (L1) without any conscious effort and they have a complete knowledge of L1 and are competent in their native language even without going to school. It is believed that language learning is a process as well as an outcome and the focus of current study is to understand the process of learning a second language. The population in this study comprised of 182 boys and Girls Govt. Higher Secondary Schools studying at intermediate level in the 11 Districts of the Southern Punjab. The sample was selected through random probability sampling and consisted of 40 subject specialists teaching the subject of English in Govt. higher secondary schools with 400 students studying English at Intermediate level. A questionnaire comprising some common and easily accessible learning strategies was designed to determine the frequency of these strategies used in the classrooms by the language learners through the specialists of the subject. The data was collected from the selected sample through the subject specialists teaching in these schools. The data was collected quantitatively and was analyzed in the statistical package for social sciences (SPSS) version 20. The most common 27 language learning strategies (LLS) were applied to analyze the process of language learning. In the light of the results of the study, it was concluded that application of the learning strategies according to the nature of the text is helpful in understanding the language functions and its application. Keyswords: Language Acquisition, Learning Strategies, Mechanism of Language Learning Pages: 249-258 Article: 21 , Volume 2 , Issue 4 DOI Number: 10.47205/jdss.2021(2-IV)21 DOI Link: http://doi.org/10.47205/jdss.2021(2-IV)21 Download Pdf: download pdf view article Creative Commons License Secondary School Science Teachers’ Practices for the Development of Critical Thinking Skills: An Observational Study Authors: Dr. Muhammad Jamil Dr. Yaar Muhammad Dr. Naima Qureshi Abstract: In the National curriculum policy documents, to produce rationale and independent critical thinkers, different pedagogical practices have been recommended like cooperative learning, questioning, discussion, etc. This qualitative case study aimed at analyzing secondary school science teachers’ practices for the development of critical thinking skills in secondary school students. There were twelve classrooms (four from each subject of Physics, Chemistry and Biology) selected as cases. Video recording was used for the observations for six lessons in each classroom. In this way, a total of 72 observations were conducted lasting for approximately 35 minutes. Qualitative content analysis was used for data analysis through Nvivo 12. The findings of the observations revealed that all the teachers used the lecture method. They used this to cover the content at a given specific time. There was not much focus on the development of critical thinking. In a few of the classrooms, the students were engaged and active during learning different specific topics. Whiteboard was used as a visual aid by most of the teachers. Furthermore, to some extent, discussion, questioning, and daily life examples were used in different classrooms. It is recommended that teachers’ professional development should be conducted to focus on the development of critical thinking skills through pedagogical practices which have been recommended by the national education policy documents. Keyswords: Analysis, Critical Thinking, Curriculum Policy, Pedagogy, Secondary Level Pages: 259-265 Article: 22 , Volume 2 , Issue 4 DOI Number: 10.47205/jdss.2021(2-IV)22 DOI Link: http://doi.org/10.47205/jdss.2021(2-IV)22 Download Pdf: download pdf view article Creative Commons License Historical Development of Clinical Psychology in Pakistan: A Critical Review-based Study Authors: Muhammad Nawaz Shahzad Dr. Mushtaq Ahmad Dr. Muhammad Waseem Tufail Abstract: Clinical Psychology is clinical and curing psychological practices in Pakistan. The present research study endeavors to examine the contemporary status of Clinical Psychology in the country and descriptively analyzes the significant contribution of various psychologists in its development. The study also elaborates the emergence of Clinical Psychology and its treatment aspects in the country. The experimental approach of the treatment psychology has also been defined. The role of different scholars to set and promote the Clinical Psychology as discipline and dealing about treatment of Human mind has also been discussed here. The study also presented the scenario of the issues of legislative acknowledgment, qualifications mandatory for practice, communal awareness of cerebral treatment, the tradition of ethnic and native practices about the clinical psychological treatments has also been discussed. Keyswords: Approaches, Clinical Psychology, Psychologist, Therapist Pages: 266-272 Article: 23 , Volume 2 , Issue 4 DOI Number: 10.47205/jdss.2021(2-IV)23 DOI Link: http://doi.org/10.47205/jdss.2021(2-IV)23 Download Pdf: download pdf view article Creative Commons License Impact of Devolution of Power on School Education Performance in Sindh after 18th Constitutional Amendment Authors: Abdul Hafeez Dr. Saima Iqbal Muhammad Imran Abstract: Devolution of the authority from central units of empowering authorities to the local level to develop and exercise policies at local or organizational level is under debate in various countries of the world. The legation in with the name of 18th constitutional amendment in constitution of 1973 of Pakistan ensures more autonomy to federal units. The difference between province and federation mostly creates misunderstanding in the belief of cooperation and universalism of education standards, expenditures and service delivery. Very currently the ministry of education and local government encoring principles and headmasters to adopt self-management skills to be updated to accept the spin of power from higher authorities to lower authorities’ pedagogical and local schools. In this qualitative research semi structured questioner were incorporated as data collection tool equally, the data was analyzed by usage of NVivo software. In this regard Government of Sindh has introduced various reforms and new trends like objectives and policy pillars, better government schools, improved learning outcomes and increased and improved funding in the education sector Sindh government has so far been unable to effectively use its resources to implement effective governance system which provides quality and sustained education in the province. To achieve this basic universal education, equally fourth objective of Sustainable Development Goal (SDG) the educational leaders must develop a comparative education setup that help to educate planers to plan and design standards for school leaders, instruction, appropriate professional development of teachers, ways to support school leaders to change in mission. Parallel, develop new program for early childhood, school and class size and ensure school enrollment. Keyswords: 18th Constitutional Amendment, Devolution of Power, Sindh Education Performance Pages: 273-285 Article: 24 , Volume 2 , Issue 4 DOI Number: 10.47205/jdss.2021(2-IV)24 DOI Link: http://doi.org/10.47205/jdss.2021(2-IV)24 Download Pdf: download pdf view article Creative Commons License Legal Aspects of Evidence Collected by Modern Devices: A Case Study Authors: Muhammad Hassan Zia Alvina Ali Abstract: This paper is a qualitative research of different case laws dealing with modern technological evidence. Courts were required to adopt new methods, techniques and devices obtained through advancement of science without affecting the original intention of law. Because of modern technology, a benefit could be taken from said technology to preserve evidences and to assist proceedings of the Court in the dispensation of justice in modern times. Owing to the scientific and technological advancements the admissibility of audio and visual proofs has grown doubtful. No doubt modern evidence assist the court in reaching out to the just decision but at the same time certain criteria need to be laid down which must be satisfied to consider such evidence admissible. Different Case laws are discussed here to show how the cases were resolved on the basis of technological evidence and when and why such evidence have been rejected by the court, if it did. Moreover, legal practices developed in various countries allow our Courts to record evidence through video conferencing. The Honorable Supreme Court of Pakistan directed that in appropriate cases statement of juvenile rape victims and other cases of sensitive nature must be recorded through video conferencing to avoid inconvenience for them to come to the Court. Nevertheless, it has some problems. The most important among them is the identification of the witness and an assurance that he is not being prompted when his statement is recorded. In this paper protocols that are necessary to follow while examining witness through video link are discussed Keyswords: DNA Profiling, Finger Prints, , Telephone Calls, Video Tape Pages: 286-297 Article: 25 , Volume 2 , Issue 4 DOI Number: 10.47205/jdss.2021(2-IV)25 DOI Link: http://doi.org/10.47205/jdss.2021(2-IV)25 Download Pdf: download pdf view article Creative Commons License The Political Economy of Terrorisms: Economic Cost of War on Terror for Pakistan Authors: Muhammad Shakeel Ahmad Siddiqui Dr. Muhammad Imran Pasha Saira Akram Abstract: Terrorism and its effect on contemporary society is one of the core and vital subjects of International Political Economy (IPE) during the last years. Despite the fact that this is not a new phenomenon, special attention has been given to this issue, specifically after the terrorist attacks of 9/11, 2001. The objective of this paper analyzes to what dimensions terrorism affects the global economy mainly the two predominant actors of the conflict i.e. Pakistan and the United States. For this purpose, this article will take a look at the financial cost of War for Pakistan and how Pakistan’s decision to become frontline State has affected its Economy, its effect on agriculture, manufacturing, tourism, FDI, increased defense costs The normative and qualitative methodology shows a significant disadvantage between terrorist activities and economic growth, social progress, and political development. The results shows that Pakistan has bear slow economic growth while facing terrorist activities more than US. In this last section, the paper suggests ways and means to satisfy people around the world not to go in the hands of fundamentals and terrorists. Keyswords: Cost of War, Economic Growth, Frontline States, Pak Us Relations, Terrorism Pages: 297-309 Article: 26 , Volume 2 , Issue 4 DOI Number: 10.47205/jdss.2021(2-IV)26 DOI Link: http://doi.org/10.47205/jdss.2021(2-IV)26 Download Pdf: download pdf view article Creative Commons License A Comparative Study of Grade 10 English Textbooks of Sindh Textbook Board and Cambridge “O Level” in the perspective of Revised Bloom’s Taxonomy Authors: Mahnoor Shaikh Dr. Shumaila Memon Abstract: The present study evaluated the cognitive levels of reading comprehension questions present in grade 10 English Textbooks namely English Textbook for grade 10 by Sindh Textbook Board and compared it to Oxford Progressive English book 10 used in Cambridge “O Level” in the perspective of Revised Bloom’s Taxonomy. Qualitative content analysis was used as a methodology to carry out the study. To collect the data, a checklist based on Revised Bloom’s taxonomy was used as an instrument. A total of 260 reading comprehension questions from both the textbooks were evaluated. The findings of the study revealed that reading comprehension questions in English textbook for grade 10 were solely based on remembering level (100%) whereas the questions in Oxford Progressive English 10 were mainly based on understanding level (75.5%) with a small percentage of remembering (12.5%), analyzing (11.1%) and evaluating level (0.74%). This suggests that the reading comprehension questions in both the textbooks are dominantly based on lower-order thinking skills. Keyswords: Bloom’s Taxonomy, Content Analysis, Reading Comprehension, Textbook Evaluation Pages: 310-320 Article: 27 , Volume 2 , Issue 4 DOI Number: 10.47205/jdss.2021(2-IV)27 DOI Link: http://doi.org/10.47205/jdss.2021(2-IV)27 Download Pdf: download pdf view article Creative Commons License Assessing the Preparedness of Government Hospitals: A Case of Quetta City, Balochiatan Authors: Sahar Arshad Syed Ainuddin Jamal ud din Abstract: Earthquake with high magnitude is often resulting in massive destruction with more causalities and high mortality rate. Timely providence of critical healthcare facilities to affected people during an emergency response is the core principle of disaster resilient communities. The main objective of this paper is assessing the hospital preparedness of government hospitals in Quetta. Primary data was collected through questionnaire survey. Total of 165 sample size chosen via simple random sampling. Relative important index (RII) is used to analyze the overall situation of hospitals preparedness in term of earthquake disaster. Findings of the study showed that the preparedness level of government hospitals in Quetta is weak to moderate level. Based on the findings this study recommends the necessary measures to minimize the risk of earthquake disaster including training and exercise programs for the staff of hospital, proper resource management to efficiently use the existing machinery and equipment in the meeting of disaster to enhance employee’s performance and preparedness of government hospitals in Quetta to deal with earthquake disaster. Keyswords: Earthquake, Preparedness, Relative Important Index Pages: 321-329 Article: 28 , Volume 2 , Issue 4 DOI Number: 10.47205/jdss.2021(2-IV)28 DOI Link: http://doi.org/10.47205/jdss.2021(2-IV)28 Download Pdf: download pdf view article Creative Commons License Development of Reasoning Skills among Prospective Teachers through Cognitive Acceleration Approach Authors: Memoona Bibi Dr. Shamsa Aziz Abstract: The main objectives of this study were to; investigate the effects of the Cognitive Acceleration approach on the reasoning skills of the prospective teachers at the university level and compare the effects of the Cognitive Acceleration approach and traditional approach concerning reasoning skills of prospective teachers’ at the university level. The study was experimental and followed a pre-test post-test control group experimental design. The sample of the study included the experimental group and control group from the BS Education program in the Department of Education at International Islamic University Islamabad. A simple random sampling technique was used to select the sample after pre-test and pairing of prospective teachers. CTSR (classroom test for scientific reasoning) developed by A.E. Lawson (2000) was used to collect the data through pre-tests and post-tests. The experimental group’s perception about different activities of the experiment was taken through a self-made rating scale. Collected data were analyzed by calculating mean scores and t-test for hypothesis testing by using SPSS. The main findings of the study revealed that the Cognitive Acceleration teaching approach has a significant positive effect on the reasoning skills development of prospective teachers at the university level. Findings also showed that participants found this teaching approach effective and learned many new concepts and skills with the help of thinking activities. Based on findings it has been concluded that the Cognitive Acceleration teaching approach might be encouraged for training prospective teachers at the university level and training sessions about the use of the Cognitive Acceleration approach must be arranged by teacher education programs and institutions. Keyswords: Cognitive Acceleration Approach, Prospective Teachers, Reasoning Skills, Traditional Approach Pages: 330-342 Article: 29 , Volume 2 , Issue 4 DOI Number: 10.47205/jdss.2021(2-IV)29 DOI Link: http://doi.org/10.47205/jdss.2021(2-IV)29 Download Pdf: download pdf view article Creative Commons License Spatial Injustice in Shamsie’s Kartography Authors: Syeda Hibba Zainab Zaidi Dr. Ali Usman Saleem Sadia Waheed Abstract: Social space under postmodernism and wave of globalization have suffered in and its idealistic representations are lost and deteriorated which ultimately led to discursiveness in the lives of postmodern man, especially Karachiites. The boundaries of geographies play a significant role in shaping fates, biographies, social superstructures and shared collective histories of its residents. Considering this, Henri Lefebvre and Edward William Soja, argue that space is something which determines the living circumstances within the particular social framework and instigates and controls various societal happenings. City space of Karachi suffers from appalling distortions as a part of postmodern, globalized and capitalist world. By employing Lefebvre’s idea of spatial triad and Soja’s views of the trialectrics of spaciality, this paper foregrounds how social space enforces spatial injustice and serves for the inculcation of spatial cleansing in the lives of inhabitants of urban space. Using Shamsie’s Kartography as an interpretive tool for contemporary urban environment, this paper inquires the engrafting of spatial cleansing in the lives of Karachiites resulting in multiple standardization and segregation on the basis of living standards among different social strata. This research substantiates how in Kartography, Materialism nibbles the roots of social values and norms while sequentially administering Spatial Injustice in the lives of Karachiites. This paper proclaims the scarcity of execution of Spatial Justice in the lives of common people in this postmodern globalized capitalist era. This paper urges the possibility of a utopian urban space with enforced spatial justice where people can be saved from dilemmas of injustice and segregation, especially Karachiites. Keyswords: Capitalistic Hegemony, City Space, Globalization, Spatial Cleansing, Spatial Injustice Pages: 343-352 Article: 30 , Volume 2 , Issue 4 DOI Number: 10.47205/jdss.2021(2-IV)30 DOI Link: http://doi.org/10.47205/jdss.2021(2-IV)30 Download Pdf: download pdf view article Creative Commons License A Quasi-Experimental Study on the Performance and Attitudes of Pakistani Undergraduate Students towards Hello English Language Learning Application Authors: Wafa Pirzada Dr. Shumaila Memon Dr. Habibullah Pathan Abstract: With the advancement of technology, more and more avenues of bringing creativity and innovation in language learning have opened up. These exciting advances have given rise to a new field of study within linguistics, termed Mobile Assisted Language Learning (MALL). This paper aims to fill the gap of MALL research in the area of grammar teaching in the Pakistan. Two BS Part 1 classes from University of Sindh, Jamshoro, were chosen for this quasi-experimental study. In total, 62 out of 101 students volunteered to use the Hello English application for 2 months, making up the experiment group, and the remaining 39 students were put in a control group. Paired Samples T-Test was run on pretest and posttest results which revealed no significant difference in both groups’ performances, proving that Hello English application could not significantly improve students’ grammar performance. However, in spite of the lack of a significant difference between the test results, the data gathered through the attitudinal survey showed that students still found mobile application very easy to use and effective in language learning. Keyswords: Attitudes, Grammar Learning, Hello English, Mobile Language Learning, Technology In Language Learning Pages: 353-367 Article: 31 , Volume 2 , Issue 4 DOI Number: 10.47205/jdss.2021(2-IV)31 DOI Link: http://doi.org/10.47205/jdss.2021(2-IV)31 Download Pdf: download pdf view article Creative Commons License Impact of Determinants on the Profile Elevation of Secondary School Teachers in Pakistan Authors: Zahida Aziz Sial Dr. Farah Latif Naz Humaira Saadia Abstract: The foremost purpose of this research paper was to interrogate the effects of determinants on the educational and social profile of secondary school teachers in Pakistan. The key question taken was related to determinants that affect teachers’ profile. The Population of the study was secondary school teachers of Punjab province. A questionnaire was used as research instrument. The researcher personally visited the schools to administer the questionnaire. E-Views software was used for data analysis. Moreover, OLS regression model and LOGIT regression model were carried out. It was found that the variable years of teaching experience (EXPYR) (*** 0.03) can have a vital concrete effect upon the societal figuration of teachers as the experience of teachers grows, so does their social interactions with officials, colleagues, students and friends increases. The said variable is significant at 10 percent level. The variable, Residence (RESIDE) (** 0.53) have a significant impact upon civic links. This obviously associated with less community connection of country side teachers than the teachers residing in urban areas. Keyswords: Determinants, Elevation, Educational Profile, Social Profile, Secondary School Teacher Pages: 368-372 Article: 32 , Volume 2 , Issue 4 DOI Number: 10.47205/jdss.2021(2-IV)32 DOI Link: http://doi.org/10.47205/jdss.2021(2-IV)32 Download Pdf: download pdf view article Creative Commons License Impact of War on Terror on the Tourism Industry in Swat, Pakistan Authors: Sabir Ihsan Prof. Dr. Anwar Alam Aman Ullah Abstract: The present study was designed to ascertain the status of tourism before insurgency, during insurgency and after insurgency in District Swat-KP Pakistan. The study is quantitative and descriptive in nature. A diverse sample size of 370 out of 9014 was selected through convenient sampling strategy. Notwithstanding, the objectives of the study was achieved through structured questionnaire. Data was analysed through chi-square at Bi Variate level. Findings of the study revealed that earning livelihood in swat was significantly associated (P=0.016), (P=0.003) with tourism industry prior 2009 and present time respective, but the same statement was observed non-significant (P=0.075) at the time of insurgency. Arranging different festivals in the study area and establishment of different showrooms for local handcrafts, artificial jewellery and woollen shawl are some of the recommendations of the study. Keyswords: Business, Insurgency, Swat, Tourism Pages: 373-385 Article: 33 , Volume 2 , Issue 4 DOI Number: 10.47205/jdss.2021(2-IV)33 DOI Link: http://doi.org/10.47205/jdss.2021(2-IV)33 Download Pdf: download pdf view article Creative Commons License Challenges and Prospects of Pak-China Economic Corridor Authors: Muhammad Mudabbir Malik Prof. Dr. Muqarrab Akbar Abstract: Pak-China has historic relationships from the emergence of both states, and were proved long-lasting in every thick and thin times. In initial times they supported each other in foreign policies and regional issues. Pakistan and China have border disputes with India, which forced them to come close to counter India, letter on the economic interests strengthened these relations. In order to maximize the economic benefits, China announced economic corridor with the name China Pakistan Economic Corridor (CEPC). It was thought it will boost the economic growth of China, and as a prime partner Pakistan will also get economic benefits. In order to completely understand how Pakistan and China came on the same page and decided to put CPEC into reality we have to understand the Geo-political Importance of Pakistan, Strategic and economic importance of CPEC for China and Pakistan, Influence and concerns of West and neighboring countries including India. Domestic limitations and all the possible benefits and risks involved in this project for both Pakistan and China, this research acknowledges all these questions. Keyswords: Challenges, China, CPEC, Domestic Limitations Economic Growth, Pakistan, Western and Regional Concerns Pages: 386-404 Article: 34 , Volume 2 , Issue 4 DOI Number: 10.47205/jdss.2021(2-IV)34 DOI Link: http://doi.org/10.47205/jdss.2021(2-IV)34 Download Pdf: download pdf view article Creative Commons License An Analysis of Learning Practices and Habits of Children at Early Childhood Education: Students’ Perspective Authors: Masood Ahmad Sabiha Iqbal Shaista Noreen Abstract: The study was designed to analysis learning practices and habits of children at early childhood education. The major objective of the study was to find out the learning practices and habits of children. Problem was related to current situation, so survey method was exercised, 220 students were selected with the help of convenient sampling technique. Self-constructed questionnaire were exercised. The collected data was analyzed and calculate frequency, percentage, mean score, standard deviation and t-test of independent variable. The major findings of the study were; students learn from the pictures, cartoons and funny face; student’s eyes get tired of reading. When student read context continuously then they feel that their eyes get tired. There was a significance difference between male and female student about learning practices and habits of children. Keyswords: Early Childhood Education, Learning Practices and Habits, Pre-School Students Pages: 405-416 Article: 35 , Volume 2 , Issue 4 DOI Number: 10.47205/jdss.2021(2-IV)35 DOI Link: http://doi.org/10.47205/jdss.2021(2-IV)35 Download Pdf: download pdf view article Creative Commons License Gender Identity Construction in Akhtar’s Melody of a Tear Authors: Dr. Amna Saeed Hina Quddus Abstract: This study aims to discuss the notion of gender in terms of performativity and social construction. It also draws upon the idea of gender identity construction and how it relates to the society, performativity and biology. As its theoretical framework, the study relies upon the Performative Theory of Gender and Sex (1990) presented by Judith Butler and studies the gender identity construction in the female protagonist of Akhtar’s Melody of a Tear. Zara is a girl who is raised as a boy from his father and there is a kind of dilemma in Zara’s personality related to being masculine and feminine. The cultural norms of a particular gender are also a cause of this dilemma. Throughout the novel, she is in a conflicting state whether she should behave feminine or masculine. She is being depicted as an incomplete person until she finds and resolves this issue of gender identity. The paper discusses the gender performativity, social construction, cultural norms and identity as these are all contributing to the confusion and construction of the protagonist’s identity. Character analysis is used as the methodology of analysis. Keyswords: Cultural Norms, Femininity And Identity Confusion, Gender, Performativity, Masculinity, Social Construction Pages: 417-427 Article: 36 , Volume 2 , Issue 4 DOI Number: 10.47205/jdss.2021(2-IV)36 DOI Link: http://doi.org/10.47205/jdss.2021(2-IV)36 Download Pdf: download pdf view article Creative Commons License The Level of Impulsivity and Aggression among Crystal Meth and Cannabis Users Authors: Dr. Umbreen Khizar Muhammad Shafique Sana Nawab Abstract: Cannabis and crystal meth use is pervading in our society. Present study was conducted to explore the relationship between level of impulsivity and aggression among crystal meth and cannabis users. The sample of the present study was comprised of 100 participants. There were 50 cannabis and 50 crystal meth users who were diagnosed on the basis of DSM-V without any comorbidity. The sample were taken from all age range of population. The minimum education level was primary and maximum education level was graduation and above. The sample was selected from different drug rehabilitation centers of Rawalpindi and Islamabad, Pakistan. Demographic Performa was used to collect the initial important information, The “Barratt Impulsiveness Scale was used to measure the impulsivity and “Aggression Questionnaire” were used to measure the level of aggression. Finding of the study showed that there are significant differences among crystal meth and cannabis users on level of aggression. The calculated mean value for crystal meth user and for cannabis users indicates that crystal meth users have higher level of aggression as compared to the cannabis user. Over all analysis indicates a significant positive correlation of impulsivity with the variable aggression. The alpha coefficient value for all scale is acceptable. Keyswords: Aggression, Cannabis Users, Crystal Meth, Impulsivity Pages: 428-439 Article: 37 , Volume 2 , Issue 4 DOI Number: 10.47205/jdss.2021(2-IV)37 DOI Link: http://doi.org/10.47205/jdss.2021(2-IV)37 Download Pdf: download pdf view article Creative Commons License Impact of Social Factors on the Status of Tribal Women: A Case Study of the (Erstwhile) Mohmand Agency Authors: Sadia Jabeen Prof. Dr. Anwar Alam Muhammad Jawad Abstract: This study investigates the impact of socio-economic and cultural factors on the status of tribal women in the erstwhile Mohmand agency of the Ex-Federally Administered Tribal Area (FATA), Pakistan. Cultural practices and illiteracy impede the role of women in socio-economic development. The respondents were randomly selected from tehsil Ekka Ghund and Pindialai with a sample size of 370, through stratified random sampling. Data collected through structured interview schedule, FGD and observation technique. The study reveals that tribal practices early marriages, joint family system, tradition of forced marriages, compensation/Swara, exchange, purchase marriages, hampers women’s socioeconomic status. The illiteracy rate is high among the tribal women and it further undermines their role and negatively affects their socio-economic status. However, improvement in women status needs peace and stability, reforms in the constitution for women empowerment and active participation, improvement in the quality and quantity of education, women employability, skills development and women entrepreneurship Keyswords: Empowerment and Education, Marriage Types, Tribal Women Role, Tribal Women Status, Violence against Women Pages: 440-455 Article: 38 , Volume 2 , Issue 4 DOI Number: 10.47205/jdss.2021(2-IV)38 DOI Link: http://doi.org/10.47205/jdss.2021(2-IV)38 Download Pdf: download pdf view article Creative Commons License Effects of Heavy School Bags on Students’ Health at Primary Level in District Haveli (Kahutta) Azad Jammu and Kashmir Authors: Dr. Muhammad Mushtaq Shamsa Rathore Mishbah Saba Abstract: Heavy school bags is a very serious issue for the health of the primary level students throughout the world particularly in Azad Jammu and Kashmir. This study intends to explore the effect of heavy school bags on students’ health at primary level in district Kahuta. Naturally the study was descriptive and survey method was used, the population consists of one hundred ninety teachers and a sample of one hundred twenty seven teachers was selected using non probability sampling technique. A likert scale questionnaire was developed validated and distributed among the sampled respondents. The researcher personally visited the schools and collected the filled questionnaire. The data was coded and fed to the SPSS to analyze and interpret. The Chi Square test was applied to see the effect of heavy school bags on student’s health and academic achievement. The study found that heavy bags have negative effect on their health as well as their academic achievement. Students were found complaining their sickness, body and back pain. They were also found improper in their gait and their body postures. The researcher recommended the policy makers to take and develop strategies to decrease the heavy school bags. The school administration needs to make alternate days’ time tables of the subjects. Keyswords: Health, Primary Level, School, Bags, Students Heavy Pages: 456-466 Article: 39 , Volume 2 , Issue 4 DOI Number: 10.47205/jdss.2021(2-IV)39 DOI Link: http://doi.org/10.47205/jdss.2021(2-IV)39 Download Pdf: download pdf view article Creative Commons License Exploring the ‘Civil Repair’ Function of Media: A Case Study of The Christchurch Mosques Shootings Authors: Ayaz Khan Dr. Muhammad Junaid Ghauri Riffat Alam Abstract: This research endeavor is an attempt to explore and analyze the discourse produced by The New Zealand Herald; a newspaper from New Zealand and by The News International; a Pakistani newspaper. The researchers intend to determine whether and to what extent both the newspapers have the role of ‘civil repair’ played after the Christchurch mosques shootings. The researchers have incorporated the ‘lexicalization’ and the ‘ideological square’ techniques proposed by Tuen A. van Dijk within the scope of Critical Discourse Analysis. The findings of this study show that both the selected newspapers assuming the social status of ‘vital center’ performed the role of ‘civil repair’ in the aftermath of the shootings by producing the ‘solidarity discourse’. The ‘solidarity discourse’ has been produced in terms of the ‘we-ness’, harmony, understanding, and by mitigating the conflicting opinions. Keyswords: Christchurch Mosque Shootings, Civil Repair, Civil Sphere Theory, Lexicalization, Solidarity Discourse Pages: 467-484 Article: 40 , Volume 2 , Issue 4 DOI Number: 10.47205/jdss.2021(2-IV)40 DOI Link: http://doi.org/10.47205/jdss.2021(2-IV)40 Download Pdf: download pdf view article Creative Commons License China Pakistan Economic Corridor: Regional Dominance into Peace and Economic Development Authors: Tayba Anwar Asia Saif Alvi Abstract: The purpose of this qualitative study was to investigate the true motivations behind CPEC idea and the advantages it delivers to Pakistan and China. It also recognizes the Corridor's potential for mixing regional economies while dissolving geographical borders. The study is deductive in character, since it examines financial, political, and military elements of Pakistan and China's positions and situations. Enhancing geographical linkages through improved road, train, and air transport systems with regular and free exchanges of development and individual’s interaction, boosting through educational, social, and regional civilization and wisdom, activity of larger quantity of investment and commerce flow, generating and moving energy to provide more optimal businesses for the region. Keyswords: Geographical Linkages, Globalized World, Landlocked, Regional Connectivity, Regionalization Pages: 485-497 Article: 41 , Volume 2 , Issue 4 DOI Number: 10.47205/jdss.2021(2-IV)41 DOI Link: http://doi.org/10.47205/jdss.2021(2-IV)41 Download Pdf: download pdf view article Creative Commons License China’s New Great Game in Central Asia: Its Interest and Development Authors: Bushra Fatima Rana Eijaz Ahmad Abstract: Central Asia is rich in hydrocarbon resources. It’s geostrategic, geopolitical, and geo-economic significance has grasped the attention of multiple actors such as China, the USA, Russia, Turkey, the European Union, Pakistan, Afghanistan, and India. Due to its location, the Central Asian region appeared as a strategic hub. In the present scenario, China’s strategy is massive economic development, energy interest, peace, and stability. This article highlights China’s interest, political and economic development, and its role as a major player in the New Great Game in Central Asia. Shanghai Cooperation Organization (SCO) which presents as a platform where China is playing an active role in political, economic, and security concerns for achieving its objectives in Central Asia. The new step of the Belt and Road Initiative (BRI) sheds light on China’s progressive move in this region via land and sea routes, which creates opportunities for globalization. Keyswords: Belt and Road Initiative, Central Asia, China, New Great Game Pages: 498-509 Article: 42 , Volume 2 , Issue 4 DOI Number: 10.47205/jdss.2021(2-IV)42 DOI Link: http://doi.org/10.47205/jdss.2021(2-IV)42 Download Pdf: download pdf view article Creative Commons License Personality Traits as Predictors of Self-Esteem and Death Anxiety among Drug Addicts Authors: Umbreen Khizar Saira Irfan Iram Ramzan Abstract: This study seeks to investigate whether personality traits predict self-esteem and death anxiety among drug addicts. The sample consisted of 100 drug addicts taken from the two hospitals in Multan city. Only men between the ages of 20 and 65 were included in the study. Data was collected through reliable and valid questionnaires. Results revealed positive relationship between conscientiousness, openness to experience and self-esteem. Moreover, findings showed positive relationship between extraversion and death anxiety, and negative correlation between neuroticism and death anxiety. Findings also showed that self-esteem and death anxiety are significantly and negatively correlated. Additionally, findings revealed that conscientiousness positively predicted self-esteem and neuroticism negatively predicted death anxiety. Furthermore, significant differences were observed in self-esteem, and death anxiety based on age. Significant differences were also found in extraversion, agreeableness, openness to experience, and death anxiety based on location. Understanding how personality traits affect behavior can help drug addicts get the support they need to live a better life and reduce their risk of death anxiety and premature death. Keyswords: Death Anxiety, Drug Users, Personality Traits, Self- Esteem Pages: 510-524 Article: 43 , Volume 2 , Issue 4 DOI Number: 10.47205/jdss.2021(2-IV)43 DOI Link: http://doi.org/10.47205/jdss.2021(2-IV)43 Download Pdf: download pdf view article Creative Commons License Middle East: A Regional Instability Prototype Provoking Third Party Interventions Authors: Waseem Din Prof. Dr. Iram Khalid Abstract: Third party interventions always prolong the interstate or civil wars with unending sufferings and devastations. The entire Middle East region is fraught with tensions, conflicts, civil wars and rivalries. From strategic interests to power grabbing, sectarian divisions, flaws in the civil and social structure of the state and society, ethnic insurrections, and many other shapes of instability syndromes can be diagnosed in this region. In the post-Arab Spring, 2011, the emerging new regional hierarchical order for power/dominance, in addition to the weakening/declining dominant US power in the region, changed the entire shape of already conflict-ridden region. New weak or collapsing states and bifurcation of the ‘status quo’ and ‘counter-hegemonic’ states along with their respective allies, made this region a prototype of instability in the regional security complex of the Middle East, as a direct result of these developments. The perpetuation of these abnormalities would not recede this instability conundrum from the region, provoking third party intervention, if not contained. Keyswords: Conflicts/Civil Wars, Dominant Power, Instability, Intervention, Middle East, Middle Powers, Regional Hierarchy, Regional Powers, Security Complex, Weak State Pages: 525-542 Article: 44 , Volume 2 , Issue 4 DOI Number: 10.47205/jdss.2021(2-IV)44 DOI Link: http://doi.org/10.47205/jdss.2021(2-IV)44 Download Pdf: download pdf view article Creative Commons License Impact of Classroom Environment on Second Language Learning Anxiety Authors: Zohaib Zahid Abstract: Second language learning anxiety has attained the attention of the researchers in almost every part of the world. Pakistan is a country where English is taught as a second language from the very beginning of school education. Second Language learning anxiety is a phenomenon which has been prominently found among the learners because of their less proficiency in learning English language. This study has been conducted to investigate the effect of anxiety in learning and using English language in classroom, university and outside the classroom. There are variables that affect language learning performance of the learners but this paper has solely investigated the effect of anxiety. The paper has concluded that anxiety is a variable which has a striking affect in second language learning and its use inside classrooms. Keyswords: Effect of Anxiety, Proficiency, Second Language Learning Anxiety, Striking Affect Pages: 485-497 Article: 45 , Volume 2 , Issue 4 DOI Number: 10.47205/jdss.2021(2-IV)45 DOI Link: http://doi.org/10.47205/jdss.2021(2-IV)45 Download Pdf: download pdf view article Creative Commons License Struggling for Democracy: A Case of Democratization in Pakistan Authors: Ammara Tariq Cheema Dr. Rehana Saeed Hashmi Abstract: The objective of this research paper is to review the challenges for democratization in Pakistan. The problem of democratization and consolidation refers to the structure of democracy following the collapse of non-democratic regime. Ten factors as given by Michael J. Sodaro are considered effective in helping a democratically unstable state to stabilize its system in other words helps in the democratic consolidation. It is argued in this research that the ten factors of democratization as given by Michael J. Sodaro have been absent in the political system of Pakistan and working on these factors can lead Pakistan to the road of democratization. This study uses qualitative method of research and proposes a novel framework for the deed of parliament, because the effectiveness of parliament can contribute positively to democratization/consolidated democracy. Keyswords: Electoral Politics, General Elections, Political Participation, Women Empowerment Pages: 554-562 Article: 46 , Volume 2 , Issue 4 DOI Number: 10.47205/jdss.2021(2-IV)46 DOI Link: http://doi.org/10.47205/jdss.2021(2-IV)46 Download Pdf: download pdf view article Creative Commons License Impact of Dependency Ratio on Economic Growth among Most Populated Asian Countries Authors: Dilshad Ahmad Salyha Zulfiqar Ali Shah Abstract: Demographic transition through different channels significantly influences economic growth. Malthusian view postulated as dependency ratio adversely affects economic growth while Julian Simon's view is quite different, highlighted the long-run benefits of the population in the range of 5 to15 years on economic growth. This study can be a valuable addition in research to analyzing the association of dependency ratio and economic growth of the five most populated Asian countries (Bangladesh, China, Indonesia, India, and Pakistan). Empirical findings of the study indicated that a total dependency and younger dependency ratio has a positive and significant influence on economic growth in both short-run and long-run scenarios while the old dependency ratio shows a negative influence on economic growth in the long run while short-run results are unpredictable. There is a need for state-based proper policy measures in focusing the higher financing in human capital development specifically in education and health. Keyswords: Economic Growth, Gross Saving, Old Dependency Ratio, Young Dependency Ratio Pages: 563-579 Article: 47 , Volume 2 , Issue 4 DOI Number: 10.47205/jdss.2021(2-IV)47 DOI Link: http://doi.org/10.47205/jdss.2021(2-IV)47 Download Pdf: download pdf view article Creative Commons License Chinese Geo-Strategic Objectives and Economic Interests in Afghanistan under President Xi Jinping Authors: Farooq Ahmed Prof. Dr. Iram Khalid Abstract: China has its own distinctive interests, concerns and strategies with respect to the changing security dynamics in Afghanistan. China has taken an active interest, though retaining a low profile and avoiding direct military interaction. China has exclusively relished on economic engagement actively and provided numerous financial aid and financial support in the rebuilding of Afghanistan's economy. The aim of this research study is to analyze the geo-strategic objectives and economic interests of China under the leadership of President Xi Jinping. This study looks at the actual diplomatic, economic and protection commitments of both countries as well as the basis of the geopolitical complexities – core variables that form China's current foreign policy to Afghanistan. Keyswords: Afghanistan, BRI, China, NATO Withdrawal Pages: 580-592 Article: 48 , Volume 2 , Issue 4 DOI Number: 10.47205/jdss.2021(2-IV)48 DOI Link: http://doi.org/10.47205/jdss.2021(2-IV)48 Download Pdf: download pdf view article Creative Commons License The Argument Structure of Intransitive Verbs in Pashto Authors: Abdul Hamid Nadeem Haider Bukhari Ghani Rehman Abstract: This study focuses on the description and categorization of intransitive verbs in terms of its argument structure. The study concludes that the unaccusative verbs only project an internal argument. It does not require the event argument. However, the said verb can be causativised by adding external argument and at the same time the event argument gets included in the valency of the derived causative of the unaccusative root. The unergative, on the other hand, requires an external argument as an obligatory argument while the internal argument is not the obligatory argument of the verb. The event argument is also a part of the valency of the verb. The APFs require one argument which is the internal argument of the verb. However, since the external argument is not available, the internal argument of the verb gets realized as the subject of the verb. The verb does not project event argument. The ergative predicates are derived by the suppression of the external argument and by the externalization of the internal argument. Keyswords: Argument Structure, Ergative Case, Event Argument, External Argument, Internal Argument, Valency Pages: 593-610 Article: 49 , Volume 2 , Issue 4 DOI Number: 10.47205/jdss.2021(2-IV)49 DOI Link: http://doi.org/10.47205/jdss.2021(2-IV)49 Download Pdf: download pdf view article Creative Commons License Positive, Negative and Criminal Orientation of Beggars in Okara: Perspective of Students Authors: Shahzad Farid Saif-Ur-Rehman Saif Abbasi Hassan Raza Abstract: This study aimed to measure the perspective of students about the criminal orientation of beggars. The sample size of the study (i.e., 100 students) was explored using Taro Yamane’ equation from the university of Okara, Punjab, Pakistan. The respondents were approached using simple random sampling and interviewed using face to face interview schedule. The data was collected using a structured questionnaire. The analysis was administered through SPSS-20.The study explored that parental illiteracy is associated with the high criminal and negative orientation of students towards beggars. It was also explored that females and respondents from rural background have low negative orientation towards beggars. However, males and respondents from urban background have medium criminal orientation and low positive orientation towards beggars, respectively. The study is useful for the government of Punjab, Pakistan campaign and policy for anti-begging. The study introduced the geometrical model of youth’s orientation toward begging. The study also contributed to the literature on begging by extending its domain from Law and Criminology to sociology as it incorporated social variables e.g., parents’ education, gender, etc., to explore their association with the youth’s socialization about begging. Keyswords: Begging, Crime, Education, Gender, Students Pages: 611-621 Article: 50 , Volume 2 , Issue 4 DOI Number: 10.47205/jdss.2021(2-IV)50 DOI Link: http://doi.org/10.47205/jdss.2021(2-IV)50 Download Pdf: download pdf view article Creative Commons License Relationship between Entrepreneurial Export Orientation and Export Entrepreneurship through Mediation of Entrepreneurial Capabilities Authors: Muhammad Saqib Nawaz Masood ul Hassan Abstract: Export led growth is prominent paradigm in developing world since decades. Exports play vital role in the economy by improving the level of balance of payments, economic growth and employment. Due to strategic importance of exports, organizational researchers focused on finding antecedents of export performance of the organizations. To line with this, current study aims to find the impact of entrepreneurial export orientation on export entrepreneurship through mediation of entrepreneurial capabilities in the Pakistani context. For this purpose, data was collected from 221 exporting firms of Pakistan by using questionnaire. Collected data was analyzed with the help of Smart PLS. In findings, measurement model confirmed the validity and reliability of measures of variables. Additionally, structural model provides the positive impact of entrepreneurial export orientation on export entrepreneurship. Similarly, entrepreneurial capabilities mediate the relationship between entrepreneurial export orientation on export entrepreneurship. The findings provide important implications for the managers of exporting firms to improve export performance. Keyswords: Entrepreneurial Capabilities, Entrepreneurial Export Orientation, Export Entrepreneurship Pages: 622-636 Article: 51 , Volume 2 , Issue 4 DOI Number: 10.47205/jdss.2021(2-IV)51 DOI Link: http://doi.org/10.47205/jdss.2021(2-IV)51 Download Pdf: download pdf view article Creative Commons License China Pakistan Economic Corridor: Explaining U.S-India Strategic Concerns Authors: Nasreen Akhtar Dilshad Bano Abstract: Regional and International political and economic landscape is being changed owing to China Pakistan Economic Corridor (CEPEC)-the new security paradigm has taken place-that has increased the strategic concerns of the U.S. and India. This research paper attempts to re-examine China-Pakistan relations in the new emerging geo-political compass. This paper has investigated the question that how regional, and global developments have impacted the China-Pakistan relationship? And why China – Pakistan have become partners of CPEC? In the global context, this paper assesses the emerging International Order, Indo-U. S strategic narrative vis-à-vis CPEC, and the containment of China through the new alliances and their impacts on China -Pakistan vis-à-vis the Belt Road Initiative (BRI). Quadrilateral (Quad) alliances is shaping the new strategic political and security paradigms in the world politics. Keyswords: BRI, China, CPEC, India, Pakistan, Silk Road, Strategic Concerns Pages: 637-649 Article: 52 , Volume 2 , Issue 4 DOI Number: 10.47205/jdss.2021(2-IV)52 DOI Link: http://doi.org/10.47205/jdss.2021(2-IV)52 Download Pdf: download pdf view article Creative Commons License The Structure of Domestic Politics and 1973 Constitution of Pakistan Authors: Dr. Fida Bazai Dr. Ruqia Rehman Amjad Rashid Abstract: Pakistan is located in a pivotal region. Its geo-strategic location affects its national identity as a nation state. Unlike Europe in South Asia security dilemma, proxy warfare and nuclear arms race are consistent features of the regional politics. The identity of Pakistan as security-centric state gives its army disproportional power, which created institutional imbalance that directly affected constitutionalism in the country. The constitution of Pakistan is based on principles of civilian supremacy and separation of power but in reality Pakistan’s army is the most powerful institution in country. This paper argues that the structure of Pakistani politics; created institutional imbalances by the disproportionate distribution of resources is the key variable in creating dichotomy. The structure of domestic politics is based upon the principles of hostility to India, use of Islam for national unity and strategic alliances with major powers to finance defense against the neighboring countries. Keyswords: Constitutionalism, Identity, Islam, South Asia Pages: 650-661 Article: 53 , Volume 2 , Issue 4 DOI Number: 10.47205/jdss.2021(2-IV)53 DOI Link: http://doi.org/10.47205/jdss.2021(2-IV)53 Download Pdf: download pdf view article Creative Commons License National Integration and Regionalism in Pakistan: Government’s Strategy and Response toward Regionalist Demands 1947-77 Authors: Najeeb ur Rehman Mohammad Dilshad Mohabbat Muhammad Wahid Abstract: The countries of South Asian region have pluralistic societies with different language, religious, and ethnic identities. Pakistan is no exception who is facing the challenge of regionalism since its inception. Different ethnic groups have been consistently raising their voices for separatism or autonomy within the frame work of an existing territorial state. The issues of provincialism, ethnicity, and regionalism is posing a serious challenge to the integrity of the country. This paper aims to explore the causes of the regionalism in Pakistan and intends to analyze the policies and strategies of different political governments which they launched to tackle this all important issue. The paper follows the historical method of research and analyzes different types of qualitative data to conclude the finding of the research. The paper develops the theory of “Regionalists Demand and Government Response” which shows how different regionalist forces put their demands and how the governments react on these demands. It recommends the grant of greater regional autonomy to the regionalists to enhance internal security and to protect the country from disintegration. Keyswords: Demands, Ethnicity, Government Strategy, National Integrity, Nationalism, Regionalism Pages: 662-678 Article: 54 , Volume 2 , Issue 4 DOI Number: 10.47205/jdss.2021(2-IV)54 DOI Link: http://doi.org/10.47205/jdss.2021(2-IV)54 Download Pdf: download pdf view article Creative Commons License Fostering Entrepreneurial Mindset through Entrepreneurial Education: A Qualitative Study Authors: Saira Maqbool Dr. Qaisara Parveen Dr. Muhammad Hanif Abstract: Research on entrepreneurial mindset has flourished in these recent years. Its significance lies in a critical suspicion and its matters for inventive behavior. Entrepreneurship joined with innovative abilities, seen as one of the most wanted in this day and age. This study aims to determine the perceptions about entrepreneurial mindset, its importance, and the role of entrepreneurship education and Training in developing the entrepreneurial mindset. This is a qualitative study based on interviews conducted by professors of Pakistan and Germany. The analysis was determined through content analysis. The results determine that 'Making Entrepreneurial Mindset' assists with seeing better all parts of business venture, which will undoubtedly influence their view of business venture, pioneering abilities, and mentalities. Keyswords: Entrepreneurship Education, Entrepreneurial Mindset Pages: 679-691 Article: 55 , Volume 2 , Issue 4 DOI Number: 10.47205/jdss.2021(2-IV)55 DOI Link: http://doi.org/10.47205/jdss.2021(2-IV)55 Download Pdf: download pdf view article Creative Commons License Benefits of Implementing Single National Curriculum in Special Schools of Lahore city for Children with Intellectual Disability: Teachers’ Perception Authors: Dr. Hina Fazil Khurram Rameez Sidra Ansar Abstract: Single national curriculum (SNC) is an important issue across the Punjab Province of Pakistan. Making and implementing SNC is not only focusing the education of normal pupils, but also focusing students with disabilities (SWD). The field of special education experienced an increased discussion of curriculum for students with intellectual disabilities (SID). The present research aimed to know the benefits to implement first stage of single national curriculum for students with Intellectual disability and to know the differences about the benefits between public and private schools regarding SNC for students with ID based on demographic characteristics. Likert type researchers-made questionnaire with reliability) Cronbach alpha .922) was used. 90 special educationists from public and private schools were chosen through random sampling technique. The findings raised some benefits such as: SNC will bridge the social and economic disparities which will increase the acceptance of ID students. It was recommended that SNC should include areas of adaptive skills, motor, and vocational skills to get involved in work activities. Keyswords: Benefits, Children with Intellectual Disability, Single National Curriculum Pages: 692-703 Article: 56 , Volume 2 , Issue 4 DOI Number: 10.47205/jdss.2021(2-IV)56 DOI Link: http://doi.org/10.47205/jdss.2021(2-IV)56 Download Pdf: download pdf view article Creative Commons License Last Rituals and Problems Faced by the Hindu Community in Punjab: A Case Study of Lahore Authors: Sabir Naz Abstract: Lahore is the provincial capital of Punjab, where a sizeable population of the Hindus has been residing there since the inception of Pakistan. There had been many crematoriums in the city but with the passage of time, one after another, disappeared from the land after partition of the Sub-continent. Those places were replaced by commercial or residential sites. There is also a graveyard in the city which is in the use of Hindu Valmik Sect. However, it was encroached by some Muslims due to very small size of population and indolence of the Hindus. Later on, the encroachments were removed by the District Government Lahore in compliance of order of the Supreme Court of Pakistan. Presently, there is a graveyard as well as a crematorium in the city. The community remained deprived of a place to dispose of a dead body according to their faith for a long period which is contravention with the guidelines of the Quaid-e-Azam, founder of the nation Keyswords: Crematorium, Graveyard, Hindu community, Last Rituals Pages: 704-713 Article: 57 , Volume 2 , Issue 4 DOI Number: 10.47205/jdss.2021(2-IV)57 DOI Link: http://doi.org/10.47205/jdss.2021(2-IV)57 Download Pdf: download pdf view article Creative Commons License Estimating Growth Model by Non-Nested Encompassing: A Cross Country Analysis Authors: Benish Rashid Dr. Shahid Razzaque Dr. Atiq ur Rehman Abstract: Whether models are nested or non-nested it is important to be able to compare them and evaluate their comparative results. In this study six growth models have been used for analyzing the main determinants of economic growth in case of cross countries, therefore by using these six models we have tested them for non-nested and nested encompassing through Cox test and F-test respectively. Data from 1980 to 2020 were used to analyze the cross country growth factors so therefore, the current study looked at about forty four countries with modelling these different comparative studies based on growth modelling. So, we can make these six individual models and we can estimate the General Unrestricted Model with the use of econometric technique of Non-Nested Encompassing. By evaluating the data using the Non-Nested Encompassing econometric technique, different sets of economic variables has been used to evaluate which sets of the economic variables are important to boost up the growth level of the country. And found that in case of nested model or full model it is concluded that model with lag value of GDP, trade openness, population, real export, and gross fix capital formation are the main and potential determinants to boost up the Economic Growth in most of the countries. Keyswords: Cross Country, Economic Growth, Encompassing, Nested, Non-nested Pages: 714-727 Article: 58 , Volume 2 , Issue 4 DOI Number: 10.47205/jdss.2021(2-IV)58 DOI Link: http://doi.org/10.47205/jdss.2021(2-IV)58 Download Pdf: download pdf view article Creative Commons License Assessment of Youth Buying Behaviour for Organic Food Products in Southern Punjab: Perceptions and Hindrances Authors: Ayousha Rahman Asif Yaseen Muhammad Arif Nawaz Abstract: This research examined the cognitive antecedental effects on organic food purchase behaviour for understanding the perceptions and hindrances associated with purchasing organic food products. Theory of Planned Behaviour (TPB) was adopted as a theoretical framework. A total of 250 young consumers in the two cities of Southern Punjab, Pakistan was randomly sampled and data were collected via a face-to-face survey method. Partial least square technique was employed to test the model. The results showed that attitude towards organic food purchasing motivated when moral norms were activated to consume organic food products. Further, environmental knowledge moderated the relationship of organic food purchase intentions and behaviour significantly. The findings highlighted the importance of moral norms as a meaningful antecedent that could increase the TP-based psychosocial processes if consumers have sufficient environmental knowledge. Therefore, farmers, organic products marketers, government administrators, and food retailers should take initiatives not only to highlight the norms and values but also when promoting organic food production and consumption. Keyswords: Environmental Knowledge, Organic Food Purchase Behaviour, Personal Attitude, PLS-SEM, Subjective & Moral Norms Pages: 728-748 Article: 59 , Volume 2 , Issue 4 DOI Number: 10.47205/jdss.2021(2-IV)59 DOI Link: http://doi.org/10.47205/jdss.2021(2-IV)59 Download Pdf: download pdf view article Creative Commons License An Analysis on Students Ideas about English and Urdu as Medium of Instructions in the Subjects of Social Sciences studying in the Colleges of the Punjab, Pakistan Authors: Ashiq Hussain Asma Amanat Abstract: The worth and usefulness of English education as a foreign language is of great concern to language rule and planning (LRP) researchers compared to teaching their native language globally in higher education. The study under research examines the perspectives of two similar groups of the final year students of at Higher Education Institutions of Pakistan. The first group consists of art students who received the Urdu medium of instruction (UMI), and the second group received the English medium of instruction (EMI). An empirical methodology was carried out in the present year, students answered questionnaires to find out the benefits and challenges of learning subject-based knowledge, what subject-based knowledge means to them, and their understanding of language as a teaching language. Interviews were conducted with the selected group of students who wished to participate in research. Additional information is available from the tests and results obtained in the two equivalent courses. Although many similarities have been identified between the two groups, the overall knowledge of disciplinary knowledge of English medium instruction students was not very effective, while that of UMI students was very effective. It explains the implications of the findings to continue the language rule as policy experience for teaching in higher education institutions. Keyswords: English as Medium of Instruction (EMI), Higher Education Institutions (HEIs), Urdu as Medium of Instruction (UMI) Pages: 749-760 Article: 60 , Volume 2 , Issue 4 DOI Number: 10.47205/jdss.2021(2-IV)60 DOI Link: http://doi.org/10.47205/jdss.2021(2-IV)60 Download Pdf: download pdf view article Creative Commons License Environment and Women in Kurt Vonnegut’s ‘Happy Birthday Wanda Juny’: An Eco- Critical and Feminist Analysis Authors: Dr. Muhammad Asif Safana Hashmat Khan Muhammad Afzal Khan Janjua Abstract: This is an Eco-feminist study of Vonnegut’s ‘Happy Birthday Wanda Juny’ and focuses on how both women and environment are exploited by patriarchy. Ecofeminism critiques masculine dominance highlighting its role in creating and perpetuating gender discrimination, social inequity and environmental degradation. Women suffer more because of power disparity in society. Environmental crises affect women more than men because of their already precarious existence and subaltern position. There is affinity between women and nature are victims of climate change and other environmental hazards. Cheryl Glotfelty introduced interdisciplinary approach to the study of literature and environment. Literary ecology as an emerging discipline explores the intriguing relationship between environment and literature. Ecofeminism draws on feminist critique of gender inequality showing how gender categories inscribed in power structure exploit both women and nature. Francoise d‘Eaubonne coined the term ecofeminism to critique the prevalent exploitation of both women and environment. Ecofeminism asserts that exploitation of women and degradation of the environment are the direct result of male dominance and capitalism. Ecofeminism argues for redressing the plight of women and protection of environment. Vonnegut’s play ‘Happy Birthday Wanda June’ was written at a time when the movement for the right of women and protection of environment were gaining momentum. The play shows how toxic masculinity rooted in power and capitalism exploit both women and environment. Keyswords: Eco-Feminism, Eco-Criticism, Ecology, Environment, Exploitation Pages: 761-773 Article: 61 , Volume 2 , Issue 4 DOI Number: 10.47205/jdss.2021(2-IV)61 DOI Link: http://doi.org/10.47205/jdss.2021(2-IV)61 Download Pdf: download pdf view article Creative Commons License Critical Analysis of Social Equity and Economic Opportunities in the Light of Quranic Message Authors: Prof. Dr. Muhammad Yousuf Sharjeel Mahnaz Aslam Zahida Shah Abstract: This study critically evaluated the key verses of Surah Al-Baqarah -the second chapter of Quran, a sacred scripture of Islam- which specifically relates to social equity opportunities and a code of conduct in the context of economics. The Quran claims that it is a book which explains every situation; therefore, the aim of this study remained to extract those verses of Surah Al-Baqarah which can guide us in Economics. The authentic and approved Islamic clerics and their translations were consulted for the interpretations of the Holy verses. The researchers chiefly focused and studied Surah Baqarah with regards to social equity and economic opportunities. The translations were primarily in the regional language Urdu so the interpretations must not be related exactly equitable in English. The study engaged the document analysis research strategy. This study is only an endeavour to decipher Holy Quran’s message from Allah for the mankind so it must not be considered as the full and complete solution to the all the economic issues, challenges and opportunities. Ahadees and the saying of the Holy prophet were referred to where ever required and available. The researcher also considered the Tafasir (detail intellectual interpretations) of the Quran done by the well-known scholars of Islam for the verses studied therein and any statements and/or material - such as ideas, studies, articles, documentation, data, reports, facts, statistics etc. For the study, data was collected and analyzed qualitatively. On the basis of the study, recommendations were also primed. Keyswords: Economic Issues and Challenges, Social Equity, Surah Al-Baqarah, Al Quran Pages: 774-790 Article: 62 , Volume 2 , Issue 4 DOI Number: 10.47205/jdss.2021(2-IV)62 DOI Link: http://doi.org/10.47205/jdss.2021(2-IV)62 Download Pdf: download pdf view article Creative Commons License A Critical Discourse Analysis of Dastak by Mirza Adeeb Authors: Muhammad Afzal Dr. Syed Kazim Shah Umar Hayat Abstract: The present research aims to explore ideology in Pakistani drama. The drama, “Dastak”, written by Mirza Adeeb, has been taken for exploration ideologically. Fairclough’s (1992) three-dimensional model has been used for analyzing the text of the above-mentioned drama which includes textual, discursive practice and social practice analyses. The linguistic and social analyses of the drama reveal the writer’s ideology about socio-cultural, conventional and professional aspects of life. The study has also explored the past and present states of mind of Dr. Zaidi, the central and principal character of the drama, Dastak. The text implies that the writer has conveyed personal as well as social aspects of his times through the drama of Dastak. Keyswords: Dastak, Drama, Ideology, Semiotics Pages: 791-807 Article: 63 , Volume 2 , Issue 4 DOI Number: 10.47205/jdss.2021(2-IV)63 DOI Link: http://doi.org/10.47205/jdss.2021(2-IV)63 Download Pdf: download pdf view article Creative Commons License Linking Job Satisfaction to Employee Performance: The Moderating Role of Islamic Work Ethics Authors: Dr. Shakira Huma Siddiqui Dr. Hira Salah ud din Khan Dr. Nabeel Younus Ansari Abstract: The most pervasive concern in public sector organizations is declining employee performance and workforce of these organizations are less satisfied with their jobs. The aim of this study is to investigate the impact of Job Satisfaction on employee’s performance and how Islamic work ethics moderates the above mentioned direct relationship in the public sector organizations of Pakistan. The data were collected from the sample of 193 permanent employees working in public sector organizations through stratified sampling technique. The results revealed that employees Job satisfaction is significantly related to higher performance. Further, the findings indicated that Islamic work ethics moderates the relationship between job satisfaction and employee performance. The present research has some theoretical and empirical implications for academicians, policymakers, especially of public sector organizations, for the improvement of performance of their workforce. Keyswords: Employee Performance, Islamic Work Ethics, Job Satisfaction, Person-Environment Fit Theory Pages: 808-821 Article: 64 , Volume 2 , Issue 4 DOI Number: 10.47205/jdss.2021(2-IV)64 DOI Link: http://doi.org/10.47205/jdss.2021(2-IV)64 Download Pdf: download pdf view article Creative Commons License Semantics of Qawwali: Poetry, Perception, and Cultural Consumption Authors: Rao Nadeem Alam Tayyaba Khalid Abstract: Semantics is about meanings and meanings are arbitrary and shared. Understanding qawwali context requires comprehension of semantics or process of meaning creation and meaning sharing among the qawwal party and the audience. This interactive activity might frequently be hindered when interrupted by subjective meanings creation during cultural consumption. Qawwali is a cultural tradition, its semantics are conditioned by axiological premises of poetry and perceptions which are transforming. The previous researches revealed that qawwali is associated with religion which provides the religious message by singing hamd and naat. It was a means to experience Divine; therefore, semantics are multi-layered and often crossroad with values and subjective experiences. It is novel due to its ritual of Sama. It has the therapeutic power that helps mentally disturbed people and they find refuge. This study is exploratory having a small sample size of twenty purposively selected audiences. This phenomenological inquiry used ethnographic method of conversational interviews at selected shrines and cultural spaces in Islamabad. The results indicate that qawwali is a strong refuge for people facing miseries of life and they attend Sama with a belief that attending and listening will consequently resolve their issues, either psychological or physiological. They participate in Sama which teaches them how to be optimistic in a negative situation; this paper brings forth this nodal phenomenon using the verbatim explanations by the interlocutors. Semantics of Qawwali are conditioned and some of these elements are highlighted including poetry and axiology based perceptions and cultural consumption of a cultural realm. Keyswords: Cognition, Culture, Poetry, Qawwal, Qawwali, Semantics Pages: 822-834 Article: 65 , Volume 2 , Issue 4 DOI Number: 10.47205/jdss.2021(2-IV)65 DOI Link: http://doi.org/10.47205/jdss.2021(2-IV)65 Download Pdf: download pdf view article Creative Commons License Political Economy of Smuggling: The Living Source for the Natives (A Case Study of Jiwani-Iran Border, Baluchistan) Authors: Abdul Raheem Dr. Ikram Badshah Wasia Arshed Abstract: This study explores the political economy of smuggling on Jiwani-Iran border. The natives are majorly involved in illegal transportation of goods and objects, therefore; the study sets to explain how significant smuggling for the local people is. It describes the kinship role in reciprocity of their trade and transportation. The qualitative methods such as purposive sampling and interview guide were employed for data collection. The research findings revealed that local people were satisfied with their illegal trading which is depended largely on their expertise and know-how of smuggling at borders. They disclosed that their total economy was predominantly based on smuggling of stuff like drugs, diesel, oil, gas, petrol, ration food from Iran, and human trafficking. They also enjoyed the privilege of possessing Sajjil (Iranian identity card), thus; the dual nationality helped them in their daily business and rahdari (border crossing agreement), enabling them to travel to Iran for multiple purposes. Keyswords: Drugs, Human, Navigation, Political Economy, Reciprocity, Smuggling, Trafficking Pages: 835-848 Article: 66 , Volume 2 , Issue 4 DOI Number: 10.47205/jdss.2021(2-IV)66 DOI Link: http://doi.org/10.47205/jdss.2021(2-IV)66 Download Pdf: download pdf view article Creative Commons License The Vicious Circles of System: A Kafkaesque Study of Kobo Abe’s The Woman in the Dunes Authors: Imran Aslam Kainat Azhar Abstract: This paper analyses the Kafkaesque/Kafkan features of Kobo Abe’s novel The Woman in the as formulated by Kundera in “Kafka’s World.” For Kundera, in a Kafkaesque work human existence is bleakly represented through intermingling of tragedy and comedy in an indifferent world dominated by hegemonic systems. The Kafkaesque is characterised by the following: World is a huge forking labyrinthine institution where the man has been thrown to suffer its complexities, confrontation with the labyrinth makes his existence meaningless because freedom is a taboo in no man’s land, he is punished for an unknown sin for which he seeks justification from the superior authorities, but his efforts are viewed as ludicrous or comic despite the underlying sense of tragedy. (5) The Kafkaesque tendency to present tragic situation comically is also explored in Abe’s novel. The paper studies the effect of higher authorities exercising their power over man and the inscrutability of cosmic structures continuously undermining human freedom in nightmarish conditions. The paper establishes Kobo Abe in the literary world as a writer who portrays the hollowness and futility of human lives with a Kafkaesque touch. Keyswords: Authority, Institutions, Kafka, Kafkaesque, Kafkan, Kobo Abe, Kundera, The Trial, The Woman in the Dune Pages: 849-861 Article: 67 , Volume 2 , Issue 4 DOI Number: 10.47205/jdss.2021(2-IV)67 DOI Link: http://doi.org/10.47205/jdss.2021(2-IV)67 Download Pdf: download pdf view article Creative Commons License Subjectivity and Ideological Interpellation: An Investigation of Omar Shahid Hamid’s The Spinner’s Tale Authors: Hina Iqbal Dr. Muhammad Asif Asia Saeed Abstract: Louis Althusser’s concept of interpellation is a process in which individuals internalize cultural values and ideology and becomes subject. Althusser believes that ideology is a belief system of a society in which ideological agencies establish hierarchies in society through reinforcement and discrimination for cultural conditioning. These agencies function through ideological state apparatuses. These ideological agencies help to construct individual identity in society. The undesirable ideologies promote repressive political agendas. The non-repressive ideologies are inhaled by the individuals as a natural way of looking at the culture and society. This research seeks to investigate Omar Shahid Hamid’s novel The Spinners Tales through the lens of Althusser’s ideology and interpellation. This study examines how the characters of Shahid’s novel inhaled ideology and became its subjects. This research also depicts the alarming effects of cultural hegemony that creates cultural infidelity and hierarchies between the bourgeoisie and proletariat classes. Keyswords: Cultural Hegemony, Ideological State Apparatus, Ideology, Interpellation, Repressive Factors Pages: 862-872 Article: 68 , Volume 2 , Issue 4 DOI Number: 10.47205/jdss.2021(2-IV)68 DOI Link: http://doi.org/10.47205/jdss.2021(2-IV)68 Download Pdf: download pdf view article Creative Commons License Blessing in Disguise: Recommendations of Indian Education Commission (1882) and Christian Missionaries’ Educational Policy in the Colonial Punjab Authors: Mohammad Dilshad Mohabbat Muhammad Hassan Muhammad Ayaz Rafi Abstract: Woods Education Despatch is considered to be the Magna Carta of Indian Education. It controlled the Indian education field till the establishment of Indian Education Commission, 1882. The Despatch provided space to Christian missionaries by promising government’s gradual withdrawal from the education in favour of missionaries. It also facilitated the missionaries by offering system of ‘grants on aid’ to the private bodies. Consequently, the missionaries fancied to replace the government institutions in the Punjab and initiated their efforts to increase the number of their educational institutions. They tried to occupy the educational field by establishing more and more educational institutions. But after the Recommendations of the Indian Education Commission 1882, a change in their policy of numeric increase of educational institutions is quite visible. With the turn of the century, they are found to be eager to establish a few institutions with good quality of education. This paper intends to analyse different factors behind the change of their policy of quantitative dominance to qualitative improvement. It also attempts to evaluate how their change of policy worked and what steps were taken to improve the quality of their educational institutions. Following the historical method qualitative data comprising educational reports, missionaries’ autobiographies, Reports of missionaries’ conferences, and the other relevant primary and secondary sources has been collected from different repositories. The analysis of the data suggests that the attitude of the administration of the education department and the recommendations of Indian Education Commission were the major driving forces behind the change of missionaries’ educational policy in the 20th century. The missionaries, after adopting the new policy, worked on the quality of education in their institutions and became successful. Keyswords: Christian Missionaries, Indian Education Commission, Missionary Schools, Numeric Increase, Quality of Education. The Punjab, Woods Education Despatch Pages: 873-887 Article: 69 , Volume 2 , Issue 4 DOI Number: 10.47205/jdss.2021(2-IV)69 DOI Link: http://doi.org/10.47205/jdss.2021(2-IV)69 Download Pdf: download pdf view article Creative Commons License Basic Life Values of Prospective Special Education Teachers Authors: Dr. Maria Sohaib Qureshi Dr. Syeda Samina Tahira Dr. Muhammad Irfan Arif Abstract: Future teachers' preconceived values about how to live their lives and how that affects the lives of their students were the focus of this study. Descriptive research was used by the researchers. The study was carried out by using Morris's Ways to Live Scale. Researchers used this scale to study prospective special education teachers' gender, social status, personal relationships, aesthetics and mental approach using purposive sampling method. Descriptive and inferential stats were used to analyse the data collected from those who participated in the study on basic life values of prospective teachers. Results indicated that being social and sympathetic are the most important values among prospective special education teachers. It was also found that male and female prospective special education teachers living in urban and rural areas had no significant differences in their basic life values. Keyswords: Special Education, Teacher, Values Pages: 888-896 Article: 70 , Volume 2 , Issue 4 DOI Number: 10.47205/jdss.2021(2-IV)70 DOI Link: http://doi.org/10.47205/jdss.2021(2-IV)70 Download Pdf: download pdf view article Creative Commons License Perception of Dowry: Effects on Women Rights in Punjab Authors: Dr. Bushra Yasmeen Dr. Muhammad Ramzan Dr. Asma Seemi Malik Abstract: Dowry is a common tradition in south Asian countries, especially in Pakistan and India. Daughters became curses and liability for parents causing serious consequences. For control, there are legal ban/restrictions (Dowry and Wedding Gifts (Restriction) Act, 1976; Amendment in Act, 1993) on its practice in Pakistan. Despite the legal cover, the custom has been extended. Dowry amount seems to be increasing due to changing lifestyle and trends of society. To understand males’ and females’ perceptions about dowry; impacts of dowry; why dowry is essential; and how it is affecting women’s rights and eventually affecting women’s autonomy. A qualitative study was conducted. Data was collected by using unstructured interviews from males and females including social activists, economists, and married couples about wedding expenses, demands, society pressure, men’s support, and perception against dowry especially with regards to women’s rights and autonomy. The study concluded heavy dowry especially in terms of furniture, electronics, kitchenware, car, furnished houses, and cash highly associated with women’s development and their rights. General people’s perception showed that dowry is no longer remained a custom or tradition in Asian countries. It is just a trend and people follow it as a symbol of respect for parents and women as well. Keyswords: Dowry, Effects, Impacts Of Dowry, Perceptions, Women Autonomy, Women Rights Pages: 897-909 Article: 71 , Volume 2 , Issue 4 DOI Number: 10.47205/jdss.2021(2-IV)71 DOI Link: http://doi.org/10.47205/jdss.2021(2-IV)71 Download Pdf: download pdf view article Creative Commons License NCOC-An Emblem of Effective Governance: An analysis of Pakistan’s Counter Strategy for Covid-19 as a Non-Traditional Security Challenge Authors: Dr. Iram Khalid Abstract: COVID -19 affected the world unprecedentedly. Lack of capacity and poor standards of governance caused nontraditional security challenges to Pakistan too. The NCOC is the central nerve center to guide the national response to COVID-19 by Pakistan and can be best analyzed in the light of the decision-making theory of Naturalist Decision Making (NDM). The study points out the effective role performed by NCOC at policy formation through a more prosaic combination of science, data, decision making and execution of decisions at the level of federalism. The study highlights the changing patterns of government’s approach during the pandemic at various levels. Pakistan faced economic, political and social crisis during this phase. This study uses a survey and key informant interviews as the source of analysis for qualitative data collection. By applying the decision- making theory, the paper extends that there is a need to use a model to balance the existing gap within the system, to meet challenges. The study suggests a coordinating approach among various units and center; that might raise the level of performance to meet the nontraditional security challenges with innovation, creativity and boldness. Keyswords: COVID-19, Decision Making Theory, Governance, Nontraditional Threats, Strategy Pages: 910-930 Article: 72 , Volume 2 , Issue 4 DOI Number: 10.47205/jdss.2021(2-IV)72 DOI Link: http://doi.org/10.47205/jdss.2021(2-IV)72 Download Pdf: download pdf view article Creative Commons License Comparative Implications of Wednesbury Principle in England and Pakistan Authors: Safarat Ahmad Ali Shah Dr. Sara Qayum Arzoo Farhad Abstract: Wednesbury principle is one of the most important and useful grounds of the Judicial Review. Judicial review is a remedy provided by the public law and is exercised by the superior and higher courts to supervise administrative authorities' powers and functions. The main objective of the judicial review is to ensure the fair and transparent treatment of individuals by public authorities. The ground of the judicial review, i.e., Unreasonableness or irrationality or popularly known as Wednesbury Unreasonableness was introduced by lord Greene in the Wednesbury Corporation case in 1948. Initially, the scope of this ground of judicial review was very narrow and was allowed only in rare cases. However, with the development of administrative law and Human rights, it also developed. Its development resulted in different controversies and issues about the application of this ground. The main issue is about its encroachment in the jurisdiction of other branches of the government i.e., the parliament and executive. The free and loose application of this principle results in confusion and conflict between different organs of the government. The present paper is based on the implications of the limitations on the ground of Wednesbury Unreasonableness both on the judicial and administrative bodies in Pakistan to avoid the chaos and confusion that results in the criticisms on this ground of judicial review. Keyswords: Administrative Authorities, Critical Analysis, Illegality, Judicial Review, Pakistan, Wednesbury Unreasonableness Pages: 931-946 Article: 73 , Volume 2 , Issue 4 DOI Number: 10.47205/jdss.2021(2-IV)73 DOI Link: http://doi.org/10.47205/jdss.2021(2-IV)73 Download Pdf: download pdf view article Creative Commons License Water Sharing Issues in Pakistan: Impacts on Inter-Provincial Relations.
Shanxue Jiang,Yuening Li,Fang Wang,Haishu Sun,Huijiao Wang,Zhiliang Yao (2022). A state-of-the-art review of CO2 enhanced oil recovery as a promising technology to achieve carbon neutrality in China.
Laura Kherbeck,Rachid Chebbi (2015). Optimizing ethane recovery in turboexpander processes.
Inna Kim,Karl Hoff,Thor Mejdell (2014). Heat of Absorption of CO2 with Aqueous Solutions of MEA: New Experimental Data.
Carolyn Koh,E Sloan,Amadeu Sum,David Wu (2011). Fundamentals and Applications of Gas Hydrates.
K Kolmetz (2020). Kolmetz Handbook Of Process Equipment Design -Natural Gas Sweetening Systems Selection, Sizing and Troubleshooting.
A Kothandaraman (2010). Carbon Dioxide Capture by Chemical Absorption: A Solvent Comparison Study.
Stefano Langé,Laura Pellegrini (2016). Energy Analysis of the New Dual-Pressure Low-Temperature Distillation Process for Natural Gas Purification Integrated with Natural Gas Liquids Recovery.
V Louli,G Pappa,C Boukouvalas,S Skouras,E Solbraa,K Christensen,E Voutsas (2012). Measurement and prediction of dew point curves of natural gas mixtures.
William Luyben (2013). Control of an Extractive Distillation System for the Separation of CO<sub>2</sub> and Ethane in Enhanced Oil Recovery Processes.
Khuram Maqsood,Aditi Mullick,Abulhassan Ali,Kajari Kargupta,Saibal Ganguly (2014). Cryogenic carbon dioxide separation from natural gas: a review based on conventional and novel emerging technologies.
O Marinov (2015). Carbonated Water Injection for Enhanced Oil Recovery and CO2 Geosequestration in Different CO2 Repositories: A Review of Physicochemical Processes and Recent Advances.
A Martínez (2018). Paro en las Regiones.
S Mitra (2015). Unknown Title.
S Mokhatab,J Mak,J Valappil,D Wood (2019). Handbook of Liquefied Natural Gas.
S Mokhatab,W Poe (2012). Handbook of Natural Gas Transmission and Processing.
Esmail Mokheimer,M Hamdy,Zubairu Abubakar,Mohammad Shakeel,Mohamed Habib,Mohamed Mahmoud (2019). A Comprehensive Review of Thermal Enhanced Oil Recovery: Techniques Evaluation.
Nasrifar Mørch,K Bolland,O Solbraa,E Fredheim,A Gjertsen,L (2006). Measurement and modeling of hydrocarbon dew points for five synthetic natural gas mixtures.
P Mores,N Scenna,S Mussati (2012). CO2 capture using monoethanolamine (MEA) aqueous solution: Modeling and optimization of the solvent regeneration and CO2 desorption process.
T Osborn,P Jones,D Lister,C Morice,I Simpson,J Winn,E Hogan,I Harris (2021). Land Surface Air Temperature Variations Across the Globe Updated to 2019: The CRUTEM5 Data Set.
Y Petri,H Juliza,N Humala (2018). Technical and economic analysis use of flare gas into alternative energy as a breakthrough in achieving zero routine flaring.
William Poe,Saeid Mokhatab (2017). Process Optimization.
Harith Rashid,Nurul Hasan,M Mohamad Nor (2014). Temperature Peak Analysis and Its Effect on Absorption Column for CO <sub>2</sub> Capture Process at Different Operating Conditions.
T Rufford,S Smart,G Watson,B Graham,J Boxall,J Diniz Da Costa,E May (2012). The removal of CO2 and N2 from natural gas: A review of conventional and emerging process technologies.
Victor Rondón,Miguel Fuentes,Yair Quintero (2012). ESTUDIO Y EVALUACIÓN DE LOS MODELOS MATEMÁTICOS PARA LA ESTIMACIÓN DE LA DILATANCIA.
B Swaidan (2016). Optimization of Natural Gas Liquid (NGL) recovery processes.
E Tristancho (2017). Evaluación de alternativas para el diseño y simulación de plantas de procesamiento de gas natural con variación en el contenido de gas ácido.
Upme (2013). El uso de las tipologías del maltrato: potencialidades de la investigación cualitativa en vejez.
Upme (2018). Escenarios De Oferta De Hidrocarburos Convencionales y no convencionales.
M Van Denderen,E Ineke,M Golombok (2009). CO2 removal from contaminated natural gas mixtures by hydrate formation.
B Zarenezhad,T Eggeman (2006). Application of Peng-Rabinson equation of state for CO2 freezing prediction of hydrocarbon mixtures at cryogenic conditions of gas plants.
No ethics committee approval was required for this article type.
Data Availability
Not applicable for this article.
How to Cite This Article
Leandro Vargas. 2026. \u201cVariations in the Concentration of CO2 in Associated Gases: Evaluation of the Performance of a Conditioning Process with Turboexpander\u201d. Global Journal of Research in Engineering - C: Chemical Engineering GJRE-C Volume 24 (GJRE Volume 24 Issue C1): .
Explore published articles in an immersive Augmented Reality environment. Our platform converts research papers into interactive 3D books, allowing readers to view and interact with content using AR and VR compatible devices.
Your published article is automatically converted into a realistic 3D book. Flip through pages and read research papers in a more engaging and interactive format.
Herein we disclose an evaluation of the performance of a Turboexpander unit for the conditioning of associated gasses with different CO2 contents. The performance evaluation was carried out by the comparison of the results from a simulation in Aspen Hysys v10 with the specifications established in the national gas transportation policy for natural gas (RUT). The Turboexpander unit was designed for the conditioning of an associated gas defined by the scenario of medium production for the Valle Medio del Magdalena, according to the prospects of the Mining and Energy Planning Unit (UPME). The conditioning unit considered the sections: stabilization, sweetening, dehydration, and separation by distillation. Similarly, the range for CO2 content variation was defined between 3 -12% mol, based on enhanced recovery (EOR) pilots of air injection and CO2 injection. The results of the simulations showed an adequate performance of the Turboexpander unit for the conditioning of associated gasses with up to 6% mol of CO2 contents, fulfilling the quality parameters of the RUT.
Our website is actively being updated, and changes may occur frequently. Please clear your browser cache if needed. For feedback or error reporting, please email [email protected]
Thank you for connecting with us. We will respond to you shortly.