Dr. Hussain, Hussain I et al. Chemical Warehouse 101: Establishing a Functional Chemical Storage Facility from Scratch
Ifeanyi Eddy Okoh et al. Optimizing Methane Recovery from Natural Gas Streams: Insights from Aspens Hysis Simulation
Ifeanyi Eddy Okoh et al. Optimizing Natural Gas Liquid Recovery: Efficient and Cost-Effective Methods for Enhanced Performance
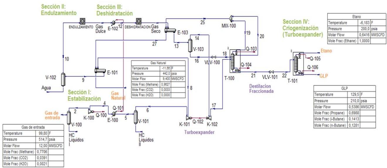
Leandro Vargas et al. Variations in the Concentration of CO2 in Associated Gases: Evaluation of the Performance of a Conditioning Process with Turboexpander
Phyozin Koko et al. Modeling of CO Oxidation by Diffusion of Oxygen Atoms in Ceria-Zirconia Particulates in a Three-Way Catalyst Particle Membrane Filter
Shubhra Shekhar et al. Moisture-Dependent Physical Properties and Hydration Kinetics of Peanut Kernel