This paper aims to analyze the effect of family capital on the professional integration of young graduates in Cameroon. From the contextual evolution of Cameroon and theoretical considerations, hypotheses are formulated. They are tested with structural equation models and log linear models applied to the EESI 1 and 2 surveys carried out in 2005 and 2010. It generally emerges that family capital through education contributes to influencing young people’s access to segments of the labor market: this is an indirect influence. In addition, due to their socioeconomic position, parents intervene in the professional integration of their children through a preferential choice oriented towards the modern sectors of the labor market (public and formal private sector): this is a direct influence. The influence of the family in the positioning of young people on the labor market increases with the level of education attained increasingly over the period. Policies that reduce the growing influence of parents in the most competitive sectors are needed.
### INTRODUCTION
Between 1962 and 2007, the share of individuals with a higher education level in employment increased from $8.5\%$ to $51\%$ (Brutel, 2015). The employment situation of young people around the world is a tricky question: 74 million young people are currently unemployed, an increase of 3.5 million since 2007. In 2014, the youth unemployment rate was already high $12\%$ in developing countries, more than three times the adult unemployment rate. In addition, it is said that in the next five years, 200 million people are expected to enter the labor market in southern countries. In Africa particularly, the youth population is growing while access to decent jobs continues to be problematic.
Cameroon, like most other countries in the world, is no exception to this situation. Indeed, the unemployment rate in the broader sense was $5.7\%$ in 2010. It should be noted that these figures mask the reality of the labor market in Cameroon, which is more dominated by urban unemployment among young people and women, the sector informality and the phenomenon of underemployment. In fact, the unemployment rate among young people (in the age group ranging from 15 to 34 years) in the broader sense in urban areas was $15.5\%$ in 2010. unchanged between 2005 and 2010, and is around $90.5\%$. $92\%$ of young people (15-34 years old) are in the informal sector. It should also be noted that overall underemployment extends over $70.6\%$ of active workers, i.e. 6.3 million employed workers, with a relative drop of 5.2 points compared to 2005. Moreover, young people remain the age group most affected by the phenomenon. In 2010, this rate was $75.8\%$ for the 15-24 age group and $70.6\%$ for those aged 15-34. The evolution of the structure of employment in Cameroon illustrates the need for a balance between the training of individuals on the one hand, and the creation of qualified jobs on the other hand in order to absorb this more graduated.
It seems that the diploma obtained is no longer the key to obtaining neither a stable job, nor even less the keychain of empowerment. As a result, the fast student job seeker should, in addition to his academic achievements, have other extra-academic skills to optimize his chances of professional integration. These additional resources will increase their competitiveness on the labor market, their feeling of employability and therefore their possibilities of professional integration. This last expression is the fact for an unemployed individual to access a job. Professional integration has been used as a dependent variable in several theoretical models (Forrier et al. 2018). These models for the most part have studied this concept at the macro level in order to promote employability in a nation and at the organizational level (See B., 2008).
However, several authors have taken the initiative to understand at the individual level the factors that determine the level of professional integration of young people. To this end, they arrange these factors into three: contextual factors (Nauta, et al, 2009), personal characteristics (Pool, et al, 2014), or both (Clarke, 2017). According to Okay - Somerville and Scholarios (2017), these resources can extend and cover the dimensions: educational, social, cultural and psychosocial. Referring to these multidimensional resources that influence the professional integration of young people, Solon (2017) invokes intergenerational mobility by situating it in the register of family capital. Its quality is an asset for young graduates looking for a job.
Intergenerational mobility refers to the association of socioeconomic status between two generations (Solon, 2017). Also called intergenerational transmission, it represents the impact of the position of the parents on that of their children, so that the more this the higher the impact, the lower the mobility (Hellier, 2016). Family capital is now more mobilized by certain categories of assets in order to increase their probability of integration. In a situation of information asymmetry, functions such as executive positions are granted less by promotion (Baraton, 2006). The fact that individuals mobilize social relations to increase their chances of integration thus induces an unequal and discriminatory aspect resulting from these relations. Thus, using relationships to gain access to employment is not competitive. This approach cannot constitute an egalitarian means of matching. We admit that the mode of access to employment, non-competitive like family capital, is without cost for the company and the unemployed person and can lead to a Nash equilibrium for the two agents (Kamanzi et Al., 2010). This balance is not socially optimal. Thus, personal relationships become a more profitable attraction than any other form of recruitment (Mathieu. 1990). Indeed, the selection for hiring by the immaterial resource would mainly retain only those who have a sufficient endowment of social relations, which is opposed to the filter theory which exclusively favors human capital as a recruitment signal. Family capital is likely to favor the retention of the least productive for a nation's economy when its use is aimed at minimizing recruitment costs. Bayer et al. (2005) have justified the merits of taking into account network relations which act increasingly on the effect of economic policies. Thus, how to apprehend the adequacy of the theory of the filter and that of the signal to the problem of the employment of graduates when one must integrate the societal aspect into the theory of job search? Referring to the theory of choices, what is the use of job seekers to choose individual immaterial capital rather than formal intermediaries to be employed?
The INS emphasizes that the family solidarity network (element of individual immaterial capital) constitutes the main means of job search in Cameroon (42.9% of active people obtain employment through this channel) and yet 94% of the unemployed are not registered with a placement or job search agency such as the National Employment Fund (FNE), and even more 57% are even unaware of the existence of such structures. As a result, solidarity or family capital or even intergenerational mobility (which refers to the association of socioeconomic status between two generations (Solon, 2017)) continues to grow. Faced with the use of individual immaterial capital instead of formal intermediaries to be occupied, and faced with the paradoxical observation that despite the decline in social inequalities, the social heritage continues to grow, particular attention remains focused on the question of the true role played by education in the association of status between parents and children in the labor market. Two main currents oppose each other on this question, in particular the liberal or functionalist theory and the conflicting theory.
For the first, education offers the possibility of acquiring technical and social skills that individuals will exchange on the labor market in return for unequal but nonetheless fair rewards (Jeffrey, 1981). Moreover, the dynamics of this educational influence leads to the reduction of inequalities over time. This dynamic vision of liberal theory can be summarized as follows: The association between the socioeconomic status of the parents noted (O) and the level of education of the children noted (E) weakens over time thanks to the expansion of the educational offer. On the other hand, the association between the level of education of an individual (E) and his destination on the labor market (D) increases over time because of the requirement of the skills acquired in the education system. They are the primary criterion for selection in the labor market. As a result, the association between the socioeconomic status of parents and that of their children (OD) weakens consistently over time. In sum, acquiring socioeconomic status is becoming increasingly "meritocratic," at least to the extent that educational attainment is seen as the leading indicator of merit (Jackson et al, 2005).
Contrary to the functional view, supporters of the conflict theory consider that inequalities are perpetuated or even increased, and are the result of a fundamental systemic fault in which the education system and the labor market are instruments used as pretext of equal opportunity. In this sense, the school teaches the "myth" of equal opportunity. For this conflicting view, the association triangle of liberal theory (O-E-D) is nonfunctional neither in its causal relationships nor in the evolution over time of these relationships. This debate is at the heart of the analysis of the triple relationship Socioeconomic status of the parent (O), Education (E) and socioeconomic status of the child (D). It thus makes it possible to explore the mechanisms of transmission of socioeconomic status.
Cameroon has experienced an expansion of access to education in all sections of its population as in most countries in the world. It is true that the stock of human capital that comes from education is of major importance in integration into the labor market (Becker, 1964). However, in addition to the formal human capital acquired at school, the family capital of young graduates can also significantly affect the status acquired by their children in the labor market, both directly and indirectly through human capital. acquired (Becker and Tomes, 1979, 1986). The complexity of the interventions resulting from this reality motivates us to analyze the effect of family capital on the professional integration of young graduates in Cameroon.
This problem leads us to ask the following questions: what is the effect of family capital on the professional integration of young graduates in
Cameroon? More specifically: what is the direct and indirect effect of this capital on the professional integration of young graduates in Cameroon?
After this introduction, the rest of this paper is structured in two main parts, namely, the presentation of the context of the labor market in Cameroon, the review of the literature and the hypotheses of the work. The second major part will be based on the presentation of the results and the discussion.
# I. CONTEXT OF THE LABOR MARKET IN CAMEROON, REVIEW OF THE LITERATURE AND
### a) Context
It should be emphasized that the Cameroonian economy has experienced three major periods, which it is important to mention in order to understand the structure of its labor market.
The first period, which goes from 1965 and 1984, marks a period of prosperity favored by the exploitation of raw materials in an international context marked by the rise in the price of raw materials. At the end of the 1970s, the exploitation of Cameroonian oil was initiated, this period of the economy was marked by a growth rate of $9\%$ per year until 1985 (Njike et al 2005). In this glorious phase of the economy, a vast development program was undertaken with the creation of public and semi-public companies, and the implementation of major projects to generate many jobs in the public sector.
Subsequently, the next phase between 1985 and 1993, the fall in the prices of the main export materials which constituted the base of the economy confronted Cameroon with a crisis which contributed to reducing both production and investments. public. By lowering its investments, the State, which was once the main employer in the economy, found itself forced to lead part of the active population into a situation of unemployment.
The Autonomous Adjustment Program adopted in 1987 did not make it possible to avoid the intervention of the IMF, which stabilized the situation under the label of Structural Adjustment Programs (SAP). The reduction in wages which continued until 1993; the privatization of national enterprises; a dismissal between 1989 and 1997 of nearly 60,000 civil servants; and a recruitment freeze in the civil service, are some of the actions undertaken among the reforms of the SAP. All these measures have contributed to reducing employment in the formal sector to the benefit of the informal sector. This last sector thus becomes the exit door towards which most of the leftovers of the PAS have turned.
In January 1994 we witnessed the devaluation of the FCFA. This post-crisis period is marked by a recovery and a gradual rebalancing of accounts. Despite this recovery, the composition of the structure of the labor market of the 1985s has not been rediscovered, because the structural reforms undertaken in charge of boosting the development of employment have not succeeded in satisfying the supply of cumulative excess work from the crisis period. The formal private sector has remained unable to play the role of the State as the main provider of decent jobs on the national territory. The informal sector and its precarious jobs have thus developed as the only real sector at the origin of the abundant labor supply on the labor market. In the reports of the ECAM 1 and 2 surveys carried out in 1996 and 2001 respectively, the informal sector is presented as the provider of $85\%$ of employed workers. The restructuring and broadening of the objectives of the state institutions in charge of employment, far from attenuating the domination of the informal sector, has only made it worse (90.5% of employed workers are there in 2010 according to EESI 2).
### b) Literature paper
Educational inequalities have long been considered as an explanatory factor for the inequalities of opportunity observed in the labor market. For several decades, several other works (Yamagushi (1983); Health and Al. (1992); Goux and Maurin (1997a)) have contributed to showing that the inequalities of opportunity in the acquisition of status on the labor market go beyond beyond the inequalities previously recorded at school. Moreover, using data from the training and Professional Qualification (FQP) survey of 1977 and 1993, Goux and Maurin (1997a) show that over two decades in France, inequalities in social destinies between individuals from different backgrounds do not are forged not only at school but are built throughout life. Goux and Maurin (1997a) find that with a given diploma, individuals have a proven tendency to reproduce the socioeconomic situation of their parents. This observation has fueled a large number of reflections focused on the relationship between the original status of individuals, their level of education attained and their destination on the labor market. The resurgence of this triptych analysis commonly called the Origin-Education-Destination (OED) triangle, is justified by its ability to combine the analysis of inequalities in education and the intergenerational transmission of professional status, and even better the interaction and the decomposition of the responsibilities of these two forms of inequality in the acquisition of a status on the labor market.
It is from this perspective that, based on the four Surveys on Training and Professional Qualification (1970, 1977, 1985 and 1993), Goux and Maurin (1997b) seek to determine the links between social origin, educational success and the social destination in France. By applying log-linear models, they discover that: the inequality of educational opportunities due to social origin is very real, but the inequalities of social destinations between people of the same level of education are all the same important. Even if their data does not fit the theoretical models of Bourdieu and Passeron and Boudon. They do a great job of coming up with two alternative models that better fit the data they are using. The first model shows the existence of a specific family capital, i.e. a set of resources that can protect children from high social classes against downward social mobility. The second model postulates that there can be a specific return to social immobility in all classes. However, the log-linear models used by Goux and Maurin (1997b) do not allow us to conclude on causal relationships between social origin, educational success and social destination.
To determine the true role of education in the mechanisms of reproduction of inequalities, Goux and Maurin (2001) apply the Method of Generalized Moments to a sample of 1,099 men interviewed by INSEE (in three regions) in France. Their results suggest that the statistical approach in reduced form, however sophisticated it may be, gives an unconventional view of the mechanisms of intergenerational transmission of social and educational status. According to their analysis, in the case of France the naive reduced-form approach strongly overestimates the role of education in social determinism. This is because this type of approach neglects the role played by the expectations of students whose level of education attained depends in part on what they anticipate in return for their efforts in the education system when they are still studying.
Although this aspect of expectations is very little explored in the literature, it nevertheless helps to demonstrate that there is a two-way relationship between inequalities of educational opportunity and inequalities of opportunity in the labor market. Indeed, several works explore and recognize the sole influence of inequalities in educational opportunities on the labor market. However, taking expectations into account shows that anticipated inequalities in the labor market still influence educational inequalities. The fact that this approach is little explored in the literature is very often due to a lack of appropriate data to capture expectations. On the other hand, the analysis of the triple relationship Origin - Education - Destination and its evolution over time has not ceased to cause much ink to flow in recent years.
Thus, Vallet (2004) analyzes the association between the social origin of individuals, their level of education and their social destination. From four surveys related to the French population (1970, 1977, 1985 and 1993), he first establishes that intergenerational social mobility in its structure has increased and following this, he seeks to establish the role of education in this change. Using log-multiplicative log linear modeling, he presents three different ways of involving education. Firstly through the association between social origin and education (OE) for which he proposes a weakening (reduction of educational level inequalities linked to the social origin of individuals). In a second step, he also opts for deconcentration in order to reduce the education-destination association (which represents a reduction in the advantage offered by education on the labor market and therefore in access to class destinations). most desirable). And finally the existence of the triple OED interaction that promotes greater mobility that can occur due to the formation of a greater number of individuals in the levels where the OD association is weakest. Since Vallet's results confirmed his hypotheses, particularly the third, he concludes that education played a central role in increasing social fluidity in France.
Jackson, Goldthorpe and Mills (2005) in the sense of also analyzing the Origin-Education-Destination (OED) triangle, test the conformity of liberal theory by analyzing the role played by education in the process of intergenerational mobility in Great Britain. Brittany. Their results challenge liberal theory: in other words, their findings indicate that the importance of education in fostering intergenerational mobility tends to decrease rather than increase as liberal theory claims. The latter concentrate the explanation of the finding of this phenomenon on the reduced level of social action, namely that (the decisions of employers vis-à-vis the educational results of employees or potential employees) rather than on functional experiences on a grand scale as liberal theory has always done. The results obtained in the literature have been shown to be dependent on the type of measure adopted during the analysis.
Indeed, still in England, inspired by the work of Vallet cited above, Bukodi and Goldthorpe (2015) analyze the association of the OED triangle from three study cohorts. The latter differ from the work of Vallet (2004) by considering in their analysis education measured from two angles: in an absolute way, that is to say as a consumer good, education measured in a relative way is to say as an investment or positional good. They justify this distinction by the fact that in the economics of education, when we consider education as an absolute or consumption good, it implies that its consumption by a person has no direct effect on the value or the utility of its consumption by other people, while education considered as a relative or investment good implies that the value of an individual's level of education depends on the level of achievement of others. Bukodi and Goldthorpe (2015) find that these two forms lead to significantly different results, namely that, when education is measured in relative terms, the association of the OED triangle offers greater stability over time.
Vallet (2017) analyzes the evolution of the OED triangle association of men and women born between 1906 and 1973 in France from the five FQP surveys of
1970, 1977, 1985, 1993 and 2003. He finds that the association Intergenerational socioeconomic status is weaker in younger cohorts compared to older cohorts, and he finds that this association decreases during working careers. Moreover, by studying the role of education in intergenerational mobility, Vallet (2017) finds that it has played a key role in increasing social fluidity or greater social openness. In addition to the evolution of the OED triangles over time, an important literature has also focused on comparative analyzes of social fluidity between different countries.
In this comparative approach, we find Hyunjoon (2004) who compares the intergenerational mobility of Koreans to that of France, England and Switzerland. He finds that compared to these European countries, Koreans experience greater upward rather than downward labor market mobility. In the same comparative dynamic between Spain, Germany, Norway and Italy, Triventi (2013) questions the influence of parents on the results of the positioning of their children in the labor market. He captures this influence in his work through salary and professional status. Based on a cohort of young graduates from the Reflex survey, the latter initially finds that, excluding Germany, those who have parents who have completed higher education are more likely to have a professional occupation. highly rewarded. Subsequently, by carrying out the Karlson-Holm-Breen decomposition, he finds that the type of qualification obtained is an explanatory factor for the reproduction of social inequality in the labor market, but its mediating role is more important. in Norway, but smaller in Italy.
Pursuing this comparative perspective, among the few works identified in Africa, Pasquier-Doumer (2010), determines to what extent the original socioeconomic status of workers affects their opportunities in the labor market. This study is carried out in seven capitals of West Africa. In addition to comparing the degree of inequality of opportunity on the labor market in these cities, she estimates, using a two-step logit model, to what extent for each of the cities, the father's professional situation acts directly on the professional integration of his child or if its effect is indirect through education. The latter finds that access to the segments of the labor market of the seven capitals is conditioned by the position of their parents on these segments of the labor market.
The econometric approach of Pasquier-Doumer (2010), however, suffers from a comparability bias linked to the breakdown of the direct or indirect influence of the professional situation of the father. Indeed, as Karlson and Holm (2011) point out, comparing the estimated coefficient of a variable of interest with that of the reduced form deprived of the mediating variables of its effect is not as obvious when it comes to nonlinear models. The coefficients of the two models cannot be matched in a logit because of model rescaling induced by a property of nonlinear regression models where the coefficients and the error variance are not identified separately (Mood, 2010). To face this limit of Pasquier-Doumer (2010), we capture in this study the direct and indirect effect through a decomposition by the method of causal paths of Wirth (1921).
### c) The hypotheses
By considering the Cameroonian context mentioned above as well as the model of Goux and Maurin (1997), we build a set of hypotheses. Suppose a generation of N young graduates compete to access the labor market structured in three sectors (public, formal private and informal). In each sector there is a considerable number of positions available and sometimes similar between sectors. This constitutive structure of the sectors of the labor market escapes the control of individuals who have no power of modification through their behavior. This situation generates the intervention on the labor market of a set of processes, including those that are not meritocratic. Thus, the family intervenes, which becomes an institution complementary to the market.
Its intervention depends on the social context and varies according to the situation and specifically to the environment that the offspring must face. All this leads us to the following hypothesis:
Hypothesis: The family capital of young graduates in Cameroon influences their professional integration through the level of education attained by the child and the socioeconomic status of the father.
According to this hypothesis, we assume that the belonging of each graduate to a family is a situation that creates an environment in which the latter is necessarily influenced in a process that goes from his education to his professional insertion, passing through the status that keeps his parents occupied in society. This influence is mediated by several mechanisms. Inegalitarian and non-meritocratic mechanisms operate hierarchically and sequentially between education and the labor market. In other words, family capital intervenes first in training (which generates social inequalities in education) and then, this capital intervenes in the labor market (which generates inequalities of access to the labor market). The existence of these two types of inequality reflects the existence of a direct effect and an indirect effect of family origin, for example, on the process of positioning an individual in the labor market. The presence of these two forms of inequality still leaves uncertainty about the role that education plays in the fight against unequal access to the labor market, which leads us to suppose what follows.
H1.1: The level of education attained influences the professional integration of young graduates by reducing inequalities of access to the labor market.
It follows from this hypothesis that belonging to a family has an impact on the level (and even the quality of education received). Thus, as the level of education increases, inequalities of access to labor market segments are reduced. Considering that the inegalitarian and non-meritocratic mechanisms operate in a hierarchical and sequential way between education and the labor market, we can deduce that in the labor market, the family intervenes to further protect its children who are least endowed with educational resources in order to preserve them from downward social mobility.
H1.2: The influence of the socioeconomic status of the father on the professional integration of young people evolves differently according to the institutional sectors.
Given the context of the Cameroonian labor market characterized by the preponderance of informal and precarious activities, and the difficulty of matching the supply of decent job training and the demand for these jobs which give access to privileged sectors,
## II. METHODOLOGIES AND PRESENTATION OF RESULTS
We analyze in this part of our work the effect of family capital on the professional integration of young graduates in Cameroon. In other words, it is a question of examining the association that exists between the socioeconomic status of the father and that of his child in relation to the level of education attained by the latter. It is also a question of examining the evolution of this association over time. To achieve this, we first present the data and the methodology to then present the results of the analysis.
### a) Data and Methodology
## i. Data and variables
This study is carried out with secondary data collected throughout the national territory (10 regions of Cameroon). This is precisely the first and second Survey on Employment and the Informal Sector EESI 1 (2005) and EESI 2 (2010) carried out by the National Institute of Statistics (INS). The EESI 1 and 2 surveys pursue one objective, that of monitoring and evaluating government strategies related to employment issues. 8,540 households were selected in 2005 (EESI 1) from two-stage stratified draws, and 8,160 in 2010 (EESI 2). The total number of people aged 10 or over successfully surveyed is thus 22,765. The EESI surveys used here are those of the two-phase 1-2-3 type. "Employment Survey", first titled, aims to understand employment, while the second titled "Informal Sector Survey" aims to assess the economic activities of the non-agricultural informal sector.
To carry out a study on intergenerational transmission in Cameroon, these 1-2-3 type surveys are appropriate. Indeed, in addition to the professional situation and the level of education of the respondents, these surveys provide information on the level of education and employment of the parents of each respondent when the latter was 15 years old (the information of the parents of the respondents when these were 15 years old can be found in the section entitled "Trajectory and Prospects"). The EESI 1 questionnaire only contains information on the father of respondents when EESI 2 contains information on the father and mother of respondents in its "Trajectory and Prospects" section. This provision of information constrains us with regard to this study to focus only on the association between the characteristics of individuals and those of their father. To make these databases appropriate to our study, we proceeded to a data purification process, which led us to a total of 4,440 individuals aged 25 or over in 2005 (EESI 1) and 4,138 individuals from the same group in 2010 (EESI, 2). We generate the following variables of interest on these obtained study samples:
## ii. The socio-professional category of the parent and the child
Like Pasquier (2010), our analysis of the chances linked to professional integration according to socio-professional categories is based on the work relationships that characterize the different professions considered. We thus distinguish the professions which require the work of others (bosses, employers), those which neither request nor offer work (self-employed workers, family help) and those which offer their work (executives, engineers, supervisors and similar, employees, workers and labourers). To deal with the problems of low numbers encountered in certain socio-professional categories, we segment those who offer their work into two categories. Pasquier (2010) proceeds to a segmentation into three categories. In total we retain four CSPs: The first two are made up of salaried professions while the last two are full of non-salaried professions. So we have:
Managers, engineers, supervisors and the like;
Bosses, employers;
Clerks, Laborers, Labourers;
Self-employed, family help.
In addition to the professional category, the institutional sector is another variable that we consider.
## iii. The institutional sector of father and child
To code the inequalities of opportunity of access to the sector of the Cameroonian labor market, over the two generations that interest us, we code a variable that takes into account the institutional sectors of the labor market. This variable makes it possible to identify the informal sector and the formal sector (public and formal private). It is chosen to reflect the segmentation of the labor market that characterizes so-called developing countries such as Cameroon.
Constructing this variable in children is easier, unlike parents, who have retrospective information. To face this difficulty, we consider as Pasquier (2010), that the parents who work in the informal sector are those who worked in a micro-enterprise, an associative enterprise. These various enterprises belong either to a household or to the person concerned. The rest is up to the public and the parapublic. Thus, the coding of the institutional sector is carried out in the two generations by a categorical variable comprising the following three modalities: 0 "informal", 1 "formal private" and 2 "public and parapublic". Verification of the robustness of the results obtained from this variable requires the construction of variables allowing us to compare the effect of a particular sector of the Ascendant with the two others. In both generations, we therefore construct three variables. First we have "public VS private formal and informal", then the second "private formal VS public and informal", and finally the third "informal VS public and private formal". These variables offer the advantage of isolating the causal effects of the sector of the fathers in the access of their offspring to this same sector. They also make it possible to compare which of the sectors is the most dependent on access to the status of the father.
## iv. The level of education
To take into account the contribution of education in intergenerational mobility, we construct an education variable that takes the following four modalities: 0 "no level", 1 "Primary", 2 "Secondary", 3 "Higher".
### b) Methodology
Since the objective is to analyze the effect of family capital on the professional integration of young graduates in Cameroon, we propose in a first time to use the log-linear models developed from the work of Birch (1963, 1964a, 1964b, 1965), Goodman (1970, 1986), Xie (1992), and Erikson and Golthorpe (1992). Several reasons justify the choice of these models in this study. Besides the fact that all analysis variables are qualitative, log-linear models (unlike the traditional approach of regression models) help to examine simultaneous analysis of coupled relations, taking into account the possibility of analyzing three-way and higher-order interactions between variables. To this end, these models allow, in addition to the intergenerational association of socioeconomic status, to test the way in which this association varies according to the modalities of a third variable: the level of education attained.
Consider a contingency table formed by our three variables, O to I modalities, D to J modalities and E to K modalities. Suppose the reference model is the Egalitarian Meritocracy (EM) model. According to Goux and Maurin (1997a), this model is meritocratic. Indeed, it assumes independence between the socioeconomic status of the parent and the level of education attained. It is egalitarian in the sense that the status achieved in the labor market depends solely on the level of education. In other words, this model assumes full equality of opportunity both at school and in the labor market and looks like this: log where $\mathrm{OED} = (\mathrm{O})(\mathrm{ED})$ (1) the estimated frequencies of the contingency table, $\lambda =$ the mean of the logarithms of all the estimated frequencies of the table. The coefficients, respectively represent the specific effects of level 1 which measure the deviation from the mean linked to the variables O, D and E. The coefficient, measures the level 2 association between E and D which represents the hypothesis that professional integration and more precisely, the destination on the labor market depends on the level of education attained.
Following the estimates by the maximum likelihood method, several tests are carried out. They make it possible to determine whether the estimated frequencies are not significantly different from the observed frequencies. An additional interaction will be introduced if the frequencies are statistically different.
This modeling aims to determine by addition (backward), or deletion of the interaction parameters. This parsimonious model satisfactorily reproduces the table of observed frequencies. If the estimated frequencies obtained from model 1 are statistically different from those of the empirical contingency table, an interaction between O and E noted should be introduced. This introduction leads to the Inegalitarian Meritocracy (IM) model. It thus assumes the presence of inequalities in educational opportunities. This representation is written: Log where $\mathrm{OED} = (\mathrm{OE})(\mathrm{ED})$ (2). If the observed data are not faithfully reproduced by model (2), we introduce an additional denoted parameter that measures the association between the socioeconomic status of an individual's parent and his or her in the labor market.
$$
\operatorname{Log} (3) \text{whereOED} = (\mathrm{O E}) (\mathrm{E D}) (\mathrm{O D})
$$
This model, commonly called the model of constant association or absence of interaction with three variables, assumes the presence of inequalities of opportunity in the labor market that are rigorously constant with the level of education. It also assumes an investment by each family in the positioning of its child on the labor market. Indeed, according to this model, all the odds ratios which measure the intergenerational statistical association obtained are constant with the level of education. Estimated with (I-1) (J-1)(K-1) degrees of freedom, this model implies that the inertia linked to the levels of education painted by this model can distort reality even when this model turns out to be close to the data. Indeed, if this model reproduces the data of the empirical contingency table in an acceptable manner, it is still necessary to test the difference between it and the saturated model. Indeed, several authors have long been inclined to erroneously conclude in favor of the persistence of the inertia of inequality of opportunity on the basis of the standard log-linear constant association model. However, the latter very often turns out to be incapable of modeling in a parsimonious way the way in which the statistical association between two variables varies according to the modalities of a third variable.
Taking this situation into account, in addition to the previous models which allow us to test situations of inequality of opportunity in the classroom and on the labor market separately, we also use the "log-multiplying layer effect model". Still called the Unidiff model, it was proposed simultaneously by Xie (1992) and Erikson and Golthorpe (1992). It (the Unidiff model) assumes a stable structure of the association between O and D and detects the dominant tendencies of this association. These trends evolve in terms of the variation between the modalities of the education variable (E) through the beta parameter of expression 4 below:
$$
\operatorname{Log} \text{whereOED} = (\mathrm{O E}) (\mathrm{E D}) (\mathrm{O D}) (4)
$$
In expression (4), is a parameter reflecting the form of the intergenerational statistical association. (or according to the presentation model adopted) represents a parameter which translates for a given level of education $k$ the relative strength of this association. If for a given level of education (such as "no level"), the coefficient $\beta$ is set to 0 (or 1 when applying the exponential), a negative parameter (or less than 1) for another level of education (for example "primary") implies that the intergenerational link on the labor market is weaker among people with "primary" level compared to those with "no level". If on the other hand $> 0$ (respectively greater than 1) this reflects the fact that the link is more important. In other words, social mobility is lower among less educated people. Under this assumption, the relative odds ratios become Log().
That is to say that the logarithm of each odds ratio is decomposed as the product of a common structure) and a parameter specific to each level of education.
In fact, the models mentioned above are nested models. They are comparable with each other based on specification tests of log-linear models. The choice of a model is based on the criterion of the quality of adjustment of the model to the observed data and on the criterion of parsimony. It is the ability of the model to reproduce the observed data with fewer parameters. These criteria are a priori contradictory. In other words, the reference model that assumes independence between variables not only contains fewer parameters, but is the least able to translate reality. To this end, the specification tests therefore consist in examining whether the best predictive quality of the models with the most interaction justifies their large number of parameters.
Although log linear models allow us to analyze intergenerational mobility and to determine the place of education in the process of social reproduction, they do not, however, allow us to determine causal relationships. For this, we propose to accompany these models with structural models such as analyzes of causal paths. They also make it possible to test the robustness of the results obtained from the log-linear models.
### c) Results and robustness
As said above, we analyze in this part of our work the effect of family capital on the professional integration of young graduates in Cameroon. It is a question of examining the association that exists between the socioeconomic status of the father and that of his child, the latter having reached a certain level of education. It is also a question of examining the evolution of this association over time. Referring to the segmented structure of the Cameroonian labor market, the labor market status of an individual and that of his father are analyzed in terms of institutional sectors (public, private formal and informal). The structure of the labor market as presented in Cameroon is marked by significant income differences between these different sectors. It is therefore a question for us of testing beforehand the hypotheses of the presence or absence of inequalities of opportunity both at school and in the labor market. In table 1 below are grouped the results.
Table 1: Patterns of association (OD) by level of education (E) in 2005 and 2010
<table><tr><td rowspan="2">Modèles</td><td colspan="5">EESI 1 (2005)</td><td colspan="5">EESI 2 (2010)</td></tr><tr><td>df</td><td>rG2</td><td>p</td><td>BIC</td><td>DI</td><td>df</td><td>rG2</td><td>p</td><td>BIC</td><td>DI</td></tr><tr><td>(1) OE ED (Indep Conditionnelle)</td><td>14</td><td>0,00</td><td>0,00</td><td>-26,9</td><td>4,6</td><td>7</td><td>0,00</td><td>0,00</td><td>32,0</td><td>3,9</td></tr><tr><td>(2) OE ED OD (Association constante)</td><td>10</td><td>82,5</td><td>0,10</td><td>-68,1</td><td>1,6</td><td>7</td><td>95,5</td><td>0,77</td><td>-4,2</td><td>0,5</td></tr><tr><td>(3) OE ED βEOD (UNIDIFF en OD)</td><td>7</td><td>93,9</td><td>0,60</td><td>-53,3</td><td>0,9</td><td>5</td><td>96,9</td><td>0,73</td><td>-8,8</td><td>0,4</td></tr></table>
Table notes: $G^2$ represents the likelihood ratio statistic, BIC the Bayes information criterion and DI the dissimilarity index which indicates the percentage of people misclassified by the model.
The unequal meritocracy or conditional independence model is located on the first row of Table 1. It is considered the reference model. According to this model, the level of education attained is linked to the status of the parents (Inequality). Positioning in the labor market is only linked to the level of education attained (meritocracy). When introduced into the model of egalitarian meritocracy as presented in the second line of Table 1, the dependence of an individual's institutional sector on that of his father (OD), undergoes an improvement of 82.5 percent of difference between the actual 2005 data and the reference model. This improvement is 95.5 percent when we refer to 2010 data. The intergenerational link of the status is, so to speak, decisive in explaining the reality of the Cameroonian context. In addition, the resulting model satisfactorily reproduces the data with non-significant probabilities of rejecting the hypothesis of difference between the data of this model and the real data.
In other words, model (2) indicates that in addition to the presence of inequalities of opportunity at school, the Cameroonian labor market has a non-meritocratic character. This non-meritocratic character is perceptible in the sense that the institutional sector affected is linked to that of the father. As our first hypothesis states, family background is a determining factor of positioning in the labor market. Indeed, the fact that the status of the father is linked both to the level of education attained and to access to the institutional sector of his offspring reveals this reality. It is useful to question the direction of variation of the association between the institutional sector of the father and that of the child according to the level of education attained. This will determine the role of education in this positioning scheme.
It is important to remember that the constant association model assumes an inertia of association (OD) over the levels of education reached. According to this model, the parents' institutional sector influences children's access to institutional sectors in the same way, regardless of the level of education attained by the child. In the process of positioning in the labor market, education according to this model seems passive. To this end, it does not fight against the inequalities of opportunity present on this market. The constant association model has long been used to conclude on the inertia of education. This conclusion made solely on this basis has long been one of the criticisms made of these types of work. Indeed, they do not take into account the very often significant difference between the constant association model and the saturated model. The latest model indeed accurately reflects reality. To avoid this criticism, we question the role of education through another modeling (Unidiff modeling) of the third row of Table 1. This modeling is able to capture the association differences (OD) that can be found between the different levels of education reached.
It can be seen that the Unidiff model better fits the real data observed whatever the year considered compared to the constant association model of the second line. Indeed, with regard to the percentage of people misclassified in 2005 compared to the reference model, we can see a decrease from 1.6 percent to 0.9 percent when we move from the constant association model to the Unidiff model, and from 0.5 percent to 0.4 percent in 2010. In addition, the differences in Bayes Information Criteria (BIC) between these two models are all greater than six in 2005 and in 2010. This thus leads to preferring the model Unidiff to that of constant association. We can thus say that in Cameroon, the level of education attained by the child is a factor which explains the intensity with which the institutional sector of the parents influences the access of their child to the institutional compartments of the labor market. The realities related to the inertia of education in the eviction of inequalities of access to the compartments of the labor market is not significant for the Cameroonian context. Moreover, it is important to question the direction of variation of the intensity of the association (OD) as the level of education increases.
To this end, Figure 1 below shows the variation in the intensity of the OD association according to the modalities of the child's level of education. These modalities are considered by the intensity parameters of Unidiff. In this figure, we see the drop in the point estimates of the Unidiff parameters. This situation reveals that in Cameroon, the intensity of the influence of the institutional sector of the father on the labor market decreases with the level of education of the child. In other words, as the level of education of children increases, the inequalities of opportunity to access segments of the Cameroonian labor market decrease. The investment of parents in the education of their children therefore contributes to reducing inequalities of opportunity in the Cameroonian labor market. The fact of saying previously that the level of education attained depends on the status of the father explains that family origin and level of education are two complementary factors whose pooling determines the socioeconomic status of an individual.
 Figure 1: OD association by level of education in 2005 and 2010
Source: Author based on EESI 1 and 2 data
Family capital acts prior to school. Their involvement in the labor market remains conditioned by the level of education of the young graduate. Thus, the education of the young person is strongly influenced by the family. The latter uses it as an instrument of protection and positioning of its descendants. Education has played an almost unchanged role over time. However, its intensity seems to have varied between 2005 and 2010.
According to the figure above, we observe the fall in the point values of the intensity parameter Unidiff in 2005 compared to 2010 because the slope of 2005 is steeper than that of 2010. Seen from another angle, we will say that between 2005 and 2010 the level of family involvement in children's education is increasing. The immediate consequence is, in addition to the reduction of inequalities of opportunity of access to segments of the Cameroonian labor market, the use of the level of education as an intermediary of intervention of the family for the positioning of their children on the labor market. In 2010, unlike in 2005, the intervention of the family with regard to access to segments of the labor market seems more marked. Jackson Golthorpe and Mills (2005) reach the same result in their work. This leads to a questioning of liberal theory. Indeed, our results indicate that the influence of education in the mediation for the positioning of young people in the labor market tends to decrease. The phenomenon of diploma inflation that follows the expansion of education in Cameroon seems to be a plausible explanation.
## i. Analysis of causal relationships
Previously used log-linear models allowed us to analyze intergenerational associations. Thanks to these models, we have a global reading of the nature of the associations between the generations involved in association. With regard to causal relationships, these models are subject to many difficulties. In doing so, they do not allow causal relationships to be determined. They struggle to lead to recommendations. The reasons given lead us to use the path analysis model of Wirth (1921). These models have two additional advantages in addition to the fact that they allow the analysis of the causal influences of the OED triangle: they trace the different paths of causality between the analyzed variables. In addition, it breaks down these effects, specifying the direct and indirect causal effects between two variables that pass through an intermediate variable.
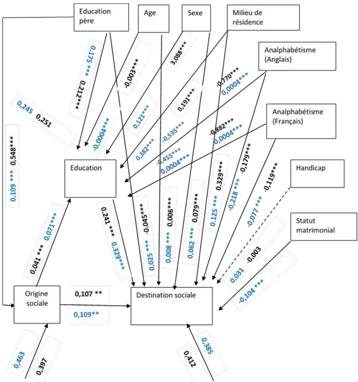
In this regard, Figure 2 presents the over-identified model of causal paths with three latent variables constructed according to a structure of hierarchical causalities contained in the following hypotheses: (a) the socio-economic status of the father or the social origin of the son is a latent variable depending on the level of education of the father; (b) the level of education of the child is a function of the level of education of his father, the socioeconomic status of the father and the individual characteristics of the child, and finally (c) the social destination (or socioeconomic status) achieved by the child, which is a latent variable depending on the social origin, the level of education of the father, and the individual characteristics of the child. By breaking down the correlation matrices of the variables of the model estimated according to the maximum likelihood, four components emerge. The latter make it possible to distinguish what is an effect (direct, indirect, unanalyzed, and misleading) in the causal relationship between two variables.
The quality of fit of the models is excellent, whether the fit indices considered are absolute or relative. According to the absolute indices, we obtain in 2005 and 2010, a chi square has nine degrees of freedom respectively equal to 48.07 and 50.34. Both have zero non-significance probabilities. Concerning the square root of the average error, it does not exceed the upper limit of 0.07 as underlined by Steiger (2007), with in particular an RMSEA equal to 0.031 in 2005 and an RMSEA equal to 0.033 in 2010. the category of relative indices, we find respectively in 2005 and 2010 a CFI equal to 0.995 and 0.992.
In Figure 2, we can read the coefficients of the paths of causality between the variables of the estimated structural model. In accordance with the first hypothesis mentioned on the relationship between O and D, the status of the father does indeed influence the destination with significant causal path coefficients of the order of 0.107 in 2005 and 0.109 in 2010. This slight increase between 2005 and 2010 is explained by a stronger link between the status of the parent and the level of education, as assumed by the existence of this link in the first hypothesis. This result challenges the dynamics of OED relations of liberal theory as already mentioned. In addition to confirming this by the causal path coefficients, Figure 2 shows that the influence of the family in the education of the child is also present through the level of education of the father. Through this path, it emerges that the father's level of education affects the variance of the son's level of education by 4.5 percent in 2005 and by 3.5 percent in 2010. The meritocratic character of the destination of the son on the labor market evolved in an increasing way between 2005 and 2010. This percentage went from the order of 6 to 11 percent in the explanation of the variance of the destination on the labor market, which is consistent what liberal theory predicts.
So far, the coefficients presented in Figure 2 represent only direct causal effects between the variables. However, the model estimated here makes it possible to determine the total effect of one variable on another by adding to the direct effects of figure 2, the indirect effects resulting from the decomposition of the correlation coefficients. Table 2 below presents the results of the breakdown of the effects according to the different sectors. From this table, the following main conclusions can be drawn: The last row of Table 2 shows that overall, the total effect of the status of the parent on the destination of his offspring increased from 0.117 to 0.132. From the total effect, the indirect effect that passes through the level of education has also increased. It went from 8.56 percent of the total effect in 2005 to 17.43 percent in 2010.
With regard to hypothesis h1.2 according to which the influence of the socioeconomic status of the father on the professional integration of his child evolves differently according to the institutional sectors, we note that: when we distinguish the different institutional sectors of the market of work, it emerges that in general, the increase in the influence of the status of the father on the positioning of his child on the labor market is more a consequence of what happened in the modern sectors contrary to the sector of the informal. Indeed, as the first two rows of Table 2 show, the influence of the status of the father in access to modern sectors has increased over time, this much more so in the public sector where the direct effect of the father has increased. 60.22 percent with a total effect of 65.52 percent; while in the formal private sector, this increase is less, namely around 19.35 percent for the direct effect and 20.21 percent for the total effect.
In addition to the fact that the influence of parents has increased over time in access to modern sectors, we also realize that in certain privileged sectors, the direct effect of the father increases with the level of education. As can be seen in the figure (in appendix 2.III). From this figure, it emerges that: With regard to access to the public sector, the influence of the father has not only increased over time but also increases as the level of education increases. This means that in the public sector, education seems insufficient to access the best positions in the labor market. This is one of the reasons that serves to understand the action strategy of families in accessing the compartments of the labor market. Indeed, in the face of the expansion of education, as the level of education increases, competitiveness in access to the highly demanded public sector becomes increasingly important. This situation is at the origin of the greater influence of family capital. This trend can be seen in 2010 at the formal private level. This shows that the family intervenes more where the competition for access is more and more important, independently of the level of education.
 Lecture de la figure: Les effets en noirs sont ceux de 2005, en bleu ceux de 2010. * significativité à 10%, \*\* significativité à 5% et \*\*\* significativité à 1%. Les flèches en traits interrompus représentent un ensemble de variables exogènes dont les effets ne sont reportés dans la figure 2. Mais reportés en annexes. Les traits en interrompus représentent les variables exogènes du modele qu'on s'absient deprésenter ici par soucis de simplification. Cependant le modele intégral se trouve en annexe2.I.
Figure 2: Analysis of the causal paths of intergenerational mobility between 2005 and 2010 Table 2: Breakdown of the effects of social origin on destination
<table><tr><td rowspan="2" colspan="2">Effets de l'origine sociale</td><td colspan="3">2005</td><td colspan="3">2010</td></tr><tr><td>Direct</td><td>Indirect</td><td>Total</td><td>Direct</td><td>Indirect</td><td>Total</td></tr><tr><td>Public</td><td>Origine sociale</td><td>0,088</td><td>0,007</td><td>0,095</td><td>0,141</td><td>0,016</td><td>0,157</td></tr><tr><td>Privé Formel</td><td>Origine sociale</td><td>0,093</td><td>0,001</td><td>0,094</td><td>0,111</td><td>0,002</td><td>0,113</td></tr><tr><td>Informel</td><td>Origine sociale</td><td>0,121</td><td>0,011</td><td>0,132</td><td>0,079</td><td>0,026</td><td>0,104</td></tr><tr><td>Ensemble</td><td>Origine sociale</td><td>0,107</td><td>0,010</td><td>0,117</td><td>0,109</td><td>0,023</td><td>0,132</td></tr></table>
Source: Author from STATA 15.
## ii. Robustness and additional analyzes
From two analyses, we test the robustness of the conclusions resulting from the models estimated in this work: it is for us firstly to examine the existence of a selection bias that can taint the results commented on so far. Then, it is a question of modifying the specifications and the methods of estimation of the models. We thus present that it follows the logic and the conclusions of these additional analyses.
On a total sample of 8,578 individuals divided into 4,440 individuals in 2005 and 4,138 in 2010, we carried out the previous analyses. To test whether the attrition of the base sample caused both by missing data and by data processing led to a selection bias capable of tainting the results commented on above, we proceed from STATA 15 to an estimate using the multiple imputation method of missing data. This operation is carried out under the assumption that the variables were missing at random. The results obtained from the samples resulting from multiple imputation do not differ from those previously obtained. Indeed, with regard to the Unidiff model, the status of the father is always linked to that of his offspring and the intensity coefficients of the association also remain decreasing as the level of education increases as shown in the annexes 5 and 6. In addition, for the estimation of the causal path models, the structure of the results remained the same. We just observed a slight increase in the direct effect of social origin on social destination. We can thus say that the results of this study are not subject to the influence of a selection bias of the study sample.
When the "Bootstrap" method is combined with that of the "Maximum likelihood with missing values" as a method for estimating the coefficients of causal paths and the variance-covariance matrices, the results of the models of causal paths remain identical. In this sense, the robustness of the results is confirmed, we also proceeded to an estimation of different specifications of models suitable for analyzing intergenerational mobility.
With regard to the results of the Unidiff model, we aggregate the level of education into three modalities which are: "no level and primary", "secondary", and finally "higher". These actions are taken in order to see if the results are biased by threshold effects related to the way in which the modalities of the "education" variable are considered in the estimates. This way of aggregating education (under these three modalities) helps to obtain a better balance of frequencies between the modalities of the education variable. The results thus obtained confirm the drop in the influence of parents on the labor market as the level of education of the child increases. In addition, the figure presented in Appendix 8 reflects the fact that on the basis of the difference in slopes of the straight lines of the intensity coefficients: the conclusion that the influence of family capital in the positioning of young people on market segments Cameroonian labor is decreasing less and less.
## III. CONCLUSION
The objective of this part was to analyze the effect of family capital on the professional integration of young graduates in Cameroon. To achieve this objective, it was a question of analyzing the triple relationship between the socioeconomic status of the father, the level of education of the child and the destination of the child on the labor market. From of the Cameroonian context, a set of hypotheses have been formulated, from which emerge the following main results: Cameroonian society is not a pure egalitarian meritocracy because, in addition to the presence of inequalities of opportunity at school, there is an inequality chances of access to institutional sectors and socio-professional categories. The family history evaluated as much by the institutional sector of the father as by his category socio-professional role is found to be decisive in the production of educational status and social status.
When we observe how the association between the socioeconomic status of the father and that of his child varies according to the level of education attained, it emerges that, in general, the school contributes to reducing the inequalities of access to the compartments of the labor market. However, specifically, the influence of the father in access to the public sector increases as the level of education increases. This reveals that the influence of the family is less among the most educated children, but when competition between them increases, this influence also increases, as is the case with access to the public sector. Also, although the school reduces the inequalities of opportunity on the Cameroonian labor market, it appears from this study that this role of the school has diminished over time because, the inequalities of opportunity of access to segments of the labor market cameroonians decrease less as the level of education increases between 2005 and 2010. This trend is all the more worrying since, between 2005 and has rather increased in general, and in accordance with the hypotheses mentioned, these inequalities of access have increased in the modern sectors, this much more in the public sector where the competition to access it seems tougher compared to the formal private sector. In view of the loss of efficiency of the school over time, it appears that measures must be put in place to increase its efficiency in the fight against inequalities linked to family origin in access to the market. work. In addition, special attention should be directed to sectors where competition for access is increasing over time, thus contributing to discrediting the meritocratic character of education.
### ANNEXES
 Annexe 1: Analyse des pistes causales de la mobilité intergéénérationnelle entre 2005 et 2010 Lecture de la figure A.1: Les effets en noirs sont ceux de 2005, en bleu ceux de 2010. * significativité à 10%, \*\* significativité à 5% et \*\*\* significativité à 1
Annexe 2: Modèles de pistes causales d'accès au secteur public selon 3 niveaux d'education (primaire, secondaire et supérieur) entre 2005 et 2010

Lecture de la figure: Les effets en noirs sont ceux de 2005, en bleu ceux de 2010. Les effets les plus foncés et les plus en dessous sont ceux du supérieur, ensuite le secondaire et les moins foncés sont ceux du primaire. \*\*\* significativité à 1%. Les flèches en traits interrompus représentent un ensemble de variables exogènes parmi lesquels on retrouve: l'âge, le sexe, le milieu de résidence, le statut matrimonial, le niveau d'éducation du père, le statut d'handicap et d'analyphabète (anglais et français) de l'enfant. Les effets de ces variables exogènes du modele ne sont pasprésentés ici par soucis de simplification.
Annexe 3: Modèles de pistes causales d'accès au secteur privé formel selon 3 niveaux d'éducation (primaire, seconde et supérieur) entre 2005 et 2010

Lecture de la figure: Les effets en noirs sont ceux de 2005, en bleu ceux de 2010. Les effets les plus foncés et les plus en dessous sont ceux du supérieur, ensuite le secondaire et les moins foncés sont ceux du primaire. \*significativité à 10%, \*\* significativité à 5% et \*\*\* significativité à 1%. Les flèches en traits interrompus représentent un ensemble de variables exogènes parmi lesquels on retrouvè: l'âge, le sexe, le milieu de résidence, le statut matrimonial, le niveau d'education du père, le statut d'handicap et d'analyphète (anglais et français) de l'enfant. Les effets de ces variables exogènes du modele ne sont pasprésentés ici par soucis de simplification.
 Annexe 4: Modèles de pistes causales d'accès au secteur informel selon 3 niveaux d'éducation (primaire, seconde et supérieur) entre 2005 et 2010
Lecture de la figure: Les effets en noirs sont ceux de 2005, en bleu theirs de 2010. Les effets les plus foncés et les plus en dessous sont ceux du supérieur, ensuite le secondaire et les moins foncés sont ceux du primaire. * significativité à 10%, \*\* significativité à 5% et \*\*\* significativité à 1%. Les flèches en traits interrompus représentent un ensemble de variables exogènes parmi lesquels on retrouve: l'âge, le sexe, le milieu de résidence, le statut matrimonial, le niveau d'éducation du père, le statut d'handicap et d'analyphabète (anglais et français) de l'enfant. Les effets de ces variables exogènes du modele ne sont pasprésentés ici par soucis de simplification.
Annexe 5: Association (OED) avec des données d'Imputation Multiple
<table><tr><td colspan="7">Modèles</td></tr><tr><td>Année 2005</td><td>N</td><td>df</td><td>rG2</td><td>P</td><td>BIC</td><td>DI</td></tr><tr><td>(1) [OED=(OE)(ED)](Indépendance Conditionnelle)</td><td>9210</td><td>16</td><td>0,00</td><td>0,00</td><td>49,0</td><td>4,6</td></tr><tr><td>(2) [OED= (OE)(ED)(OD)](Association constante OD)</td><td>9210</td><td>12</td><td>82,3</td><td>0,77</td><td>-75,0</td><td>1,1</td></tr><tr><td>(3) [OED = (OE) (ED) βE(OD)](Association constante)</td><td>9210</td><td>09</td><td>92,17</td><td>0,73</td><td>-68,0</td><td>0,6</td></tr><tr><td colspan="7">Année 2010</td></tr><tr><td>(1) [OED=(OE)(ED)](Indépendance Conditionnelle)</td><td>6697</td><td>8</td><td>0,00</td><td>0,00</td><td>36,9</td><td>3,2</td></tr><tr><td>(2) [OED= (OE)(ED)(OD)](Association constante OD)</td><td>6697</td><td>5</td><td>92,0</td><td>0,77</td><td>-53,1</td><td>0,6</td></tr><tr><td>(3) [OED = (OE) (ED) βE(OD)](Association constante)</td><td>6697</td><td>7</td><td>96,2</td><td>0,73</td><td>-39,9</td><td>0,3</td></tr></table>
 Annexe 6: Association OD selon le niveau d'education à partir des données d'Imputation Multiple
Annexe 7: Modèles d'association (OD) selon le niveau d'éducation (E) à 3 modalités
<table><tr><td colspan="7">Modèles</td></tr><tr><td>Année 2005</td><td>N</td><td>df</td><td>rG2</td><td>P</td><td>BIC</td><td>DI</td></tr><tr><td>(1) [OED=(OE)(ED)](Indépendance Conditionnelle)</td><td>4440</td><td>12</td><td>0,00</td><td>0,00</td><td>7,1</td><td>4,9</td></tr><tr><td>(2) [OED= (OE)(ED)(OD)](Association constante OD)</td><td>4440</td><td>8</td><td>79,6</td><td>0,00</td><td>-45,2</td><td>2,1</td></tr><tr><td>(3) [OED = (OE) (ED) βE(OD)](Association constante)</td><td>4440</td><td>6</td><td>94,9</td><td>0,48</td><td>-44,9</td><td>0,9</td></tr><tr><td colspan="7">Année 2010</td></tr><tr><td>(1) [OED=(OE)(ED)](Indépendance Conditionnelle)</td><td>4138</td><td>11</td><td>0,00</td><td>0,00</td><td>-1,2</td><td>3,9</td></tr><tr><td>(2) [OED= (OE)(ED)(OD)](Association constante OD)</td><td>4138</td><td>7</td><td>95,5</td><td>0,77</td><td>-54,2</td><td>0,5</td></tr><tr><td>(3) [OED = (OE) (ED) βE(OD)](UNIDIEF SUR OD)</td><td>4138</td><td>5</td><td>96,9</td><td>0,73</td><td>-38,8</td><td>0,4</td></tr></table>
 Annexe 8: Association OD selon le niveau d'education en 2005 et 2010
Annexe 9: Modèles d'association (OD) selon le niveau d'éducation (E) en 2005 et 2010
<table><tr><td colspan="7">Modèles</td></tr><tr><td>Année 2005</td><td>N</td><td>df</td><td>rG2</td><td>P</td><td>BIC</td><td>DI</td></tr><tr><td>(1) [OED=(OE)(ED)](Indépendance Conditionnelle)</td><td>4440</td><td>20</td><td>0,00</td><td>0,00</td><td>-160,0</td><td>3,5</td></tr><tr><td>(2) [OED= (OE)(ED)(OD)](Association constante OD)</td><td>4440</td><td>21</td><td>68,7</td><td>0,12</td><td>-147,6</td><td>1,9</td></tr><tr><td>(3) [OED = (OE) (ED) βE(OD)](Association constante)</td><td>4440</td><td>18</td><td>79,4</td><td>0,39</td><td>-132,2</td><td>1,4</td></tr><tr><td colspan="7">Année 2010</td></tr><tr><td>(1) [OED=(OE)(ED)](Indépendance Conditionnelle)</td><td>4138</td><td>20</td><td>0,00</td><td>0,00</td><td>-54,0</td><td>5,9</td></tr><tr><td>(2) [OED= (OE)(ED)(OD)](Association constante OD)</td><td>4138</td><td>16</td><td>79,4</td><td>0,11</td><td>-110,0</td><td>2,1</td></tr><tr><td>(3) [OED = (OE) (ED) βE(OD)](UNIDIEF sur OD)</td><td>4138</td><td>14</td><td>83,8</td><td>0,20</td><td>-98,3</td><td>1,9</td></tr></table>
 Annexe 10: Association OD selon le niveau d'education en 2005 et 2010
Generating HTML Viewer...
References
57 Cites in Article
C Brutel (2015). Population française, étrangère et immigrée en France depuis 2006.
M Baraton (1062). Le cadre légal de l’intervention.
Patrick Bayer,Stephen Ross,Giorgio Topa (2008). Place of Work and Place of Residence: Informal Hiring Networks and Labor Market Outcomes.
Gary Becker,Nigel Tomes (1986). Human Capital and the Rise and Fall of Families.
G Becker (1964). Human capital.
M Birch (1963). Maximum Likelihood in Three-Way Contingency Tables.
M Birch (1964). A New Proof of the Pearson-Fisher Theorem.
M Birch (1964). The Detection of Partial Association, I: The 2 × 2 Case.
M Birch (1965). The detection of partial association, II: the general case.
L Goodman (1970). The Multivariate Analysis of Qualitative Data: Interactions Among Multiple Classifications.
E Bukodi,J Et Golthorpe (2016). Educational Attainment -relative or absolute -as a Mediator of Intergenerational Class Mobility in Britain.
Marilyn Clarke (2018). Rethinking graduate employability: the role of capital, individual attributes and context.
Anneleen Forrier,Nele De Cuyper,Jos Akkermans (2018). The winner takes it all, the loser has to fall: Provoking the agency perspective in employability research.
Goux,Maurin (2001). La mobilité social et son évolution: Le râle des anticipations réexaminé.
D Goux,E Maurin (1997). Meritocracy and Social Heredity in France: Some Aspects and Trends.
Dominique Goux,Eric Maurin (1995). Origine sociale et destinée scolaire: L'inégalité des chances devant l'enseignement à travers les enquêtes Formation-Qualification Professionnelle 1970, 1977, 1985 et 1993.
Dominique Goux,Éric Maurin (1997). Destinées sociales : le rôle de l'école et du milieu d'origine.
J Hellier (2016). Education, Intergenerational Mobility and Social Stratification: Theory.
Park Hyunjoon (2004). Intergenerational Social Mobility Among Korean Men in Comparative Perspective.
Michelle Jackson,John Goldthorpe,Colin Mills (2005). Education, Employers and Class Mobility.
C Jeffrey (1981). Theories of Social and Educational Inequality: From Dichotomy to Typology.
Kristian Karlson,Anders Holm (2011). Decomposing primary and secondary effects: A new decomposition method.
John Mathieu,Dennis Zajac (1990). A review and meta-analysis of the antecedents, correlates, and consequences of organizational commitment..
C Mood (2010). Logistic Regression: Why We Cannot Do What We Think We Can Do, and What We Can Do About It.
Aukje Nauta,Annelies Van Vianen,Beatrice Van Der Heijden,Karen Van Dam,Marja Willemsen (2009). Understanding the factors that promote employability orientation: The impact of employability culture, career satisfaction, and role breadth self‐efficacy.
Njike,G B Njikam,R M Lontchi Tchoffo,F Et Mwaffo (2005). Caractéristiques et déterminants de l' emploi des jeunes au Cameroun.
Belgin Okay-Somerville,Dora Scholarios (2017). Position, possession or process? Understanding objective and subjective employability during university-to-work transitions.
L Pasquier-Doumer,G Et Shady (2008). Inégalités des chances sur le marché du travail: effets de l'origine sociale sur la mobilité professionnelle à Lima.
L Pool,P Qualter,P Sewell (2014). Exploring the factor structure of the Career EDGE employability development profile.
Gary Solon (2018). What Do We Know So Far about Multigenerational Mobility?.
James Steiger (1990). Structural Model Evaluation and Modification: An Interval Estimation Approach.
J Steiger (2007). Understanding the limitations of global fit assessment in structural equation modeling.
Moris Triventi (2013). The role of higher education stratification in the reproduction of social inequality in the labor market.
L Vallet (1988). L'évolution de l'inégalité des chances devant l'enseignement: Un point de vue de modélisation statistique.
Louis-André Vallet (2017). Mobilité entre générations et fluidité sociale en France.
Sewall Wright (1921). SYSTEMS OF MATING. II. THE EFFECTS OF INBREEDING ON THE GENETIC COMPOSITION OF A POPULATION.
Y Xie (1992). The log-multiplicative layer effect model for comparing mobility tables.
Kazuo Yamaguchi (1983). The Structure of Intergenerational Occupational Mobility: Generality and Specificity in Resources, Channels, and Barriers.
Oed= (9210). Unknown Title.
Oed=( Oe (9210). Unknown Title.
Oe) (2010). Washington Views.
Oed= Unknown Title.
Oed=( Oe Unknown Title.
Oe) ED) β E (OD).
Oed=(oe (2016). 4/25/2021 12:00:00 AM.
Oed=( Oe Unknown Title.
Oe) (2010). Généralités.
Oed=(oe (,9 (). Unknown Title.
Oed=( Oe Unknown Title.
Michel Leard,André Mellier (1976). Recherches sur les forces de surface.
(2005). Annexe 8: Association OD selon le niveau d'éducation en 2005 et 2010 Annexe 9: Modèles d'association (OD) selon le niveau d'éducation (E) en 2005 et.
P Bic Di OED=(OE)(ED).
Oed=( Oe Unknown Title.
Oe) (2010). Branches.
Oed=(oe Unknown Title.
Oed=( Oe (2017). “A Rose by Any Other Name . . .”: OD? OE? OI? HRD?.
Richard Stojar (2015). (Review) EICHLER, Jan. Od Sarajeva po Hirošimu / Od Hirošimy po Bělehrad. --- EICHLER, Jan. Od Sarajeva po Hirošimu: válka a mír v první polovině 20. století. Praha: Karolinum, 2013. ISBN 978-80-246-2179-1..
No ethics committee approval was required for this article type.
Data Availability
Not applicable for this article.
How to Cite This Article
Tchinda Fouodji Eric. 2026. \u201cFamily Capital and Professional Integration of Young Graduates in Cameroon\u201d. Global Journal of Human-Social Science - E: Economics GJHSS-E Volume 22 (GJHSS Volume 22 Issue E3).
Explore published articles in an immersive Augmented Reality environment. Our platform converts research papers into interactive 3D books, allowing readers to view and interact with content using AR and VR compatible devices.
Your published article is automatically converted into a realistic 3D book. Flip through pages and read research papers in a more engaging and interactive format.
Our website is actively being updated, and changes may occur frequently. Please clear your browser cache if needed. For feedback or error reporting, please email [email protected]
Thank you for connecting with us. We will respond to you shortly.