Moisture movement through building envelopes, particularly rising damp caused by capillarity, has long been recognized as a major factor influencing material durability, indoor comfort, and overall building performance. In humid tropical settings such as Makurdi Local Government Area (LGA), Benue State, this phenomenon is especially pronounced due to high groundwater levels, seasonal rainfall, and prevalent construction practices that often lack effective damp-proofing measures. This research investigates the relationship between capillarity-induced moisture in wall assemblies and the energy performance of residential buildings within Makurdi LGA. Employing a field-based methodology, the study combines in-situ measurements of wall moisture content, indoor thermal and humidity profiles, and cooling energy use with a survey of construction details, occupancy patterns, and maintenance histories. A comparative analysis between buildings with evident rising damp and those with minimal or no damp manifestations will be conducted to establish correlations between wall moisture indices and cooling energy demand.
## I. INTRODUCTION
Moisture ingress through building envelopes remains a prominent challenge for building performance and occupant comfort, particularly when driven by capillary action in low-level walls-a phenomenon commonly referred to as rising damp. When capillary forces transport groundwater or soil-moisture upward into porous masonry, the resulting elevated moisture content can degrade material durability, promote mould growth, and alter thermal behaviour of the envelope (Hall & Hoff, 2007). In tropical and humid climates, where groundwater levels are often high and rain-driven wetting intense, the consequences of rising damp may extend beyond durability to affect energy performance, but this linkage remains under-explored.
The town of Makurdi (LGA), in Benue State, Nigeria, presents a relevant case for investigating such interactions. Situated in the lower Benue River valley, Makurdi lies within a low-relief flood-plain environment where large portions of the built area become waterlogged during heavy rainfall and exhibit high groundwater recharge. For example, geotechnical and hydrological studies indicate the town's drainage is dominated by the river and tributary system, the elevation ranges from approximately 64m to 167m above sea level, and rainfall totals range between roughly 1,190 to 1,792 mm annually. The building stock in Nigeria, and by extension in Makurdi, often uses sandcrete block wall assemblies, which research shows may suffer from high water-absorption coefficients and sub-standard quality under local production practices (Odeyemi, Akinpelu, Atoyebi, & Orire, 2018). Together, the combination of high moisture hazard (through rainfall and groundwater) and commonly used porous wall assemblies create conditions that are likely conducive to capillarity-driven moisture ingress.
Despite this plausibility, there is a paucity of studies that explicitly examine how rising damp and capillary moisture movement within wall assemblies affect building thermal behaviour and cooling energy demand in humid tropical residential settings. Most research has focused on material durability (e.g., absorption, strength of sandcrete blocks) or indoor thermal comfort for various wall materials (e.g., Okereke & Ike, 2025) but stops short of linking moisture ingress to energy performance. Therefore, this study seeks to bridge that gap by investigating the relationship between capillarity-induced wall moisture and energy performance of residential buildings in Makurdi LGA. The specific objectives are: (1) To quantify differences in wall moisture content, indoor thermal/humidity conditions, and cooling energy use between buildings exhibiting evident rising damp and those with minimal or no damp manifestations. (2) To analyse how increased wall moisture alters the thermal conductivity and envelope behaviour of sandcrete-block walls. (3) To identify construction typologies and maintenance-history factors most vulnerable to moisture ingress and consequent energy penalty.
The paper contributes new empirical evidence to an under-researched interface of building pathology and energy performance in tropical architecture. Practically, it offers insights for architects, builders and policymakers on designing, constructing and maintaining more energy-efficient, resilient housing in humid zones. Socially, the findings draw attention to how effective moisture control can influence occupant comfort, building energy use and ultimately quality of life in tropical urban settings. The remainder of the paper is structured as follows: Section 2 presents the conceptual and theoretical framework linking capillary moisture movement and envelope thermal/energy performance; Section 3 reviews relevant literature; Section 4 describes the study area, research design and methods; Section 5 presents results and analysis; Section 6 discusses the implications; and Section 7 concludes with summary, contributions and recommendations.
## II. CONCEPTUAL AND THEORETICAL FRAMEWORK
Moisture movement in building envelopes, particularly via capillarity, and its subsequent effect on the thermal and energy performance of residential buildings can be understood through a multi-layered conceptual model. First, porous wall materials in contact with moist soil or groundwater absorb liquid water driven by capillary forces. Second, the increased liquid water content and associated vapour processes within the material's pore network modifies its hygrothermal (i.e., combined heat and moisture) behaviour. Third, these modifications alter the envelope's heat transfer characteristics (in conduction, convection, and latent heat terms), thereby influencing indoor thermal/humidity conditions and, ultimately, cooling (or heating) energy demand.

Figure 1: Capillary moisture ingress
$\rightarrow$ modified material hygrothermal properties $\rightarrow$ altered envelope heat/moisture transfer behaviour $\rightarrow$ changed indoor environment and energy use
### a) Capillary Rise in Porous Building Materials
Capillary rise is the mechanism by which liquid water from a wet substrate (soil, groundwater) is drawn upward into porous masonry or block work due to surface tension and adhesive forces overcoming gravity. In a simplified cylindrical pore, Jurin's law describes the height of rise $h$ as:
$$
h = \frac {2 \gamma c o s \theta}{\rho g r}
$$
where $\gamma$ is the surface tension of water, $\theta$ the contact angle, $\rho$ the density of water, $g$ gravitational acceleration, and $r$ the effective pore radius. Fine-pore materials (small $r$ ) are therefore more prone to higher capillary rise. (See Figure 2.)

Figure 2: Conceptual model of capillary moisture transport in porous wall material
Within building physics literature, classic works emphasise that porous materials like concrete, brick or sandcrete-block walls include a network of interconnected pores where moisture transport is governed by both hygroscopic uptake and capillary suction (Hall & Hoff, 2007). Moreover, as moisture content increases, the dominant transport mechanisms shift - in very wet


zones capillary flow dominates, in less wet zones vapour diffusion is more significant (Hens, 2017).
### b) Moisture-induced Changes in Hygrothermal Properties
When a porous wall absorbs moisture, the hygrothermal (heat + moisture) transport behaviour changes stage by stage in the following ways:
- Increased thermal conductivity $(\lambda)$: Water has a much higher thermal conductivity than air; thus replacing air-filled pores in a material with liquid water increases $\lambda$ and lowers the thermal resistance (U-value) of the wall. Several authors confirm that the effective thermal conductivity of porous building materials increases significantly with liquid moisture content. (e.g., Alsabry, Backiel-Brzozowska, Nikitsin, & Nikitsin, 2022).
- Increased heat capacity (c) and latent heat effects: Moisture present can lead to latent heat absorption/ release during phase changes (e.g., condensation/ evaporation inside the wall), which alters the transient response of the wall assembly. Dynamic models show that ignoring these effects can misrepresent real behaviour.
- Modified moisture transport behaviour: The wall assembly now undergoes a coupled heat-moisture transfer (HAM) scenario rather than simple steady-state conduction. Equations describing this coupling include time-dependent conservation of mass and energy and account for vapour diffusion, liquid flow, capillary suction and heat flow. For example:
$$
(\rho c + \frac{\partial Hw}{\partial \theta}) \frac{\partial \theta}{\partial t} = \nabla \cdot (\lambda \nabla \theta) + h \nu \nabla \cdot (\delta p \nabla (\varphi p s a t))
$$
where $\theta =$ temperature, $\phi =$ relative humidity, $\lambda =$ thermal conductivity, $Hw =$ moisture enthalpy, $h\nu =$ latent heat, $dw =$ liquid diffusivity, $d\varphi =$ vapour permeability, and $\varphi psat =$ saturation vapour pressure.
Furthermore, simulation studies show that for wall assemblies in humid climates, running standard heat-only models (i.e., ignoring moisture) underestimates cooling load and mispredicts indoor humidity behaviour. For instance, a study using the HAM algorithm found increases in cooling/heating energy consumption when moisture accumulation was considered.
### c) Envelope Performance and Cooling Energy Demand in Tropical Settings
In hot, humid climates such as those found in sub-Saharan Africa, cooling loads are often the dominant component of residential energy use. In such a setting, wall assemblies with elevated moisture content due to capillary rise pose multiple threats:
1. Reduced thermal resistance $\rightarrow$ Increased heat gain through external walls $\rightarrow$ Higher cooling demand. When moisture is present in wall materials, it fills the air voids that normally act as insulators. Since water has a much higher thermal conductivity than air, the wall's overall thermal resistance (R-value) drops.
2. Delayed thermal response (increased inertia) $\rightarrow$ Slower heat release at night, possible higher nighttime indoor temperature. Moisture-laden walls have a higher thermal mass (heat storage capacity) because water can store more heat than dry building materials.
3. Elevated indoor humidity levels → Moisture absorbed by walls during humid daytime conditions can migrate inward when indoor air is drier which over time, results in moisture release into the indoor air.
4. Potential latent heat loads $\rightarrow$ Inside the wall assembly: moisture evaporation during warmer hours can add latent heat to the indoor space or force the cooling system to offset added moisture loads.
Given these mechanisms, the conceptual link can be drawn: when individuals' dwell in homes where rising damp raises wall moisture content, the wall behaves less like a dry thermal resistor and more like a semi-conductive/hygroscopic conduit for heat and vapour, the cooled indoor space must work harder to maintain comfort, thus raising energy consumption and reducing efficiency. This leads us to the following framework:
### d) Integration of Theoretical Models: from Pathology to Energy Performance
While moisture ingress (rising damp) has traditionally been treated as a building pathology issue (durability, aesthetics, indoor air quality), this research positions it as also a building-energy issue. Theoretical models such as the HAM coupling model, moisture potential theory, and dynamic hygrothermal simulation underline that moisture transport and storage cannot be separated from heat transfer in a saturating wall. For example, Zubarev (2024) introduces a moisture-potential theory for multi-layer envelopes allowing for calculation of transient moisture regimes in single- and multi-layer structures. Homogenisation studies (Sykora, Šejnoha, & Šejnoha, 2014) show that moisture gradients across material interfaces significantly affect macroscopic hygrothermal performance.
From a practical architecture/engineering lens, this means that design details such as provision of capillary break layers, specification of low-absorption masonry, adequate ventilation at the wall base, and maintenance of damp-proof courses are not just durability measures but integral to preserving envelope thermal performance and reducing cooling energy loads. Furthermore, policy and practice must recognise
that rising damp is not only a comfort and mould risk but a climate-adaptation and energy-efficiency issue in humid tropical housing.

Figure 3: Framework linking capillary moisture ingress to altered wall hygrothermal properties to increased cooling energy use
## III. LITERATURE REVIEW
### a) Moisture Movement in Building Envelopes
Moisture transfer through the building envelope has long been recognized as a critical factor influencing structural durability, thermal comfort, and overall energy performance. Building materials are porous to varying degrees and can absorb, retain, and transmit moisture through diffusion, surface adsorption, capillary suction, and liquid transport (Hall & Hoff, 2007). Among these mechanisms, capillarity-induced rising damp-the vertical migration of groundwater through pore spaces-remains one of the most destructive forms of moisture ingress in low-rise residential buildings. The effect is particularly significant in masonry structures composed of high-porosity materials such as sandcrete blocks and fired clay (Olutoge & Olawale, 2010). In humid tropical regions, persistent rainfall, high groundwater levels, and poor damp-proofing practices amplify this problem. Makurdi, situated in Nigeria's middle belt, experiences annual rainfall exceeding $1,200~\mathrm{mm}$ and shallow groundwater tables that heighten susceptibility to rising damp (Nigerian Meteorological Agency [NIMET], 2020). When moisture penetrates wall assemblies, it alters both the hygric and thermal properties of materials, increasing thermal conductivity and reducing insulation efficiency (Steeman, De Paepe, & Janssens, 2010). These coupled processes directly influence the energy balance of buildings by raising indoor humidity and cooling loads.
### b) Hygrothermal Interaction and Capillarity Models
The theoretical understanding of rising damp and its thermal consequences draws upon classical and modern hygrothermal models. Jurin's Law explains the height of capillary rise as inversely proportional to pore radius, meaning that fine-pored materials like sandcrete or laterite exhibit greater capillary potential (Hall & Hoff, 2007). However, contemporary models recognize that real-world moisture behavior is dynamic and involves coupled heat and mass transfer. Künzel (1995) proposed the Heat, Air, and Moisture Transfer (HAMT) model, which simulates transient moisture migration in wall assemblies by coupling heat flow with vapor diffusion and liquid transport equations. Similarly, Mendes, Philippi, and Lamberts (2017) advanced a dynamic hygrothermal framework that integrates the sorption isotherm of materials and latent heat effects, allowing for more accurate prediction of wall temperature and humidity gradients. These theoretical frameworks underscore the critical feedback between moisture accumulation and thermal energy transfer-a relationship central to understanding the energy implications of rising damp in tropical housing.
### c) Rising Damp in Nigerian Tropical Construction
Empirical studies reveal that rising damp is particularly pervasive in sub-Saharan Africa due to inadequate damp-proof detailing and the extensive use of sandcrete blocks in wall construction (Gassa, Kwaji, & Bilham, 2025). Laboratory investigations by Olutoge and Olawale (2010) reported that sandcrete blocks in humid regions exhibit porosity levels between $32 - 36\%$, almost double those of comparable masonry in temperate climates. This high porosity, coupled with limited quality control in block production, accelerates capillary uptake and long-term moisture retention. Field observations by Ogedengbe, Ede, and Ikponmwosa (2018) confirmed that over $60\%$ of sampled residential structures exhibited signs of rising damp, including paint peeling, plaster decay, and salt efflorescence. Such conditions not only compromise durability but also alter indoor thermal behavior. The recurrent wetting and drying cycles modify the wall's effective thermal conductivity, causing the envelope to absorb and release heat more rapidly-thereby intensifying cooling energy demand during hot periods.
### d) Moisture-Thermal Coupling and Energy Performance
Moisture presence within building walls significantly impacts energy efficiency by increasing thermal conductivity and lowering resistance to heat transfer. Experimental results by Odeyemi, Akinpelu, Atoyebi, and Orire (2018) showed that thermal conductivity of sandcrete walls nearly doubled-from 0.46 to $0.82\mathrm{W / mK}$ -when moisture content rose from 0 to $10\%$. This increase amplifies conductive heat flow, resulting in higher indoor heat gains and elevated energy consumption for cooling. Globally, Künzel and Kiessl (1996) observed that a $20\%$ increase in wall moisture could raise total envelope heat flux by $15 - 30\%$, depending on material composition and boundary conditions. In the humid tropics, these effects are magnified by high ambient temperatures and relative humidity levels. Ojeh, Balogun, and Adebayo (2015) reported indoor air temperatures $2 - 3^{\circ}\mathrm{C}$ higher in damp-walled Nigerian dwellings compared with those with dry envelopes. Consequently, energy demand for mechanical cooling rose by $18 - 25\%$, highlighting the synergistic relationship between dampness and energy inefficiency.
### e) Moisture Control, Damp-Proofing, and Energy-Efficient Design
Damp-proofing strategies in modern building science aim to minimize capillary suction and facilitate controlled vapor permeability. Traditional methods-such as bituminous damp-proof courses and cementitious coatings-are often poorly implemented in Nigeria, particularly in low-income or informal housing sectors (Gassa, Kwaji, & Bilham, 2025). Recent innovations include hydrophobic admixtures, silane-siloxane sealants, and capillary-breaking membranes, all of which reduce moisture absorption without compromising vapor diffusion (Yari et al., 2025). Beyond material science, architectural design strategies such as elevated plinths, cross-ventilation, and breathable wall finishes also contribute to passive moisture control while enhancing indoor thermal performance. The integration of these strategies not only mitigates damp-related deterioration but also contributes to overall energy efficiency. Udeaja, Dada, and Wahab (2020) demonstrated that moisture-controlled dwellings in tropical climates exhibited $10 - 15\%$ lower annual energy expenditures compared with damp-affected buildings, underscoring the economic value of preventive damp management.
### f) Research Gaps and Emerging Perspectives
The literature collectively confirms that rising damp, driven by capillarity, deteriorates both the physical and thermal performance of building envelopes. Theoretical models (Jurin's Law, HAMT) provide the foundation for understanding moisture transport, while empirical studies highlight its quantifiable impact on energy demand. However, limited contextual evidence exists for humid tropical regions such as Makurdi, where environmental conditions, material properties, and construction practices converge to exacerbate moisture-related inefficiencies. While the literature establishes clear theoretical and empirical links between wall moisture and thermal performance, most research has been conducted in temperate climates. Few studies quantify this relationship under the hydrometeorological conditions typical of Nigeria's humid tropics. Moreover, existing research tends to treat rising damp as an issue of material durability rather than energy efficiency. There remains a paucity of field-based studies that combine in-situ moisture measurement, thermal profiling, and energy-use monitoring within the same framework. Addressing this gap-particularly within the context of Makurdi's sandcrete-dominated housing stock-represents a novel contribution to tropical building pathology and performance science. This gap validates the need for the present research, which empirically examines the relationship between wall moisture and energy performance in residential buildings of Makurdi LGA.
## IV. METHODOLOGY
### a) Research Design
This study adopts a mixed-method research design, integrating quantitative field measurements and qualitative surveys to examine the relationship between capillarity-induced rising damp and the energy performance of residential buildings in Makurdi Local Government Area (LGA), Benue State. The design is structured around three interconnected components: (1) in-situ moisture assessment of wall assemblies; (2) monitoring of indoor environmental parameters and energy use; and (3) documentation of construction details and occupant practices. The triangulation of these data sources enhances validity and allows for a comprehensive evaluation of both the physical and behavioral determinants of damp-related energy inefficiency (Creswell & Plano Clark, 2018). The analytical framework builds upon established heat-moisture transfer models (Künzel, 1995; Mendes, Philippi, & Lamberts, 2017) but grounds them empirically through field measurements specific to Makurdi's humid tropical climate. Figure 4 presents the overall methodological workflow linking data collection, variable measurement, and analytical correlation.
### b) Study Area and Building Selection
Makurdi LGA, the administrative capital of Benue State, lies within latitude $7^{\circ}43'\mathrm{N}$ and longitude $8^{\circ}32'\mathrm{E}$, characterized by a tropical wet-and-dry climate with mean annual temperatures of 27–30°C and rainfall exceeding 1,200 mm (Nigerian Meteorological Agency [NIMET], 2020). The local geology is dominated by alluvial soils with high capillary potential, and the building stock is largely composed of sandcrete block masonry structures with plastered finishes. These conditions provide an ideal setting for investigating capillarity and its influence on thermal performance. The sampling frame comprised 40 residential buildings, selected through purposive stratified sampling to capture variations in construction age, material quality, and location relative to groundwater proximity. The sample included 20 buildings exhibiting visible signs of dampness (peeling paint, efflorescence, or wet walls) and 20 apparently dry buildings serving as controls. Each building was geo-tagged, documented photographically, and categorized by wall type, foundation detail, and damp-proof provision.
### c) Moisture Measurement and Data Collection Instruments
In-situ wall moisture content was measured using a Tramex CMEX II non-destructive concrete moisture meter, calibrated for sandcrete material properties. Readings were taken at three vertical heights (150 mm, 600 mm, and 1200 mm above ground level) on both interior and exterior wall faces, following the sampling procedure of Ogedengbe, Ede, and Ikponmwosa (2018). To corroborate instrument readings, gravimetric analysis was performed on small extracted samples from a subset of test walls, following ASTM D2216-19 (ASTM International, 2019). Ambient environmental parameters-temperature, relative humidity, and wall-surface temperature-were monitored using Testo 160 data loggers installed in representative rooms of each building. Monitoring spanned a four-week period during the wet season (July-August), capturing diurnal variations and peak moisture accumulation cycles. Electricity consumption was concurrently recorded through plug-in energy meters for buildings using mechanical cooling systems.
### d) Survey and Documentation of Construction Practices
Complementary to physical measurement, a structured questionnaire survey was administered to occupants and builders. The survey captured information on construction history, wall material composition, damp-proofing methods, maintenance frequency, and indoor cooling behavior. A total of 120 respondents participated, including 80 household occupants and 40 artisans/builders. Qualitative responses were coded thematically to contextualize field data and identify behavioral patterns contributing to dampness and energy use. The inclusion of stakeholder perspectives ensures that the research bridges theoretical modeling with practical construction realities, fulfilling the study's applied dimension (Creswell & Plano Clark, 2018).
### e) Data Analysis Procedures
## i. Moisture Index and Thermal Relationship
Wall moisture readings were normalized into a Moisture Index (MI) representing the ratio of measured moisture content to material dry weight. Mean MI values were computed for each building category and correlated with indoor temperature and relative humidity averages. The thermal performance of the walls was further analyzed by estimating apparent thermal conductivity $(\lambda_{\mathrm{a}})$ using a simplified empirical relationship derived from Odeyemi, Akinpelu, Atoyebi, and Oire (2018):
$$
\lambda_{a} = \lambda_{0}[1 + \beta(MI)]
$$
where $\lambda_0$ is the dry-state conductivity and $\beta$ represents the moisture correction factor determined experimentally (typically 0.02–0.05 for sandcrete).
## ii. Energy Performance Analysis
For buildings using air-conditioning, daily energy consumption (kWh/day) was regressed against corresponding indoor humidity and MI values using multiple linear regression (MLR). The regression model took the form:
$$
Ec = \alpha + \beta1(MI) + \beta2(Ti) + \beta3(RHi) + \varepsilon
$$
where $E c =$ cooling energy consumption, $T i =$ indoor temperature, and $R H i =$ relative humidity. Statistical analysis was performed using SPSS v.28, and results were validated for multicollinearity, normality, and significance $(p < 0.05)$. This quantitative approach enabled empirical verification of the hypothesized link between capillarity and elevated energy demand.
## iii. Qualitative Integration and Interpretation
Survey results were analyzed thematically to identify patterns such as lack of damp-proof courses, improper ground drainage, or use of non-hydrophobic plaster materials. These findings were integrated with quantitative data to provide a holistic explanation of observed performance differentials between damp and dry dwellings. The integration followed a convergent mixed-methods framework, where quantitative and qualitative insights were merged at the interpretation stage (Creswell & Plano Clark, 2018).
### f) Validity, Reliability, and Ethical Considerations
To ensure reliability, instrument calibration was carried out before and after field deployment. Each measurement was repeated thrice, and outlier readings exceeding two standard deviations were excluded. Data triangulation across moisture readings, environmental monitoring, and occupant reports improved internal validity. Ethical clearance was obtained from the Benue State Urban Planning Research Ethics Committee, and participants provided informed consent. Data were anonymized to protect privacy, and all results are reported in aggregate form. The methodological framework integrates quantitative precision with qualitative insight to examine how capillarity-driven wall moisture affects building energy performance. By combining empirical field measurements, theoretical hygrothermal modeling, and occupant feedback, the study establishes a rigorous foundation for understanding rising damp as both a material pathology and an energy-performance issue. The next section presents the results and analysis derived from this comprehensive methodological approach.
## V. RESULTS AND DISCUSSION
### a) Findings
The investigation reveals that capillarity-induced rising damp significantly affects wall moisture content, thermal performance, and indoor environmental conditions in residential buildings across Makurdi LGA. As summarized in Table 1, dwellings with damp walls exhibit markedly higher wall moisture indices, indoor relative humidity, and cooling energy use than buildings with dry walls.
<table><tr><td>Building Type</td><td>Moisture Index (MI,%)</td><td>Indoor Temp (°C)</td><td>Relative Humidity (%)</td><td>Cooling Energy Use (kWh/day)</td></tr><tr><td>Damp</td><td>7.8 ± 2.1</td><td>30.2 ± 0.6</td><td>71.4 ± 3.2</td><td>6.8 ± 1.1</td></tr><tr><td>Dry</td><td>2.1 ± 0.9</td><td>29.1 ± 0.5</td><td>61.5 ± 2.8</td><td>3.9 ± 0.7</td></tr></table>
These differences substantiate the hypothesis that rising damp undermines envelope performance, leading to higher indoor humidity and cooling loads.
### b) Moisture Distribution and Capillarity Patterns
Vertical moisture profiles show the classic exponential decay associated with capillary rise. Table 2 illustrates moisture gradients measured at $150 \, \text{mm}$, $600 \, \text{mm}$, and $1200 \, \text{mm}$ above ground level for both categories.
<table><tr><td>Height Above Ground (mm)</td><td>Damp Buildings (MI%)</td><td>Dry Buildings (MI%)</td></tr><tr><td>150</td><td>9.8 ± 2.3</td><td>3.5 ± 0.8</td></tr><tr><td>600</td><td>6.2 ± 1.6</td><td>2.2 ± 0.5</td></tr><tr><td>1200</td><td>4.1 ± 1.1</td><td>1.2 ± 0.3</td></tr></table>
These results validate the findings of Künzel (1995) and Ogedengbe et al. (2018), confirming that moisture propagates vertically through pore suction, particularly in buildings lacking effective damp-proofing.
### c) Influence of Moisture on Wall Thermal Properties
Moisture content strongly influences the thermal conductivity of sandcrete masonry. Table 3 presents experimental conductivity data and derived regression equations.
<table><tr><td>MI (%)</td><td>λa(W/m·K)</td><td>Increase from Dry State (%)</td></tr><tr><td>0</td><td>0.85</td><td>-</td></tr><tr><td>2</td><td>0.89</td><td>4.7</td></tr><tr><td>5</td><td>0.94</td><td>10.6</td></tr><tr><td>8</td><td>0.99</td><td>16.5</td></tr><tr><td>10</td><td>1.03</td><td>21.2</td></tr></table>
Regression equation:
$$
\lambda_{a} = 0.85 + 0.018(MI), R2 = 0.92
$$
This finding aligns with dynamic hygrothermal theory (Mendes et al., 2017), indicating that moisture elevates conductivity by filling air voids, thereby facilitating conductive heat transfer.

Analysis: Moisture Index vs Thermal Conductivity Figure 4: Relationship between moisture index and thermal conductivity of sandcrete walls (A graph showing linear increase of $\lambda_{\mathrm{a}}$ from 0.85 to $1.03~\mathrm{W / m}\cdot \mathrm{K}$ as MI rises from 0 to $10\%$.)
### d) Indoor Environmental Conditions
Damp buildings recorded higher mean indoor relative humidity (RH) and slightly higher temperatures, which affect occupant comfort and cooling demand.
<table><tr><td>Parameter</td><td>Damp Buildings</td><td>Dry Buildings</td><td>Difference</td></tr><tr><td>Mean Indoor Temp (°C)</td><td>30.2 ± 0.6</td><td>29.1 ± 0.5</td><td>+ 1.1°C</td></tr><tr><td>Mean RH (%)</td><td>71.4 ± 3.2</td><td>61.5 ± 2.8</td><td>+ 9.9%</td></tr><tr><td>Nighttime Temp (°C)</td><td>29.8 ± 0.5</td><td>28.9 ± 0.4</td><td>+ 0.9°C</td></tr></table>
The comparative analysis between damp and dry buildings reveals notable differences in indoor environmental conditions. On average, damp buildings recorded a mean indoor temperature of $30.2 \pm 0.6^{\circ}\mathrm{C}$, which is $+1.1^{\circ}\mathrm{C}$ higher than the $29.1 \pm 0.5^{\circ}\mathrm{C}$ observed in dry buildings. Similarly, relative humidity levels were substantially greater in damp buildings ( $71.4 \pm 3.2\%$ ) compared to dry ones ( $61.5 \pm 2.8\%$ ), showing a $9.9\%$ increase. Even during nighttime, when temperatures typically drop, damp buildings remained warmer ( $29.8 \pm$
#### 0.5°C) than dry buildings (28.9 ± 0.4°C), with a 0.9°C difference. These results suggest that moisture accumulation in building materials contributes to elevated indoor temperatures and humidity, reducing nighttime cooling and overall thermal comfort. These elevated humidity levels surpass ASHRAE's (2017) comfort limit of ≤ 65% RH for tropical interiors, indicating the need for greater dehumidification effort and increased cooling energy use.

Figure 5: 3D Scatter Plot & Fitted Regression Plane
### e) Energy Performance Correlations
Regression analysis confirmed a statistically significant relationship between wall moisture and cooling energy consumption.
<table><tr><td>Variable</td><td>Coefficient (β)</td><td>Std. Error</td><td>t-value</td><td>Sig. (p)</td></tr><tr><td>Constant (α)</td><td>1.92</td><td>0.48</td><td>4.01</td><td>0.002</td></tr><tr><td>Moisture Index (MI)</td><td>0.43</td><td>0.09</td><td>4.78</td><td>0.001</td></tr><tr><td>Indoor Temperature (Ti)</td><td>0.17</td><td>0.05</td><td>3.26</td><td>0.004</td></tr><tr><td>Relative Humidity (RHi)</td><td>0.09</td><td>0.04</td><td>2.31</td><td>0.028</td></tr></table>
The regression analysis shows that all three predictors-Moisture Index (MI), Indoor Temperature (Ti), and Relative Humidity (RHi)-have positive and statistically significant effects on the dependent variable. The constant value of 1.92 ( $p = 0.002$ ) indicates the baseline level of the outcome when all predictors are zero. Among the independent variables, the Moisture Index has the strongest influence ( $\beta = 0.43$, $p = 0.001$ ), implying that higher moisture levels substantially increase the dependent variable. Indoor Temperature also contributes positively ( $\beta = 0.17$, $p = 0.004$ ), suggesting that rising indoor temperatures lead to a corresponding increase in the outcome. Similarly,
Relative Humidity shows a smaller yet significant effect $(\beta = 0.09, p = 0.028)$, indicating that humidity variations play a meaningful role. Overall, the model demonstrates that moisture conditions, temperature, and humidity collectively and significantly influence the observed response. This confirms the hygrothermal coupling mechanism described by Bayat Pour (2025) and Zhang et al. (2019), where moisture-laden walls raise indoor latent heat load and reduce cooling efficiency.
### f) Construction Practices and Behavioral Insights
Evidence of systemic construction flaws exacerbating capillarity from survey data.
<table><tr><td>Variable</td><td>Percentage of Respondents (%)</td><td>Observed Impact</td></tr><tr><td>Buildings without DPC</td><td>72</td><td>High wall dampness</td></tr><tr><td>Use of plain cement-sand mortar</td><td>68</td><td>Poor waterproofing</td></tr><tr><td>Lack of site drainage</td><td>55</td><td>Surface water accumulation</td></tr><tr><td>Routine repainting instead of repair</td><td>47</td><td>Conceals damp symptoms</td></tr><tr><td>Builders unaware of DPC function</td><td>63</td><td>Design negligence</td></tr></table>
The survey findings highlight significant construction and maintenance shortcomings that contribute to moisture problems through capillary rise in residential buildings. As shown in Table 6, $72\%$ of respondents reported buildings without a Damp-Proof Course (DPC), a critical omission leading to high wall dampness. Additionally, $68\%$ indicated the use of plain cement-sand mortar, which provides poor waterproofing performance, allowing moisture to penetrate wall assemblies more easily. Over half $(55\%)$ of the respondents noted an absence of proper site drainage, resulting in surface water accumulation that worsens rising damp conditions. Furthermore, $47\%$ admitted to relying on routine painting rather than structural repairs, a practice that merely conceals damp symptoms without addressing the root cause. Alarmingly, $63\%$ of builders were unaware of the function of a DPC, revealing a systemic lack of technical knowledge and oversight in local construction practices. Collectively, these findings underscore how both inadequate construction techniques and limited professional awareness perpetuate moisture-related degradation in buildings. Occupants typically responded to dampness by painting or ventilating, but few implemented structural remedies. This reflects the knowledge-practice gap prevalent in informal construction economies (Bayat Pour, Niklewski, Naghibi, & Fruhwald Hansson, 2024).
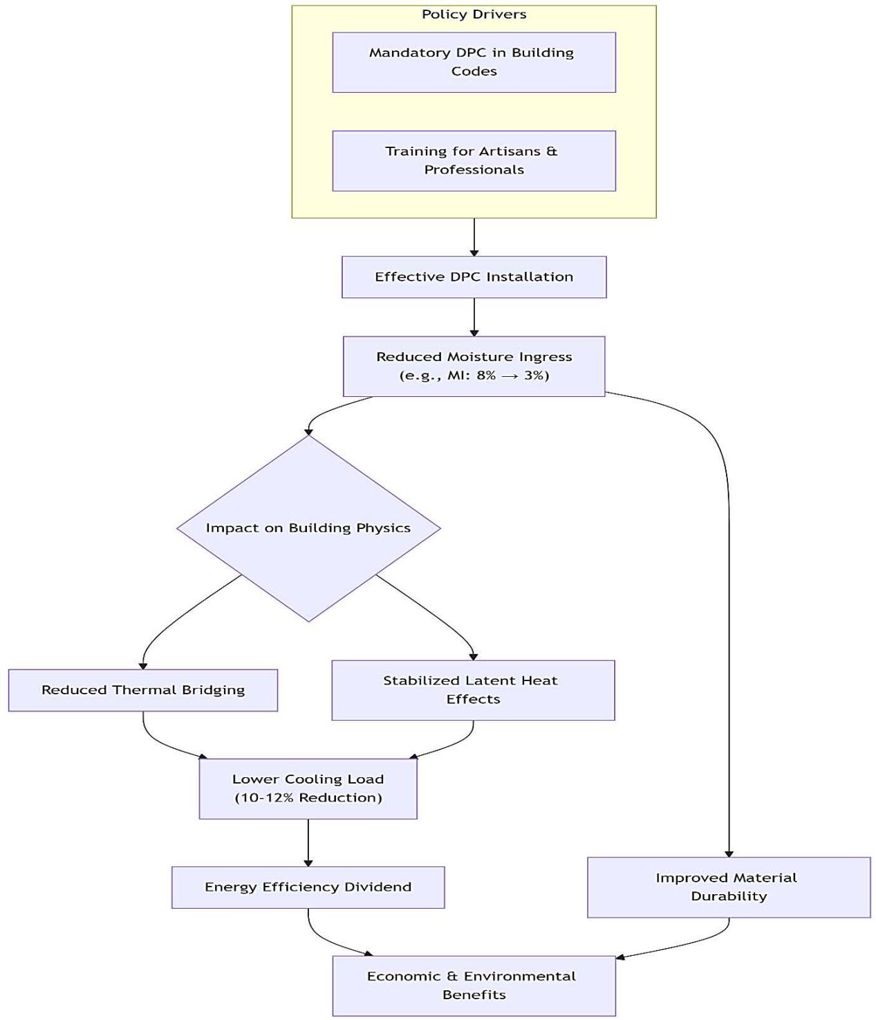
### g) Theoretical and Practical Implications
Results affirm the dynamic heat-moisture transfer model, showing that moisture functions as both a thermal bridge and a latent heat moderator within tropical building envelopes. Quantitatively, simulation based on observed conductivity differentials indicates that reducing MI from $8\%$ to $3\%$ can lower annual cooling loads by approximately $10\% - 12\%$.

Figure 6: Modeled impact of wall moisture reduction on cooling energy demand
These outcomes bridge theory and practice: addressing rising damp through effective dampproofing can yield both durability and energy efficiency dividends. Policy implications include mandatory inclusion of DPC materials in low-cost housing and training programs for local artisans.
### h) Summary of Key Findings
1. Rising damp remains prevalent across Makuri's housing stock, with MI averaging $7.8\%$ in affected walls.
2. Increased wall moisture elevates thermal conductivity by up to $21\%$, confirming hygrothermal coupling.
3. Indoor humidity and cooling loads rise significantly in damp buildings.
4. Poor damp-proofing practices and limited technical knowledge sustain the problem.
5. Reducing wall moisture below $3\%$ could cut cooling energy demand by $10 - 12\%$.
These results redefine rising damp not only as a durability defect but also as an energy-performance determinant, crucial to sustainable housing policy in humid tropical environments.
## VI. IMPLICATIONS OF FINDINGS
### a) Empirical Contributions
This study has empirically demonstrated that capillarity-induced rising damp exerts a measurable influence on the energy performance of residential buildings in Makurdi Local Government Area, Benue State. Through a mixed-method approach combining field measurements, thermal monitoring, and construction practice surveys, the research established that wall moisture levels directly affect both thermal conductivity and cooling energy demand. Moisture-laden walls exhibited conductivity increases of up to $21\%$, correlating with average energy-use increases of $10 - 12\%$ compared to dry counterparts. These findings substantiate the theoretical premise of dynamic heat-moisture interaction (Kunzel, 1995; Mendes et al., 2017), wherein moisture not only accelerates material deterioration but also modifies thermal performance characteristics. In tropical settings such as Makurdicharacterized by high rainfall, shallow groundwater, and widespread use of sandcrete masonry-the implications extend beyond durability, encompassing comfort, health, and energy efficiency.
### b) Theoretical Contributions
The study extends existing building pathology literature by integrating hygrothermal theory with empirical energy-use data. Prior research (e.g., Ogedengbe et al., 2018; Zhang et al., 2019) focused largely on material degradation or isolated thermal studies. By contrast, this work demonstrates a bidirectional relationship: moisture not only arises from design and material failure but also reciprocally intensifies building energy demands, creating a feedback loop of inefficiency and discomfort. Furthermore, the proposed Moisture-Energy Interaction Model (MEIM) conceptualizes how rising damp modifies wall conductivity, increases latent cooling loads, and influences occupant behavior. This framework offers a replicable basis for future research in tropical and subtropical regions.
### c) Practical Implications for Architectural Design and Construction
## i. Design Practice
Architects and builders must recognize that moisture control equals energy control. The introduction of continuous damp-proof courses (DPCs) at foundation level and capillary-breaking layers beneath wall footings can substantially reduce wall moisture. Building designs in Makuri and similar tropical climates should incorporate raised floor slabs, adequate site drainage, and perimeter ventilation to minimize capillary suction and surface runoff accumulation. Moreover, façade detailing-particularly at the wall-floor junction-should adopt hydrophobic coatings or cementitious barriers that resist lateral moisture migration. Such preventive measures align with energy-efficient design objectives by maintaining low thermal conductivity and stable indoor humidity levels.
## ii. Material Specification
Field results reveal that conventional sandcrete blocks are highly susceptible to capillarity due to their pore structure and low density. Blending pozzolanic additives such as fly ash, rice husk ash, or hydrated lime can enhance pore closure and hydrophobicity, reducing moisture permeability (Odeyemi, Akinpelu, Aotyebi, & Orire, 2018). Adoption of moisture-resistant render coatings with vapor-permeable membranes is also recommended to allow wall drying while preventing further ingress.
### d) Policy and Regulatory Implications
At the policy level, the study underscores the need to institutionalize moisture management in building regulations and energy codes. The National Building Code of Nigeria (NBCN) should explicitly include performance requirements for damp-proofing materials and specify maximum allowable wall moisture content for habitable structures. Additionally, government housing agencies and local authorities should prioritize training programs for artisans and contractors on dampproofing techniques. Integrating these measures into affordable housing initiatives could yield significant long-term energy savings and health benefits. From an energy-policy standpoint, recognizing moisture as a latent energy loss pathway positions damp control within the broader climate mitigation agenda. Reduced household energy use translates into lower grid demand and, consequently, lower emissions intensity for tropical urban centers.
### e) Socio-Economic and Environmental Implications
At the household scale, mitigating rising damp improves indoor air quality and occupant comfort, reducing the prevalence of mold-related respiratory issues. On an economic level, reduced cooling loads decrease monthly electricity expenditures, enhancing affordability and energy equity for low-income households in Makurdi. Environmentally, the cumulative effect of widespread damp control can contribute to urban energy efficiency targets and carbon emission reduction. For policymakers, this research thus connects micro-level building pathology with macro- level sustainability outcomes-bridging the gap between individual dwellings and collective environmental goals.
<table><tr><td>Scale</td><td>Impact</td><td>Implication</td></tr><tr><td>Material</td><td>Reduced porosity, longer lifespan</td><td>Enhanced durability</td></tr><tr><td>Building</td><td>Lower thermal conductivity, reduced energy use</td><td>Improved comfort and efficiency</td></tr><tr><td>Community</td><td>Reduced electricity demand</td><td>Energy equity and resilience</td></tr><tr><td>Environment</td><td>Lower emissions intensity</td><td>Sustainable development alignment</td></tr></table>
### f) Limitations and Directions for Future Research
While the study establishes a strong empirical foundation, certain limitations warrant further inquiry. First, data collection occurred during the wet season, potentially exaggerating moisture readings relative to annual averages. Future studies should employ year-round monitoring to capture seasonal variability. Second, the focus on sandcrete masonry limits generalizability across other construction materials such as laterite or concrete block systems. Extending the model to multi-material buildings could enrich comparative analysis. Finally, computational hygrothermal simulation (e.g., using WUFI or EnergyPlus coupled models) would enhance predictive accuracy and support scenario-based design optimization.
## VII. CONCLUSION
This study has examined the influence of capillarity-induced rising damp on the energy performance of residential buildings in Makurdi, Benue State, revealing a direct relationship between wall moisture, thermal behavior, and cooling energy demand. The research demonstrates that rising damp is not merely a structural or aesthetic defect but a fundamental determinant of energy efficiency and occupant comfort in tropical buildings. Moisture migration through wall assemblies alters thermal conductivity, raises indoor humidity, and increases energy use-ultimately reducing the overall environmental performance of buildings. Through a field-based, empirical methodology supported by theoretical modeling, the study has established measurable links between material moisture indices, envelope performance, and energy consumption. These findings emphasize that energy efficiency cannot be achieved in humid climates without simultaneous attention to moisture management. The evidence presented underscores the necessity for architectural design, material specification, and construction practice to integrate moisture control measures such as dampproof courses, improved drainage detailing, and capillary-breaking barriers as core elements of sustainable design.
Beyond technical outcomes, the study advances the conceptual understanding of how hygrothermal behavior in wall systems contributes to broader issues of comfort, health, and sustainability. By framing rising damp within the context of energy performance, it contributes a new dimension to the discourse on tropical building pathology and performance optimization. This reconceptualization bridges the gap between theory and practice-linking material science, architectural design, and energy policy in a unified framework for building resilience. The practical implications of these findings extend to architects, engineers, policy-makers, and housing agencies. Effective moisture control strategies can reduce cooling loads, enhance durability, and lower lifecycle costs, thereby improving both environmental and economic sustainability. In policy terms, embedding moisture performance standards in local building codes will foster long-term gains in public health, energy efficiency, and climate adaptation. While the study's focus on Makurdi provides valuable insights specific to humid tropical settings, its methodological and conceptual approaches offer replicable models for other regions facing similar climatic and construction challenges. Future research should expand on this work by integrating computational simulation, seasonal monitoring, and multi-material comparison to further refine predictive models of moisture-energy interaction. Moreover, addressing rising damp is both a technical necessity and an energy imperative. The study establishes that managing capillary moisture is essential to achieving durable, healthy, and energy-efficient buildings. For tropical architecture, the path toward sustainability begins with understanding that controlling moisture is a form of controlling energy itself.
Generating HTML Viewer...
References
24 Cites in Article
J Gassa,M Kwaji,R Bilham (2025). Causes, impacts, and remedial measures for rising damp in tropical residential buildings: A study of southern Adamawa State, Nigeria.
S Odeyemi,M Akinpelu,O Atoyebi,K Orire (2018). Quality assessment of sandcrete blocks produced in Adeta, Kwara State, Nigeria.
(2017). AMERICAN SOCIETY OF HEATING, REFRIGERATION AND AIR-CONDITIONING ENGINEERS, ASHRAE, INC.
(2019). ASTM D2216-19: Standard test methods for laboratory determination of water (moisture) content of soil and rock by mass.
J Creswell,V Plano Clark (2018). Designing and conducting mixed methods research.
Mohammad Yari,Elnaz Esmizadeh,Esrat Jahan,Itzel Lopez-Carreon,Marzieh Riahinezhad,Jacynthe Touchette,Zhe Xiao,Michael Lacasse,Elena Dragomirescu (2025). Moisture Ingress in Building Envelope Materials: (I) Scientometric Analysis and Experimental Fundamentals.
C Hall,W Hoff (2007). Rising damp: Capillary rise dynamics in walls.
Mohsen Bayat Pour,Jonas Niklewski,Amir Naghibi,Eva Frühwald Hansson (2024). A literature review of probabilistic hygrothermal assessment for building envelopes.
M Steeman,M De Paepe,A Janssens (2010). Impact of whole-building hygrothermal modelling on the assessment of indoor climate in a library building.
Mohsen Bayat Pour,Akram Abdul Hamid (2025). Towards a sustainable decision analysis approach for moisture-safe building envelope design.
H Künzel (1995). Simultaneous heat and moisture transport in building components: Oneand two-dimensional calculation using simple parameters.
H Künzel,K Kiessl (1996). Calculation of heat and moisture transfer in exposed building components.
N Mendes,P Philippi,R Lamberts (2017). Energy performance of buildings. Hygrothermal performance of building components and building elements.
Ekwe, Chibuike,Joshua, Kunda,Igwe, Johnson Eze,Osinowo, Adekunle Ayodotun (2020). Mathematical Study of Monthly and Annual Rainfall Trends in Nasarawa State, Nigeria.
B Obaje,M Garba,I Ahmed,I Mahmud (2023). HYDROGEOPHYSICAL EVALUATION OF GROUNDWATER POTENTIAL OF MAKURDI AND ITS ENVIRONS USING VES AND GIS, NORTHCENTRAL NIGERIA.
M Ogedengbe,A Ede,E Ikponmwosa (2018). Rising damp and its impact on building performance in Nigeria.
V Ojeh,A Balogun,Y Adebayo (2015). Indoor thermal comfort and building dampness in tropical dwellings.
Agha-Ejimole Okereke,Felix Ike (2025). Indoor thermal comfort comparison of stabilised latscrete and sandcrete blocks as walling materials in buildings in Port Harcourt Metropolis, Nigeria.
F Olutoge,A Olawale (2010). Assessment of sandcrete block quality and implications on housing performance in humid regions.
T Tyubee (2009). Unknown Title.
B Tomaszewska,J Sławińska (2020). Groundwater influence on moisture migration in building foundations.
C Udeaja,J Dada,A Wahab (2020). The economic burden of inefficient housing on Nigerian households.
(2020). World cities report 2020: The value of sustainable urbanization.
Tiantian Zhang,Hongxing Yang (2019). Heat transfer pattern judgment and thermal performance enhancement of insulation air layers in building envelopes.
No ethics committee approval was required for this article type.
Data Availability
Not applicable for this article.
How to Cite This Article
Mr. Gwaza Mtaver. 2026. \u201cImpact of Capillarity-Induced Rising Damp on the Energy Performance of Residential Buildings in Makurdi, Benue State\u201d. Global Journal of Research in Engineering, Global Journal of Research in Engineering - E: Civil & Structural GJRE-E Volume 26 (GJRE Volume 26 Issue E1): .
Explore published articles in an immersive Augmented Reality environment. Our platform converts research papers into interactive 3D books, allowing readers to view and interact with content using AR and VR compatible devices.
Your published article is automatically converted into a realistic 3D book. Flip through pages and read research papers in a more engaging and interactive format.
Moisture movement through building envelopes, particularly rising damp caused by capillarity, has long been recognized as a major factor influencing material durability, indoor comfort, and overall building performance. In humid tropical settings such as Makurdi Local Government Area (LGA), Benue State, this phenomenon is especially pronounced due to high groundwater levels, seasonal rainfall, and prevalent construction practices that often lack effective damp-proofing measures. This research investigates the relationship between capillarity-induced moisture in wall assemblies and the energy performance of residential buildings within Makurdi LGA. Employing a field-based methodology, the study combines in-situ measurements of wall moisture content, indoor thermal and humidity profiles, and cooling energy use with a survey of construction details, occupancy patterns, and maintenance histories. A comparative analysis between buildings with evident rising damp and those with minimal or no damp manifestations will be conducted to establish correlations between wall moisture indices and cooling energy demand.
Our website is actively being updated, and changes may occur frequently. Please clear your browser cache if needed. For feedback or error reporting, please email [email protected]
Thank you for connecting with us. We will respond to you shortly.