Dr. Henry Adeyemi Aluko Implications of Leadership Subterfuge on Collective Bargaining and Organisational Crisis Management. A Case of Nigeria Public Universities
Dalia Mohamed ElNakib Human Resources Information System Impact on Organization Performance: The Roles of Human Capital and HR Analytics
Abdullah Al Mashruk et al. Impact of Work From Home (WFH) on the Work-Life Balance of Professionals Working in the Telecommunications and Fast-Moving Consumer Goods (FMCG) Sector: An Exploratory Study in Bangladesh
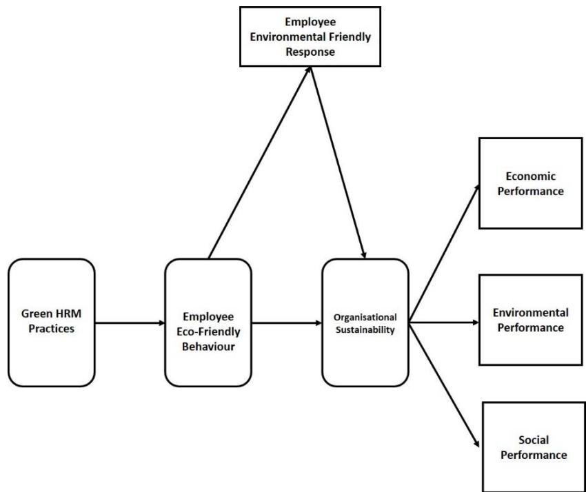
KDV Prasad et al. The Effect of Green Human Resource Management on Employee Eco-Friendly Behaviour, Employee Environment-Friendly Response And Organizational Sustainability: An Empirical Study Concerning IT Industry in Hyderabad Metro
Dr.Ouru John Nyaegah Principals’ Attitudes on Guidance and Counselling Services and Maintenance of Discipline in Secondary Schools of Nyamira County, Kenya.
Tazia Hossain Climate Change and Disaster Impact on Education Institution: Evidence based on Bangladesh Bureau of Education Information and Statistics (Banbeis)