Isaac Eshun et al. Cultural Challenges Affecting Effective Community Participation in Potable Water Management in Selected Rural Communities in the Upper West Region of Ghana
Simon Hoeg Investigating The Seasonal Variations Of Event, Recent, And Pre-Recent Runoff Components in A Pre-Alpine Catchment Using Stable Isotopes and An Iterative Hydrograph Separation Approach
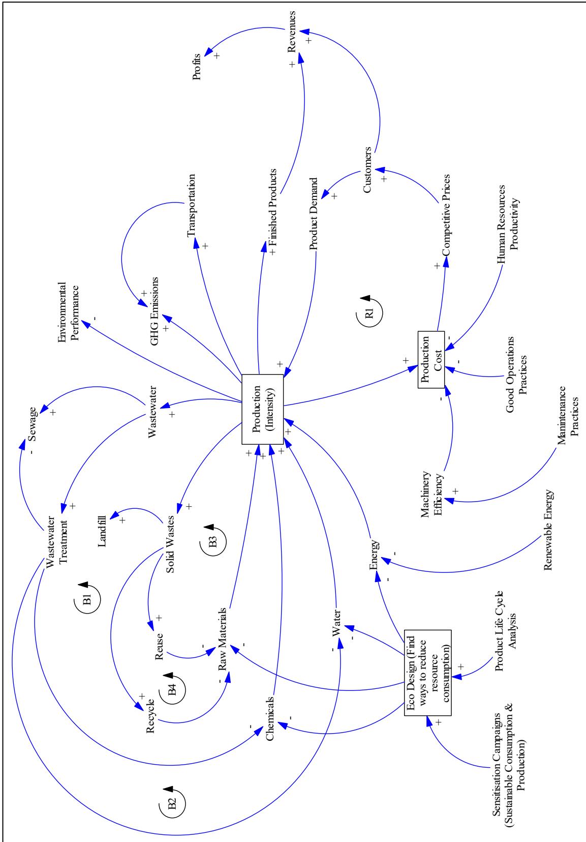
Devkumar S Callychurn et al. Assessing the Sustainability Performance, the Food-Processing Industry through Causal Loop: A Mauritian case study